类比半导体推出-6v~80v宽共模电压的电流检测放大器CSA24x系列

157 阅读3分钟

致力于提供高品质芯片的国内优秀模拟及数模混合芯片设计商上海类比半导体技术有限公司(下称“类比半导体”或“类比”),推出具有增强型PWM抑制功能的电流检测放大器CSA24x 系列,用于在独立于电源电压的-6V至80V的宽共模电压范围内检测分流电阻器两端的压降。CSA24x 系列产品适合于电机驱动、储能、车载充电器(OBC)、电子助力转向(EPS)、电源模块等工业与汽车应用中的高边和低边电流采样,并通过对这些系统中的母线、相线进行高精度采样来帮助系统实现精准的电流控制。

依托于类比半导体自主开发的PWM 抑制模块,CSA24x 系列电流检测放大器具有优异的增强型PWM抑制功能,在高共模瞬变的情况下能够有效地采集到电流信号,并可以将快至3V/ns上升/下降沿的共模跳变信号进行有效抑制,使得输出的信号建立时间小于1.2us以内,这一指标相较于同类产品的2us 有较大的提升。其次,CSA24x系列的共模电压范围为-6V~80v, 使其能工作在更低的共模电压范围内,特别是在感性负载的应用中。找正品元器件,上唯样商城。

CSA24x系列器件采用零温漂架构,偏移较低,因此能够在分流器上的最大压降低至10mV(满量程)的情况下进行电流检测。此外,CSA24x系列拥有更好的直流性能,其最大Vos电压为±15uV, 零漂±0.25uV/℃,增益误差0.1% 的直流指标,能够帮助客户实现更精准的电流测量。

图:CSA24x系列Enhanced PWM Rejection波形图

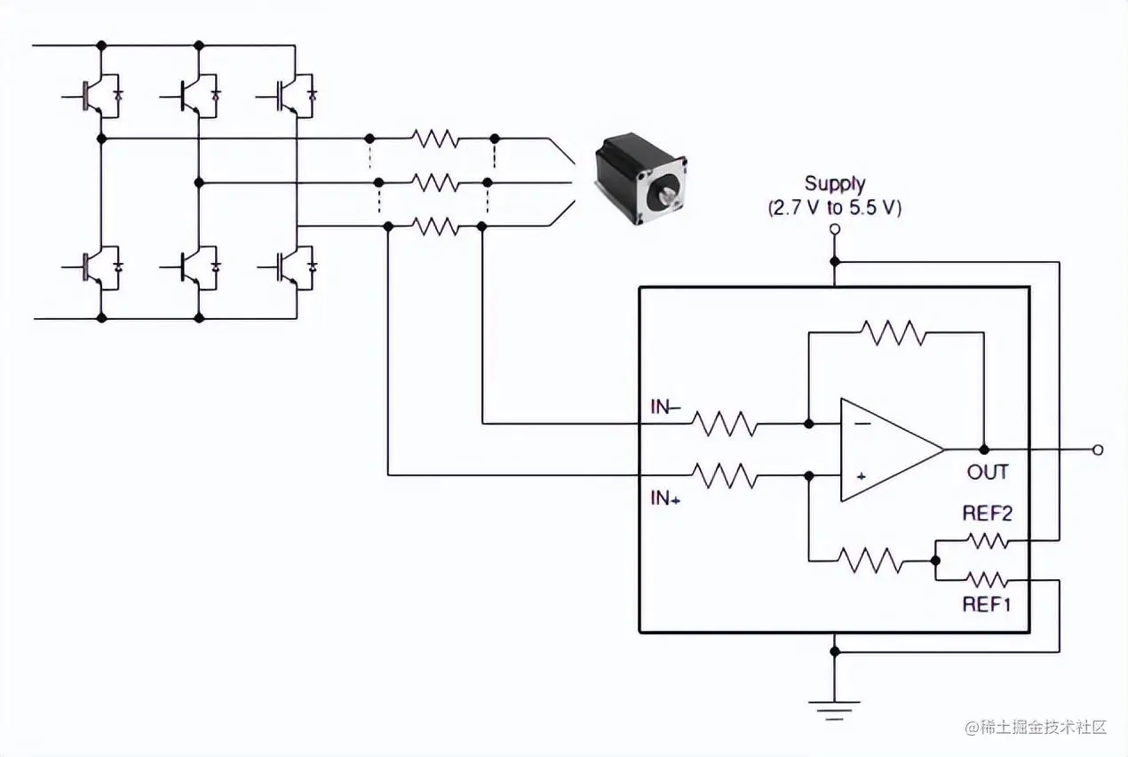
CSA24x 系列产品适用于电机驱动、储能、车载充电器(OBC)、电子助力转向(EPS)、电源模块等工业与汽车应用中的高边或低边电流采样,这些系统中往往需要对母线,相线进行高精度采样来实现精准的电流控制。CSA24x 系列产品可应用于所有60V以内供电的系统的高共模电流测量,其增强型PWM共模抑制能力非常适用于高共模瞬变的场合,而高静态性能则可以更准确地检测系统电流实现整个环路控制。

CSA24x 系列目前包括有CSA241 和CSA240 两种版本,其中CSA240 为高带宽版本,带宽达到450kHz,能够更快速地捕捉高速电流变换;CSA241 为低功耗版本,静态功耗达到0.8mA,适用于对于功耗要求较高的电池供电场合。

图2:CSA24x典型应用框图

CSA24x 系列电流检测放大器的推出,一方面丰富了类比半导体电流放大器的产品路线图,另一方面,将CSA24x系列配合类比半导体已量产的高共模电流放大器和数字型功率检测器,能够组合成完整的电流采样方案,再搭配类比的马达驱动、数模转换器、高精度放大器等产品,则可以为客户提供完整的整体解决方案,从而践行类比半导体所坚持的“高品质芯片平台型供应商”的理念与定位。

CSA24x系列电流检测放大器选型表: