多线程与高并发(一)

80 阅读1分钟
  1. 线程数设置多少合适 image.png

  2. 创建线程的5种方法

继承Thread 实现Runnable lambda表达式 实现callabla 线程池

image.png

image.png image.png image.png

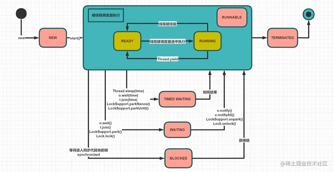
3.java线程状态

image.png

image.png

  1. 线程打断

image.png

image.png

5.并发编程三大特性

image.png

image.png

image.png jdk1.8 @Contended 保证变量的缓存在同一行

image.png image.png

image.png

image.png

image.png

image.png

image.png

java对象布局

image.png

image.png

markword: 锁信息,tc信息,hashcode image.png

image.png

image.png

image.png

image.png

image.png

原子性的一些基本概念 image.png

image.png

image.png

Synchronize相关:

image.png

image.png

image.png

image.png

Exchanger

image.png image.png

image.png

强引用 null

软引用 内存不够时, 软引用将会被回收 用与缓存场景 image.png

弱引用, 垃圾回收时将会被直接回收 image.png

image.png

虚引用 image.png

image.png

image.png