【数据结构与算法】链表

581 阅读6分钟

开启掘金成长之旅!这是我参与「掘金日新计划 · 12 月更文挑战」的第26天,点击查看活动详情

链表的引入

对于顺序表存在一些缺陷:

  • 中间/头部的插入删除,时间复杂度为O(N) 。头部插入需要挪动后面的元素

  • 增容需要申请新空间,拷贝数据,释放旧空间。会有不小的消耗。

  • 增容一般是呈2倍的增长,势必会有一定的空间浪费。例如当前容量为100,满了以后增容到200,我们再继续插入了5个数据,后面没有数据插入了,那么就浪费了95个数据空间

对于链表而言,能够避免上述问题的出现。头部插入数据不需要挪动大量的数据,按需申请释放空间,不会造成空间的浪费。

查看源图像

链表的概念及结构

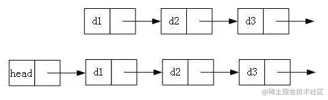
概念:链表是一种物理存储结构上非连续、非顺序的存储结构,数据元素的逻辑顺序是通过链表中的指针链接次序实现的。

image-20220729143606839

现实中 数据结构中(箭头实际上并不存在,这里只是形象化):

image-20220729144054431

链表的种类有很多

以下情况组合起来就有8种链表结构:

单向或者双向 :

带头或者不带头:image-20220729144300035

循环或者非循环:image-20220729144319400

面对这么多种类的链表,我们该如何选择?虽然有这么多的链表的结构,但是我们实际中最常用还是两种结构:

image-20220729144358873

  1. 无头单向非循环链表:结构简单,一般不会单独用来存数据。实际中更多是作为其他数据结构的子结构,如哈希桶、图的邻接表等等
  2. 带头双向循环链表:结构最复杂,一般用在单独存储数据。实际中使用的链表数据结构,都是带头双向循环表。另外这个结构虽然结构复杂,但是使用代码实现以后会发现结构会带来很多优势,实现反而简单了,后面我们代码实现了就知道了

话不多说,直接进入我们单链表的实现:

单链表的接口我们需要实现:

  • 打印销毁

  • 头插尾插创建新结点(由于后面会频繁使用,故将其封装成函数)

  • 尾删头删查找

  • 在pos之前插入、在pos之后插入

  • 删除pos、删除pos之后的位置

我们还是老样子,通过三个部分组成:

**SList.h:**包括头文件的引用,结构体的声明定义,接口函数的声明。

**SList.c:**对SList.h中接口函数进行实现。

**test.c:**主函数进行测试:通过void TestSList()函数对SList.c的函数进行调用,测试有没有错误。

==注意==:对于一些问题的所在,我已经通过注释进行相关说明。注释才是精髓。

SList.h

#define _CRT_SECURE_NO_WARNINGS

#pragma once
#include <stdio.h>
#include <stdlib.h>
#include <assert.h>

typedef int SLTDataType;
typedef struct SListNode
{
	SLTDataType data;
	struct SLTNode* next;
}SLTNode;

//打印
void SListPrint(SLTNode* phead);

//创建新结点
SLTNode* BuySLTNode(SLTDataType x);

//销毁
void SListDestory(SLTNode** pphead);

//头插
void SListPushFront(SLTNode** pphead, SLTDataType x);

//尾插
void SListPushBack(SLTNode** pphead, SLTDataType x);

//尾删
void SListPopBack(SLTNode**pphead);

//头删
void SListPopFront(SLTNode**pphead);

//查找
SLTNode* SListFind(SLTNode* pphead,SLTDataType x);

//在pos之前插入
void SListInsert(SLTNode** pphead,SLTNode*pos,SLTDataType x);

//在pos之后插入
void SListInsertAfter(SLTNode* pos, SLTDataType x);

//删除pos
void SListErase(SLTNode** pphead,SLTNode*pos);


//删除pos后面位置,了解
void SListEraseAfter(SLTNode* pos);

image-20220731144234241

SList.c

#define _CRT_SECURE_NO_WARNINGS

#include "SList.h"
//打印
void SListPrint(SLTNode* phead)
{
	//phead不需要断言。因为phead有可能有空,没有数据
	//而顺序表的结构体不可能为空,所以要进行断言
	SLTNode* cur = phead;
	while (cur != NULL)
	{
		printf("%d->", cur->data);
		cur = cur->next;
	}
	printf("NULL\n");


}

//创建新结点
SLTNode* BuySLTNode(SLTDataType x)
{
	SLTNode* newnode = (SLTNode*)malloc(sizeof(SLTNode));
	if (newnode == NULL)
	{
		perror("mail fail");
		exit(-1);
	}
	newnode->data = x;
	newnode->next = NULL;
	return newnode;
}

//销毁
void SListDestory(SLTNode** pphead)
{
	assert(pphead);
	SLTNode* cur = *pphead;
	while (cur)
	{
		SLTNode* next = cur->next;
		free(cur);
		cur = next;
	}
	*pphead = NULL;
}

//头插
void SListPushFront(SLTNode** pphead, SLTDataType x)
{
	assert(pphead);
	SLTNode* newnode = BuySLTNode(x);
	newnode->next = *pphead;
	*pphead = newnode;
}


//尾插——有无结点。需要找前一个
void SListPushBack(SLTNode** pphead, SLTDataType x)
{
	assert(pphead);
	SLTNode* newnode = BuySLTNode(x);

	//空,改变的是SListNode*,需要二级指针

	//非空。尾插要改变的是结构体SListNode,只需要结构体的指针

	if (*pphead == NULL)
	{
		*pphead = newnode;
	}
	else
	{
		//找尾
		SLTNode* tail = *pphead;
		while (tail->next != NULL)
		{
			tail = tail->next;
		}
		tail->next = newnode;
	}
}

//尾删——有无结点。需要找前一个
void SListPopBack(SLTNode** pphead)
{
	assert(pphead);
	SLTNode* tail = *pphead;
	SLTNode* prev = NULL;
	assert(*pphead != NULL);
	if ((*pphead)->next == NULL)
	{
		free(*pphead);
		*pphead = NULL;
	}
	else
	{
		while (tail->next != NULL)
		{
			prev = tail;
			tail = tail->next;
		}
		prev->next = NULL;
		free(tail);
		tail = NULL;
		/*while (tail->next->next!=NULL)
		{
			tail = tail->next;
		}
		free(tail->next);
		tail->next = NULL;*/

	}
}

//头删
void SListPopFront(SLTNode** pphead)
{
	assert(pphead);
	assert(*pphead);
	/*if (*pphead == NULL)
	{
		return;
	}*/
	SLTNode* del = *pphead;
	*pphead = (*pphead)->next;
	free(del);
	del = NULL;
}

//查找
SLTNode* SListFind(SLTNode* pphead, SLTDataType x)
{
	assert(pphead);
	SLTNode* cur = pphead;
	while (cur)
	{
		if (cur->data == x)
		{
			return cur;
		}
		cur = cur->next;
	}
	return NULL;
}


//在pos之前插入,需要找前一个
void SListInsert(SLTNode** pphead, SLTNode* pos, SLTDataType x)
{
	assert(pphead);
	assert(pos);
	if (pos == *pphead)
	{
		SListPushFront(pphead, x);
	}
	else
	{
		SLTNode* newnode = BuySLTNode(x);
		SLTNode* prev = *pphead;
		while (prev->next != pos)
		{
			prev = prev->next;
			assert(prev);
		}
		prev->next = newnode;
		newnode->next = pos;
	}
}


//在pos后插入
void SListInsertAfter(SLTNode* pos, SLTDataType x)
{
	assert(pos);
	SLTNode* newnode = BuySLTNode(x);
	newnode->next = pos->next;
	pos->next = newnode;
}


//删除pos位置,需要找前一个
void SListErase(SLTNode** pphead, SLTNode* pos)
{
	assert(pphead);
	assert(pos);
	if (pos == *pphead)
	{
		SListPopFront(pphead);
	}
	else
	{
		SLTNode* prev = *pphead;
		while (prev->next != pos)
		{
			prev = prev->next;
			//检查pos不是链表中的结点
			assert(prev);
		}
		prev->next = pos->next;
		free(pos);
	}
}


//删除pos后面位置
void SListEraseAfter(SLTNode* pos)
{
	assert(pos);
	if (pos->next == NULL)
	{
		return;
	}
	else
	{
		SLTNode* next = pos->next;
		pos->next = next->next;
		free(next);

	}
}

img

test.c

#define _CRT_SECURE_NO_WARNINGS

#include "SList.h"


//头插、头删
void TestSList1()
{
	SLTNode* plist = NULL;
	SListPushFront(&plist, 1);
	SListPushFront(&plist, 2);
	SListPushFront(&plist, 3);
	SListPushFront(&plist, 4);
	SListPrint(plist);

	SListPopFront(&plist);
	SListPrint(plist);
	SListPopFront(&plist);
	SListPrint(plist);
	SListPopFront(&plist);
	SListPrint(plist);
	SListPopFront(&plist);
	SListPrint(plist);
	SListPopFront(&plist);
	SListPrint(plist);

	SListDestory(&plist);

}

//尾插、尾删
void TestSList2()
{
	SLTNode* plist = NULL;
	SListPushBack(&plist, 1);
	SListPushBack(&plist, 2);
	SListPushBack(&plist, 3);
	SListPushBack(&plist, 4);
	SListPrint(plist);

	SListPopBack(&plist);
	SListPopBack(&plist);
	SListPopBack(&plist);
	SListPopBack(&plist);
	SListPopBack(&plist);

	SListDestory(&plist);
}


//查找、在pos之前插入
void TestSList3()
{
	SLTNode* plist = NULL;
	SListPushBack(&plist, 1);
	SListPushBack(&plist, 2);
	SListPushBack(&plist, 3);
	SListPushBack(&plist, 4);
	SListPrint(plist);

	SLTNode* pos = SListFind(plist, 3);
	if (pos)
	{
		//修改
		pos->data *= 10;
		printf("找到了\n");
	}
	else
	{
		printf("找不到\n");
	}

	pos = SListFind(plist, 1);
	if (pos)
	{
		SListInsert(&plist, pos, 10);
	}


	SListPrint(plist);
	SListDestory(&plist);

}

//删除pos位置、删除pos后面的位置
void TestSList4()
{

	SLTNode* plist = NULL;
	SListPushBack(&plist, 1);
	SListPushBack(&plist, 2);
	SListPushBack(&plist, 3);
	SListPushBack(&plist, 4);
	SListPrint(plist);

	SLTNode* pos = SListFind(plist, 3);
	if (pos)
	{
		SListErase(&plist, pos);
	}
	SListPrint(plist);

	pos = SListFind(plist, 1);
	if (pos)
	{
		SListErase(&plist, pos);
	}
	SListPrint(plist);
}


int main()
{
	//TestSList1();
	//TestSList2();
	//TestSList3();
	TestSList4();
	return 0;
}

image-20220731144450245


以上就是单链表的相关操作,我们不难发现,单链表的优势在于头插头删

而对于一些操作:如尾插尾删而言,我们都需要去找前一个位置,这是比较麻烦的。单链表我们就先介绍到这里了。

这里同时也有一个问题存在:

删除当前位置我们需要去找前一个位置,这效率是比较低的,我们如何改进这个问题❓

找pos位置删除,而就是不找前一个位置(即要求是O(1)):替换法删除,把pos的值和下一个节点的值进行交换,再把pos进行释放掉。但是有一个缺陷:pos不能是尾节点。尾节点没有下一项。

那如果在pos位置之前插入,要求为O(1)呢:

直接插入到pos后面,然后进行交换。


总结

  • 我们从链表的引入开始,了解了为什么链表会出现,同时认识了链表的概念和结构。本篇博客主要介绍了单链表的操作,以及解决了一个问题。本次就先到这里结束了。