支付功能如何测试

159 阅读4分钟

支付测试现在是很多业务的收尾工作 范围囊括了各行各业

支付测试 避不开的 公司有没有支付牌照的问题?

国内有支付牌照的公司(搞一张支付牌照 ,不是钱多少的事)总共 200 多家而已

image.png

没有支付牌照 公司就不可以支付么?

没有支付牌照,理论上说 你的交易受限银行风控的管控的,资金流向是要时时备案;

没有支付牌照 的公司的支付 做的什么支付?

选择商品-->交易账号提交支付公司-->商品订单和支付订单对账 ;到此为止,且给支付通道掏钱

有支付牌照的,建立的是支付生态(用户-收单机构-风控机构-银行/法规)

选择商品(支付公司不关心)-->交易账号提交支付公司-->商品订单和支付订单对账-->结算-->清算-->风控-->支付路由-->....

要点 1:如果遇到面试问支付相关的,第一句 有支付牌照么?就晓得你是否行内人了

要点 2:支付方式 有线下支付 和 网上支付

线下支付:

哪些支付方式 :实体刷卡 或 银联接触

受限的设备:

POS(Position Of Sale)销售点终端:指能够接受银行卡信息,具有通讯功能,并接受柜员的指令而完成金融交易信息和有关信息交换的设备。包括硬件、软件、安全要求。硬件包含:显示器、按键、密码键盘(输密码的)、磁条/IC 读卡器、通讯模块、电源、打印机等模块。

交易流程(一笔线下交易)

image.png

线上支付:

只要和 有支付牌照的建立客户关系;就可以做支付的操作;

image.png

支付宝的接入

电子支付流程和工具(基本概念)

  • 支付流程包括:支付的发起、支付指令的交换与清算、支付的结算等环节。

  • 清算(clearing),指结算之前对支付指令进行发送、对帐、确认的处理,还可能包括指令的轧差。

  • 轧差(netting),指交易伙伴或参与方之间各种余额或债务的对冲,以产生结算的最终余额。

  • 结算(settlement),指双方或多方对支付交易相关债务的清偿。

  • 严格意义上,清算与结算是不同的过程,清算的目的是结算。但在一些金融系统中清算与结算并不严格区分,或者清算与结算同时发生。

  • 一笔支付交易可以通过纸基或电子支付工具发起。

  • 一些支付工具,既可以纸基方式发起,也可以电子方式发起。如贷记转帐,既可在银行柜面填写单据,以签名/签章方式对支付进行授权,也可利用网上银行功能以电子化方式授权发起;如银行卡,既可以纸基通过签名方式进行授权,也可在终端(pos/atm)通过刷卡与密码发起。

  • 支付交易可通过纸基与电子化步骤结合的方式进行,如支票可被截留并以电子化方式进行处理,截留地点与时间的不同(如在 pos 或在交换中心)反映了电子化程度的差异。

  • 支付交易也可包含现金与非现金步骤,如付款人以银行存款发起汇款,而接收人以现金支取。

要点 3:电商支付流程(面试可能会问的)

image.png

支付流程基本具备的功能

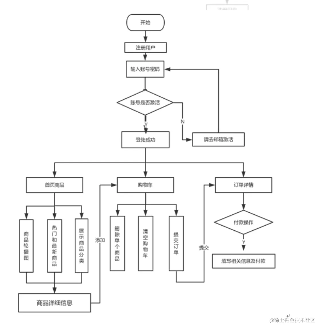
商城的功能基本框架(面试可能会问的)

业务流程

image.png

前台流程

支付功能到底怎么测试?

如果你是做功能测试(商场);那基本就是从选择商品 -->退款/发货的流程测试;重点在商城的操作(数据的构造,数据的修改,脏数据,非法用户路径....)

如果你是做功能测试(支付);那基本就是从选择商品 -->退款/发货的流程测试;重点在商品(数据-用户 商品 数量 自商品受限条件....)-> 提交到支付 server (判断商品,判断用户,判断资金)-> 支付和支付通道返回(重复订单,订单失败,自动退款,银联受限,异常) (备注:支付过程中的异常一定要有测试用例覆盖)

到最后还是没有明白,实践一下支付流程;如:淘宝;京东; 下单流程,取消流程;物流流程;银行卡的通知;信用授信的通知;

静下心玩一下,看一眼你就会的