首页
沸点
课程
数据标注
HOT
AI Coding
更多
直播
活动
APP
插件
直播
活动
APP
插件
搜索历史
清空
创作者中心
写文章
发沸点
写笔记
写代码
草稿箱
创作灵感
查看更多
登录
注册
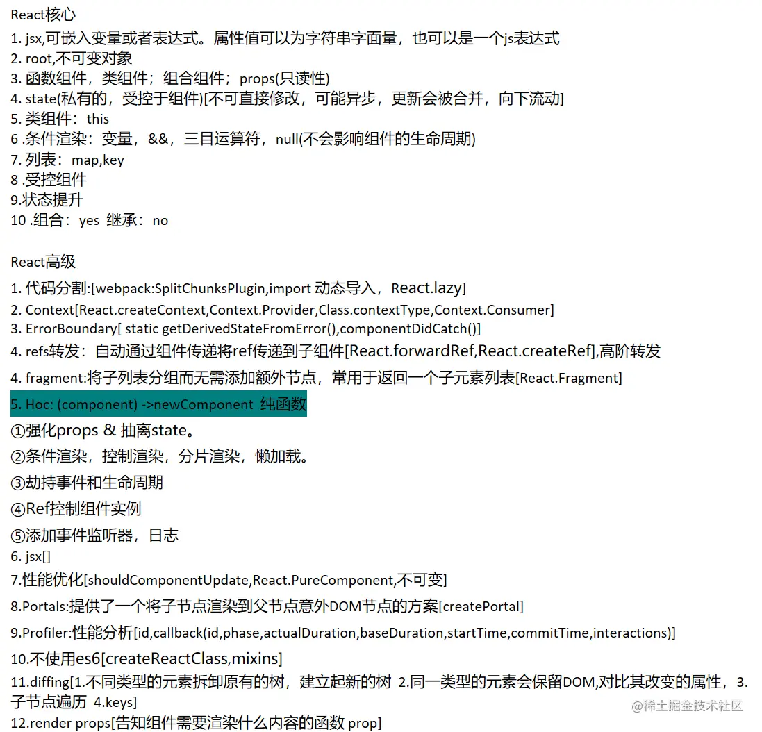
React~docs
果味110
2022-12-15
38
阅读1分钟
`
`
果味110
3
文章
149
阅读
0
粉丝
目录
收起