SC| heart--ECs

164 阅读6分钟

1.小鼠内皮细胞转录组

image.png

image.png

> 不同组织的内皮细胞表达的标记是不一样的,所以要参照同种组织进行细胞标记

image.png

不同组织细胞的功能差异

image.png

image.png

心脏内皮细胞分群及标记基因

image.png

每个内皮cluster的数量及占比

In total, we identified 78 distinct EC populations across all tissues (Figure 3Figure S5A), including (1) traditional EC phenotypes (artery, capillary, vein, and lymphatic ECs), detected at variable numbers in different tissues; (2) tissue-restricted EC populations (choroid plexus in brain; Madcam1+ veins and Aqp7+ capillaries in intestines); and (3) unexpected EC phenotypes, such as interferon-activated ECs in brain, spleen, muscle, and heart; angiogenic ECs in heart, muscle, testis, and kidney; and proliferating ECs in liver and spleen.

Tabula Muris scRNA-seq 数据集中保守(星号)和组织特异性 EC 表型标记基因的表达,来自包含与 EC Atlas 中分析的组织重叠的 EC 的组织

image.png

image.png

不同组织中内皮细胞干扰素激活信号通路TOP50基因的交集

image.png

内皮细胞基因在非内皮细胞中的表达

2.心衰--内皮细胞--宋江平

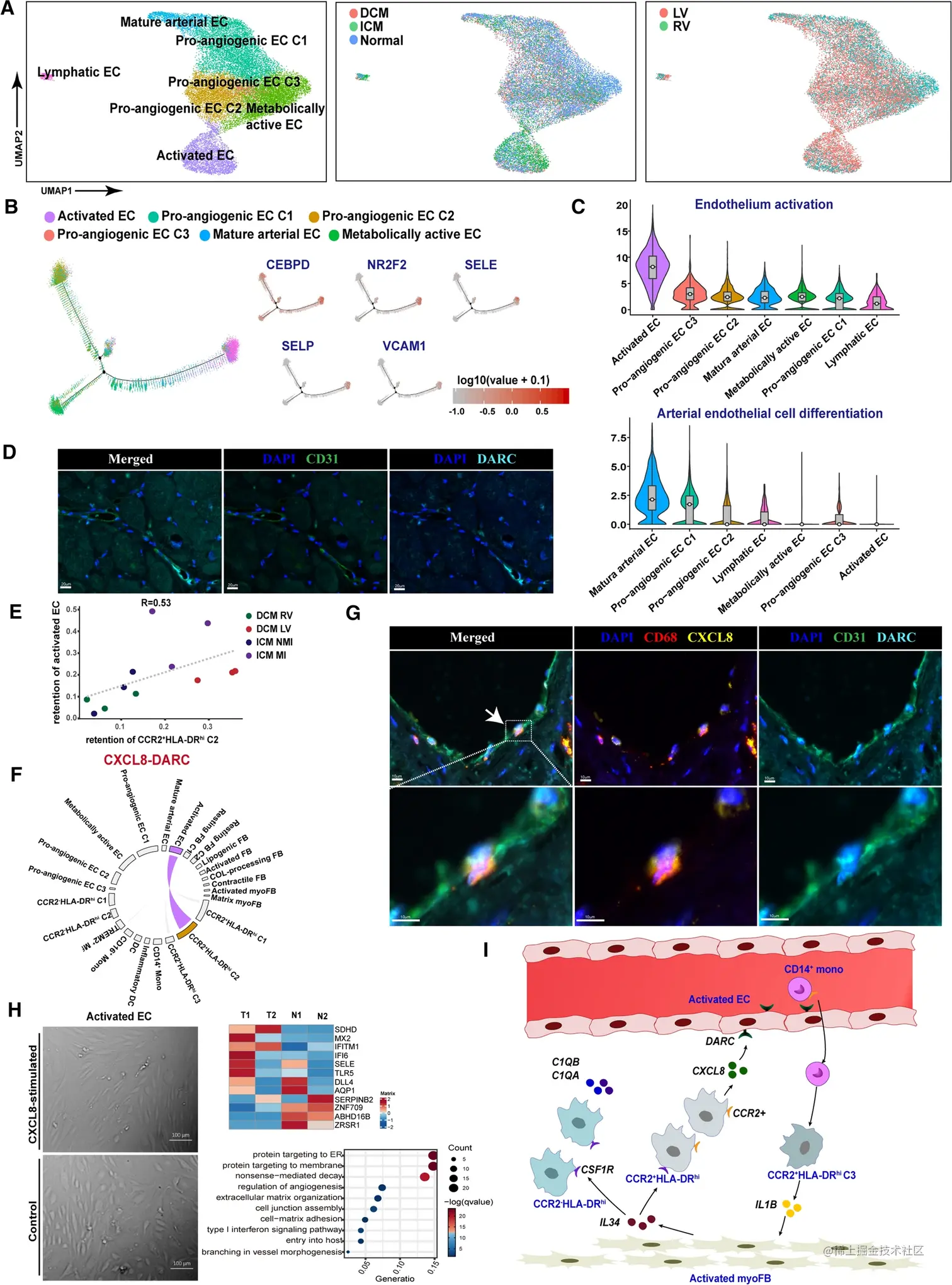
image.png image.png Endothelial cells remodeling and interaction with CXCL8 + macrophages further promoted inflammation in human failing hearts. a UMAP plots of EC subsets, colored by disease (middle) and tissue location (right). b Pseudo-time relationship of EC subsets and expression of genes involved in leukocyte recruitment on trajectory map. c GO enrichments of selected functions in EC subsets. d Immunostaining validated the subset of DARC+ EC. e Correlation of the CCR2+HLA-DRhi C2 and the activated EC retention in each sample. f Circos plots showing the predicted cell–cell interactions mediated by CXCL8 and DARC. The expression of the CXCL8-DARC pair is highlighted in purple. g Multicolor IHC staining of DARC+ ECs and CXCL8+ macrophages confirmed juxtaposition in the failing heart. h Snapshot of CXCL8-stimulated activated ECs and non-stimulated activated ECs (left), heatmap of differentially expressed genes between the two groups and the GO enrichment of differentially expressed genes. T1 and T2: stimulated activated ECs derived from two patients, N1 and N2: non-stimulated activated ECs derived from the two patients. i Schematic representation of predicted cell–cell interactions in the failing hearts. CXCL8-DARC interaction could potentially facilitate monocyte recruitment and subsequent fibroblast activation. This will ultimately exacerbate cardiac inflammation in the failing heart

3.病理性心肌肥厚--内皮细胞--王利

image.png circulationaha.119.043053.fig03.jpg

Figure 3.  Characterization of noncardiomyocytes at different stages of pathological cardiac hypertrophy. AD, and G, Subtype distribution of FBs (A), ECs (D), and MPs (G) at different stages. Representative cell subtype(s) for different stages were determined by the cluster of cells with the highest percentage at a specific stage. BE, and H,Heat maps showing DEGs of all FB (B), EC (E), or MP (H) subtypes (Tables IV through VI in the Data Supplement). CF, and I, GO analyses of DEGs for representative FB (C), EC (F), or MP (I) subtypes. Selected top categories are shown (Tables VII through IX in the Data Supplement). DEG indicates differentially expressed gene; EC, endothelial cell; FB, fibroblast; GO, gene ontology; MP, macrophage; Neg., negative; and Pos., positive.

可以作为参考基因集

image.png心肌细胞分群代表性基因及GO分析 image.png 成纤维细胞分群marker image.png 巨噬细胞GO/KEGG分析 image.pngTAC 每个细胞群top50的基因

image.png成纤维细胞分群代表性基因及GO分析

image.png5是内皮分群marker,6是巨噬细胞

4.心梗后血管生成-综述

image.png

1. 血管形成优劣

适当协调的血管生成反应与急性 MI 动物模型的有利结果相关,梗塞疤痕较小、重塑较少和心脏功能保存较好就是证明。血管生成究竟如何改善组织修复尚不完全清楚,也难以通过实验进行剖析。快速形成致密的毛细血管网络为炎症细胞提供了进入途径;它促进气体交换、营养扩散和废物清除,以适应炎症部位的高代谢需求,并可能限制梗死边界区正在进行的心肌细胞功能障碍和死亡。

2. 引起血管EC损伤的原因

缺血、再灌注时产生的活性氧、免疫细胞衍生的促炎细胞因子和通常由心肌细胞提供的营养支持的丧失都可能导致坏死梗塞核心的 EC 损伤。

3. MI 后控制血管通透性的旁分泌回路

image.png

4. 探究心梗后EC来源--谱系示踪(不同部位得启动子不同)

image.png

❤使用Fsp1-Cre进行成纤维细胞标记存在问题,因为 FSP1 不仅在成纤维细胞中表达,也在 EC 中表达 image.png image.png

5. MI 后检测克隆扩增和内皮细胞异质性的实验策略

image.png

6.梗死后血管生成的细胞间通讯

image.png

使用 scRNAseq 数据和已知配体-受体对图谱构建了梗塞小鼠心脏的细胞间通讯网络。在这里,巨噬细胞和成纤维细胞群体表现出最多的出站连接(分泌蛋白),而 EC 表现出最多的入站连接(受体)

7. 心肌梗死后炎症驱动血管生成
8. 梗死后成纤维细胞和基质控制血管生成

9.抗血管生成

  • wnt信号通路激活
  • 单核细胞分泌的IL-12的抗血管生成作用

5. 心梗后,心脏内皮细胞与血管重建

image.png

image.png

EC 特定的多光谱谱系追踪鼠标 ( Pdgfb-iCreER T2 - R26R-Brainbow2.1) 结合单细胞 RNA 测序,共同研究介导成年小​​鼠心脏新生血管发生的 EC 的起源、增殖动力学和转录谱

1.心脏内皮细胞分群

image.png

Table 1

Top differentially expressed markers and predicted functions of each cluster

Cluster numberEnrichment in EC from healthy or MI groupsTop differentially expressed genesSpecific to clusterPredicted function in Pdgfb-ECReferences to support predicted function
1NA (P = 0.34)Arhgap18, Adm, Hspb1, CD36NCellular homeostasis(13–16)
2MI (P = 0.02)Ifit1, Ifit2, Ifit3, Ifit3b, Usp18, Cxcl10YInterferon signalling(17) IFN signalling in CVD including MI; (18) Induction of EC proliferation by IFN
3MI (P = 0.0006)Myl2, Mb, Myl3, Tnnt2, Tnni3, Actc1YVentricular cardiac muscle remodelling(19) Embryonic EC trans-differentiation to cardiac muscle cells in MI
4NA (P = 0.07)Klra3, Klra9, Klra10YKiller cell lectin-like receptor signalling(20) NK cell interaction with EC driving neovasculogenesis post-MI; (21) EC expression of Klra family genes; (22) CD31 expression by NK cells
5NA (P = 0.51)Dll4, Notch1, Hey1, Jag1, Gja4Y (Hey1Jag1Gja4)Endothelial cell regulation via Notch signalling(23) Notch regulation of EC; (24,25) Gja4 encodes Connexin37 in EC, which regulates arterial-venous specification; (26) Gja4-deficient mice have abnormal vascular regeneration in ischaemic limb
6MI (P = 0.006)Plvap, Lrg1, Pbp1, Bgn, vWFNVentricular remodelling [via retinoic acid (RA) signalling](27,28) Regulation of ventricular remodelling by Rbp1 and Bgn via RA signalling post-MI
7MI (100%)Ackr1, Ehd4, Tmem176a, Tmem252, Tmem176b, SelpY (Ackr1Tmem252Selp)Stalk cell markers. Tip and stalk cell-mediated neovasculogenesis(29,30) EC tip and stalk cell signalling; (31) Fate switching between tip and stalk cells, enhanced proliferation by stalk versus tip cells
8MI (P = 0.07)Fbln2, Anxa2, Col5a2, Emilin1, Hmcn1, Bgn, MgpY (Col5a2Mgp)Endothelial ECM proteins, cardiac remodelling post-MI(32) Cardiac remodelling in human and pigs post-MI; (33) Endothelial ECM critical for blood vessel network stabilization and maturation
9NA (P = 0.69)Serpina1b, Serpina1d, Serpina1eYSerine protease inhibitor alpha-1 antitrypsin (AAT) signalling(34,35) AAT therapy in ischaemic disease; (36,37) AAT is cytoprotective following ischaemic injury
10MI (P = 0.02)Mki67, Top2a, Cenpf, Cks2, Birc5, Cenpa, Ube2c, Cdc20YProliferation and cell cycle regulation(38)

6.心梗中,心肌细胞与内皮细胞的crosstalk

image.png image.png

7.心衰中,血管生态位细胞

image.png

image.png

Various transgenic CreER;Rosa26tdTomato (tdTom) mouse lines that recombine in different cell populations of the vasculature and perivasculature were pulsed with tamoxifen to induce recombination (fibroblasts: Collagen Type I Alpha 1 Chain—Col1a1CreER; fibroblasts and mural cells: Platelet Derived Growth Factor Receptor Beta—PdgfrβCreER; Gli1+ progenitors: Glioma-Associated Oncogene 1, Gli1CreER; endothelium: Cadherin 5, Cdh5CreER; VSMC and pericytes: Myosin Heavy Chain 11—Myh11CreER and Chondroitin Sulfate Proteoglycan 4 ((Cspg4), Ng2CreER).

image.png

image.png ❤3E这个气泡图示每个细胞群前三的富集的GO通路。我可以这样展示。

❤❤❤❤❤ 成纤维细胞对既定表型的影响 image.png ❤❤❤❤❤ 内皮细胞对既定表型的影响 image.png