京东力荐!深入理解高并发编程手册,GitHub上线3小时飙升榜首

82 阅读1分钟

高并发编程一直以来都是开发工作中的难点和重点。一旦你具有了优秀的高并发编程技能,就可以更充分地利用现有资源,更高效率地完成各种工作。如果你有能力高效利用你能调度的各种资源,你就比其他开发者拥有更高的价值。

今天分享的这份手册《深入理解高并发编程》从操作系统到JVM再到JDK中的JUC,对并发编程的原理和本质问题进行了详细的剖析;对于操作系统线程调度、Java中各类锁和线程池的核心原理与实现细节、CAS问题、ABA问题等都有详细的阐述;同时结合分布式锁和电商秒杀等热门高并发业务场景对高并发系统的设计进行了深度解密。

深入理解高并发编程

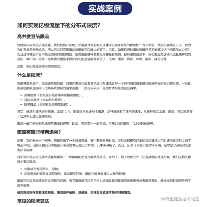
这份手册主要分为四大部分:基础、原理、实战、架构【+jcc4261获取】,下面将这份笔记的内容展示出来,限于文章篇幅原因,只能以截图的形式展示出来

最后

这份手册从实际需求出发,全面细致地介绍了高并发编程的基础知识、核心原理、实战案例和系统架构等内容。可以帮助小伙伴们对高并发编程有更加全面、深入、透彻的理解,提高对高并发编程问题的处理能力和项目实战能力,并站在更高的层面解决高并发编程系统架构问题。