SysML图例-核聚变

140 阅读1分钟

DDD领域驱动设计批评文集>>

《软件方法》强化自测题集>>

《软件方法》各章合集>>


[新闻]核聚变里程碑式突破>>


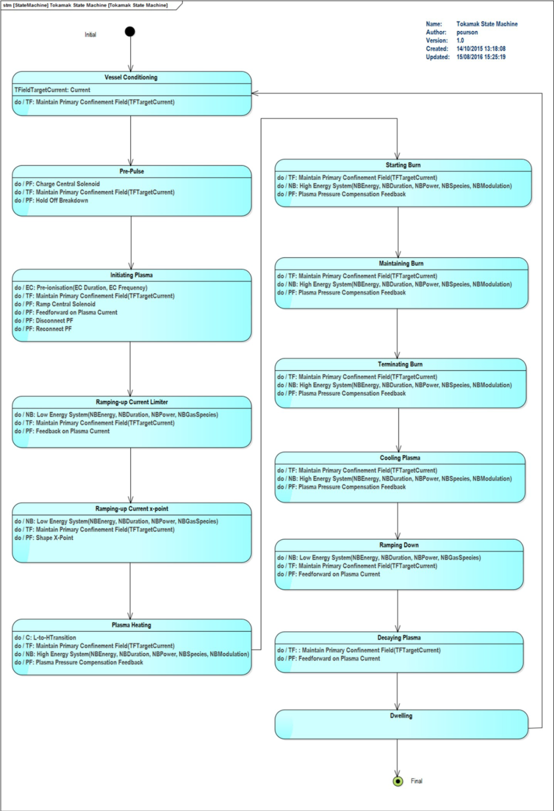
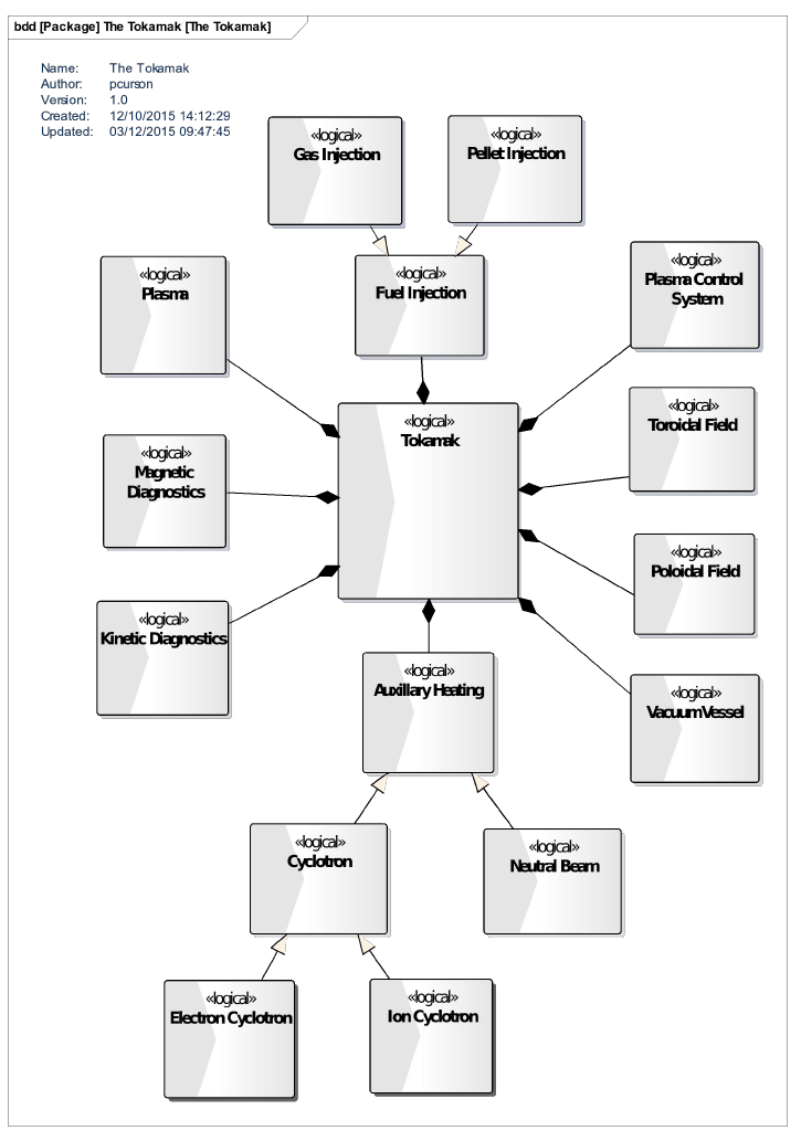
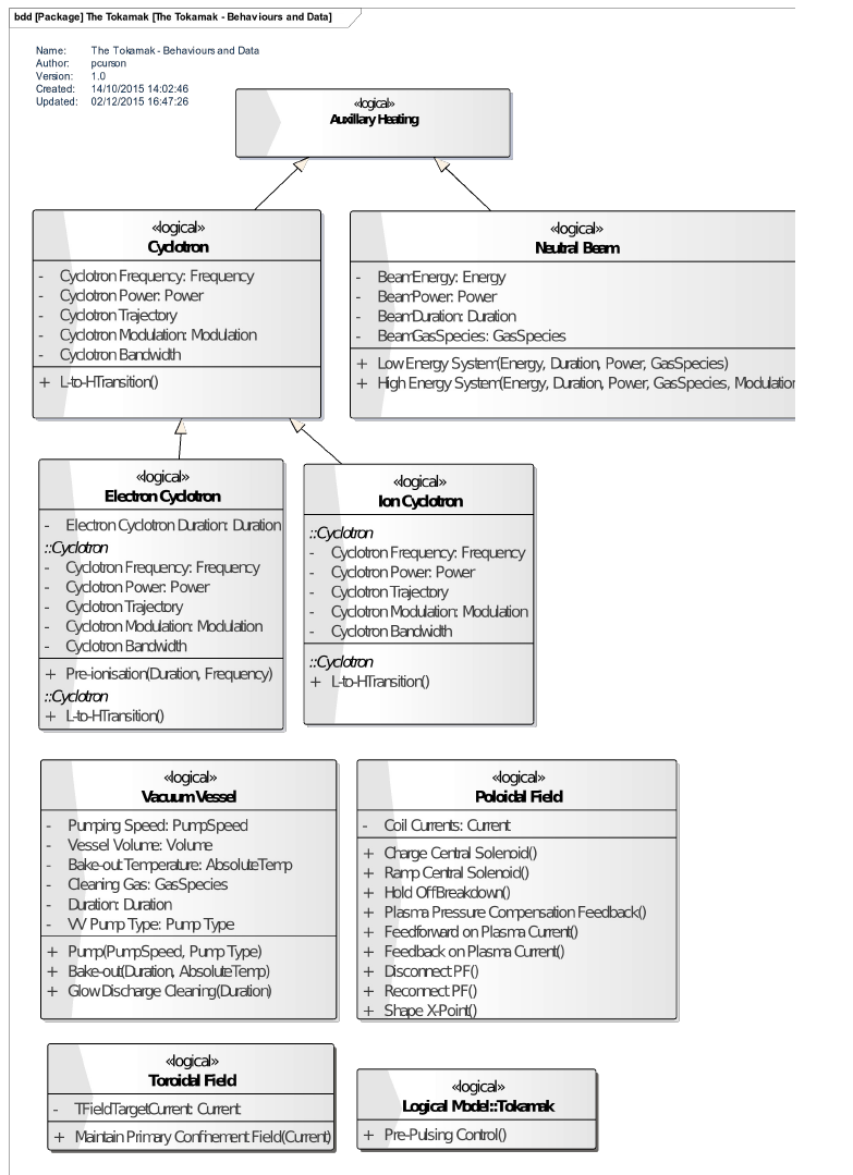
SysML图中词汇:

Tokamak:

一种利用磁约束来实现受控核聚变的环形容器,通过约束电磁波驱动,创造氘、氚实现聚变的环境和超高温,并实现人类对聚变反应的控制。它的名字Tokamak来源于环形(toroidal)、真空室(kamera)、磁(magnet)、线圈(kotushka)。

Plasma:

等离子体


想知道如何用建模工具画出这些图吗,可以关注公众号“服务”中的建模示范视频SysML/MBSE公开课链接。

[讲解再更新]31套UML/SysML+EA/StarUML的建模示范视频-全程字幕(20221201更新)

[周末上课]1月7-8日分析设计高阶-网络公开课(原“剔除伪创新的领域驱动设计”)

《软件方法》书中自测题-题目全文+分卷自测(1-8章)16套111题

《软件方法》强化自测题集110题

CTO也糊涂的常用术语:功能模块、业务架构、用户需求……[20210217更新]

如何选择UMLChina服务

作者微信:umlchina2