SC|heart---CFs

251 阅读18分钟

所有都是小鼠的

1. 心脏移植排斥反应

image.png

PMID: 36411190 DOI: 10.1016/j.healun.2022.10.017

活化的成纤维细胞和肌成纤维细胞被公认为是移植物纤维化过程的重要贡献者

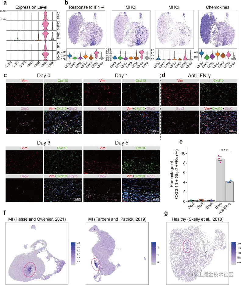
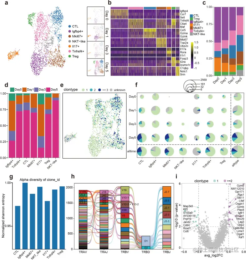
我们在心脏移植后第 0、1、3 和 5 天对小鼠心脏的非心肌细胞进行了 scRNA-seq

Figure1

image.png

❤必知必会啊!B cells (Ms4a1), T cells (Cd3e, Cd3g), NK cells (Ncr1), granulocytes (S100a9, Ccr1), myeloid cells (Fcgr1, Cd163, Aif1, Cd68), glial cells (Plp1), pericytes (Pdgfrb, Kcnj8), smooth muscle cells (Acta2, Myh11, Tagln), CFBs (Pdgfra, Colla1, Col3a1) and endothelial cells (Pecam1, Cdh5).

Figure2

image.png

T cells could be subdivided into seven clusters, including CTLs, proliferative T cells (Mki67+ T), regulatory T cells (Tregs), natural killer T cell-like cells (NKT-like), mixed IL17a+ T cells (γδ T cells and T helper type 17 cells) and mixed T cells (Lgfbp4+ T, Tnfrsf4+ T)

Figure3

image.png

Figure4

image.png

❤根据比例变化和基因表达变化,将关心的表型与细胞类型锁定

❤关键的细胞类型和对应的表型应经过实验验证

❤别人的单细胞数据重新分析得到的图--佐证了这种细胞的存在--MI中,不是同种疾病

❤ - GO_response_to_interferon-gamma

  • Chemokines
  • Chemokine receptors
  • Cytokines
  • MHCI score
  • M1 genes
  • M2 genes
  • Core cDC genes
  • Core macrophage genes

Figure5

image.png

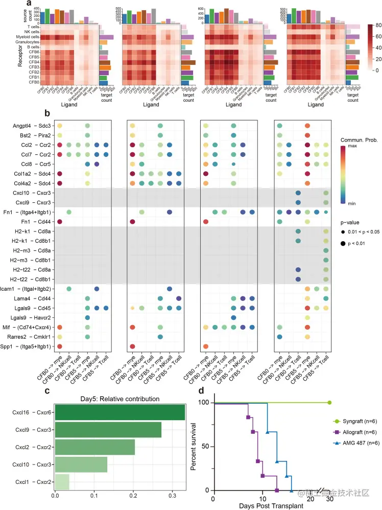
cellchart,所有细胞纳入分析,但是只关注CFB5和免疫细胞的相互作用。

❤治疗方式选择了配受体阻断

2. 心肌肥厚(TAC)

image.png

Figure1

image.png

他这里面非心肌怎么没有那么多奇奇怪怪的细胞??

Figure2--心肌细胞的特征

image.png

❤2D spearman相关性看不同细胞群之间的功能相关性,将相同功能的细胞分成不同的cluster,不用解释每一种亚群,因为细胞群表达不一样,但是功能具有一致性,大大减少了工作量!

Figure3--非心肌细胞

image.png

❤ 热图左侧的基因就不要了,重要的可以标记在右侧

❤每群细胞GO一下,三种细胞,也没给marker基因,不同细胞群功能有的相似。

Figure4

circulationaha.119.043053.fig04.jpg

3. 心脏成纤维细胞综述

image.png

1. 标记基因

    • Cardiac fibroblasts express discoidin domain–containing receptor 2 (DDR2) (5), platelet-derived growth factor receptor alpha (Pdgfrα) (4–8), Tcf21 (4, 8–10), and vimentin (11).
    • Pericytes express NG2 (12), platelet-derived growth factor receptor beta (Pdgfrβ) (12), and Tbx18 (13).
    • VSMCs express α-SMA (14) and Myh11 (15).
    • Some of these markers exhibit overlap between these three cell populations. For example, α-SMA can be found in subsets of pericytes and activated cardiac fibroblasts (12). Often, expression of two or more markers has been used to more confidently identify the cell population of interest.
    • Alternatively, indelible lineage tracers using Cre/loxP technology in mice can also be used.

2.细胞分类

按照心脏部位划分

There are broadly five cardiac fibroblast locales: adventitia (ventricular and septal), interstitium (ventricular and septal), atrium, annulus fibrosus, and valves

image.png

Figure 1  Anatomic location of cardiac fibroblasts. Fibroblasts reside in distinct anatomic locations in the heart, and each population of fibroblasts is likely to express a different transcriptional profile. Atrium-transverse section of atria where cardiomyocyte fibers are thinner and less dense compared to the ventricles. The fibroblast to cardiomyocyte ratios in atria have not been clearly documented. Adventitia-transverse section through a coronary artery. The number of vascular smooth muscle cells (VSMCs) can vary depending on vessel diameter. Cell types other than fibroblasts have also been noted in the dense collagen surrounding the vessel. The annulus fibrosus is a collagen-rich area surrounding the conduction system. Fibroblasts are present in these regions. Valves: Fibroblasts reside in three layers (fibrosa, spongiosa, and ventricularis). These are composed of collagen, proteoglycans, and elastin, respectively. Interstitium: This longitudinal section of myocardium would be found in the ventricles or ventricular septum.

按照成纤维细胞的起源划分

心外膜成纤维细胞
  • 心室心脏成纤维细胞的心外膜起源已被认识 20 多年。使用逆转录病毒标记心外膜,观察到心外膜细胞迁移到心室壁并发育成冠状动脉周围的细胞以及间质细胞。
  • 在这项研究之后,确定了一部分心外膜细胞经历了上皮到间充质的转变,形成了大部分冠状动脉 VSMC 和心脏成纤维细胞。
  • 开发心外膜特异性 Cre 重组酶小鼠系,包括Gata5-CreWt1 CreERT2,发现缺失Pdgfrα 或Tcf21 导致心室壁内没有心脏成纤维细胞。到目前为止,这两个基因是唯一被鉴定为心外膜成纤维细胞发育独特需要的基因。尽管两者都被认为是心脏成纤维细胞的稳定标志物,但一些研究报告转录水平的变化取决于成纤维细胞的激活状态
心内膜成纤维细胞
  • 直到 2014 年,心外膜被认为是心室心脏成纤维细胞的唯一发育来源,但两项独立研究发现,一些成纤维细胞具有心内膜或内皮细胞来源. Pdgfrα-, Ddr2-, and collagen-expressing fibroblasts主要存在于隔膜和左心室区域。
  • 两组进一步研究了心内膜谱系和心外膜谱系之间的潜在差异。令人惊讶的是,在压力超载之前或之后,两个谱系之间的基因表达或增殖没有显着差异。
  • 事实上,每个细胞谱系对压力超负荷诱导的纤维化的相对贡献与无损伤时心内膜来源细胞的相对丰度相似 (~20%)。这些研究表明,这两个成纤维细胞群体在基因表达方面趋于一致,并且刺激而非它们的起源是控制其纤维化反应的主导因素。

单细胞测序成纤维细胞划分

静息成纤维

1.存在两个表达 Col1a1 的成纤维细胞群,一个群体表达过去曾报道过的标记,包括 Pdgfrα 和 Tcf21。第二组表达Col1a1转录本,但缺乏PdgfrαTcf21。该成纤维细胞子集最显著的基因是 Wnt 通路基因Dkk3Wif1Tbx20Frzb.通常与成纤维细胞活化相关的骨膜蛋白(Periostin)表达也存在于该人群中

2.静息成纤维细胞群体之间的第二个区别是 Sca1 表达。在基线时,大约一半的表达 Pdgfrα 的成纤维细胞具有低表达的 Sca1,而大约 30% 的细胞表达高水平的 Sca1。

基因个体发育分析表明,高 Sca1 细胞群富含增殖和干性基因,包括Thy1Cd34,而低 Sca1 细胞群富含细胞信号基因,如Bmp4ApoE

先前的报道表明,高 Sca1 群体含有多能祖细胞,能够在体外自我更新和分化成脂肪细胞、平滑肌细胞和心肌细胞。 先前在心脏中描述了类似的成纤维细胞群,称为fibro-adipocyte progenitors, or FAPS

3.In the embryonic heart, when fibroblasts were profiled, the defining transcripts were type I collagendecorinsox9Tcf21, and periostin (4951). It was also noted that transcriptional profiles did not vary dramatically from embryonic into postnatal time points (49), although some differences in embryonic fibroblast markers were noted between human and mouse fibroblast profiles

损伤后成纤维

1.通过α-SMA的表达来判断成纤维细胞是否活化已经不适用了。

2.文献中会通过Increased proliferation, matrix deposition, contractile protein expression, and cytokine/growth factor secretion来判断成纤维细胞是否活化。这四个有一种都算是活化了,不过活化的方向不一样。

3.但应该注意的是,成纤维细胞的功能可能会沿着一个范围下降。此外,其中一些研究基于大量细胞群,可能受到时间或空间限制

1.增殖的成纤维细胞--数量改变
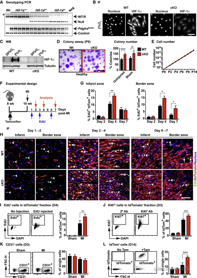
  1. 强烈的增殖爆发导致梗死区域的成纤维细胞增加了 2-3 倍。

  2. 受伤一周后,成纤维细胞增殖和 α-SMA 表达均显著下降。

  3. 所有单细胞测序数据集都描述了增殖的细胞群,但许多驱动增殖表型的基因因研究而异,Mki67一种常见的增殖基因. 一项研究表明,卵泡抑素样蛋白(Follistatin-like 1) 1 对于成纤维细胞扩张至关重要

2.炎症中成纤维细胞
  1. 在心肌梗塞后观察到心脏成纤维细胞清除凋亡细胞。从机制上讲,活化的成纤维细胞会分泌乳脂肪球表皮生长因子 8 (Mfge8),从而增强凋亡细胞的吞噬

  2. 成纤维细胞还分泌多种调节炎症细胞的细胞因子、生长因子和趋化因子。例如,白细胞介素 (IL)-1ra (60), IL-1β (61,62), IL-6 (6165), INF-γ (60), 肿瘤坏死因子-α (61,62,65), MCP-1 (62,64,65), GM-CSF (66), IL-9 (60), IL-10 (60,64,65,67), IL-11 (55), IL-12 (65), IL-23a (68), CCL5 (68), 和 TLR4 (69)

  3. 在体外激活或心脏损伤后在成纤维细胞中上调,表明成纤维细胞直接控制梗塞区域内的炎症细胞活性(在70). 

  4. 尽管成纤维细胞表达这些分子已被多个研究组记录,但与其他心脏或浸润性免疫细胞相比,这些基因的成纤维细胞表达的相对重要性尚不确定。大多数研究使用全局敲除或抗体抑制来解决给定的炎症信号通路。因此,除非成纤维细胞是唯一分泌该蛋白的细胞,否则这些研究仅表明信号通路的重要性,而不是成纤维细胞在炎症反应中的具体作用。

3.血管生成中的成纤维细胞
  1. 尽管在体外和工程化组织中已表明心脏成纤维细胞参与血管生成(71,72), 有限数量的研究已经证明了心脏成纤维细胞在发育过程中或心脏损伤后的血管生成特性。基于旁分泌因子的基因表达,上述 Wntx 细胞被认为具有血管生成潜力,这些旁分泌因子可以与内皮细胞相互作用,例如pleiotrophin, myocilin, and Timp3(43). 尽管在这项研究中,这一成纤维细胞群的血管生成能力并未在生物学上得到确定
  2. 但另一组也提出,在心肌梗塞后,成纤维细胞的转录谱从促炎症转变为促血管生成。使用批量测序评估小鼠的成纤维细胞基因表达,心肌梗死后 3 天从梗塞区域分离的成纤维细胞增加了血管生成途径基因(包括 Vegfa)的表达,并且心肌梗死后 3 天从成纤维细胞分离的培养上清液刺激了血管生成。然而,在心肌梗死后第 7 天,血管生成抑制剂在成纤维细胞中上调(68). 有必要进一步研究成纤维细胞在血管生成中的作用,以阐明成纤维细胞和内皮细胞之间的其他相互作用。
4.成纤维细胞衰老
  1. 与激活和静止的成纤维细胞之间的简单二元状态相比,存在更复杂的成纤维细胞谱

  2. 一种在活化的心脏成纤维细胞中上调的基因是骨膜素. Periostin 是一种基质细胞蛋白,不存在于静息或静止的成纤维细胞中,但在受伤后,它会在基质重组区域由心脏成纤维细胞快速、特异和强烈地表达。在心肌梗死或血管紧张素输注后,对 Tcf21 谱系细胞和骨膜蛋白表达细胞的比较表明,骨膜蛋白细胞代表了一个活化的成纤维细胞群,其主要来源于现有的常驻成纤维细胞群

  3. 表达细胞周期基因的群体,表示增殖细胞。与循环成纤维细胞聚集的第二个群体表达激活标志物,如骨膜素和 α-SMA,但没有细胞周期基因。这些细胞被认为正在向增殖状态转变。

  4. 心肌梗死后 7 天,出现了另外两个被认为是肌成纤维细胞的细胞群。一个群体被认为是抗纤维化的,而另一个群体表达 ECM 相关基因并被称为促纤维化。

  5. 在自发性纤维化小鼠模型中,单细胞测序还鉴定了可区分为 ECM 重塑、Tgfβ1 信号、Wnt 信号和增殖的成纤维细胞亚群。驱动这些类别的基因与上述其他单细胞测序鉴定的先前成纤维细胞类别中的基因有一些重叠,但没有分离到相同的簇中(55), 这表明每个纤维化模型可能有自己的时间和空间成纤维细胞基因表达谱。

  6. 基质纤维细胞。这些细胞被识别出来是因为它们在大多数活化的成纤维细胞已经形成基因表达的静止特征或经历了程序性细胞死亡后仍然存在。54). 该基质纤维细胞群强烈表达先前与骨骼和软骨重塑相关的基因,包括ChadCilp2Comp。作者建议维持这些特化的成纤维细胞以稳定心肌梗死后的疤痕。其他报告也发现心肌梗死后成纤维细胞中的某些基因上调(43).❤这就是最讨厌的细胞类型啦

  7. 基质纤维细胞可以被认为是表现出某些衰老特征的细胞,因为它在随后的损伤中似乎难以增殖,尽管没有研究衰老

5.与纤维化有关的其他细胞类型
  1. 这些研究得出结论,很少有骨髓细胞对肌成纤维细胞群有贡献

  2. 内皮细胞、VSMC 和造血细胞的谱系追踪也发现心肌梗死后很少有来自这些细胞群的纤维化或肌成纤维细胞。

  3. 在迄今为止评估的多个实验系统中,常驻成纤维细胞群贡献了大部分产生胶原蛋白的细胞和肌成纤维细胞,尽管尚未检查所有类型的心脏损伤。应该记住,所有这些发现都是基于小鼠研究,需要进一步的工作来确定人类心脏中的纤维化群体。

  4. 有趣的是,一些研究表明,一部分成纤维细胞可能具有干细胞潜能(在87). 这些多能细胞有多个名称,包括 FAP、集落形成单位成纤维细胞 (CFU-F) 和心脏祖细胞。该心脏人群的鉴定因研究而异,但 Sca1/Ly6a 和 Pdgfrα 的表达是几位研究人员使用的一致标记。表达 Sca1 的成纤维细胞可能分泌粒细胞-巨噬细胞集落刺激因子 (GM-CSF),并通过改变巨噬细胞反应促进心力衰竭。其他人已经证明这些 Sca1 细胞可以自我更新并且是多能的(44,45,89)

  5. 在体外培养时,这些细胞会形成脂肪细胞、VSMC、成纤维细胞,在某些情况下还会形成心肌细胞。报告的这些细胞的丰度表明它们比上述 Sca1 细胞群更稀有。

  6. 这些细胞在体外的三能性非常类似于间充质干细胞的描述,但尚未确定明确的体内作用。

image.png

Figure 2  Fibroblast stages at rest and after injury. Several studies have found three subsets of resting cardiac fibroblasts. After injury or infection or during aging, fibroblasts become activated in response to inflammatory cytokines or cardiomyocyte-secreted factors. Fibroblasts enter a proliferative phase, which may overlap with the production of extracellular matrix (ECM). The expanded population of fibroblasts can be divided into at least four different subsets. Myofibroblasts are α-SMA+, while α-SMA− cells may promote angiogenesis. There are multiple proposed fates for the expanded fibroblasts. Some revert to resting fibroblasts, whereas others exhibit a unique and continued ECM production phase. Others either undergo apoptosis or become senescent. Although multiple studies have implicated a role for fibroblasts in regulating inflammation, single-cell sequencing experiments have not described an inflammatory gene expression profile. Below each fibroblast phase are some markers that may be expressed by a majority of cells in that phase.

4.心梗-心脏纤维化

image.png image.png

静息的细胞到增殖的细胞变化阈值较低,假手术就可以触发成纤维细胞的活化,但是损伤反应可能是局部的,由此 F-SH 细胞转化为 F-Act 细胞的阈值降低,尽管如此,F-Act 细胞仍保持低蛋白质生物合成状态,不会进展到通常与 MI 相关的增殖或纤维化状态。

心脏中成纤维细胞静息的类型

  • SCA1+PDGFRα+CD31− CFs

  • 心脏 MSCs在体外体内的长期自我更新和多谱系分化潜能表明存在间充质层次结构

  • 未成熟的祖细胞在稳态和疾病中为常驻基质和结缔组织细胞类型提供增殖储库

  • 间充质祖细胞保持较低的线粒体质量和较低的蛋白质生物合成活性。

image.png

image.png

image.png

image.png

纤维化增强实验证明

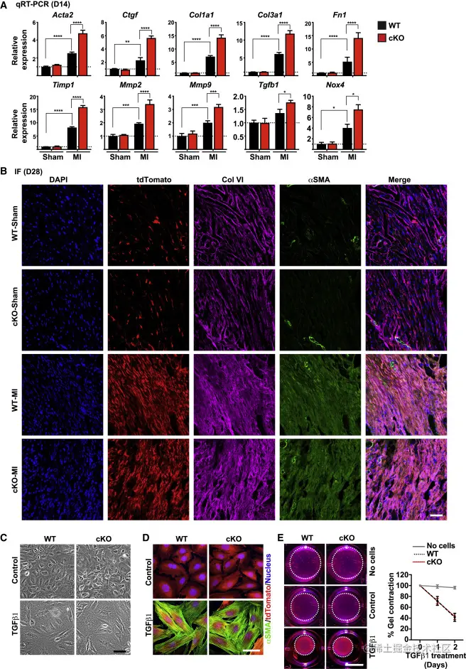
  1. 在 MI 后第 14 天的左心室中,对编码 ECM 成分(COL1a1、COL3a1 和 FN1)、重塑蛋白酶(TIMP1、MMP2和 MMP9)和纤维化介质(ACTA2、CTGF/CCN2、TGFB1、和 NOX4) 证实了它们在 cKO 心脏中的显着上调,表明纤维化反应增强
  2. 免疫荧光。根据它们的大尺寸、α-SMA 的细胞内表达以及细胞外空间中 COL I 和 COL VI 的沉积来定义

image.png

Single-cell RNA sequencing (scRNA-seq)

Cells were isolated and FACS sorted as described. The single cell libraries were prepared according to manufacturer’s instructions of version 2 (v2) 3-prime kit of 10X Chromium platform (10x Genomics), a commercially available droplet method for single cell mRNA encapsulation. Before analysis, cells were diluted to the final concentration of ∼600 cells/μl in 2% FBS in 1X PBS to recover the desired number of captured cells for sequencing. For each experiment, the number of desired cells were approximately 6000. The final libraries were pooled together and loaded onto a Novaseq 6000 Illumina S4 (200 cycles) platform and targeted for ∼100,000 or ∼50,000 reads per cell in the healthy heart and sham versus MI experiments, respectively.

Processing of 10x Genomics Chromium scRNA-seq data

Raw scRNA-seq data was processed using the 10x Genomics CellRanger software (version 2.2.0). The BCL files obtained from the Illumina NovaSeq platform were processed to Fastq files using the Cell Ranger mkfastq program. The Fastq files were then mapped to the mm10 version 1.2.0 reference, downloaded from the 10x Genomics website. The CellRanger count program was run on individual Fastq datasets from the different conditions. The aggr program was run to generate aggregate count matrices for the 2 or 4 conditions in the healthy heart or sham versus MI experiments, respectively. For healthy heart samples, aggr was run with the normalize parameter set to ‘mapped’. For the sham versus MI experiment, aggr was run with the normalize parameter set to ‘none’ due to a greater disparity of reads/cell among the experimental runs.

Filtering, dimensionality reduction and clustering of scRNA-seq data

Bioinformatics processing of the scRNA-seq data was performed in (R Core Team, 2018) using the Seurat package (Butler et al., 2018) (version 3.1.4) and visualization performed with ggplot2 (Wickham, 2009). Initial quality control filtering metrics were applied as follows. Cells with fewer than 200 detected expressed genes were filtered out. Genes that were expressed in less that 10 cells were filtered out. In order to control for dead or damaged cells, cells with over 5% of raw unique molecular identifiers (UMIs) mapping to mitochondrial genes were filtered out. The distribution of expressed genes and unique molecular identifier (UMI) numbers was visualized and cells with clear outliers were filtered out (Healthy: 200 < number of genes < 4,000; 500 < number of UMIs < 15,000. Sham versus MI: 200 < number of genes < 5,500; 500 < number of UMIs < 35,000). UMIs were normalized to counts-per-ten-thousand, log-transformed, and a set of top 2000 highly variable genes was identified by gating for mean expression level and dispersion level. The log-normalized data was scaled, with variation due to total number of UMIs regressed out using a linear model. PC analysis was run on the scaled data for the set of previously-defined highly variable genes.

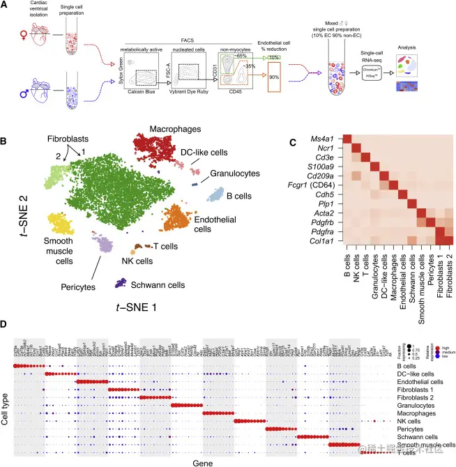
5.小鼠非心肌细胞-正常状态下

image.png

image.png

❤ We identified 12 distinct cell clusters expressing known markers of major cell types (Figures 1B and 1C). The clusters comprised endothelial cells (Cdh5Pecam1Breviario et al., 1995Newman et al., 1990), fibroblasts (2 clusters; Cola1, Pdgfra, Tcf21Acharya et al., 2012Ivey and Tallquist, 2016), granulocytes (Ccr1, Csf3r, S100a9Bonecchi et al., 1999Panopoulos and Watowich, 2008Ryckman et al., 2003), lymphocytes (3 clusters; Ms4a1, Cd3e, Klrb1c, Ncr1Biassoni et al., 2003Kuijpers et al., 2010Ryan et al., 1992Williams et al., 1987), pericytes (P2ry14PdgfrbHe et al., 2016), macrophages (Adgre1, Fcgr1Gautier et al., 2012), dendritic cell (DC)-like cells (Cd209aGeijtenbeek et al., 2000), Schwann cells (Plp1, CnpDeng et al., 2014Doerflinger et al., 2003), and smooth muscle cells (SMCs; Acta2, TaglnRensen et al., 2007). Prototypical markers that define cell populations (Figure 1C) included Col1a1 (fibroblasts), Ms4a1 (B lymphocytes), Plp1 (Schwann cells), and Acta2 (SMCs). We also identified additional genes that strongly and specifically marked each major cell population

fibroblast distinctness is driven by terms associated with extracellular matrix; leukocytes are associated with immune-regulatory terms; endothelial cells and SMCs are associated with vascular development and homeostasis terms; and Schwann cells are associated with neuro-regulatory terms.

image.png 对于某些细胞群,例如内皮细胞、雪旺细胞和 SMC,亚群化无法识别转录不同的亚群(图 2B), 表明这些群体在成熟心脏中相对同质

image.png

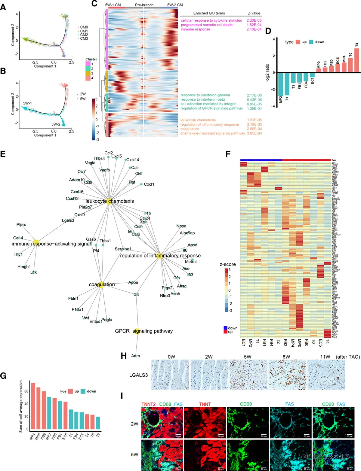
6.心梗--心脏成纤维细胞

image.png

全身成纤维细胞标记GFP

image.png