设计模式在开源框架中的应用

190 阅读1分钟

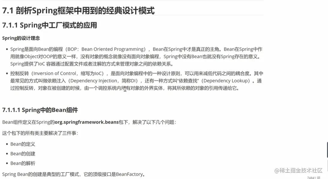
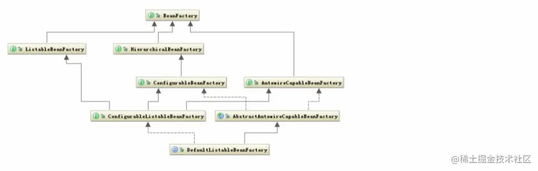
1) Spring 框架中用到的设计模式

image.png

image.png

image.png

image.png

image.png

image.png

image.png

image.png image.png

image.png

image.png

image.png

image.png

image.png

image.png

image.png

image.png

image.png

image.png

image.png

image.png

image.png

image.png

image.png

image.png

image.png

image.png

image.png

image.png image.png

image.png

image.png

image.png

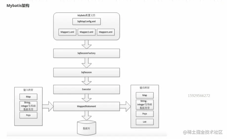
MyBatis中用到的经典设计模式

image.png

image.png

image.png

image.png