前端核心笔试题:画图题
画出浏览器渲染示意图

- 追问1:引起无效回流的原因有哪些/怎样避免无效回流;
- 追问2:你平时是如何优化前端性能的;
- 追问3:页面白屏的成因与防治;
- 追问4:渲染算不算异步?优先级如何?
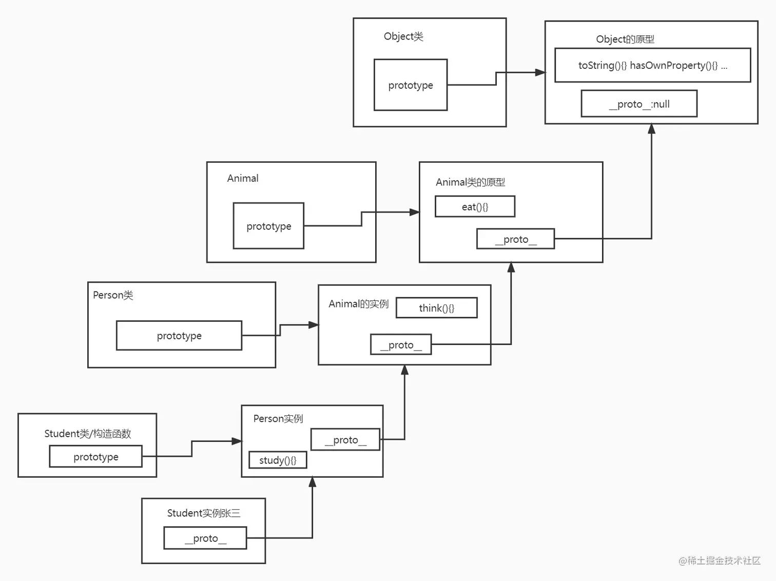
请画出Animal-Person-Student三级继承关系到原型链示意图

- 追问:class的extends起什么作用?背后到底干了写什么?
- 追问:父类的方法实现子类不满意时怎么办?
- 追问:既想使用父类实现,又想扩展出一些新内容,怎么办?
- 追问:super(name)和super.sayHello()有何区别?
- 追问:new 关键词做了些什么?
- 追问:OOP的所有问题
请画出HTTP协议的缓存流程示意图

- 追问:Etag和Last-Modified冲突时,该返数据还是304?
- 追问:造成Etag未变但Last-Modified变了,为什么会形成这种现象?
- 追问:用户的刷新动作对缓存有什么影响?
事件循环示意图

- 追问:同一时间:定时器到钟了,用户点击了,网络数据回来了,回调先后顺序
- 追问:多个异步任务如何调度?
- 追问:如何实现多个异步任务的串行有关联/无关联,并行有关联/无关联;
- 追问:几乎所有异步问题...