Qt-FFmpeg开发-打开本地摄像头录制视频(7)

495 阅读5分钟

Qt-FFmpeg开发-打开本地摄像头录制视频【软解码+ OpenGL显示YUV】

文章目录

更多精彩内容
👉个人内容分类汇总 👈
👉音视频开发 👈

1、概述

  • 最近研究了一下FFmpeg开发,功能实在是太强大了,网上ffmpeg3、4的文章还是很多的,但是学习嘛,最新的还是不能放过,就选了一个最新的ffmpeg n5.1.2版本,和3、4版本api变化还是挺大的;
  • 在这个Demo里主要使用Qt + FFmpeg开发一个摄像头【录像机】,这里主要使用的是【软解码】,需要使用硬解码的可以看之前的文章;
  • 在之前的文章中使用了QPainter进行绘制显示,也讲了使用OpenGL显示RGB、YUV图像方式;
  • 由于FFmpeg解码得到的像素格式为YUVJ422P,将YUVJ422P转换为RGB或者YUV420p都很麻烦,并且会消耗CPU资源,所以这里直接使用OpenGL显示YUVJ422P图像,(将YUVJ422P转RGB的步骤放到了GPU中进行)。
  • 关于打开摄像头部分请看上一章,整理不重复说明,这里主要讲述录像功能。

开发环境说明

  • 系统:Windows10、Ubuntu20.04

  • Qt版本:V5.12.5

  • 编译器:MSVC2017-64、GCC/G++64

  • FFmpeg版本:n5.1.2

2、实现效果

  1. 使用ffmpeg音视频库【软解码】打开本地摄像头【录制视频】保存到本地;
  2. 采用【OpenGL显示YUV】图像,支持自适应窗口缩放,支持使用QOpenGLWidget、QOpenGLWindow显示;
  3. 将YUV转RGB的步骤由CPU转换改为使用GPU转换,降低CPU占用率;
  4. 支持Windows、Linux打开本地摄像头;
  5. 支持使用【静态帧率】、【动态帧率】录制视频;
  6. 视频解码、线程控制、显示各部分功能分离,低耦合度。
  7. 采用最新的5.1.2版本ffmpeg库进行开发,超详细注释信息,将所有踩过的坑、解决办法、注意事项都得很写清楚。

在这里插入图片描述

  • 使用CPU软解码 + OpenGL绘制 + CPU软编码录制

在这里插入图片描述

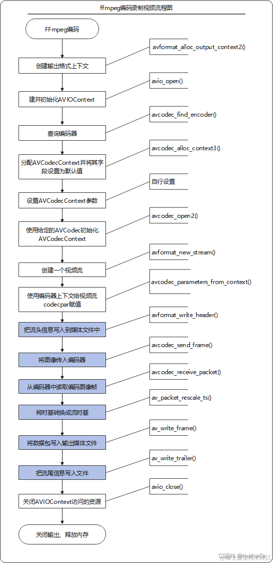
3、FFmpeg录制视频编码流程

  • 白色部分主要为创建、设置信息步骤,蓝色部分主要为写入数据步骤。

在这里插入图片描述

4、主要代码

  • 啥也不说了,直接上代码,一切有注释

  • videosave.h文件

    /******************************************************************************
     * @文件名     videosave.h
     * @功能       将视频编码后保存到文件中
     *
     * @开发者     mhf
     * @邮箱       1603291350@qq.com
     * @时间       2022/11/29
     * @备注
     *****************************************************************************/
    #ifndef VIDEOSAVE_H
    #define VIDEOSAVE_H
    
    #include <QString>
    #include <qmutex.h>
    
    
    struct AVCodecParameters;
    struct AVFormatContext;
    struct AVCodecContext;
    struct AVStream;
    struct AVFrame;
    struct AVPacket;
    struct AVOutputFormat;
    
    class VideoSave
    {
    public:
        VideoSave();
        ~VideoSave();
    
        bool open(AVStream *inStream, const QString& fileName);
        void write(AVFrame* frame);
        void close();
    
    private:
        void showError(int err);
    
    private:
        AVFormatContext* m_formatContext = nullptr;
        AVCodecContext * m_codecContext  = nullptr;    // 编码器上下文
        AVStream       * m_videoStream   = nullptr;
        AVPacket       * m_packet        = nullptr;    // 数据包
        int m_index = 0;
        bool             m_writeHeader   = false;      // 是否写入头
        QMutex           m_mutex;
    };
    
    #endif // VIDEOSAVE_H
    
  • videosave.cpp文件

    #include "videosave.h"
    #include <QDebug>
    
    extern "C" {        // 用C规则编译指定的代码
    #include "libavcodec/avcodec.h"
    #include "libavformat/avformat.h"
    #include "libavutil/avutil.h"
    #include "libswscale/swscale.h"
    #include "libavutil/imgutils.h"
    #include "libavdevice/avdevice.h"
    }
    
    #define ERROR_LEN 1024  // 异常信息数组长度
    #define PRINT_LOG 1
    #define USE_H264 0      // 使用H264编码器
    
    VideoSave::VideoSave()
    {
    }
    
    VideoSave::~VideoSave()
    {
        close();
    }
    
    /**
     * @brief        显示ffmpeg函数调用异常信息
     * @param err
     */
    void VideoSave::showError(int err)
    {
    #if PRINT_LOG
        static char  m_error[ERROR_LEN];         // 保存异常信息
        memset(m_error, 0, ERROR_LEN);           // 将数组置零
        av_strerror(err, m_error, ERROR_LEN);
        qWarning() << "VideoSave Error:" << m_error;
    #else
        Q_UNUSED(err)
    #endif
    }
    
    bool VideoSave::open(AVStream *inStream, const QString &fileName)
    {
        if(!inStream || fileName.isEmpty()) return false;
    
        // 通过输出文件名为输出格式分配AVFormatContext。
    #if USE_H264
        int ret = avformat_alloc_output_context2(&m_formatContext, nullptr, "h264", fileName.toStdString().data());
    #else
        /**
         * 摄像头打开使用的是mjpeg编码器;
         * MJPEG压缩技术可以获取清晰度很高的视频图像,可以【动态调整帧率】适合保存摄像头视频、分辨率。但由于没有考虑到帧间变化,造成大量冗余信息被重复存储,因此单帧视频的占用空间较大;
         * 如果采用其它编码器,由于摄像头曝光时间长度不一定,所以录像时帧率一直在变,编码器指定固定帧率会导致视频一会快一会慢,效果很不好,适用于录制固定帧率的视频(当然其它编码器应该是有处理办法,不过我还不清楚);
         */
        QString strName = avcodec_find_encoder(inStream->codecpar->codec_id)->name;    // 获取编码器名称
        int ret = avformat_alloc_output_context2(&m_formatContext, nullptr, strName.toStdString().data(), fileName.toStdString().data());  // 这里使用和解码一样的编码器,防止保存的图像颜色出问题
    #endif
        if(ret < 0)
        {
            close();
            showError(ret);
            return false;
        }
        // 创建并初始化AVIOContext以访问url所指示的资源。
        ret = avio_open(&m_formatContext->pb, fileName.toStdString().data(), AVIO_FLAG_WRITE);
        if(ret < 0)
        {
            close();
            showError(ret);
            return false;
        }
    
    
        // 查询编码器
        const AVCodec* codec = avcodec_find_encoder(m_formatContext->oformat->video_codec);
        if(!codec)
        {
            close();
            showError(AVERROR(ENOMEM));
            return false;
        }
    
        // 分配AVCodecContext并将其字段设置为默认值。
        m_codecContext = avcodec_alloc_context3(codec);
        if(!m_codecContext)
        {
            close();
            showError(AVERROR(ENOMEM));
            return false;
        }
        // 设置编码器上下文参数
        m_codecContext->width = inStream->codecpar->width;                          // 图片宽度/高度
        m_codecContext->height = inStream->codecpar->height;
    #if USE_H264
        m_codecContext->pix_fmt = AV_PIX_FMT_YUV420P;
    #else
        m_codecContext->pix_fmt = AVPixelFormat(inStream->codecpar->format);        // 像素格式,也可以使用codec->pix_fmts[0]或AV_PIX_FMT_YUVJ422P(【注意】摄像头解码的图像格式为yuvj422p,如果这里不一样可能保存会出问题,或者后面进行格式转换)
    #endif
        m_codecContext->time_base = {1, 10};                   //设置时间基,20为分母,1为分子,表示以1/20秒时间间隔播放一帧图像
        m_codecContext->framerate = {10, 1};
        m_codecContext->bit_rate = 4000000;                    // 目标的码率,即采样的码率;显然,采样码率越大,视频大小越大,画质越高
        m_codecContext->gop_size = 10;                         // I帧间隔
        m_codecContext->flags |= AV_CODEC_FLAG_GLOBAL_HEADER;
    //    m_codecContext->max_b_frames = 1;                      // 非B帧之间的最大B帧数(有些格式不支持)
    //    m_codecContext->qmin = 1;
    //    m_codecContext->qmax = 5;
    //    m_codecContext->colorspace = AVCOL_SPC_BT470BG;
    //    m_codecContext->color_range = AVCOL_RANGE_JPEG;
    //    m_codecContext->color_primaries = AVCOL_PRI_BT709;
    //    m_codecContext->bits_per_coded_sample = 24;
    //    m_codecContext->bits_per_raw_sample = 8;
    //    av_opt_set(m_codecContext->priv_data, "preset", "placebo", 0);
    //    qDebug() << m_codecContext->pix_fmt;
    
        // 打开编码器
        ret = avcodec_open2(m_codecContext, nullptr, nullptr);
    #if USE_H264
        ret = avcodec_open2(m_codecContext, codec, nullptr);      // 使用h264时第一次打不开,第二次可以打卡,不知道什么原因
    #endif
        if(ret < 0)
        {
            close();
            showError(ret);
            return false;
        }
    
        // 向媒体文件添加新流
        m_videoStream = avformat_new_stream(m_formatContext, nullptr);
        if(!m_videoStream)
        {
            close();
            showError(AVERROR(ENOMEM));
            return false;
        }
    
        //拷贝一些参数,给codecpar赋值
        ret = avcodec_parameters_from_context(m_videoStream->codecpar,m_codecContext);
        if(ret < 0)
        {
            close();
            showError(ret);
            return false;
        }
    
        // 写入文件头
        ret = avformat_write_header(m_formatContext, nullptr);
        if(ret < 0)
        {
            close();
            showError(ret);
            return false;
        }
        m_writeHeader = true;
    
        // 分配一个AVPacket
        m_packet = av_packet_alloc();
        if(!m_packet)
        {
            close();
            showError(AVERROR(ENOMEM));
            return false;
        }
        qDebug() << "开始录制视频!";
        return true;
    }
    
    /**
     * @brief        写入数据
     * @param frame
     */
    void VideoSave::write(AVFrame *frame)
    {
        QMutexLocker locker(&m_mutex);
        if(!m_packet)
        {
            return;
        }
    
        if(frame)
        {
            frame->pts = m_index;    // 注意:每一帧视频显示时间从0递增,否则录制的视频显示/时长会不对
            m_index++;
        }
    
        // 将图像传入编码器
        avcodec_send_frame(m_codecContext, frame);
    
        // 循环读取所有编码完的帧
        while (true)
        {
            // 从编码器中读取图像帧
            int ret = avcodec_receive_packet(m_codecContext, m_packet);
            if(ret < 0)
            {
                break;
            }
    
            // 将数据包中的有效时间字段(时间戳/持续时间)从一个时基转换为 输出流的时间
            av_packet_rescale_ts(m_packet, m_codecContext->time_base, m_videoStream->time_base);
            av_write_frame(m_formatContext, m_packet);   // 将数据包写入输出媒体文件
            av_packet_unref(m_packet);
        }
    }
    
    /**
     * @brief 关闭保存数据
     */
    void VideoSave::close()
    {
        write(nullptr);   // 传入空帧,读取所有编码数据
        QMutexLocker locker(&m_mutex);    // 如果不加锁可能在点击关闭时,write函数正在写入数据,导致崩溃
        if(m_formatContext)
        {
            // 写入文件尾
            if(m_writeHeader)
            {
                m_writeHeader = false;
                int ret = av_write_trailer(m_formatContext);
                if(ret < 0)
                {
                    showError(ret);
                    return;
                }
            }
            int ret = avio_close(m_formatContext->pb);
            if(ret < 0)
            {
                showError(ret);
                return;
            }
            avformat_free_context(m_formatContext);
            m_formatContext = nullptr;
        }
        // 释放编解码器上下文并置空
        if(m_codecContext)
        {
            avcodec_free_context(&m_codecContext);
        }
        if(m_packet)
        {
            av_packet_free(&m_packet);
            qDebug() << "停止录制视频!";
        }
    }
    

5、完整源代码