Spark系列之Spark的Shuffle详解及相关参数调优

594 阅读14分钟

开启掘金成长之旅!这是我参与「掘金日新计划 · 12 月更文挑战」的第17天,点击查看活动详情

Spark系列之Spark的Shuffle详解及相关参数调优

第七章 Spark的Shuffle详解及相关参数调优

大多数Spark作业的性能主要就是消耗在了shuffle环节,因为该环节包含了大量的磁盘IO、序列化、网 络数据传输等操作。因此,如果要让作业的性能更上一层楼,就有必要对shuffle过程进行调优。但是也 必须提醒大家的是,影响一个Spark作业性能的因素,主要还是代码开发、资源参数以及数据倾斜, shuffle调优只能在整个Spark的性能调优中占到一小部分而已。因此大家务必把握住调优的基本原则, 千万不要舍本逐末。下面我们就给大家详细讲解shuffle的原理,以及相关参数的说明,同时给出各个参数的调优建议。

7.1 ShuffleManager发展概述

在 Spark 的源码中,负责 shuffle 过程的执行、计算和处理的组件主要就是 ShuffleManager,也即 shuffle 管理器。而随着Spark的版本的发展,ShuffleManager 也在不断迭代,变得越来越先进。

在 Spark 1.2 以前,默认的shuffle计算引擎是 HashShuffleManager。该 ShuffleManager 而 HashShuffleManager有着一个非常严重的弊端,就是会产生大量的中间磁盘文件,进而由大量的磁盘 IO操作影响了性能。

因此在Spark 1.2以后的版本中,默认的 ShuffleManager 改成了 SortShuffleManager。SortShuffleManager 相较于 HashShuffleManager 来说,有了一定的改进。主要就在于,每个 Task在进行 shuffle 操作时,虽然也会产生较多的临时磁盘文件,但是最后会将所有的临时文件合并(merge)成一个磁盘文件,因此每个 Task 就只有一个磁盘文件。在下一个stage的 shuffle read task拉取自己的数据时,只要根据索引读取每个磁盘文件中的部分数据即可。

下面我们详细分析一下 HashShuffleManagerSortShuffleManager 的原理。

7.2 HashShuffleManager的运行原理

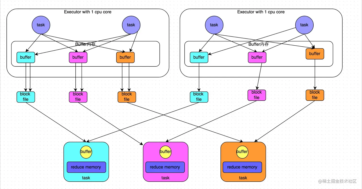
7.2.1 未经优化的HashShuffleManager

下图说明了未经优化的HashShuffleManager的原理。这里我们先明确一个假设前提:每个 Executor 只有 1 个CPU core,也就是说,无论这个 Executor 上分配多少个 task 线程,同一时间都只能执行一 个 task 线程。

我们先从shuffle write开始说起。shuffle write阶段,主要就是在一个stage结束计算之后,为了下一个 stage可以执行shuffle类的算子(比如reduceByKey),而将每个task处理的数据按key进行“分类”。所 谓“分类”,就是对相同的key执行hash算法,从而将相同key都写入同一个磁盘文件中,而每一个磁盘文 件都只属于下游stage的一个task。在将数据写入磁盘之前,会先将数据写入内存缓冲中,当内存缓冲 填满之后,才会溢写到磁盘文件中去。

那么每个执行shuffle write的task,要为下一个stage创建多少个磁盘文件呢?很简单,下一个stage的task有多少个,当前stage的每个task就要创建多少份磁盘文件。比如下一个stage总共有100个task,那么当前stage的每个task都要创建100份磁盘文件。如果当前stage有50个task,总共有10个Executor,每个Executor执行5个Task,那么每个Executor上总共就要创建500个磁盘文件,所有Executor上会创建5000个磁盘文件。由此可见,未经优化的shuffle write操作所产生的磁盘文件的数量是极其惊人的。

接着我们来说说shuffle read。shuffle read,通常就是一个stage刚开始时要做的事情。此时该stage的每一个task就需要将上一个stage的计算结果中的所有相同key,从各个节点上通过网络都拉取到自己所在的节点上,然后进行key的聚合或连接等操作。由于shuffle write的过程中,task给下游stage的每个task都创建了一个磁盘文件,因此shuffle read的过程中,每个task只要从上游stage的所有task所在节点上,拉取属于自己的那一个磁盘文件即可。

shuffle read的拉取过程是一边拉取一边进行聚合的。每个shuffle read task都会有一个自己的buffer缓冲,每次都只能拉取与buffer缓冲相同大小的数据,然后通过内存中的一个Map进行聚合等操作。聚合完一批数据后,再拉取下一批数据,并放到buffer缓冲中进行聚合操作。以此类推,直到最后将所有数据到拉取完,并得到最终的结果。

image-20211127200253099.png

7.2.2 优化后的HashShuffleManager

下图说明了优化后的HashShuffleManager的原理。这里说的优化,是指我们可以设置一个参数,spark.shuffle.consolidateFiles。该参数默认值为false,将其设置为true即可开启优化机制。通常来说,如果我们使用HashShuffleManager,那么都建议开启这个选项。

开启consolidate机制之后,在shuffle write过程中,task就不是为下游stage的每个task创建一个磁盘文件了。此时会出现shuffleFileGroup的概念,每个shuffleFileGroup会对应一批磁盘文件,磁盘文件的数量与下游stage的task数量是相同的。一个Executor上有多少个CPU core,就可以并行执行多少个task。而第一批并行执行的每个task都会创建一个shuffleFileGroup,并将数据写入对应的磁盘文件内。

当Executor的CPU core执行完一批task,接着执行下一批task时,下一批task就会复用之前已有的shuffleFileGroup,包括其中的磁盘文件。也就是说,此时task会将数据写入已有的磁盘文件中,而不会写入新的磁盘文件中。因此,consolidate机制允许不同的task复用同一批磁盘文件,这样就可以有效将多个task的磁盘文件进行一定程度上的合并,从而大幅度减少磁盘文件的数量,进而提升shuffle write的性能。

假设第二个stage有100个task,第一个stage有50个task,总共还是有10个Executor,每个Executor执行5个task。那么原本使用未经优化的HashShuffleManager时,每个Executor会产生500个磁盘文件,所有Executor会产生5000个磁盘文件的。但是此时经过优化之后,每个Executor创建的磁盘文件的数量的计算公式为:CPU core的数量 * 下一个stage的task数量。也就是说,每个Executor此时只会创建100个磁盘文件,所有Executor只会创建1000个磁盘文件。

image-20211127200436069.png

7.3 SortShuffleManager运行原理

SortShuffleManager的运行机制主要分成两种,一种是普通运行机制,另一种是bypass运行机制。当 shuffle read task的数量小于等于spark.shuffle.sort.bypassMergeThreshold参数的值时(默认为 200),就会启用bypass机制。

7.3.1 普通运行机制

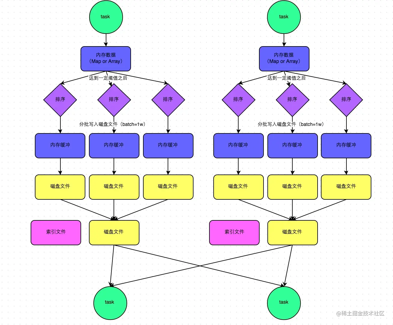
下图说明了普通的SortShuffleManager的原理。在该模式下,数据会先写入一个内存数据结构中,此时根据不同的shuffle算子,可能选用不同的数据结构。如果是reduceByKey这种聚合类的shuffle算子,那么会选用Map数据结构,一边通过Map进行聚合,一边写入内存;如果是join这种普通的shuffle算子,那么会选用Array数据结构,直接写入内存。接着,每写一条数据进入内存数据结构之后,就会判断一下,是否达到了某个临界阈值。如果达到临界阈值的话,那么就会尝试将内存数据结构中的数据溢写到磁盘,然后清空内存数据结构。

在溢写到磁盘文件之前,会先根据key对内存数据结构中已有的数据进行排序。排序过后,会分批将数据写入磁盘文件。默认的batch数量是10000条,也就是说,排序好的数据,会以每批1万条数据的形式分批写入磁盘文件。写入磁盘文件是通过Java的BufferedOutputStream实现的。BufferedOutputStream是Java的缓冲输出流,首先会将数据缓冲在内存中,当内存缓冲满溢之后再一次写入磁盘文件中,这样可以减少磁盘IO次数,提升性能。

一个task将所有数据写入内存数据结构的过程中,会发生多次磁盘溢写操作,也就会产生多个临时文件。最后会将之前所有的临时磁盘文件都进行合并,这就是merge过程,此时会将之前所有临时磁盘文件中的数据读取出来,然后依次写入最终的磁盘文件之中。此外,由于一个task就只对应一个磁盘文件,也就意味着该task为下游stage的task准备的数据都在这一个文件中,因此还会单独写一份索引文件,其中标识了下游各个task的数据在文件中的start offset与end offset。

SortShuffleManager由于有一个磁盘文件merge的过程,因此大大减少了文件数量。比如第一个stage有50个task,总共有10个Executor,每个Executor执行5个task,而第二个stage有100个task。由于每个task最终只有一个磁盘文件,因此此时每个Executor上只有5个磁盘文件,所有Executor只有50个磁盘文件。

image-20211127200905350.png

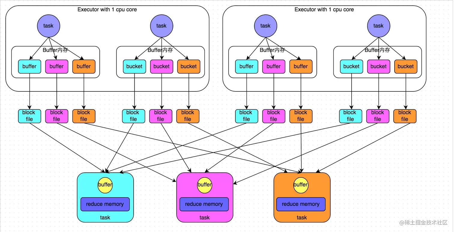
7.3.2 bypass运行机制

下图说明了bypass SortShuffleManager的原理。bypass运行机制的触发条件如下: * shuffle maptask数量小于spark.shuffle.sort.bypassMergeThreshold参数的值。 * 不是聚合类的shuffle算子(比如reduceByKey)。

此时task会为每个下游task都创建一个临时磁盘文件,并将数据按key进行hash然后根据key的hash值,将key写入对应的磁盘文件之中。当然,写入磁盘文件时也是先写入内存缓冲,缓冲写满之后再溢写到磁盘文件的。最后,同样会将所有临时磁盘文件都合并成一个磁盘文件,并创建一个单独的索引文件。

该过程的磁盘写机制其实跟未经优化的HashShuffleManager是一模一样的,因为都要创建数量惊人的磁盘文件,只是在最后会做一个磁盘文件的合并而已。因此少量的最终磁盘文件,也让该机制相对未经优化的HashShuffleManager来说,shuffle read的性能会更好。

而该机制与普通SortShuffleManager运行机制的不同在于:第一,磁盘写机制不同;第二,不会进行排序。也就是说,启用该机制的最大好处在于,shuffle write过程中,不需要进行数据的排序操作,也就节省掉了这部分的性能开销。

image-20211127200920808.png

7.4 shuffle相关参数调优

以下是Shffule过程中的一些主要参数,这里详细讲解了各个参数的功能、默认值以及基于实践经验给出 的调优建议。

7.4.1 spark.shuffle.file.buffer

  • 默认值:32k
  • 参数说明:该参数用于设置shuffle write task的BufferedOutputStream的buffer缓冲大小。将数 据写到磁盘文件之前,会先写入buffer缓冲中,待缓冲写满之后,才会溢写到磁盘。
  • 调优建议:如果作业可用的内存资源较为充足的话,可以适当增加这个参数的大小(比如64k), 从而减少shuffle write过程中溢写磁盘文件的次数,也就可以减少磁盘IO次数,进而提升性能。在 实践中发现,合理调节该参数,性能会有1%~5%的提升。

7.4.2 spark.reducer.maxSizeInFlight

  • 默认值:48m
  • 参数说明:该参数用于设置shuffle read task的buffer缓冲大小,而这个buffer缓冲决定了每次能 够拉取多少数据。
  • 调优建议:如果作业可用的内存资源较为充足的话,可以适当增加这个参数的大小(比如 96m),从而减少拉取数据的次数,也就可以减少网络传输的次数,进而提升性能。在实践中发 现,合理调节该参数,性能会有1%~5%的提升。

7.4.3 spark.shuffle.io.maxRetries

  • 默认值:3
  • 参数说明:shuffle read task从shuffle write task所在节点拉取属于自己的数据时,如果因为网络 异常导致拉取失败,是会自动进行重试的。该参数就代表了可以重试的最大次数。如果在指定次数 之内拉取还是没有成功,就可能会导致作业执行失败。
  • 调优建议:对于那些包含了特别耗时的shuffle操作的作业,建议增加重试最大次数(比如60 次),以避免由于JVM的full gc或者网络不稳定等因素导致的数据拉取失败。在实践中发现,对于 针对超大数据量(数十亿~上百亿)的shuffle过程,调节该参数可以大幅度提升稳定性。

7.4.4 spark.shuffle.io.retryWait

  • 默认值:5s
  • 参数说明:具体解释同上,该参数代表了每次重试拉取数据的等待间隔,默认是5s。
  • 调优建议:建议加大间隔时长(比如60s),以增加shuffle操作的稳定性。

7.4.5 spark.shuffle.memoryFraction

  • 默认值:0.2
  • 参数说明:该参数代表了Executor内存中,分配给shuffle read task进行聚合操作的内存比例,默 认是20%。
  • 调优建议:在资源参数调优中讲解过这个参数。如果内存充足,而且很少使用持久化操作,建议调 高这个比例,给shuffle read的聚合操作更多内存,以避免由于内存不足导致聚合过程中频繁读写 磁盘。在实践中发现,合理调节该参数可以将性能提升10%左右。

7.4.6 spark.shuffle.manager

  • 默认值:sort
  • 参数说明:该参数用于设置ShuffleManager的类型。Spark 1.5以后,有三个可选项:hash、sort 和tungsten-sort。HashShuffleManager是Spark 1.2以前的默认选项,但是Spark 1.2以及之后的 版本默认都是SortShuffleManager了。tungsten-sort与sort类似,但是使用了tungsten计划中的 堆外内存管理机制,内存使用效率更高。
  • 调优建议:由于SortShuffleManager默认会对数据进行排序,因此如果你的业务逻辑中需要该排 序机制的话,则使用默认的SortShuffleManager就可以;而如果你的业务逻辑不需要对数据进行 排序,那么建议参考后面的几个参数调优,通过bypass机制或优化的HashShuffleManager来避 免排序操作,同时提供较好的磁盘读写性能。这里要注意的是,tungsten-sort要慎用,因为之前 发现了一些相应的bug。

7.4.7 spark.shuffle.sort.bypassMergeThreshold

  • 默认值:200
  • 参数说明:当ShuffleManager为SortShuffleManager时,如果shuffle read task的数量小于这个 阈值(默认是200),则shuffle write过程中不会进行排序操作,而是直接按照未经优化的 HashShuffleManager的方式去写数据,但是最后会将每个task产生的所有临时磁盘文件都合并成 一个文件,并会创建单独的索引文件。
  • 调优建议:当你使用SortShuffleManager时,如果的确不需要排序操作,那么建议将这个参数调 大一些,大于shuffle read task的数量。那么此时就会自动启用bypass机制,map-side就不会进 行排序了,减少了排序的性能开销。但是这种方式下,依然会产生大量的磁盘文件,因此shuffle write性能有待提高。

7.4.8 spark.shuffle.consolidateFiles

  • 默认值:false
  • 参数说明:如果使用HashShuffleManager,该参数有效。如果设置为true,那么就会开启 consolidate机制,会大幅度合并shuffle write的输出文件,对于shuffle read task数量特别多的情 况下,这种方法可以极大地减少磁盘IO开销,提升性能。
  • 调优建议:如果的确不需要SortShuffleManager的排序机制,那么除了使用bypass机制,还可以 尝试将spark.shffle.manager参数手动指定为hash,使用HashShuffleManager,同时开启 consolidate机制。在实践中尝试过,发现其性能比开启了bypass机制的SortShuffleManager要高 出10%~30%。


声明:
        文章中代码及相关语句为自己根据相应理解编写,文章中出现的相关图片为自己实践中的截图和相关技术对应的图片,若有相关异议,请联系删除。感谢。转载请注明出处,感谢。

        落叶飘雪