React 中是如何实现状态更新调度的?

2,084 阅读16分钟

前面我们讲了 render 阶段和 commit 阶段的工作,讲了 render 阶段中 Diff 算法的实现,现在我们已经对整体的流程有了一定的认识

  • render 阶段的 beginWork 阶段会创建子 Fiber 节点,通过 Diff 算法,打上相应的 effectTag
  • render 阶段的 completeWork 阶段会根据 Fiber 节点生成对应的 DOM 节点,并连接子节点
  • commit 阶段会对所有的 effectTag 执行相应的 DOM 操作,更新视图

在这些流程之前还有着,从触发状态更新到 render 阶段的过程,也就是我们本章需要学习的内容:状态更新

首先我们先了解一下什么是最小更新单元

最小更新单元

我们从实例来看,对于一个组件来说,如果想要触发更新,那么可以有以下这些情况

  • 组件本身的 state 发生改变
  • 组件 props 的改变,也就是父组件状态导致子组件更新
  • context 改变,该组件消费的 context 发生了更新

但是归根结底,无论是哪种场景下触发的更新,最终的本质都是 state 的变化导致的
对于 React 来说,能够触发 state 更新的基本都是在组件层面上,毕竟 Fiber 没有办法实现自我更新,只能依赖组件进行 state 更想你
因此,我们可以认为 最小的更新单元是组件,更新源自于 state 的变化

那么如何触发更新呢?

触发更新

竟然组件是最小的更新单元,那么我们可以知道,触发更新可以分为

  • 类组件的 setState 状态更新
  • 函数组件的 useState 状态更新

那么,状态更新都会触发哪些流程呢?

创建 Update 对象

首先,每次状态更新都会创建一个保存更新状态内容的对象,也就是 Update 对象,保存在 updateQueue 链表中,记录当前 Fiber 节点收集到的更新。在 render 阶段的 beginWork 中会根据 Update 对象来计算新的 state

1.png
这个 Update 会被保存在一个环状链表中,接下来会调用 scheduleUpdateOnFiber 方法,来调度这个 Update

标记 RootFiber

我们知道 render 阶段是从 rootFiber 开始向下遍历,因此我们需要在 render 阶段开始之前,让 rootFiber 知道本次调度的相关信息。
因此我们需要从当前触发更新的节点对应的 Fiber 一直遍历到应用的根节点 rootFiber,并通知沿途的 Fiber,你有子孙节点被更新了,打上本次触发更新的优先级标记,并返回 rootFiber
这一步叫做 markUpdateLaneFromFiberToRoot

调度更新

经过了上面的处理,我们已经获取到了 RootFiber,并且在这个 Fiber 上同时标记了子树中的 Update
接下来,需要通知 Scheduler 调度器来根据更新的优先级,以及任务的类型,来发起异步或是同步的更新调度,这一步调用的是 ensureRootIsScheduled 方法

  • 对于 legacy 模式下,最后执行的是 performSyncWorkOnRoot 方法
  • 对于 concurrent 模式,最后执行的是 performConcurrentWorkOnRoot 方法

总结

当调度的回调函数被执行,会进入组件的 render 阶段

  • render 阶段的 reconcile 也就是 diff 算法中,会根据 Update 对象,返回对应的 state,根据 state 判断本次是否需要更新视图,如果需要更新视图就会被标记为 effectTag
  • commit 阶段,标记了 effectTagFiber,就会执行对应的视图更新

2.png

优先级更新

在 React 18 的更新中,全面启用了 concurrent 模式,使用 legacy 模式将会报 warning 警告,可以看出 concurrent 模式会是 React 的未来。
legacy 模式是我们之前常用的,它构建 dom 的过程是同步的,所以在 reconcile 阶段的 Diff 中,如果特别耗时,那么导致的结果就是 js 会一直阻塞高优先级的任务,表现为页面的卡顿和无法响应。
concurrent 模式是 react 18 中全面开启的模式,它用时间片调度实现了异步可中断的任务,根据设备性能的不同,时间片的长度也不一样,在每个时间片中,如果任务到了过期时间,就会主动让出线程给高优先级的任务。
采用 ReactDOM.render 来渲染的应用,就是 legacy 模式,都是同步的,在状态更新时没有优先级的概念,任务之间需要依次执行。
对于 concurrent 模式和 blocking 模式来说,也就是采用 ReactDOM.createRootReactDOM.createBlockingRoot 创建的应用,会采用并发的方式来更新状态。当有高优先级任务存在时,会中断当前正在执行的低优先级任务,先完成高优先级更新后,再基于更新结果重新进行低优先级的更新。

blocking mode 是实验中的模式,为了 legacy 迁移至 concurrent 而存在

那么什么是优先级呢?

优先级与Update

优先级的概念只存在与 concurrent 模式中

React 源码中优先级的分类,一共有以下 6 种优先级

export type PriorityLevel = 0 | 1 | 2 | 3 | 4 | 5;

// TODO: Use symbols?
export const NoPriority = 0;
export const ImmediatePriority = 1; // 最高
export const UserBlockingPriority = 2; // 用户触发的更新,onClick 等
export const NormalPriority = 3; // 一般的优先级,请求数据更新状态
export const LowPriority = 4; // 
export const IdlePriority = 5; // 空闲优先级

优先级的计算公式,只执行高于本次更新的优先级的 Update
baseState + Update1(NormalPriority) + Update2(UserBlockingPriority) = newState
对于上面的公式来说,Update2 的优先级高于 Update1,那么会先执行 Update2 的更新,再基于 Update2 更新的结果进行 Update1 的更新,也就是下面两步

  1. baseState + Update2 = newState1
  2. newState1 + Update1 = newState

在知道了不同事件触发更新的优先级之后,我们再来看看它的更新流程

更新流程

在上面我们知道了不同优先级的更新会有中断的可能,那么具体流程是怎么样的呢,我们通过下面这个例子来了解一下
下图是一个组件树的结构,F 组件触发了一次更新,它的优先级是 NormalPriority
可以假设是在 componentDidMount 中去请求了一次数据,在请求成功后调用了 setState 去更新状态,这里调用 setState 就会创建一次更新,因此这个更新的优先级是 NormalPriority

tree.png

  • 首先它会从当前的 Fiber 节点,也就是 F 节点,开始向上遍历,并通知沿途的 Fiber 节点有更新,一直到 FiberRootNode,在 FiberRootNode 上保存当前更新的优先级,在这里就是 NormalPriority
  • 接下来,就会以 NormalPriority 优先级,来调度整个应用的根节点 FiberRootNode,整个应用中只有一个被调度的任务,它的优先级是 NormalPriority,于是就调用 NormalPriority 的回调函数,这个回调函数就是 render 阶段的入口,由于优先级是作用在整个组件树的,我们会从 FiberRootNode 开始向下,采用深度优先遍历的方式,依次以 NormalPriority 来执行每一个组件的 Diff
  • 在这个组件树中,只有 F 组件存在 NormalPriority 优先级对应的 Update,因此只有 F 组件会在 Diff 中得到一个 state
  • 如果在这个计算过程中,F 组件又触发了一次更新,这个更新的优先级是 UserBlockingPriority,那么又会从 F 组件向上遍历,直到 FiberRootNode,mark 一下
  • 注册一个 UserBlockingPriority 的调度,接下来 scheduler 就会调度,NormalPriorityUserBlockingPriorityUserBlockingPriority 的优先级高于 NormalPriority
  • 因此之前正在执行的 NormalPriorityrender 阶段就会被中断,重新从根节点向下深度优先遍历,执行 UserBlockingPriority 优先级的更新
  • 在执行完 render --> commit 阶段后,基于当前的计算结果,再去执行刚刚被中断的低先级的更新

例子

例子学习自:React 技术揭秘

在下面的例子中,通过 useEffect 触发了两个更新,一个是 useState 的回调更新,一个是事件触发的更新onClick 触发的更新优先级比 normal 要高,又因为我们两次更新时间间隔很短,并且操作很多,第一次更新还没有在 20ms 内完成就触发了优先级更高的更新,因此会调度 normaluserBlocking 两个优先级的事件,userBlocking 优先级的更新,会中断正在执行的 normal 的 render 阶段
因此页面会从 0 变为 2 再变为 3

const [count, updateCount] = useState(0)
const buttonRef = useRef(null)

const onClick = () => {
  updateCount(count => count + 2)
}

useEffect(() => {
  const button = buttonRef.current
  setTimeout(() => updateCount(1), 1000)
  setTimeout(() => button.click(), 1020)
},[])

return (
  <div className="App">
    <button ref={buttonRef} onClick={onClick}>
      增加 2
    </button>
    <div>
      {
        Array.from(new Array(4000)).map((v, index) => (
          <span key={index}>{count}</span>
        ))
      }
    </div>
  </div>
);

以上的讨论都是基于 concurrent mode 下进行的,如果是在同步模式下,也就是 ReactDOM.render ,页面的结果展示将会是从 0 变为 1 变为 3,这是因为同步模式下没有优先级的概念,不会中断第一次的 updateCount

状态更新调度源码解析

在前面几节,我们介绍了 React 中,状态更新的主要流程,以及 concurrent 模式下,优先级的概念以及优先级更新的流程,本节我们将从源码的角度来解析 React 是如何实现状态更新的。
无论是 setState 还是 useState 进行的更新,都会创建更新任务,也就是创建 Update 对象,并添加到 Fiber 的 UpdateQueue 中,如果是 Function Component 会添加到 baseQueue 中。
接下来就会进入核心的 reconciler 阶段,主要分为 4 个子阶段

  1. 任务输入:触发的更新都会 dispatch 到 scheduleUpdateOnFiber 这个函数中,来处理更新任务
  2. 调度任务:通过 Scheduler 来调度任务,等待空闲时间回调
  3. 执行任务会调:构造 Fiber 树,render 阶段的 completeWork 阶段会创建 Fiber 对应的 DOM 节点
  4. 输出 DOM 节点:commit 阶段会与渲染器交互,渲染出 DOM 节点

对于不同形式触发的状态更新来说,它们都会进入一套相同的 render 到 commit 的流程,这是因为在每次更新时都会创建一个保存更新状态相关内容的对象 Update。在 render 阶段的 beginWork 中会根据 Update 来计算 newState
在初始化阶段完成之后,如果触发了 state 的更新,那么会发生什么呢?

触发更新

useStatesetState 来分别看函数组件和类组件的更新流程

类组件

触发 setState本质上是调用了 enqueueSetState

enqueueSetState(inst,payload,callback){
    const update = createUpdate(eventTime, lane);
    ...
    enqueueUpdate(fiber, update, lane);
    ...
    const root = scheduleUpdateOnFiber(fiber, lane, eventTime);
}

函数组件

对于函数组件而言,会调用 dispatchSetState

function dispatchSetState(fiber, queue, action) {
    const lane = requestUpdateLane(fiber);
    const update: Update<S, A> = {
      lane,
      action,
      hasEagerState: false,
      eagerState: null,
      next: (null: any),
    };
    ...
    scheduleUpdateOnFiber(fiber, lane, eventTime);
}

无论是通过什么方式来触发,都会创建一个 Update 对象,这样验证了我们之前一直所说的,然后它会被保存到环状链表 pending 中,最后都是会调用 scheduleUpdateOnFiber 方法,这个也就是整个更新的入口,接下来我们看看它都做了些什么

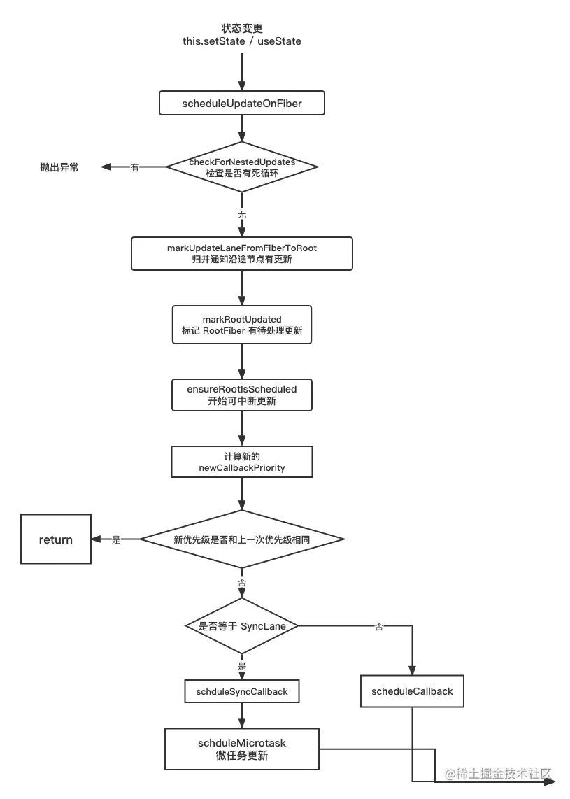
更新入口 scheduleUpdateOnFiber

从前面我们知道了,无论是什么方式触发的更新,最后都会调用 scheduleUpdateOnFiber方法,这也是任务调度的入口,它的核心流程如下

  1. 首先会检查当前的更新是否存在嵌套更新
  2. 递归向上通知沿途的父节点,子节点存在某种优先级的更新
  3. 标记 RootFiber 有待处理的更新,为 render 阶段做准备
  4. 开始可中断更新
// react-reconciler/src/ReactFiberWorkLoop.new.js
export function scheduleUpdateOnFiber(
  fiber: Fiber,
  lane: Lane,
  eventTime: number,
): FiberRoot | null {
  // 检查是否有死循环
  checkForNestedUpdates();
  ...
  // 自底向上标记更新优先级
  const root = markUpdateLaneFromFiberToRoot(fiber, lane);
  ...
  // 标记 root 有更新,lane 插入到 root.pendingLanes 中
  markRootUpdated(root, lane, eventTime);
  ...
  if (root === workInProgressRoot) {
    // 在渲染过程中接收到一个更新,在根节点上标记一个交错更新,
    if (
      deferRenderPhaseUpdateToNextBatch ||
      (executionContext & RenderContext) === NoContext
    ) {
      workInProgressRootUpdatedLanes = mergeLanes(
        workInProgressRootUpdatedLanes,
        lane,
      );
    }
    if (workInProgressRootExitStatus === RootSuspendedWithDelay) {
      // 执行高优先级更新
      markRootSuspended(root, workInProgressRootRenderLanes);
    }
  }

  // 执行可中断更新
  ensureRootIsScheduled(root, eventTime);
  ...
  return root;
}

1.检查是否死循环 checkForNestedUpdates

scheduleUpdateOnFiber 函数中,首先会调用 checkForNestedUpdates 方法,检查是否有嵌套更新,也可以说是循环更新,无限调用,这种情况会抛出异常
这里的 NESTED_UPDATE_LIMIT 的值是 50,也就是说当循环次数超过 50 次时,会认为是死循环,会抛出错误

function checkForNestedUpdates() {
 
  if (nestedUpdateCount > NESTED_UPDATE_LIMIT) {
    nestedUpdateCount = 0;
    rootWithNestedUpdates = null;
    throw new Error(
      'Maximum update depth exceeded. This can happen when a component ' +
        'repeatedly calls setState inside componentWillUpdate or ' +
        'componentDidUpdate. React limits the number of nested updates to ' +
        'prevent infinite loops.',
    );
  }
}

2.递归向上通知 parent 有更新 markUpdateLaneFromFiberToRoot

接下来,会调用 markUpdateLaneFromFiberToRoot 方法,更新当前 Fiber 节点的 lanes 字段,并向上归并在父节点的 childLanes 字段中添加为本次更新的优先级 lanes。最后返回当前的 rootFiber 节点
注意这里会对 Fiber 节点的 alternate Fiber 的 lane 进行更新,这个非常重要,下一节会讲到

function markUpdateLaneFromFiberToRoot(
  sourceFiber: Fiber,
  lane: Lane,
): FiberRoot | null {
  // 更新当前 Fiber 的优先级
  sourceFiber.lanes = mergeLanes(sourceFiber.lanes, lane);
  let alternate = sourceFiber.alternate;
  if (alternate !== null) {
    alternate.lanes = mergeLanes(alternate.lanes, lane);
  }

  let node = sourceFiber;
  let parent = sourceFiber.return;
  // 归并更新 父节点 的优先级
  while (parent !== null) {
    parent.childLanes = mergeLanes(parent.childLanes, lane);
    alternate = parent.alternate;
    if (alternate !== null) {
      alternate.childLanes = mergeLanes(alternate.childLanes, lane);
    }
    node = parent;
    parent = parent.return;
  }
  if (node.tag === HostRoot) {
    const root: FiberRoot = node.stateNode;
    return root;
  } else {
    return null;
  }
}

这里采用 mergeLanes 来合并优先级,因为可能会有多个更新存在,都需要在后续进行调度,lanes 更新的操作很简单,只需要将当前的优先级 lane 与之前的 lane 进行二进制或运算即可

export function mergeLanes(a: Lanes | Lane, b: Lanes | Lane): Lanes {
  return a | b;
}

3. 标记 RootFiber 有待处理更新

接下来会将更新的 lane 通过二进制运算添加到 root Fiber 的 pendingLanes 中,在 root Fiber 标记一个更新

export function markRootUpdated(
  root: FiberRoot,
  updateLane: Lane,
  eventTime: number,
) {
  // 设置更新的优先级
  root.pendingLanes |= updateLane;

  if (updateLane !== IdleLane) {
    root.suspendedLanes = NoLanes;
    root.pingedLanes = NoLanes;
  }
  const eventTimes = root.eventTimes;
  const index = laneToIndex(updateLane);
  eventTimes[index] = eventTime;
}

4. 开始可中断更新 ensureRootIsScheduled

在函数的最后,会调用 ensureRootIsScheduled 方法,传入已经被标记过的 root Fiber 节点以及创建 update 的时间,开始可中断更新

ensureRootIsScheduled(root, eventTime);

接下来详细看看 ensureRootIsScheduled 方法做了什么

注册调度任务

ensureRootIsScheduled 函数的作用是为 root 安排调度任务,每个更新任务的 update 都会经过 ensureRootIsScheduled 的处理,它主要会做以下几件事:

  • 首先会计算最新的调度更新优先级 newCallbackPriority ,判断是否和 rootFiber 上的 calllbackPriority 优先级是否相等,如果相等,则会因为优先级没有改变,重用当前任务,直接退出
  • 如果不相等,会进入真正的调度任务函数 sheduleSyncCallback 函数中
  • 最后会将 newCallbackPriority 赋值给callbackPriority

核心代码如下

// 注册任务
function ensureRootIsScheduled(root: FiberRoot, currentTime: number) {
  ...
  // 注册的新任务
  let newCallbackNode;
  // 如果新渲染任务的优先级是同步优先级
  // if 逻辑处理的是同步任务,同步任务不需经过 Scheduler
  if (newCallbackPriority === SyncLane) {
    // 同步任务不经过 Scheduler
    if (root.tag === LegacyRoot) {
      // Legacy 模式
      scheduleLegacySyncCallback(performSyncWorkOnRoot.bind(null, root));
    } else {
      // 非 legacy模式
      scheduleSyncCallback(performSyncWorkOnRoot.bind(null, root));
    }
    // React18 新增加的
    if (supportsMicrotasks) {
        scheduleMicrotask(() => {
          if (executionContext === NoContext) {
            flushSyncCallbacks();
          }
        });
    } else {
      scheduleCallback(ImmediateSchedulerPriority, flushSyncCallbacks);
    }
    ...
  } else {
    ...
    // 调度优先级任务
    newCallbackNode = scheduleCallback(
      schedulerPriorityLevel,
      performConcurrentWorkOnRoot.bind(null, root),
    );
  }
  ...
  root.callbackPriority = newCallbackPriority;
  root.callbackNode = newCallbackNode;
}

如果任务是同步任务,就不需要 Scheduler 调度,直接通过 scheduleSyncCallbackscheduleLegacySyncCallback 处理,当 JS 主线程空闲的时候,则执行 performSyncWorkOnRoot 函数来执行同步任务
如果任务是并发任务,则需要经过 Scheduler 调度,会通过 scheduleCallback 回调函数注册调度任务。

开始调度任务

分为同步和并发两种情况来讨论

同步情况

当同步状态下触发多次 useState 的时候,会执行以下步骤

  • 首先第一次进入到 ensureRootIsScheduled ,计算出新的更新任务的优先级 newCallbackPriority,和之前的 callbackPriority 进行对比,如果相等那就直接退出
  • 同步状态下更新的优先级 newCallbackPriority 是等于 SyncLane 的,那么会执行两个函数,scheduleSyncCallbackscheduleMicrotask

最终都会进入 scheduleSyncCallback 的逻辑,这个方法非常简单,就是将任务放入 syncQueue 队列当中

export function scheduleSyncCallback(callback: SchedulerCallback) {
  // 将任务放入队列中
  if (syncQueue === null) {
    syncQueue = [callback];
  } else {
    syncQueue.push(callback);
  }
}

接着会在下面的流程中通过 scheduleMicrotask 来执行 flushSyncCallbacks 方法,这个方法会立即执行更新队列,发起更新任务,目的就是让任务不延时到下一帧。同步情况也需要调度是为了保证更新的连续性,一个一个任务依次执行。

 scheduleMicrotask(() => {
   if (executionContext === NoContext) {
     flushSyncCallbacks();
   }
 });

scheduleMicrotask是一个 ployfill 实现,本质上就是一个 Promise.resolve 以及不兼容情况下使用的 setTimeout

export const scheduleMicrotask: any =
  typeof queueMicrotask === 'function'
    ? queueMicrotask
    : typeof localPromise !== 'undefined'
    ? callback =>
        localPromise
          .resolve(null)
          .then(callback)
          .catch(handleErrorInNextTick)
    : scheduleTimeout; // TODO: Determine the best fallback here.

异步情况

上面是在同步情况下的更新逻辑,有时候更新是在 setTimeout 等方法中触发的,那么他们会进入下面这些逻辑

  • 首先会判断 existingCallbackPriority === newCallbackPriority 是否相等,来尝试复用它
  • 接下来会执行 scheduleCallback ,得到最新的 newCallbackNode,赋值给 root

scheduleCallback 会调用 Scheduler_scheduleCallback 方法,具体来看看这个方法的实现

function scheduleCallback(priorityLevel, callback) {
    return Scheduler_scheduleCallback(priorityLevel, callback);
}

Scheduler_scheduleCallback 方法最终是由 unstable_scheduleCallback 方法导入的,这个方法在 scheduler/src/forks/scheduler.js目录下,比较难找
通过调用 unstable_scheduleCallback 方法创建调度任务,然后根据任务是否超时,将任务插入到超时队列 timerQueue 和调度任务队列 taskQueue
将任务插入调度任务队列 taskQueue 之后,会通过 requestHostCallback 函数去调度任务。

核心流程如下

  1. 通过 startTimecurrentTime 比较,来判断任务是否过期,过期存入 taskQueue ,未过期存入 timerQueue
  2. 如果有过期任务存在,并且没有正在调度的任务,那么通过 requestHostCallback 来调度
  3. 如果没有过期任务,通过 requestHostTimeout 来延时执行
function unstable_scheduleCallback(priorityLevel, callback, options) {
  // 获取当前时间戳
  var currentTime = getCurrentTime();
  var startTime;
   ...
// 根据调度优先级设置相应的超时时间
  var timeout;
  switch (priorityLevel) {
    case ImmediatePriority:
      timeout = IMMEDIATE_PRIORITY_TIMEOUT;
      break;
    case UserBlockingPriority:
      timeout = USER_BLOCKING_PRIORITY_TIMEOUT;
      break;
    case IdlePriority:
      timeout = IDLE_PRIORITY_TIMEOUT;
      break;
    case LowPriority:
      timeout = LOW_PRIORITY_TIMEOUT;
      break;
    case NormalPriority:
    default:
      timeout = NORMAL_PRIORITY_TIMEOUT;
      break;
  }
  // 过期时间
  var expirationTime = startTime + timeout;
  ...
  // 表示这个任务将会延迟执行
  if (startTime > currentTime) {
    // 当前任务已超时,插入超时队列
    newTask.sortIndex = startTime;
    push(timerQueue, newTask);
    if (peek(taskQueue) === null && newTask === peek(timerQueue)) {
      // 这个任务是最早延迟执行的
      if (isHostTimeoutScheduled) {
        // 取消现有的定时器
        cancelHostTimeout();
      } else {
        isHostTimeoutScheduled = true;
      }
      requestHostTimeout(handleTimeout, startTime - currentTime);
    }
  } else {
    // 任务未超时,插入调度任务队列
    newTask.sortIndex = expirationTime;
    // taskQueue 是一个二叉堆结构,以最小堆的形式存储 task
    push(taskQueue, newTask);
    if (enableProfiling) {
      markTaskStart(newTask, currentTime);
      newTask.isQueued = true;
    }
    // 符合更新调度执行的标志
    if (!isHostCallbackScheduled && !isPerformingWork) {
      isHostCallbackScheduled = true;
      requestHostCallback(flushWork);
    }
  }

  return newTask;
}
  • taskQueue 里存放的是过期的任务,根据过期时间来排序,需要在调度的 workLoop 中循环执行完这些任务
  • timerQueue 里存的都是没有过期的任务,依据任务的开始时间( startTime )排序,在调度 workLoop 中 会用 advanceTimers 检查任务是否过期,如果过期了,放入 taskQueue 队列。

总结

至此状态更新的大致流程我们已经讲解完毕,后面省略了一部分关于 Scheduler 部分的内容,会在后面 Schduler 部分单独讲解
以下就是完整流程图

9.png

“ 本文正在参加「金石计划 . 瓜分6万现金大奖」 ”