HTML入门

288 阅读29分钟

HTML入门

一、简介

1、网页

(1)什么是网页

  • 网站是指在因特网上根据一定的规则,使用 HTML 等制作的用于展示特定内容相关的网页集合。
  • 网页是网站中的一“页”,通常是 HTML 格式的文件,它要通过浏览器来阅读。
  • 网页是构成网站的基本元素,它通常由图片、链接、文字、声音、视频等元素组成。通常我们看到的网页,常见以 .htm 或 .html 后缀结尾的文件,因此将其俗称为 HTML 文件。

(2)什么是 HTML

  • HTML 指的是超文本标记语言 (Hyper Text Markup Language) ,它是用来描述网页的一种语言。

  • HTML 不是一种编程语言,而是一种标记语言 (markup language)。标记语言是一套标记标签 (markup tag)。

  • 所谓超文本,有 2 层含义:

    • 它可以加入图片、声音、动画、多媒体等内容(超越了文本限制 )。
    • 它还可以从一个文件跳转到另一个文件,与世界各地主机的文件连接(超级链接文本 )。

(3)网页的形成

网页是由网页元素组成的,这些元素是利用 html 标签描述出来,然后通过浏览器解析来显示给用户的。

1627699089183

2、HTML发展历史

image-20210801101038701

  • HTML:Hyper Text Markup Language超文本标记语言,超文本标记语言—在1993年6月互联网工程工作小组工作案发布(并非标准)。
  • HTML2.0—1995年11月作为RFC1866发布,在RFC2854于2000年6月发布之后被宣布过时。
  • HTML3.2—1996年1月14日,W3C推荐标准。
  • HTML4.0—1997年12月18日,W3C推荐标准。
  • HTML4.01(微小改进)—1999年12月24日,W3C推荐标准,2000年5月15日发布基本严格的。HTML4.01语法,是国标标准化组织和国际电工委员会的标准。
  • XHTML1.0—发布于2000年1月26日,是W3C推荐标准,后来经过修订于2002年8月1日重新发布。
  • XHTML1.1—2001年5月31日发布XHTML2.0是W3C的工作草案,由于改动过大,学习这个新技术的成本过高而最终胎死腹中,因此,现在最常用的还是XHTML1.0标准。
  • HTML5--目前最新的版本,它是2004年被提出,2007年被W3C接纳并成立新的HTML工作团队,2008年1月22日公布HTML5第一份正式草案,2012年12月17日HTML5规范正式定稿,2013年5月6日,HTML5.1正式草案公布。
  • HTML 5作为最新版本,提供了一些新的元素和一些有趣的新特性,同时也建立了一些新的规则。这些元素、特性和规则的建立,提供了许多新的网页功能,如使用网页实现动态渲染图形、图表、图像和动画,以及不需要安装任何插件直接使用网页播放视频等。目前企业开发中也在增大使用HTML5的力度。

3、常用浏览器

(1)常用浏览器

浏览器是网页显示、运行的平台。常用的浏览器有 IE、火狐(Firefox)、谷歌(Chrome)、Safari和Opera等。

image-20221120132608080

(2)浏览器内核

浏览器内核(渲染引擎): 负责读取网页内容,整理讯息,计算网页的显示方式并显示页面。

浏览器内核

目前国内一般浏览器都会采用 Webkit/Blink 内核,如 360、UC、QQ、搜狗等。

4、Web标准

Web 标准是由 W3C 组织和其他标准化组织制定的一系列标准的集合。W3C(万维网联盟)是国际最著名的标准化组织。

(1)为什么需要Web标准

不同的浏览器内核,工作原理、解析肯定不同,显示就会有差别。通过制定Web标准,让浏览器展示统一的内容。

1627722879102

(2)标准化的好处

  • 让Web的发展前景更广阔
  • 内容能被更广泛的设备访问
  • 更容易被搜索引擎搜索
  • 降低网站流量费用
  • 使网站更易于维护
  • 提高页面浏览速度

(3)W3C组织

  • World Wide Web Consortium(万维网联盟)
  • 成立于1994年,Web技术领域最权威和具影响力的国际中立性技术标准机构
  • www.w3.org/
  • www.chinaw3c.org/

(4)Web标准构成

主要包括结构(Structure)表现(Presentation)行为(Behavior)三个方面。

图片45

Web 标准提出的最佳体验方案:结构、样式、行为相分离

简单理解: 结构写到 HTML 文件中, 表现写到 CSS 文件中, 行为写到 JavaScript 文件中

鸟

结构类似身体,表现类似外观装饰,行为类似行为动作,相比较而言,三者中结构最重要。

5、网页的基本概念

(1)标签

  • 网页的 HTML 代码由许许多多不同的标签(tag)构成。
  • 标签用来告诉浏览器,如何处理这段代码。
  • 标签的内容就是浏览器所要渲染的、展示在网页上的内容。
<title>网页标题</title>

上面代码中,<title></title>就是一对标签。

(2)元素

  • 浏览器渲染网页时,会把 HTML 源码解析成一个标签树,每个标签都是树的一个节点(node)。这种节点就称为网页元素(element)。

  • “标签”和“元素”基本上是同义词,标签是从源码角度来看,元素是从编程角度来看,比如<p>标签对应网页的p元素。

  • 嵌套的标签就构成了网页元素的层级关系。

<div><p>hello world</p></div>

上面代码中,div元素内部包含了一个p元素。上层元素又称为“父元素”,下层元素又称为“子元素”,即divp的父元素,pdiv的子元素。

(3)块级元素,行内元素

  • 所有元素可以分成两大类:块级元素(block)和行内元素(inline)

  • 块级元素默认占据一个独立的区域,在网页上会自动另起一行,占据 100% 的宽度。

  • 行内元素默认与其他元素在同一行,不产生换行。比如,span就是行内元素,通常用来为某些文字指定特别的样式。

<p>hello</p>
<p>world</p>

上面代码中,p元素是块级元素,因此浏览器会将内容分成两行显示。

<span>hello</span>
<span>world</span>

上面代码中,span元素是行内元素,因此浏览器会将两行内容放在一行显示。

(4)属性

  • 属性(attribute)是标签的额外信息。

  • 标签可以拥有多个属性,必须写在标签名的后面。

  • 属性之间不分先后顺序,标签名与属性、属性与属性之间均以空格分开。

  • 属性采取键值对的格式,即 key=“value" 的格式,属性 =“属性值”。属性值一般放在双引号里面,这不是必需的,但推荐总是使用双引号。

  • 属性名是大小写不敏感的,onclickonClick是同一个属性。

<img src="demo.jpg" width="500">

上面代码中,<img>标签有两个属性:srcwidth

6、参考网站

掌握基本的,常见的,不常见的用到的时候查一下在线文档

MDN:developer.mozilla.org/zh-CN/docs/…

网道:wangdoc.com/html/

菜鸟教程:www.runoob.com/html/html-t…

w3school:www.w3school.com.cn/

二、HTML标签

1、基本结构

符合 HTML 语法标准的网页,应该满足下面的基本结构。不管多么复杂的网页,都是从这个基本结构衍生出来的。

<!DOCTYPE html>
<html lang="zh-CN">
<head>
  <meta charset="utf-8">
  <title></title>
</head>
<body>
</body>
</html>

HTML 代码的缩进和换行,对于浏览器不产生作用。所以,上面的代码完全可以写成一行,渲染结果不变。上面这样分行写,只是为了提高可读性。

基本结构

HTML页面也称为 HTML 文档。HTML 文档的的后缀名必须是 .html 或 .htm ,浏览器的作用是读取 HTML 文档,并以网页的形式显示出它们。此时,用浏览器打开这个网页,我们就可以预览我们写的第一个 HTML 文件了。

在浏览器的页面上使用键盘上的 F12 按键开启调试模式,就可以看到组成标签。

2、语法规范

(1)基本语法概述

  • HTML 标签是由尖括号包围的关键词,例如 <html>。
  • HTML 标签通常是成对出现的,例如 <html> 和 </html> ,我们称为**双标签。**标签对中的第一个标签是开始标签,第二个标签是结束标签。
  • 有些特殊的标签必须是单个标签(极少情况),例如 <br/>我们称为单标签。

(2)标签关系

双标签关系可以分为两类:包含关系并列关系

包含关系也叫父子关系

<head> 
 	<title> </title> 
</head>

并列关系也叫兄弟关系

<head> </head>
<body> </body>

3、开发工具VsCode

(1)VsCode下载安装

官网地址:code.visualstudio.com/下载直接双击安装

(2)VsCode使用

  1. 双击打开软件。
  2. 新建文件(Ctrl + N )。
  3. 保存(Ctrl + S ),注意要保存为 .html 文件。
  4. Ctrl + 加号键 ,Ctrl + 减号键 可以放大缩小视图。
  5. 输入! 按下 Tab 键。生成页面骨架结构。
  6. F5在浏览器中打开页面。

三、基本标签

1、<!DOCTYPE>

(1)标签定义及使用说明

  1. <!DOCTYPE>表示文档类型,告诉浏览器如何解析网页。

  2. <!DOCTYPE> 声明位于文档中的最前面的位置,处于 标签之前。

  3. <!DOCTYPE>不是一个 HTML 标签,它就是文档类型声明标签。

  4. 在 HTML 4.01 中, 声明需引用 DTD (文档类型声明),因为 HTML 4.01 是基于 SGML (Standard Generalized Markup Language 标准通用标记语言)。DTD 指定了标记语言的规则,确保了浏览器能够正确的渲染内容。HTML5 不是基于 SGML,因此不要求引用 DTD。

  5. 所有主流浏览器都支持 声明。

(2)常见的 DOCTYPE 声明

  • HTML5
<!DOCTYPE html>
  • HTML 4.01
<!DOCTYPE HTML PUBLIC "-//W3C//DTD HTML 4.01 Transitional//EN"
"http://www.w3.org/TR/html4/loose.dtd">
  • XHTML 1.0
<!DOCTYPE html PUBLIC "-//W3C//DTD XHTML 1.0 Transitional//EN"
"http://www.w3.org/TR/xhtml1/DTD/xhtml1-transitional.dtd">

2、<html>

网页的顶层容器,即标签树结构的顶层节点,也称为根元素(root element),其他元素都是它的子元素。一个网页只能有一个<html>标签。

该标签的lang属性,表示网页内容默认的语言。

<html lang="zh-CN">

3、<head>

是一个容器标签,用于放置网页的元信息。它的内容不会出现在网页上,而是为网页渲染提供额外信息。

<head><html>的第一个子元素。如果网页不包含<head>,浏览器会自动创建一个。

<head>的子元素一般有下面七个

  • <meta>:设置网页的元数据。
  • <link>:连接外部样式表。
  • <title>:设置网页标题。
  • <style>:放置内嵌的样式表。
  • <script>:引入脚本。
  • <noscript>:浏览器不支持脚本时,所要显示的内容。
  • <base>:设置网页内部相对 URL 的计算基准。

4、<meta>

  • <meta>用于设置或说明网页的元数据,必须放在<head>里面。
  • 一个<meta>标签就是一项元数据,网页可以有多个<meta>
  • <meta>标签约定放在<head>内容的最前面。
<head>
  <meta charset="utf-8">
  <meta name="viewport" content="width=device-width, initial-scale=1">
  <title>Page Title</title>
</head>

上面例子中,第一个<meta>标签表示网页采用 UTF-8 格式编码,第二个<meta>标签表示网页在手机端可以自动缩放。<meta>标签有如下五个属性。

(1)charset 属性

charset 属性用来指定网页的编码方式。该属性非常重要,如果设置得不正确,浏览器可能无法正确解码,就会显示乱码。

<meta charset="utf-8">

上面代码声明,网页为 UTF-8 编码。虽然开发者可以使用其他的编码方式,但正确的做法几乎总是应该采用 UTF-8。

charset 常用的值有:GB2312 、BIG5 、GBK 和 UTF-8,其中 UTF-8 也被称为万国码,基本包含了全世界所有国家需要用到的字符。

(2)name 属性,content 属性

name属性表示元数据的名字,content属性表示元数据的值。它们合在一起使用,就可以为网页指定一项元数据。

<head>
  <meta name="description" content="HTML 语言入门">
  <meta name="keywords" content="HTML,教程">
  <meta name="author" content="张三">
</head>

上面代码包含了三个元数据:

  • description是网页内容的描述。
  • keywords是网页内容的关键字。
  • author是网页作者。

(3)http-equiv 属性,content 属性

<meta>标签的http-equiv属性用来覆盖 HTTP 回应的头信息字段,content属性是对应的字段内容。

<--页面兼容配置-->
<--标记当前文档以最高级别的可用模式显示内容-->
<meta http-equiv="X-UA-Compatible" content="IE=edge">
    
<--30秒后刷新页面-->
<meta http-equiv="Refresh" content="30">
    
<--5秒之后跳转到百度-->
<meta http-equiv="Refresh" content="5; Url=https://www.baidu.com">
    
<--网页不保存在缓存中,每次访问都刷新页面-->
<meta http-equiv="Pragma" content="No-cach">

5、<title>

  • <title>标签用于指定网页的标题,会显示在浏览器窗口的标题栏。
  • <title>标签的内部,不能再放置其他标签,只能放置无格式的纯文本。
  • 搜索引擎根据这个标签,显示每个网页的标题。它对于网页在搜索引擎的排序,有很大的影响。

image-20221127204948120

6、<body>

  • <body>标签是一个容器标签,用于放置网页的主体内容。
  • <body>标签是<html>的第二个子元素,紧跟在<head>后面。
<html>
  <head>
    <title>网页标题</title>
  </head>
  <body>
    <p>hello world</p>
  </body>
</html>

7、<style>

  • <style> 标签用于为 HTML 文档定义样式信息,规定在浏览器中如何呈现 HTML 文档。
  • type属性是必需的,定义 style 元素的内容,style 元素位于 head 部分中。
<style type="text/css">
body{
	background-color: red;
 }
</style>

8、<link/>

四、常用标签

1、标签语义

学习标签是有技巧的,重点是记住每个标签的语义。简单理解就是指标签的含义,即这个标签是用来干嘛的。

根据标签的语义,在合适的地方给一个最为合理的标签,可以让页面结构更清晰。

image-20221121063959856

2、标题标签 <h1> - <h6>(重要)

(1)标签使用说明

  • 标题标签,通常用于显示标题或主题。
  • HTML 提供了 6 个等级标题,即<h1> - <h6> ,依据重要性递减,h1最大,h6最小。
  • h是单词 head 的缩写,意为头部、标题。
  • 加了标题的文字会变的加粗,字号也会变大。一个标题独占一行。

(2)代码演示效果

<h1>标题一共六级选,</h1>
<h2>文字加粗一行显。</h2>
<h3>由大到小依次减,</h3>
<h4>从重到轻随之变。</h4>
<h5>语法规范书写后,</h5>
<h6>具体效果刷新见。</h6>

image-20221121070341445

3、段落标签<p>(重要)

(1)标签使用说明

  • <p>段落标签,可以把 HTML 文档分割为若干段落,将这些文字分段显示,段落和段落之间保有空隙。
  • p是单词 paragraph [ˈpærəgræf] 的缩写,意为段落。
  • 文本在一个段落中会根据浏览器窗口的大小自动换行。

(2)代码演示效果

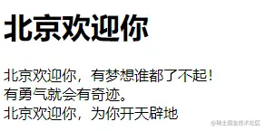
<h1>北京欢迎你</h1>
<p>北京欢迎你,有梦想谁都了不起!</p>
<p>有勇气就会有奇迹。</p>

image-20221126151217686

4、换行标签<br />(重要)

(1)标签使用说明

  • 在 HTML 中,一个段落中的文字会从左到右依次排列,直到浏览器窗口的右端,然后才自动换行。如果希望某段文本强制换行显示,就需要使用换行标签 <br />
  • br是单词 break 的缩写,意为打断、换行。
  • <br /> 是个单标签。
  • <br /> 标签只是简单地开始新的一行,跟段落不一样,段落之间会插入一些垂直的间距。

(2)代码演示效果

<h1>北京欢迎你</h1>
<p>
    北京欢迎你,有梦想谁都了不起!<br />
    有勇气就会有奇迹。<br />
    北京欢迎你,为你开天辟地<br />
</p>

5、水平线标签<hr>

(1)标签使用说明

  • <hr>标签使用横线分隔页面内容。
  • <hr>显示一条横线,从浏览器的最左边到浏览器的最右边。

(2)代码演示效果

<h1>北京欢迎你</h1>
<hr/>
<p>
    北京欢迎你,有梦想谁都了不起!<br />
    有勇气就会有奇迹。<br />
    北京欢迎你,为你开天辟地<br />
</p>

image-20221126153845963

6、文本格式化标签

(1)标签使用说明

  • 文本格式化标签,可以为文字设置**粗体**、斜体下划线等效果。

  • 文本格式化标签作用是突出重要性, 比普通文字更重要。

  • 重点记住 加粗倾斜

格式化标签

(2)代码演示效果

我是<strong>加粗</strong>的文字<br/>
我是<b>加粗</b>的文字<br/>
我是<em>倾斜</em>的文字<br/>
我是<i>倾斜</i>的文字<br/>
我是<del>删除线</del><br/>
我是<s>删除线</s><br/>
我是<ins>下划线</ins><br/>
我是<u>下划线</u><br/>

image-20221121074134096

7、<div> 和<span>标签

(1)标签使用说明

  • <div><span> 是没有语义的,它们就是一个盒子,用来装内容的。
  • div 是 division 的缩写,表示分割、分区。span 意为跨度、跨距。
  • <div> 标签用来布局,但是现在一行只能放一个<div>。 大盒子
  • <span> 标签用来布局,一行上可以多个 <span>。小盒子

(2)代码演示效果

<div>我是一个div标签我一个人单独占一行</div>
<div>我是一个div标签我一个人单独占一行</div>
<span>百度</span>
<span>新浪</span>
<span>搜狐</span>

image-20221121075527160

8、图像标签<img> (重点)

(1)标签使用说明

  • <img> 标签用于定义 HTML 页面中的图像。
  • img单词 image 的缩写,意为图像。
  • src<img>标签的必须属性,它用于指定图像文件的路径和文件名

图像标签的其他属性:

图片属性

(2)代码演示效果

<h4> 图像标签的使用:</h4>
<img src="img.jpg"/>
<h4> alt 替换文本 图像显示不出来的时候用文字替换:</h4>
<img src="img1.jpg" alt="图片显示不出来"/>
<h4> title 提示文本 鼠标放到图像上,提示的文字:</h4>
<img src="img.jpg" title="图片提示信息"  alt="图片显示不出来"/>
<h4> width 给图像设定宽度:</h4>
<img src="img.jpg" width="500"/>
<h4> height 给图像设定高度:</h4>
<img src="img.jpg" height="100"/>
<h4> border 给图像设定边框:</h4>
<img src="img.jpg" width="500" border="15"/>

(3)路径

  • 实际工作中,我们的文件不能随便乱放,我们需要一个文件夹来管理他们。不同类型的文件用不同的文件夹管理,比如图片文件用images文件夹。

  • **目录文件夹:**就是普通文件夹,里面只不过存放了我们做页面所需要的相关素材,比如 html 文件、图片等。

  • **根目录:**打开目录文件夹的第一层就是根目录

  • **VSCode打开目录文件夹:**文件-- 打开文件夹--选择目录文件夹,后期非常方便管理文件

  • **相对路径:**相对路径是从代码所在的这个文件出发,去寻找目标文件的,而我们这里所说的上一级 、下一级和同一级就是图片相对于 HTML 页面的位置。

image-20221121214638957

  • **绝对路径:**是指完整的位置,直接到达目标位置,一般用的少。例如,完整网络地址“cdn.bluecusliyou.com/20221121214…”或完整计算机路径“D:\web\img\logo.gif”

(4)代码演示效果

image-20221124185907835

image-20221124190029484

9、超链接标签<a> (重点)

(1)标签使用说明

  • <a> 标签用于定义超链接,作用是从一个页面链接到另一个页面。
  • a是单词 anchor [ˈæŋkə(r)] 的缩写,意为:锚。
  • 在所有浏览器中,链接的默认外观是:
    • 未被访问的链接: 带有下划线而且是蓝色的
    • 已被访问的链接: 带有下划线而且是紫色的
    • 活动链接: 带有下划线而且是红色的
<a href="跳转目标" target="目标窗口的弹出方式"> 文本或图像 </a>

两个属性的作用如下:

image-20221122065749979

(2)链接的分类

  • 外部链接: 例如 < a href="http:// www.baidu.com "> 百度</a >。

  • **内部链接:**网站内部页面之间的相互链接. 直接链接内部页面名称即可,例如 < a href="index.html"> 首页 </a >。

  • 空链接: 如果当时没有确定链接目标时,< a href="#"> 首页 </a > 。

  • 下载链接: 如果 href 里面地址是一个文件或者压缩包,会下载这个文件。

  • 网页元素链接: 在网页中的各种网页元素,如文本、图像、表格、音频、视频等都可以添加超链接.

  • 锚点链接: 点我们点击链接,可以快速定位到页面中的某个位置。

    • 在链接文本的 href 属性中,设置属性值为 #名字的形式,

    • 在目标位置标签,里面添加一个 id 属性 = 刚才的名字 ,

    <!--点击连接-->
    <a href="#two"> 第2集 </a>
    
    <!--跳转到这里-->
    <h3 id="two">第2集介绍</h3>
    

(3)代码演示效果

<h4>1.外部链接,target:打开窗口的方式  默认的值:_self 当前窗口打开页面, _blank 新窗口打开页面</h4>
<a href="http://www.qq.com" target="_blank"> 腾讯</a>
<h4>2.内部链接: 网站内部页面之间的相互链接</h4>
<a href="company.html" target="_blank">公司简介</a>
<h4>3.空链接:#</h4>
<a href="#">公司地址</a>
<h4>4.下载链接: 地址链接的是文件</h4>
<a href="img.zip">下载文件</a>
<h4>5.网页元素的链接</h4>
<a href="http://www.baidu.com"><img src="img.jpg"/></a>
<h4>6.锚点链接</h4>
<a href="15-锚点定位.html#zuopin">刘德华作品</a>

9、注释和特殊字符

(1)注释

  • 注释有助于理解代码的含义,复杂的代码块前面最好加上注释。
  • HTML 代码可以包含注释,浏览器会自动忽略注释。
  • 注释可以是多行的,并且内部的 HTML 都不再生效了。
<!-- 注释语句 -->
<!--
  <p>hello world</p>
-->

(2)空格和换行

  • HTML 语言有自己的空格处理规则。标签内容的头部和尾部的空格,一律忽略不计。
  • 标签内容里面的多个连续空格(包含制表符\t),会被浏览器合并成一个。
  • 浏览器还会将文本里面的换行符(\n)和回车符(\r),替换成空格。没有换行效果。
<p>  hello world   </p>

上面代码中,hello前面的空格和world后面的空格,浏览器一律忽略不计。

<p>hello      world</p>

上面代码中,helloworld之间有多个连续空格,浏览器会将它们合并成一个。网页渲染的结果是,helloworld之间只有一个空格。

<p>hello



world
</p>

上面代码中,helloworld之间有多个换行,浏览器会将它们替换成空格,然后再将多个空格合并成一个。网页渲染的结果是,helloworld之间有一个空格。

(3)特殊字符

  • 在 HTML 页面中,一些特殊的符号很难或者不方便直接使用,此时我们就可以使用下面的字符来替代。
  • 重点记住:空格 、大于号、 小于号 这三个, 其余的使用很少,如果需要回头查阅即可。

image-20221122075503810

五、表格列表内联框架

1、表格标签<table>

(1)表格的主要作用

  • 表格主要用于显示、展示数据,它可以让数据显示规整,可读性非常好。
  • 表格不是用来布局页面的

(2)表格的基本语法

  • <table> </table> 是用于定义表格的标签。

  • <tr> </tr> 标签用于定义表格中的行,必须嵌套在 <table> </table>标签中。

  • <td> </td> 用于定义表格中的单元格,必须嵌套在<tr></tr>标签中。

  • 字母 td 指表格数据(table data),即数据单元格的内容。

<!--table表格标签-->
<table border="1px">
    <!--tr 行标签-->
    <tr>
        <!--td 单元格标签-->
        <td>第1个单元格的内容</td>
        <td>第2个单元格的内容</td>
    </tr>
    <tr>
        <td>第1个单元格的内容</td>
        <td>第2个单元格的内容</td>
    </tr>
</table>

image-20221126164817291

(3)表头单元格标签

  • 一般表头单元格位于表格的第一行或第一列,表头单元格里面的文本内容加粗居中显示。
  • <th> 标签表示 HTML 表格的表头部分(table head 的缩写)
  • 表头单元格也是单元格, 常用于表格第一行, 突出重要性, 表头单元格里面的文字会加粗居中显示。
<!--table表格标签-->
<table border="1px">
    <!--tr 行标签-->
    <tr>
        <!--th 表头单元格-->
        <th>第1个单元格的内容</th>
        <th>第2个单元格的内容</th>
    </tr>
    <tr>
        <td>第1个单元格的内容</td>
        <td>第2个单元格的内容</td>
    </tr>
</table>

image-20221126165031363

(4)表格属性

表格标签这部分属性我们实际开发我们不常用,后面通过 CSS 来设置。

image-20221125073143315

<table align="center" border="1" cellpadding="0" cellspacing="0" width="500" height="249">
    <tr>
        <th>第1个单元格的内容</th>
        <th>第2个单元格的内容</th>
    </tr>
    <tr>
        <td>第1个单元格的内容</td>
        <td>第2个单元格的内容</td>
    </tr>
</table>

image-20221126203558897

(5)案例实现

image-20221125073354897

先制作表格的结构.

  1. 第一行里面是 th 表头单元格

  2. 第二行开始里面是 td 普通单元格

  3. 单元格里面可以放任何元素,文字链接图片等都可以

后书写表格属性.

  1. 用到宽度高度边框cellpadding 和 cellspacing

  2. 表格浏览器中对齐 align

<table align="center" width="500" height="249" border="1" cellspacing="0">
    <thead>
        <tr>
            <th>排名</th>
            <th>关键词</th>
            <th>趋势</th>
            <th>进入搜索</th>
            <th>最近七日</th>
            <th>相关链接</th>
        </tr>
    </thead>
    <tbody>
        <tr>
            <td>1</td>
            <td>鬼吹灯</td>
            <td><img src="images/down.jpg"></td>
            <td>456</td>
            <td>123</td>
            <td> <a href="#">贴吧</a> <a href="#">图片</a> <a href="#">百科</a> </td>
        </tr>
        <tr>
            <td>2</td>
            <td>盗墓笔记</td>
            <td><img src="images/down.jpg"></td>
            <td>456</td>
            <td>123</td>
            <td> <a href="#">贴吧</a> <a href="#">图片</a> <a href="#">百科</a> </td>
        </tr>
        <tr>
            <td>3</td>
            <td>西游记</td>
            <td><img src="images/up.jpg"></td>
            <td>456</td>
            <td>123</td>
            <td> <a href="#">贴吧</a> <a href="#">图片</a> <a href="#">百科</a> </td>
        </tr>
    </tbody>
</table>

image-20221125074405953

(6)表格结构标签

  • 因为表格可能很复杂,为了更好的表示语义,可以将表格分割成表格头部<thead>和表格主体<tbody>两部分,都是放在 <table></table> 标签中。
  • <thead></thead>:用于定义表格的头部。<thead> 内部必须拥有 <tr> 标签。 一般是位于第一行。
  • <tbody></tbody>:用于定义表格的主体,主要用于放数据本体 。
<table border="1px">
    <thead>
        <tr>
            <th>表头1</th>
            <th>表头2</th>
        </tr>
    </thead>
    <tbody>
        <tr>
            <td>第1行第1列内容</td>
            <td>第1行第2列内容</td>
        </tr>
        <tr>
            <td>第2行第1列内容</td>
            <td>第2行第2列内容</td>
        </tr>
    </tbody>
</table>

image-20221126203959896

(7)合并单元格

合并单元格方式:

  • 跨行合并:rowspan="合并单元格的个数"
  • 跨列合并:colspan="合并单元格的个数"

image-20221125142442137

目标单元格:(写合并代码)

  • 跨行:最上侧单元格为目标单元格, 写合并代码
  • 跨列:最左侧单元格为目标单元格, 写合并代码

image-20221125141924062

合并单元格三步曲:

  1. 先确定是跨行还是跨列合并。

  2. 找到目标单元格. 写上合并方式 = 合并的单元格数量。比如:<td colspan=“

2”></td>。

  1. 删除多余的单元格。

代码演示效果:

    <table width="500" height="249" border="1" cellspacing="0">
        <tr>
            <td></td>
            <td colspan="2"></td>
        </tr>
        <tr>
            <td rowspan="2"></td>
            <td></td>
            <td></td>
        </tr>
        <tr>
            <td></td>
            <td></td>
        </tr>
    </table>

image-20221125143144339

2、列表标签<ul><ol><dl>

  • 列表是用来布局的,是信息资源的一种展示形式。
  • 列表最大的特点就是整齐、整洁、有序,它作为布局会更加自由和方便。
  • 根据使用情景不同,列表可以分为三大类:无序列表、有序列表和自定义列表。

image-20221125143536171

(1)无序列表(重点)

  • <ul> 标签表示无序列表,列表排序以点来显示,而列表项使用 <li> 标签定义。一般用于无序类型的列表,如导航、侧边栏新闻、有规律的图文组合模块等。
  • <ul></ul> 中只能嵌套 <li></li>,直接在 <ul></ul> 标签中输入其他标签或者文字的做法是不被允许的。
  • <li></li> 之间相当于一个容器,可以容纳所有元素。
  • 无序列表会带有自己的样式属性,但在实际使用时,我们会使用 CSS 来设置。
<!--ul 声明无序列表-->
<ul>
    <!--li 声明列表项-->
    <li>语文</li>
    <li>数学</li>
    <li>英语</li>
    <li>计算机</li>
</ul>

image-20221126163700823

(2)有序列表(理解)

  • <ol> 标签用于定义有序列表,列表排序以数字来显示,并且使用 <li> 标签来定义列表项。一般用于排序类型的列表,如试卷、问卷选项等。
  • <ol></ol>中只能嵌套<li></li>,直接在<ol></ol>标签中输入其他标签或者文字的做法是不被允许的。
  • <li></li>之间相当于一个容器,可以容纳所有元素。
  • 有序列表会带有自己样式属性,但在实际使用时,我们会使用 CSS 来设置。
<!--ol 声明有序列表-->
<ol>
    <li>语文</li>
    <li>数学</li>
    <li>英语</li>
    <li>计算机</li>
</ol>

image-20221126163746791

(3)自定义列表(重点)

  • <dl> 标签用于定义描述列表(或定义列表),列表项前面没有任何符号,该标签会与 <dt>(定义项目/名字)和<dd>(描述每一个项目/名字)一起使用。常用于对术语或名词进行解释和描述,一般用于一个标题下有一个或多个列表项的情况。
  • <dl></dl> 里面只能包含 <dt><dd>
  • <dt><dd>个数没有限制,经常是一个<dt> 对应多个<dd>
<!--dl 声明定义列表-->
<dl>
    <!--dt 声明列表项-->
    <dt>水果</dt>
    <!--dd 定义列表项内容-->
    <dd>苹果</dd>
    <dd>桃子</dd>
    <dd>李子</dd>
</dl>

image-20221126164431444

3、内联框架<iframe>

(1)什么是iframe

  • iframehtml元素,用于在网页中内嵌另一个网页。
  • iframe默认有一个宽高,存在边界。
  • iframe是一个行内快级元素,可以通过display修改。

(2)iframe元素属性

  • src : 指定内联网页的地址
  • frameborder: iframe默认有个边界,可以设置frameborder0清除边界。
  • width,height: 控制iframe的宽高。
  • name:框架的名称
  • scrolling:是否可滚动,yes ,no , auto

(3)代码演示效果

<!-- iframe -->
<iframe src="22-表格结构标签.html" width="500px" height="300px"></iframe>
<!-- 实现点击不同连接 iframe显示不同页面  a标签的target指向iframe的name -->
<a href="23-合并单元格.html" target="mainFrame">菜单1</a>
<a href="24-无序有序自定义列表.html" target="mainFrame">菜单2</a>
<iframe name="mainFrame" width="500px" height="300px"></iframe>

image-20221127112954827

六、表单

1、表单是什么

  • 表单在网页中主要负责数据采集功能。HTML中的<form>标签,就是用于采集用户输入的信息的,并通过<form>标签的提交操作,把采集到的信息提交到服务器端进行处理。
  • 表单由三个基本部分组成:表单标签(form),表单域(input),表单按钮(button)。

image-20230601145742705

2、<form>标签的属性

  • <form>标签用来采集数据,<form>标签的属性则是用来规定如何把采集到的数据发送到服务器。
属性描述
actionURL地址规定当提交表单时,向何处发送表单数据
methodget或post规定以何种方式把表单数据提交到 action URL
enctypeapplication/x-www-form-urlencodedmultipart/form-datatext/plain规定在发送表单数据之前如何对其进行编码
target_blank_self_parent_topframename规定在何处打开 action URL
name表单名称区分页面中的多个表单
  • action

    • action 属性用来规定当提交表单时,向何处发送表单数据。
    • action 属性的值应该是后端提供的一个 URL 地址,这个 URL 地址专门负责接收表单提交过来的数据。
    • 当表单在未指定 action 属性值的情况下,action 的默认值为当前页面的 URL 地址。
    • 注意:当提交表单后,页面会立即跳转到 action 属性指定的 URL 地址
  • target

    • target 属性用来规定在何处打开 action URL。
    • 它的可选值有5个,默认情况下,target 的值是 _self,表示在当前页面中打开 action URL。
描述
_blank在新窗口中打开。
_self默认。在相同的框架中打开。
_parent在父框架集中打开。(很少用)
_top在整个窗口中打开。(很少用)
framename在指定的框架中打开。(很少用)
  • method

    • method 属性用来规定以何种方式把表单数据提交到 action URL。
    • 它的可选值有两个,分别是 get 和 post。
    • 默认值get,表示通过URL地址的形式,把表单数据提交到 action URL。
    • get 方式适合用来提交少量的、简单的数据。
    • post 方式适合用来提交大量的、复杂的、或包含文件上传的数据。
    • 在实际开发中,post 提交方式用的最多,很少用 get。例如登录、注册、添加数据等表单操作,都需要使用 post 方式来提交表单。
  • enctype

    • enctype 属性用来规定在发送表单数据之前如何对数据进行编码。
    • 默认值为 application/x-www-form-urlencoded,表示在发送前编码所有的字符。
    • 在涉及到文件上传的操作时,必须将 enctype 的值设置为 multipart/form-data,不涉及到文件上传操作,则直接默认即可!
描述
application/x-www-form-urlencoded在发送前编码所有字符(默认)
multipart/form-data不对字符编码。在使用包含文件上传控件的表单时,必须使用该值。
text/plain空格转换为 “+” 加号,但不对特殊字符编码。(很少用)

3、表单元素input

<input>标签表示表单元素,type属性指定其表单元素类型

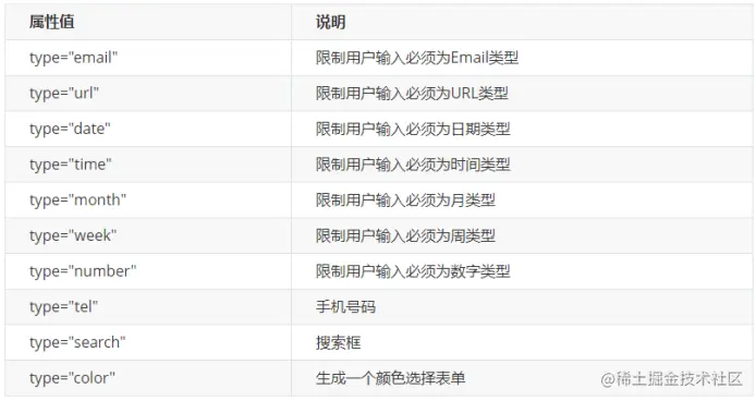
type 属性的属性值及其描述如下:

image-20221208215328918

<input>还有其他很多属性如下:

image-20221208215627288

(1)文本框text

<!--type="text"
name:文本框名称(必填)
value:文本框初始值
size:文本框长度
maxlength:文本框可输入最多字符
-->
<input type="text" name="userName" value="用户名" size="30" maxlength="20"
/>

(2)密码框password

向密码框中输入字符时,显示的效果,密码字符以黑色实心的圆点来显示。

<!--type="password"
name:密码框名称(必填)
size:密码框长度
-->
<input type="password" name="pass" size="20"/>

(3)单选按钮radio

同一组单选按钮,name属性值必须相同,才能在选中单选按钮时达到互斥

<!--type="radio"
name:单选框名称(必填),一组的名称需要相同
checked:单选按钮选中状态
value:单选框的值
-->
<input name="gen" type="radio" value="男" checked /><input name="gen" type="radio" value="女" />

(4)复选框checkbox

同一组复选框,根据需要可设置name属性值相同

<!--type="checkbox"
name:复选框名称(必填),一组的名称需要相同
checked:复选按钮选中状态
value:复选框的值
-->
<input type="checkbox" name="interest" value="sports"/>运动
<input type="checkbox" name="interest" value="talk" checked />聊天
<input type="checkbox" name="interest" value="play"/>玩游戏

(5)下拉列表框select

  • <select> 中至少包含一对<option>
  • <option> 中定义 selected =“selected" 时,当前项即为默认选中项。
<!--select:下拉列表框-->
<!--option:选项-->
<select name="省份">
    <option value="江苏" selected=“selected">江苏</option>
    <option value="北京">北京</option>
    <option value="上海">上海</option>
</select>

(6)按钮

  • **提交按钮:**提交表单数据到后台。
  • **重置按钮:**重置表单到原始状态。
  • **普通按钮:**需要添加点击事件才会有效果。
  • **图片按钮:**调“type”属性没有设置为“submit”,但仍然具备提交表单的功能。
<!--重置按钮-->
<input type="reset" name="butReset" value="reset按钮">
<!--提交按钮-->
<input type="submit" name="butSubmit" value="submit按钮">
<!--普通按钮-->
<input type="button" name="butButton" value="button按钮"/>
<!--图片按钮-->
<input type="image" src="images/login.gif" />

(7)多行文本域textarea

  • 使用多行文本域,可以输入更多的文字,该控件常见于留言板,评论。
  • 属性cols=“每行中的字符数” ,rows=“显示的行数”,我们在实际开发中不会使用,都是用 CSS 来改变大小。
<textarea name="showText" cols="30" rows="5">
    多行文本内容 
</textarea>

(8)文件域file

在表单中使用文件域时,必须设置表单的“enctype”编码属性为“multipart/form-data”,表示将表单数据分为多部分提交。

<form action="" method="post" enctype="multipart/form-data">
    <p>
		<!--type="file" 文件域-->
		<input type="file" name="files" />
		<input type="submit" name="upload" value="上传" />
	</p>
</form>

4、综合案例-注册页面

<h4>青春不常在,抓紧谈恋爱</h4>
<table width="600">
    <!-- 第一行 -->
    <tr>
        <td>性别:</td>
        <td>
            <input type="radio" name="sex" id="nan"> <label for="nan"> <img src="images/man.jpg"></label>
            <input type="radio" name="sex" id="nv"> <label for="nv"><img src="images/women.jpg"></label>
        </td>
    </tr>
    <!-- 第二行 -->
    <tr>
        <td>生日:</td>
        <td>
            <select>
                <option>--请选择年份--</option>
                <option>2001</option>
                <option>2002</option>
                <option>2003</option>
            </select>
            <select>
                <option>--请选择月份--</option>
                <option>1</option>
                <option>2</option>
                <option>3</option>
            </select>
            <select>
                <option>--请选择日--</option>
                <option>1</option>
                <option>2</option>
                <option>3</option>
            </select>

        </td>
    </tr>
    <!-- 第三行 -->
    <tr>
        <td>所在地区</td>
        <td><input type="text" value="北京思密达"></td>
    </tr>
    <!-- 第四行 -->
    <tr>
        <td>婚姻状况:</td>
        <td>
            <input type="radio" name="marry" checked="checked">未婚 <input type="radio" name="marry"> 已婚 <input
                type="radio" name="marry"> 离婚
        </td>
    </tr>
    <!-- 第五行 -->
    <tr>
        <td>学历:</td>
        <td><input type="text" value="博士后"></td>
    </tr>
    <!-- 第六行 -->
    <tr>
        <td>喜欢的类型:</td>
        <td>
            <input type="checkbox" name="love"> 妩媚的
            <input type="checkbox" name="love"> 可爱的
            <input type="checkbox" name="love"> 小鲜肉
            <input type="checkbox" name="love"> 老腊肉
            <input type="checkbox" name="love" checked="checked"> 都喜欢
        </td>
    </tr>
    <!-- 第七行 -->
    <tr>
        <td>个人介绍</td>
        <td>
            <textarea>个人简介</textarea>
        </td>
    </tr>
    <!-- 第八行 -->
    <tr>
        <td></td>
        <td>
            <input type="submit" value="免费注册">
        </td>
    </tr>
    <tr>
        <td></td>
        <td>
            <input type="checkbox" checked="checked"> 我同意注册条款和会员加入标准
        </td>
    </tr>
    <tr>
        <td></td>
        <td>
            <a href="#"> 我是会员,立即登录</a>
        </td>
    </tr>
    <tr>
        <td></td>
        <td>
            <h5>我承诺</h5>
            <ul>
                <li>年满18岁、单身</li>
                <li>抱着严肃的态度</li>
                <li>真诚寻找另一半</li>
            </ul>
        </td>
    </tr>
</table>

image-20221125223206165

5、表单的高级应用

(1)隐藏域

在浏览器中看不到隐藏域,但是在提交表单时可以看到隐藏域被提交至服务器

<input type="hidden" value="666" name="userid">

(2)只读、禁用

  • W3C HTML5标准中,规定对于布尔类型的属性,属性值可以省略
  • 虽然可以省略,推荐写全。
<!-- 只读,禁用 -->
<input type="text" name="name" value="张三" readonly>
<input type="submit" value="保存" disabled>
<!-- 推荐写全 -->
<input type="text" name="name" value="张三" readonly="readonly">
<input type="submit" value="保存" disabled="disable">

(3)label标签

  • <label> 标签为 input 元素定义标注(标签)。
  • <label> 标签用于绑定一个表单元素, 当点击<label> 标签内的文本时,浏览器就会自动将焦点(光标)转到或者选择对应的表单元素上,用来增加用户体验。
  • 核心: <label> 标签的 for 属性应当与相关元素的 id 属性相同。
<!-- label标签 -->
<!--它的for属性对应的id与表单元素id一致-->
<input type="radio" id="nan" name="sex"> <label for="nan"></label>
<input type="radio" id="nv" name="sex"> <label for="nv"></label>

(4)正则pattern

用户输入的内容必须符合正则表达式所指的规则,否则就不能提交表单。

<input type="text" name="tel" pattern="^1[358]\d{9}" />

七、其他

1、常用单位

  • px单位名称为像素,相对长度单位,是相对于显示器屏幕分辨率而言的。
  • em单位名称为相对长度单位。相对于当前对象内文本的字体尺寸。
  • %百分比单位是也是相对相处单位,想对于父级元素的百分比计算而得。

2、标签通用属性

属性描述
class规定元素的一个或多个类名(引用样式表中的类)。
data-*用于存储页面或应用程序的私有定制数据。
hidden规定元素是否隐藏。
id规定元素的唯一 id。
style规定元素的行内 CSS 样式。
title规定有关元素的额外信息。

八、HTML5

  • HTML5 的新增特性主要是针对于以前的不足,增加了一些新的标签、新的表单和新的表单属性等。
  • 这些新特性都有兼容性问题,基本是 IE9+ 以上版本的浏览器才支持。

1、语义化标签

(1)HTML5以前

以前布局,我们基本用 div 来做。div 对于搜索引擎来说,是没有语义的。

<div class=“header”> </div>
<div class=“nav”> </div>
<div class=“content”> </div>
<div class=“footer”> </div>

(2)标签说明

  • <header>:头部标签
  • <nav>:导航标签
  • <article>:内容标签
  • <section>:定义文档某个区域
  • <aside>:侧边栏标签
  • <footer>:尾部标签

image-20221206100539931

(3)注意事项

  • 这种语义化标准主要是针对搜索引擎
  • 这些新标签页面中可以使用多次
  • 在 IE9 中,需要把这些元素转换为块级元素
  • 移动端更喜欢使用这些标签

2、视频标签

(1)HTML5之前

  • 在HTML5问世之前,要在网页上展示视频、音频、动画等,除了使用第三方自主开发的播放器外,使用最多的工具应该算是Flash了,但是它需要在浏览器上安装各种插件才能使用,有时候速度也会非常慢。
  • HTML5的出现改变了这一状况,在网页中使用HTML5来播放音频、视频再也不需要安装插件,只需要一个支持HTML5的浏览器就可以了。

(2)视频格式兼容性

当前, <video> 元素支持三种视频格式: MP4, WebM和 Ogg,尽量使用 mp4的格式。

  • MP4 = 带有 H.264 视频编码和 AAC 音频编码的 MPEG 4 文件
  • WebM = 带有 VP8 视频编码和 Vorbis 音频编码的 WebM 文件
  • Ogg = 带有 Theora 视频编码和 Vorbis 音频编码的 Ogg 文件
浏览器MP4WebMOgg
Internet ExplorerYESNONO
ChromeYESYESYES
FirefoxYESYESYES
SafariYESNONO
OperaYES (从 Opera 25 起)YESYES

(3)语法

<video src="文件地址" controls="controls"></video>

可以使用source指定多个视频文件,浏览器会从上往下进行解析,直到找到支持的文件

<video controls="controls" width="300">
     <source src="move.ogg" type="video/ogg" >
     <source src="move.mp4" type="video/mp4" >
     您的浏览器暂不支持 <video> 标签播放视频
 </ video >

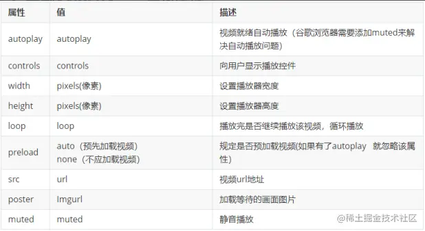
(4)常见属性

image-20221208111614563

(4)案例

<video src="media/mi.mp4" autoplay="autoplay" controls="controls" muted="muted" loop="loop" poster="media/mi9.jpg"></video>

image-20221206165554206

3、音频标签

(1)音频格式兼容性

目前, <audio>元素支持三种音频格式文件: MP3, Wav, 和 Ogg,尽量使用 mp3的格式。

浏览器MP3WavOgg
Internet Explorer 9+YESNONO
Chrome 6+YESYESYES
Firefox 3.6+YESYESYES
Safari 5+YESYESNO
Opera 10+YESYESYES

(2)语法

<audio src="文件地址" controls="controls"></audio>
< audio controls="controls" >
     <source src="happy.mp3" type="audio/mpeg" >
     <source src="happy.ogg" type="audio/ogg" >
     您的浏览器暂不支持 <audio> 标签。
 </ audio>

(3)常见属性

image-20221208112348055

谷歌浏览器把音频自动播放禁止了,可以通过JavaScript解决

(4)案例

<audio src="media/music.mp3" autoplay="autoplay" controls="controls"></audio>

image-20221208112624196

4、input标签

(1)input类型

重点记住: number tel search 这三个

image-20221208112830446

(2)标签案例演示

<form action="">
    <ul>
        <li>颜色: <input type="color" /></li>
        <li>日期: <input type="date" /></li>
        <li>时间: <input type="datetime" /></li>
        <li>本地时间: <input type="datetime-local" /></li>
        <li>邮箱: <input type="email" /></li>
        <li>月份: <input type="month" /></li>
        <li>数量: <input type="number" min="0" max="100" step="10"
        <li>滑块: <input type="range" min="0" max="10" step="2" />
        <li>搜索: <input type="search" /></li>
        <li>手机: <input type="tel" /></li>
        <li>时间: <input type="time" /></li>
        <li>网址: <input type="url" /></li>
        <li>周: <input type="week" /></li>
        <!-- 当我们点击提交按钮就可以验证表单了 -->
        <li> <input type="submit" value="提交"></li>
    </ul>
</form>

image-20221208160324186

(3)属性

image-20221208112937704

可以通过以下设置方式修改placeholder里面的字体颜色:

input::placeholder {
     color: pink;
}

(4)属性案例演示

<form action="">
    <input type="search" name="sear" id="" required="required" placeholder="请输入要搜索的关键字" autofocus="autofocus"
        autocomplete="off">
    <input type="file" name="" id="" multiple="multiple">
    <input type="submit" value="提交">
</form>