简述 Vue 的生命周期以及每个阶段做的事
1.每个Vue组件实例被创建后都会经过一系列初始化步骤,比如,它需要数据观测,模板编译,挂载实例到dom上,以及数据变化时更新dom。这个过程中会运行叫做生命周期钩子的函数,以便用户在特定阶段有机会添加他们自己的代码。
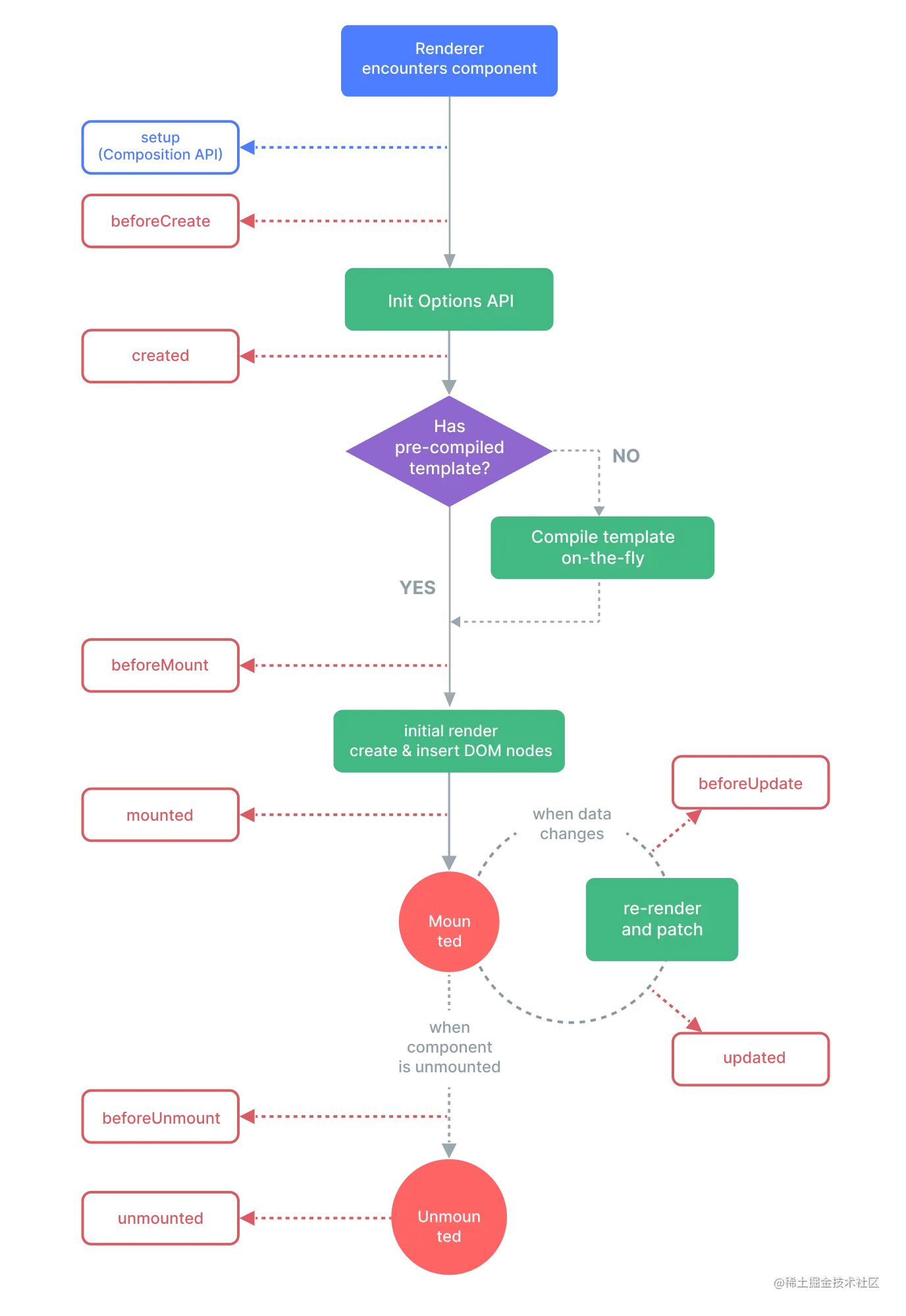
2.Vue生命周期总共可以分为8个阶段:创建前后, 载入前后, 更新前后, 销毁前后,以及一些特殊场景的生命周期。vue3中新增了三个用于调试和服务端渲染场景。
| 生命周期v2 | 生命周期v3 | 描述 |
|---|---|---|
| beforeCreate | beforeCreate | 组件实例被创建之初 |
| created | created | 组件实例已经完全创建 |
| beforeMount | beforeMount | 组件挂载之前 |
| mounted | mounted | 组件挂载到实例上去之后 |
| beforeUpdate | beforeUpdate | 组件数据发生变化,更新之前 |
| updated | updated | 数据数据更新之后 |
| beforeDestroy | beforeUnmount | 组件实例销毁之前 |
| destroyed | unmounted | 组件实例销毁之后 |
| activated | activated | keep-alive 缓存的组件激活时 |
| deactivated | deactivated | keep-alive 缓存的组件停用时调用 |
| errorCaptured | errorCaptured | 捕获一个来自子孙组件的错误时被调用 |
| - | renderTracked | 调试钩子,响应式依赖被收集时调用 |
| - | renderTriggered | 调试钩子,响应式依赖被触发时调用 |
| - | serverPrefetch | ssr only,组件实例在服务器上被渲染前调用 |
3.Vue生命周期流程图:
4.结合实践:
beforeCreate:通常用于插件开发中执行一些初始化任务
created:组件初始化完毕,可以访问各种数据,获取接口数据等
mounted:dom已创建,可用于获取访问数据和dom元素;访问子组件等。
beforeUpdate:此时view层还未更新,可用于获取更新前各种状态
updated:完成view层的更新,更新后,所有状态已是最新
beforeUnmount:实例被销毁前调用,可用于一些定时器或订阅的取消
unmounted:销毁一个实例。可清理它与其它实例的连接,解绑它的全部指令及事件监听器
引入
- setup和created谁先执行?
- setup最先执行,执行完了之后还看看有没有写created(作用是兼容vue2)
- setup中为什么没有beforeCreate和created?
- setup先执行,已经实例化了,没有必要再有beforeCreate和created了
- setup 已经做完了options生命周期的事情了
- setup、data中都有相同的属性,setup的优先级高于data
- 先找setup中return的、再找vue2中的data、再找公共属性
源码
vue3中生命周期的派发时刻:
vue2中声明周期的派发时刻: