性能优化

67 阅读1分钟

1、网站性能优化

1、网站一次url请求

发起请求经历了什么?

image.png

image.png

image.png

2、资源压缩

image.png

3、图片相关优化

无需png的用jpg

image.png

4、懒加载和预加载

image.png

图片组件库lazy属性实现 image.png

原生js实现,有lazyload.js库 image.png

5、主界面渲染加载流程

image.png

image.png image.png

6、回流(重排)和重绘

image.png image.png

所以重排必会导致重绘,隐藏元素用透明度隐藏就不会重排重绘

7、首次加载白屏优化

1、首次加载网站白屏原因
打包文件大,首次加载需要时间,
大的项目包可能有几百兆,上G。
用户客户端要正常显示界面,先要通网络获取项目包, 再由本地浏览器解析显示

image.png

8、前端雨果笔记

www.yuguoxy.com/geekhome/

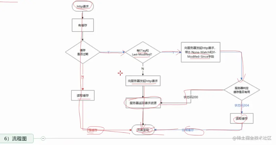
2、浏览器缓存

image.png image.png image.png

http缓存 image.png image.png image.png image.png image.png image.png image.png image.png image.png image.png