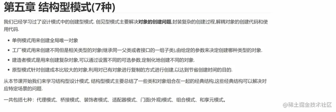
结构型模式

8,990 阅读1分钟

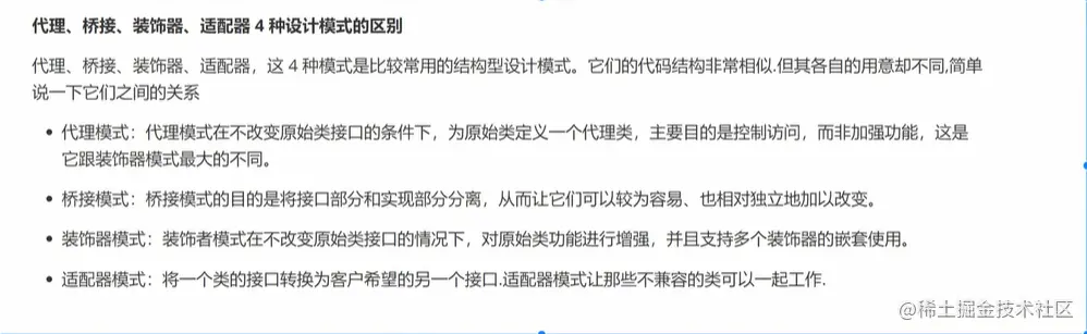
image.png 1)代理模式 image.png

image.png

image.png

静态代理模式

image.png image.png image.png

image.png

动态代理

image.png

image.png

image.png image.png image.png

image.png

image.png

image.png

image.png

image.png

image.png

image.png

image.png

image.png image.png image.png image.png

image.png

image.png

image.png

image.png

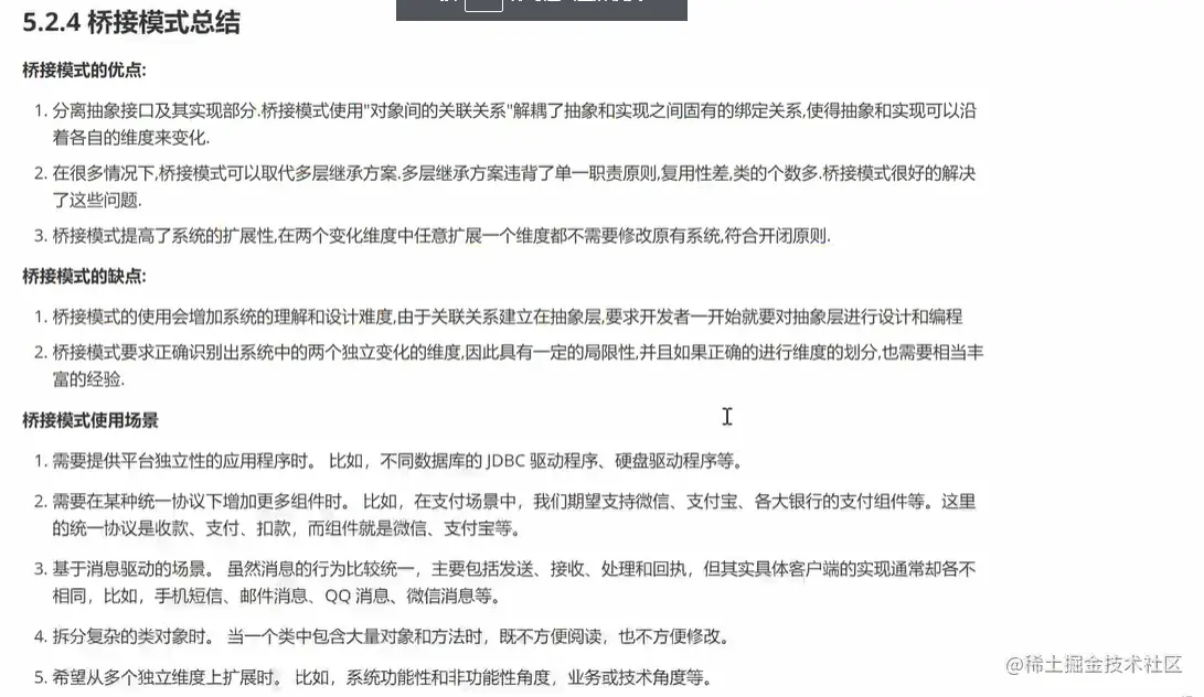
  1. 桥接模式 image.png

image.png

image.png

image.png image.png

image.png

image.png

image.png

image.png

image.png image.png

image.png image.png

image.png

image.png

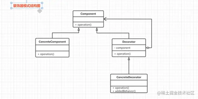
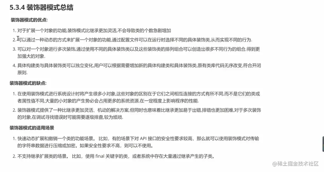
3)装饰器模式

image.png

image.png

image.png

image.png

image.png image.png

image.png

image.png

image.png

image.png

image.png

image.png

image.png image.png image.png

image.png

4)适配器模式

image.png

image.png

image.png image.png

image.png

image.png

image.png

image.png

image.png

image.png

类适配器模式 image.png

image.png image.png

对象适配器模式

image.png

image.png

image.png image.png

image.png

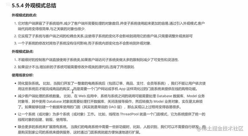
5)外观模式

image.png

image.png

image.png

image.png

image.png

image.png

image.png

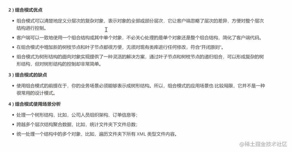
6)组合模式

image.png

image.png

image.png

image.png image.png

image.png

image.png

image.png

image.png

image.png image.png

image.png image.png

image.png

image.png

image.png

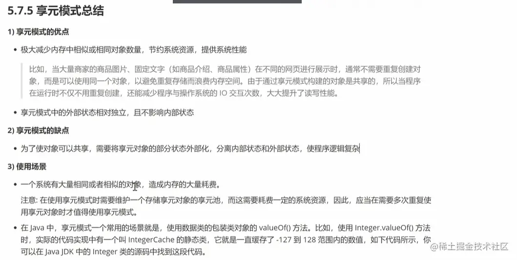
7)享元模式

image.png

image.png

image.png

image.png

image.png

image.png image.png

image.png

image.png

image.png