Git实战(五)| 让工作更高效,搞定Git的分支管理

57 阅读2分钟

上一篇讲到Git的分支管理实操,在线合并和本地合并都进行了实操。毕竟:光说不练是假把式。而只练不整理,只能是傻把式了。分支管理到底如何进行管理呢?

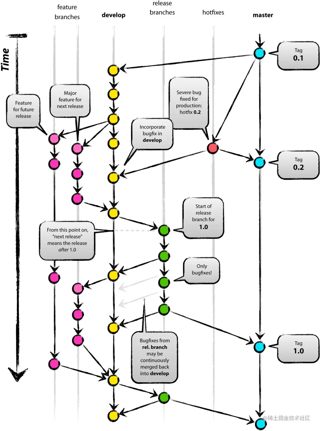
先以GitLab上的一张经典的图打头,作为一个总体概览,也方便理解分支的管理和走向:

1.jpg

场景预设

2.png

场景预设

现假设公司有名为Hogwarts_Online2的开发项目,其中包含了上线分支master,开发分支develop,测试分支release,和个人开发的特性分支

特性分支与develop分支

2.png

特性分支与develop分支

1.1)与远程仓库建立连接,在本地创建自己的分支,并拉取develop分支的文件:

1.2)在当前分支中创建新的文件gitflowDemo.txt,输入内容“study git”;然后add,commit

    #修改分支vi gitflowDemo.txt#提交修改git add gitflowDemo.txtgit commit -m "add demo"

1.3) 通过git pull命令检查远程develop分支是否和当前分支有冲突:

    $ git pull origin developFrom ssh://47.95.238.18:10022/root/hogwarts_online2 * branch            develop    -> FETCH_HEADAlready up to date.

注: push之前先拉去远程代码,以防在开发过程中,远程被别人更新过新版本代码。如有代码冲突,两人协商冲突解决办法。多人开发的时候,冲突是不可避免的。

1.4) git push将修改推至远程特性分支origin gitflowDemo:

1.5) 在GitLab上进行merge request,并在develop分支上进行merge:

    如果想要撤回这次merge可用`git merge --abort`

create merge request:

5.png

选择develop分支:

6.png

没有冲突,可直接merge:

7.png

最终我们可以看到成功merge进develop分支中:

8.png

我们还可以在graph中查看分支的走向:

9.png

这样,特性分支和develop分支的代码拉取与合并就完成了

另外,工作中develop分支可能是权限比较开放的,允许push的,这时候我们就可以在本地直接修改merge然后push到远程develop中

修改gitflowDemo.txt文件为

    study gitupdate

add,commit,push

    gitadd gitflowDemo.txt
    gitcommit -m "update gitflowDemo.txt"
    git push -u origin gitflowDemo

切换到本地develop分支,pull最新代码,merge本地gitflowDemo分支代码,push进远程develop分支

    git checkout develop
    git pull origin develop
    git merge 
    gitflowDemo
    git push -u origin develop

这个是在GitLab上检查更新情况:

10.png

11.png

release分支

2.png

release分支

develop分支变动频繁,master分支属于上限版本,因此需要一个内测的分支版本,这个就是release分支了

具体的提交操作根据权限范围,和1中develop的操作一致。

hotfixes

2.png

hotfixes

有的时候出现的非常紧急的bug,需要立即修改上线,来不及在各个分支上进行merge测试了;这个就是就需要用hotfixes模式,建立一个bugfix分支,直接绕开其他分支,修改合并到master中。

注:这种未经测试就上线的情况很危险,本人就遇见过;之前驻场在华为里工作的时候,组内一位开发同事修改了一两行的代码,觉得不会有问题就直接跳过了我们测试,通过别人直接上线发布了,当时我所在的组是GNSS组;结果直接导致一千多万台手机的定位功能有失效的风险,受到了很多投诉,影响很大;最终相关开发人员被紧急停止休假,我们测试组也十一加了七天班,为了这个小小的改动付出了不小的后果~

3.1) 建立bugfix分支,并修改文件push到远程分支:

git checkout mastergit checkout -b bug_02fix
vi bugfix02.txtfix bug02
git commit -a -m "bug_01 fix"git push -u origin bug_01fix
git add bugfix02.txtgit commit -m "fix bug02"git push origin bug_02fix

3.2) 这个时候检查GitLab,会发现多了一条从master分支拉出来的修改bug02的分支:

12.png

3.3)最后由最终的master权限拥有者来进行合并。

13.png

3.4)修改了bug直接上线master后,很有可能让master分支的修改已经领先其他分支了;这个时候就需要将其他分支更新,对master分支进行合并;同时将bugfix分支删除,尽量保证分支的整洁度。

补充

2.png

补充

git log --graph --all --decorate=shortgit grep "pattern"  $(git rev-list --all)git log f13297
rebase

变基,合并分支后可以将分支走向的基准线变更,在分支很多的时候,可以简化分支的展示,合并分支走向使流程看起来简洁一点

git checkout featuregit rebase master

14.png

与merge后的分支走向对比:

git checkout featuregitmergemaster#或者写在一行gitmergefeaturemaster

15.png

此外,rebase还可以对提交的历史进行修改(不常用也不建议使用)

git rebase -i HEAD~2

注意 rebase的使用规则

1、不要在公用的分支上执行rebase

2、主要的分支进行保护

git diff

gitdiffgitdiff HEAD~3git diff master develop

常见diff工具:

diff ——仅展示某一行的增加(+)或减少(-)

vimdiff ——比diff看起来要更直接

IDE ——强大的工具,展示清晰,使用方便

vimdiffbugfix01.txtbugfix02.txt

16.png

参考链接:

git的基本使用流程:

www.atlassian.com/git/tutoria…

特性分支工作流:

www.atlassian.com/git/tutoria…

gitlab工作流:

docs.gitlab.com/ee/workflow…

多种工作流对比:

www.atlassian.com/git/tutoria…

gitlab私服搭建:

docs.gitlab.com/omnibus/doc…