java类的加载过程

139 阅读9分钟

java类的加载过程

类加载运行全过程

当我们用java命令运行某个类的main函数启动程序时,首先需要通过类加载器把主类加载到JVM。

package com.erik.example;


/**
 * 准备和解析
 *
 * @author : erik.zhou
 * @date : 2022/12/04/20:15
 * @description :
 */
public class Demo1_PreparationAndParsing {
    public static int number = 5;
    public static final int price = 10;

    public static void main(String[] args) {
        Demo1_PreparationAndParsing demo1 = new Demo1_PreparationAndParsing();
        System.out.println("number:" + number);

        // 符号引用
        String name = "fs.com";
        System.out.println("name = " + name);

        // 直接引用
        System.out.println("name = " + "fs.com");
    }
}

通过Java命令执行代码的大体流程如下:

image.png

其中loadClass的类加载过程有如下几步:

加载 >> 验证 >> 准备 >> 解析 >> 初始化 >> 使用 >> 卸载

  • 加载:在硬盘上查找并通过IO读入字节码文件,使用到类时才会加载,例如调用类的main()方法,new对象等等,在加载阶段会在内存中生成一个代表这个类的java.lang.Class对象,作为方法区这个类的各种数据的访问入口
  • 验证:校验字节码文件的正确性
  • 准备:给类的静态变量分配内存,并赋予默认值
  • 解析:将符号引用替换为直接引用,该阶段会把一些静态方法(符号引用,比如main()方法)替换为指向数据所存内存的指针或句柄等(直接引用),这是所谓的静态链接过程(类加载期间完成),动态链接是在程序运行期间完成的将符号引用替换为直接引用,下节课会讲到动态链接
  • 初始化:对类的静态变量初始化为指定的值,执行静态代码块

image.png

类被加载到方法区中后主要包含 运行时常量池、类型信息、字段信息、方法信息、类加载器的引用、对应class实例的引用等信息。

类加载器的引用:这个类到类加载器实例的引用

对应class实例的引用:类加载器在加载类信息放到方法区中后,会创建一个对应的Class 类型的对象实例放到堆(Heap)中, 作为开发人员访问方法区中类定义的入口和切入点。

注意:主类在运行过程中如果使用到其它类,会逐步加载这些类。jar包或war包里的类不是一次性全部加载的,是使用到时才加载。

public class TestDynamicLoad {

    static {
        System.out.println("*************load TestDynamicLoad************");
    }

    public static void main(String[] args) {
        new A();
        System.out.println("*************load test************");
        B b = null;  //B不会加载,除非这里执行 new B()
    }
}

class A {
    static {
        System.out.println("*************load A************");
    }

    public A() {
        System.out.println("*************initial A************");
    }
}

class B {
    static {
        System.out.println("*************load B************");
    }

    public B() {
        System.out.println("*************initial B************");
    }
}
运行结果: 
*************load TestDynamicLoad************ 
*************load A************ 
*************initial A************ 
*************load test************

类加载器和双亲委派机制

上面的类加载过程主要是通过类加载器来实现的,Java里有如下几种类加载器

  • 引导类加载器:负责加载支撑JVM运行的位于JRE的lib目录下的核心类库,比如rt.jar、charsets.jar等
  • 扩展类加载器:负责加载支撑JVM运行的位于JRE的lib目录下的ext扩展目录中的JAR类包
  • 应用程序类加载器:负责加载ClassPath路径下的类包,主要就是加载你自己写的那些类
  • 自定义加载器:负责加载用户自定义路径下的类包
public class TestJDKClassLoader {

    public static void main(String[] args) {
        System.out.println(String.class.getClassLoader());
        System.out.println(com.sun.crypto.provider.DESKeyFactory.class.getClassLoader().getClass().getName());
        System.out.println(TestJDKClassLoader.class.getClassLoader().getClass().getName());

        System.out.println();
        ClassLoader appClassLoader = ClassLoader.getSystemClassLoader();
        ClassLoader extClassloader = appClassLoader.getParent();
        ClassLoader bootstrapLoader = extClassloader.getParent();
        System.out.println("the bootstrapLoader : " + bootstrapLoader);
        System.out.println("the extClassloader : " + extClassloader);
        System.out.println("the appClassLoader : " + appClassLoader);

        System.out.println();
        System.out.println("bootstrapLoader加载以下文件:");
        URL[] urls = Launcher.getBootstrapClassPath().getURLs();
        for (int i = 0; i < urls.length; i++) {
            System.out.println(urls[i]);
        }

        System.out.println();
        System.out.println("extClassloader加载以下文件:");
        System.out.println(System.getProperty("java.ext.dirs"));

        System.out.println();
        System.out.println("appClassLoader加载以下文件:");
        System.out.println(System.getProperty("java.class.path"));

    }
}



运行结果:
null
sun.misc.Launcher$ExtClassLoader
sun.misc.Launcher$AppClassLoader

the bootstrapLoader : null
the extClassloader : sun.misc.Launcher$ExtClassLoader@3764951d
the appClassLoader : sun.misc.Launcher$AppClassLoader@14dad5dc

bootstrapLoader加载以下文件:
file:/D:/dev/Java/jdk1.8.0_45/jre/lib/resources.jar
file:/D:/dev/Java/jdk1.8.0_45/jre/lib/rt.jar
file:/D:/dev/Java/jdk1.8.0_45/jre/lib/sunrsasign.jar
file:/D:/dev/Java/jdk1.8.0_45/jre/lib/jsse.jar
file:/D:/dev/Java/jdk1.8.0_45/jre/lib/jce.jar
file:/D:/dev/Java/jdk1.8.0_45/jre/lib/charsets.jar
file:/D:/dev/Java/jdk1.8.0_45/jre/lib/jfr.jar
file:/D:/dev/Java/jdk1.8.0_45/jre/classes

extClassloader加载以下文件:
D:\dev\Java\jdk1.8.0_45\jre\lib\ext;C:\Windows\Sun\Java\lib\ext

appClassLoader加载以下文件:
D:\dev\Java\jdk1.8.0_45\jre\lib\charsets.jar;D:\dev\Java\jdk1.8.0_45\jre\lib\deploy.jar;D:\dev\Java\jdk1.8.0_45\jre\lib\ext\access-bridge-64.jar;D:\dev\Java\jdk1.8.0_45\jre\lib\ext\cldrdata.jar;D:\dev\Java\jdk1.8.0_45\jre\lib\ext\dnsns.jar;D:\dev\Java\jdk1.8.0_45\jre\lib\ext\jaccess.jar;D:\dev\Java\jdk1.8.0_45\jre\lib\ext\jfxrt.jar;D:\dev\Java\jdk1.8.0_45\jre\lib\ext\localedata.jar;D:\dev\Java\jdk1.8.0_45\jre\lib\ext\nashorn.jar;D:\dev\Java\jdk1.8.0_45\jre\lib\ext\sunec.jar;D:\dev\Java\jdk1.8.0_45\jre\lib\ext\sunjce_provider.jar;D:\dev\Java\jdk1.8.0_45\jre\lib\ext\sunmscapi.jar;D:\dev\Java\jdk1.8.0_45\jre\lib\ext\sunpkcs11.jar;D:\dev\Java\jdk1.8.0_45\jre\lib\ext\zipfs.jar;D:\dev\Java\jdk1.8.0_45\jre\lib\javaws.jar;D:\dev\Java\jdk1.8.0_45\jre\lib\jce.jar;D:\dev\Java\jdk1.8.0_45\jre\lib\jfr.jar;D:\dev\Java\jdk1.8.0_45\jre\lib\jfxswt.jar;D:\dev\Java\jdk1.8.0_45\jre\lib\jsse.jar;D:\dev\Java\jdk1.8.0_45\jre\lib\management-agent.jar;D:\dev\Java\jdk1.8.0_45\jre\lib\plugin.jar;D:\dev\Java\jdk1.8.0_45\jre\lib\resources.jar;D:\dev\Java\jdk1.8.0_45\jre\lib\rt.jar;D:\ideaProjects\project-all\target\classes;C:\Users\zhuge\.m2\repository\org\apache\zookeeper\zookeeper\3.4.12\zookeeper-3.4.12.jar;C:\Users\zhuge\.m2\repository\org\slf4j\slf4j-api\1.7.25\slf4j-api-1.7.25.jar;C:\Users\zhuge\.m2\repository\org\slf4j\slf4j-log4j12\1.7.25\slf4j-log4j12-1.7.25.jar;C:\Users\zhuge\.m2\repository\log4j\log4j\1.2.17\log4j-1.2.17.jar;C:\Users\zhuge\.m2\repository\jline\jline\0.9.94\jline-0.9.94.jar;C:\Users\zhuge\.m2\repository\org\apache\yetus\audience-annotations\0.5.0\audience-annotations-0.5.0.jar;C:\Users\zhuge\.m2\repository\io\netty\netty\3.10.6.Final\netty-3.10.6.Final.jar;C:\Users\zhuge\.m2\repository\com\google\guava\guava\22.0\guava-22.0.jar;C:\Users\zhuge\.m2\repository\com\google\code\findbugs\jsr305\1.3.9\jsr305-1.3.9.jar;C:\Users\zhuge\.m2\repository\com\google\errorprone\error_prone_annotations\2.0.18\error_prone_annotations-2.0.18.jar;C:\Users\zhuge\.m2\repository\com\google\j2objc\j2objc-annotations\1.1\j2objc-annotations-1.1.jar;C:\Users\zhuge\.m2\repository\org\codehaus\mojo\animal-sniffer-annotations\1.14\animal-sniffer-annotations-1.14.jar;D:\dev\IntelliJ IDEA 2018.3.2\lib\idea_rt.jar

类加载器初始化过程:

参见类运行加载全过程图可知其中会创建JVM启动器实例sun.misc.Launcher。

在Launcher构造方法内部,其创建了两个类加载器,分别是sun.misc.Launcher.ExtClassLoader(扩展类加载器)和sun.misc.Launcher.AppClassLoader(应用类加载器)。

JVM默认使用Launcher的getClassLoader()方法返回的类加载器AppClassLoader的实例加载我们的应用程序。

//Launcher的构造方法
public Launcher() {
    Launcher.ExtClassLoader var1;
    try {
        //构造扩展类加载器,在构造的过程中将其父加载器设置为null
        var1 = Launcher.ExtClassLoader.getExtClassLoader();
    } catch (IOException var10) {
        throw new InternalError("Could not create extension class loader", var10);
    }

    try {
        //构造应用类加载器,在构造的过程中将其父加载器设置为ExtClassLoader,
        //Launcher的loader属性值是AppClassLoader,我们一般都是用这个类加载器来加载我们自己写的应用程序
        this.loader = Launcher.AppClassLoader.getAppClassLoader(var1);
    } catch (IOException var9) {
        throw new InternalError("Could not create application class loader", var9);
    }

    Thread.currentThread().setContextClassLoader(this.loader);
    String var2 = System.getProperty("java.security.manager");
。。。 。。。 //省略一些不需关注代码

}

双亲委派机制

JVM类加载器是有亲子层级结构的,如下图

image.png

这里类加载其实就有一个双亲委派机制,加载某个类时会先委托父加载器寻找目标类,找不到再委托上层父加载器加载,如果所有父加载器在自己的加载类路径下都找不到目标类,则在自己的类加载路径中查找并载入目标类。 比如我们的Math类,最先会找应用程序类加载器加载,应用程序类加载器会先委托扩展类加载器加载,扩展类加载器再委托引导类加载器,顶层引导类加载器在自己的类加载路径里找了半天没找到Math类,则向下退回加载Math类的请求,扩展类加载器收到回复就自己加载,在自己的类加载路径里找了半天也没找到Math类,又向下退回Math类的加载请求给应用程序类加载器,应用程序类加载器于是在自己的类加载路径里找Math类,结果找到了就自己加载了。。 双亲委派机制说简单点就是,先找父亲加载,不行再由儿子自己加载

我们来看下应用程序类加载器AppClassLoader加载类的双亲委派机制源码,AppClassLoader的loadClass方法最终会调用其父类ClassLoader的loadClass方法,该方法的大体逻辑如下:

  1. 首先,检查一下指定名称的类是否已经加载过,如果加载过了,就不需要再加载,直接返回。
  2. 如果此类没有加载过,那么,再判断一下是否有父加载器;如果有父加载器,则由父加载器加载(即调用parent.loadClass(name, false);).或者是调用bootstrap类加载器来加载。
  3. 如果父加载器及bootstrap类加载器都没有找到指定的类,那么调用当前类加载器的findClass方法来完成类加载。
//ClassLoader的loadClass方法,里面实现了双亲委派机制
protected Class<?> loadClass(String name, boolean resolve)
        throws ClassNotFoundException
{
    synchronized (getClassLoadingLock(name)) {
        // 检查当前类加载器是否已经加载了该类
        Class<?> c = findLoadedClass(name);
        if (c == null) {
            long t0 = System.nanoTime();
            try {
                if (parent != null) {  //如果当前加载器父加载器不为空则委托父加载器加载该类
                    c = parent.loadClass(name, false);
                } else {  //如果当前加载器父加载器为空则委托引导类加载器加载该类
                    c = findBootstrapClassOrNull(name);
                }
            } catch (ClassNotFoundException e) {
                // ClassNotFoundException thrown if class not found
                // from the non-null parent class loader
            }

            if (c == null) {
                // If still not found, then invoke findClass in order
                // to find the class.
                long t1 = System.nanoTime();
                //都会调用URLClassLoader的findClass方法在加载器的类路径里查找并加载该类
                c = findClass(name);

                // this is the defining class loader; record the stats
                sun.misc.PerfCounter.getParentDelegationTime().addTime(t1 - t0);
                sun.misc.PerfCounter.getFindClassTime().addElapsedTimeFrom(t1);
                sun.misc.PerfCounter.getFindClasses().increment();
            }
        }
        if (resolve) {  //不会执行
            resolveClass(c);
        }
        return c;
    }
}

为什么要设计双亲委派机制?

  • 沙箱安全机制:自己写的java.lang.String.class类不会被加载,这样便可以防止核心API库被随意篡改
  • 避免类的重复加载:当父亲已经加载了该类时,就没有必要子ClassLoader再加载一次,保证被加载类的唯一性
package java.lang;

public class String {
    public static void main(String[] args) {
        System.out.println("**************My String Class**************");
    }
}

运行结果:
        错误: 在类 java.lang.String 中找不到 main 方法, 请将 main 方法定义为:
public static void main(String[] args)
        否则 JavaFX 应用程序类必须扩展javafx.application.Application

全盘负责委托机制

“全盘负责”是指当一个ClassLoder装载一个类时,除非显示的使用另外一个ClassLoder,该类所依赖及引用的类也由这个ClassLoder载入。

自定义类加载器示例:

自定义类加载器只需要继承 java.lang.ClassLoader 类,该类有两个核心方法,一个是loadClass(String, boolean),实现了双亲委派机制,还有一个方法是findClass,默认实现是空方法,所以我们自定义类加载器主要是重写findClass方法。

public class Demo6_MyClassLoader extends ClassLoader{
    private String classPath;

    public Demo6_MyClassLoader(String classPath) {
        this.classPath = classPath;
    }

    @Override
    protected Class<?> findClass(String name) throws ClassNotFoundException {
        byte[] b = new byte[0];
        try {
            b = loadClassData(name);
        } catch (IOException e) {
            e.printStackTrace();
        }
        //defineClass将一个字节数组转为Class对象,这个字节数组是class文件读取后最终的字节数组。
        return defineClass(name, b, 0, b.length);
    }

    private byte[] loadClassData(String name) throws IOException {
        name = name.replace(".", "/");
        FileInputStream fileInputStream = new FileInputStream(classPath + "/" + name + ".class");
        int length = fileInputStream.available();
        byte[] data = new byte[length];
        fileInputStream.read(data);
        return data;
    }

    public static void main(String[] args) throws ClassNotFoundException {
        Demo6_MyClassLoader loader = new Demo6_MyClassLoader("D:/code/test");
        Class<?> aClass = loader.loadClass("com.erik.demo.Hello");
        System.out.println(aClass.getClassLoader());
    }
}

打破双亲委派机制

再来一个沙箱安全机制示例,尝试打破双亲委派机制,用自定义类加载器加载我们自己实现的 java.lang.String.class

package com.erik.example;


import java.io.FileInputStream;
import java.io.IOException;
import java.lang.reflect.InvocationTargetException;
import java.lang.reflect.Method;

/**
 * 自定义的类加载器
 *
 * @author : erik.zhou
 * @date : 2022/12/05/9:55
 * @description :
 */
public class Demo6_MyClassLoader extends ClassLoader{

    /**
     * 类路径
     */
    private String classPath;

    public Demo6_MyClassLoader(String classPath) {
        this.classPath = classPath;
    }

    @Override
    protected Class<?> loadClass(String name, boolean resolve) throws ClassNotFoundException {
        synchronized (getClassLoadingLock(name)) {
            // First, check if the class has already been loaded
            Class<?> c = findLoadedClass(name);
            if (c == null) {
                long t0 = System.nanoTime();
                if (c == null) {
                    // If still not found, then invoke findClass in order
                    // to find the class.
                    long t1 = System.nanoTime();
                    if (!name.startsWith("com.erik.example")) {
                        c = this.getParent().loadClass(name);
                    }else {
                        c = findClass(name);
                    }

                    // this is the defining class loader; record the stats
                    sun.misc.PerfCounter.getParentDelegationTime().addTime(t1 - t0);
                    sun.misc.PerfCounter.getFindClassTime().addElapsedTimeFrom(t1);
                    sun.misc.PerfCounter.getFindClasses().increment();
                }
            }
            if (resolve) {
                resolveClass(c);
            }
            return c;
        }
    }

    @Override
    protected Class<?> findClass(String name) throws ClassNotFoundException {
        byte[] b = new byte[0];
        try {
            b = loadClassData(name);
        } catch (IOException e) {
            e.printStackTrace();
        }
        return defineClass(name, b, 0, b.length);
    }

    private byte[] loadClassData(String name) throws IOException {
        name = name.replace(".", "/");
        FileInputStream fileInputStream = new FileInputStream(classPath + "/" + name + ".class");
        int len = fileInputStream.available();
        byte[] data = new byte[len];
        fileInputStream.read(data);
        fileInputStream.close();
        return data;
    }

    public static void main(String[] args) throws ClassNotFoundException, NoSuchMethodException, InstantiationException, IllegalAccessException, InvocationTargetException {
        Demo6_MyClassLoader loader = new Demo6_MyClassLoader("D:/code/test");
        Class<?> aClass = loader.loadClass("com.erik.example.Person");
        Object instance = aClass.newInstance();
        Method method = aClass.getDeclaredMethod("hello", null);
        method.invoke(instance, null);


        Demo6_MyClassLoader loader1 = new Demo6_MyClassLoader("D:/code/test1");
        Class<?> aClass1 = loader1.loadClass("com.erik.example.Person");
        Object instance1 = aClass1.newInstance();
        Method method1 = aClass1.getDeclaredMethod("hello", null);
        method1.invoke(instance1, null);
    }
}

Tomcat打破双亲委派机制

以Tomcat类加载为例,Tomcat 如果使用默认的双亲委派类加载机制行不行?

我们思考一下:Tomcat是个web容器, 那么它要解决什么问题:

  1. 一个web容器可能需要部署两个应用程序,不同的应用程序可能会依赖同一个第三方类库的不同版本,不能要求同一个类库在同一个服务器只有一份,因此要保证每个应用程序的类库都是独立的,保证相互隔离。

  2. 部署在同一个web容器中相同的类库相同的版本可以共享。否则,如果服务器有10个应用程序,那么要有10份相同的类库加载进虚拟机。

  3. web容器也有自己依赖的类库,不能与应用程序的类库混淆。基于安全考虑,应该让容器的类库和程序的类库隔离开来。

  4. web容器要支持jsp的修改,我们知道,jsp 文件最终也是要编译成class文件才能在虚拟机中运行,但程序运行后修改jsp已经是司空见惯的事情, web容器需要支持 jsp 修改后不用重启。

再看看我们的问题:Tomcat 如果使用默认的双亲委派类加载机制行不行?

答案是不行的。为什么?

第一个问题,如果使用默认的类加载器机制,那么是无法加载两个相同类库的不同版本的,默认的类加器是不管你是什么版本的,只在乎你的全限定类名,并且只有一份。

第二个问题,默认的类加载器是能够实现的,因为他的职责就是保证唯一性。

第三个问题和第一个问题一样。

我们再看第四个问题,我们想我们要怎么实现jsp文件的热加载,jsp 文件其实也就是class文件,那么如果修改了,但类名还是一样,类加载器会直接取方法区中已经存在的,修改后的jsp是不会重新加载的。那么怎么办呢?我们可以直接卸载掉这jsp文件的类加载器,所以你应该想到了,每个jsp文件对应一个唯一的类加载器,当一个jsp文件修改了,就直接卸载这个jsp类加载器。重新创建类加载器,重新加载jsp文件。

image.png

tomcat的几个主要类加载器:

  • commonLoader:Tomcat最基本的类加载器,加载路径中的class可以被Tomcat容器本身以及各个Webapp访问;
  • catalinaLoader:Tomcat容器私有的类加载器,加载路径中的class对于Webapp不可见;
  • sharedLoader:各个Webapp共享的类加载器,加载路径中的class对于所有Webapp可见,但是对于Tomcat容器不可见;
  • WebappClassLoader:各个Webapp私有的类加载器,加载路径中的class只对当前Webapp可见,比如加载war包里相关的类,每个war包应用都有自己的WebappClassLoader,实现相互隔离,比如不同war包应用引入了不同的spring版本,这样实现就能加载各自的spring版本;

从图中的委派关系中可以看出:

CommonClassLoader能加载的类都可以被CatalinaClassLoader和SharedClassLoader使用,从而实现了公有类库的共用,而CatalinaClassLoader和SharedClassLoader自己能加载的类则与对方相互隔离。

WebAppClassLoader可以使用SharedClassLoader加载到的类,但各个WebAppClassLoader实例之间相互隔离。

而JasperLoader的加载范围仅仅是这个JSP文件所编译出来的那一个.Class文件,它出现的目的就是为了被丢弃:当Web容器检测到JSP文件被修改时,会替换掉目前的JasperLoader的实例,并通过再建立一个新的Jsp类加载器来实现JSP文件的热加载功能。

tomcat 这种类加载机制违背了java 推荐的双亲委派模型了吗?答案是:违背了。

很显然,tomcat 不是这样实现,tomcat 为了实现隔离性,没有遵守这个约定,每个webappClassLoader加载自己的目录下的class文件,不会传递给父类加载器,打破了双亲委派机制。

模拟实现Tomcat的webappClassLoader加载自己war包应用内不同版本类实现相互共存与隔离

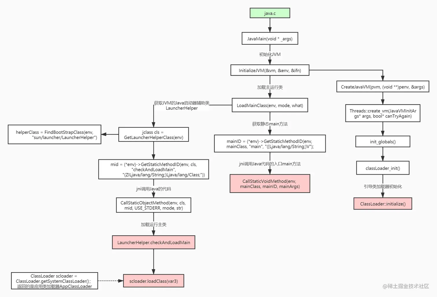
补充:Hotspot源码JVM启动执行main方法流程

image.png