iPad大屏&Flutter多引擎适配之路(详细)

avatar
@阿里巴巴集团

作者:闲鱼技术——萧湘

背景

在电商场景中iPad的大屏拥有比普通手机相比更大的屏幕,对于购物体验而言,如能充分利用好iPad的大屏体验,无疑提高用户购买体验,但一直以来在混合栈应用特别是Flutter混合栈中,在iPad大屏适配和Flutter多引擎适配都是个老大难问题。本文会介绍闲鱼在这iPad适配中的各个疑难点。

分屏模式

华为,oppo等厂商折叠屏的方案。界面会在展开和折叠时展示不同的视图样式。oppo称为平行视窗,华为称之为平行视界。苹果虽未推出折叠屏,但在WWDC2019推出了也为iPad的大屏体验的解决方案multi window模式。开发者可以根据自己的需求对进行定制。

同一款App在不同设备上保持一致操作逻辑,总是让使用者感受愉悦的用户体验。那么,如何让iPad版本拥有折叠屏一样的操作逻辑,让Pad竖屏等同于折叠屏折叠状态,横屏时等同于折叠屏展开左右分屏状态,iPad的大屏适配工作,应运而生。

分屏模式逻辑

虽然各个折叠屏厂商对于视图的展示方案各自不同,总体而言共分成两种展示逻辑。

一种是常用于电商软件,左右分屏商品对比展示逻辑。这里我称为双屏比价模式

第二种是用于类似iPad设置界面,左固定,右打开。这里因为保留了常见的栈导航栏逻辑,这里我称为双屏导航模式

下面以连续打开四个视图(ViewController/Activity)为例子。对比一下普通手机设备,折叠屏设备,以及iPad设备在两种模式下的差异。

双屏比价模式

最新视图在最右屏,次新视图在最左屏。这种场景适合浏览多个商品宝贝进行比对。

iPad版本横竖屏逻辑

竖屏

竖屏时和普通页面栈展示逻辑相同。新界面push时,覆盖旧界面。

横屏

横屏时左右分屏,栈模式:左边永远是次最新,右边永远是最新界面

push逻辑动画

pop逻辑

分屏导航模式

左屏固定不变,最新、次新视图堆叠在右屏。这种场景适合左边是列表页,在右屏打开多个商品宝贝。其目的是让最新的界面在都在右边打开

竖屏

界面:全屏 栈模式:新界面push时,覆盖旧界面。

横屏时左右分屏,栈模式:左边永远是次最新,右边永远是最新界面

push逻辑动画

pop逻辑

需求

  1. 支持左右分屏
  2. 保留基于栈(UINavigationController)的展示逻辑
  3. 业务改造成本越小越好

技术方案

闲鱼内部核心业务都使用flutter进行搭建,涉及由集团中台提供基础业务均是原生ViewController,再有部分业务使用H5进行搭建。这三大部分的业务都需要进行兼容改造

1. UINavigationController改造

基于UINavigationController的ContainerViewController永远都把新的ViewController覆盖老的ViewController。无法做到上述说的左右分屏。我的做法是基于UINavigationController创建子类,重写push/pop的ViewCotroller整个排版逻辑。这样让整个应用原来的push/pop逻辑不用修改。只需要在iPad使用不一样的新类NavigationControllerForiPad就能完美的迁移。

自定义ContainerViewCotroller

iOS中专门用于控制ViewController的控制类都统称为ContainerViewCotroller。如 UINavigationController, UITabBarController, and UIPageViewController

最主要的工作是重写一个ContainerViewCotroller,自定定义新ViewCotroller被push进来、旧ViewCotroller被pop移除后,后如何排版,以及其中动画如何展示等问题。

以push新ViewCotroller为例子


-(void)pushViewController:(UIViewController*)newVC animated:(BOOL)animated{
	UIViewController* oldVC = 获得最倒数第一个ViewController
	[self pushOldViewController:oldVC newViewController: newVC animated: animated]
}

- (void)pushOldViewController:(UIViewController*)oldVC
            newViewController:(UIViewController*)newVC
                    animated:(BOOL)animated {
       ...
        [oldVC beginAppearanceTransition:NO animated:animated];
        //1.将新的Viewcontroller.view加入到根viewcontroller.view
        WrapperView* newWrapperView =
            [self appendWrapperViewWithViewController:newVC
                                         wrapperFrame:[self newViewControllerBeginFrame]
                                               toView:self.view
                                             animated:animated];
        newVC.view.frame = [self childViewFrame];
        newWrapperView.delegate = self;
       //2. 把新的Viewcontroller添加为子Viewcontroller
        [self addChildViewController:newVC];
       //3. 进场动画
        [UIView animateWithDuration:0.35
            animations:^{
              newWrapperView.frame = [super newViewControllerEndFrame];
              ;
            }
            completion:^(BOOL finished) {
             //4. 进场动画结束
              [oldVC endAppearanceTransition];
              [newVC didMoveToParentViewController:self];
            }];
}

退场

- (nullable UIViewController*)popViewControllerAnimated:(BOOL)animated {
    //1.移除倒数第一个Viewcontroller
     [lastViewController willMoveToParentViewController:nil];
     [lastViewController beginAppearanceTransition:NO animated:animated];
     //2.倒数第二个Viewcontroller即将显示
    [secondToLastViewController beginAppearanceTransition:YES animated:animated];
     //3.退场动画
    [UIView animateWithDuration:0.35
            animations:^{
              lastWrapper.frame = [self newViewStartFrame];
              secondToLastWrapper.frame = [self rightViewFrame];
            }
            completion:^(BOOL finished) {
             //4.移除旧Viewcontroller.view
              [lastWrapper removeFromSuperview];
              [lastViewController endAppearanceTransition];
              [lastViewController removeFromParentViewController];
              // 5.倒数第二个ViewController显示
              [secondToLastViewController endAppearanceTransition];
    }];
}

这部分功能很核心的工作是,在进场/退场后,依次调用相关函数,这些函数Viewcontroller的生命周期事件至关重要。

更详细接口文档:developer.apple.com/documentati…

developer.apple.com/library/arc…

2.原生界面改造

在横竖屏切换时,会导致ViewController.view 触发重绘。使用原生进行布局的页面需要保持所有的view都是相对布局。这里推荐使用autolayout方式,这样既一套代码能完美的兼容iPhone/iPad

具体的工作有:

  • 弃用[UIScreen main].bound.size ,改为 ViewController.view.size作为当前布局宽高 仅仅支持单屏(iPhone)时,[UIScreen main].bound.size = ViewController.view.size 但在iPad多屏横屏时 [UIScreen main].bound.size ≠o ViewController.view.size
  • 将绝对布局改为相对布局,即使用autolayout
  • 感知横竖屏的切换事件

3. H5界面适配

H5本身已经有非常好的适配不同屏幕大小的特性,但可能在一些特殊的场景上不排除因为历史原因专为iOS适配hardcode

  • 感知横竖屏的切换事件

4. Flutter业务技术改造

界面技术改造

flutter业务因为原生就本身支持不同屏幕大小的适配。FlutterViewController.view会在界面重排时重新触发界面的重绘。从dart层布局层面代码无需特别调整。

横竖屏的切换时有不同的展示逻辑,正常监听didChangeMetrics即可

  @override
  void didChangeMetrics() {
    setState(() { _lastSize = WidgetsBinding.instance.window.physicalSize; });
  }

引擎层技术改造

这是本次iPad适配中的重头戏。因为闲鱼中大部分核心基础业务都是基于Flutter进行开发。让多个Flutter界面顺畅运行在iPad,绕不过的问题。

先回到闲鱼的终端路由架构。

闲鱼路由系统是基于flutter_boost进行搭建。而flutter_boost的原理则是多个界面共享同一个引擎,这一实现的有几个好处

  • 优化内存,同一时刻Flutter引擎只提供给最前的视图即可
  • 多个Flutter视图因为运行在同一个Dart Isolate的缘故,数据能互相访问(单例等)
  • 绑定到Isolate的Flutter插件、messagechannel都只有一份

但正是这些“优点”,同一时刻只能存在一个Flutter引擎,导致两个Flutter视图左右无法同屏。

那是否可以给每个视图(ViewController/Activity)创建一个flutter引擎?这种方案也出现如下问题

业务问题

  • 每个Flutter引擎会创建两份原生plugin实例,如原生plugin的实现是基于单例则会出现紊乱
  • 创建多个Flutter引擎增加非常多的性能开销

性能问题

如不复用Flutter引擎,除此外还有其他场景也会导致内存激增

  • 混合栈中存在多个flutter界面
  • 原生tab中存在多个Flutter界面
  • 多个Flutter views同时存在,比如列表中每个cell都是Flutterview

那官方Flutter引擎是否类的方案?

Flutter官方在2020年也推出了轻量级多引擎的技术方案: flutter.dev/go/multiple…

轻量级多引擎方案使用的场景

  • 混合栈应用中多个flutter界面
  • 原生tab中存在多个Flutter界面
  • 多个Flutter views同时存在,比如列表中每个cell都是Flutterview

方案的初衷是在底层对某些如下的资源/类进行共享:

  1. Threads Host(线程)
  2. Skia Contexts (Skia绘制上下文)
  3. Graphics Contexts (图像绘制上下文本)
  4. Image Caches (图片缓存)
  5. Isolate Groups (Dart的isolate)
  6. Fonts (字体)

这个方案中需要注意点是,两个引擎中的isolate是不共享的。

这种方案正因为各个界面/view中的因为不共享isolate的缘故。引擎之间的变量是无法共享的。随之绑定到isolate的对象也存在有多份。

为能和原来闲鱼的整个逻辑兼容,使业务平滑无感迁移,多引擎共享isolate方案势在必行。

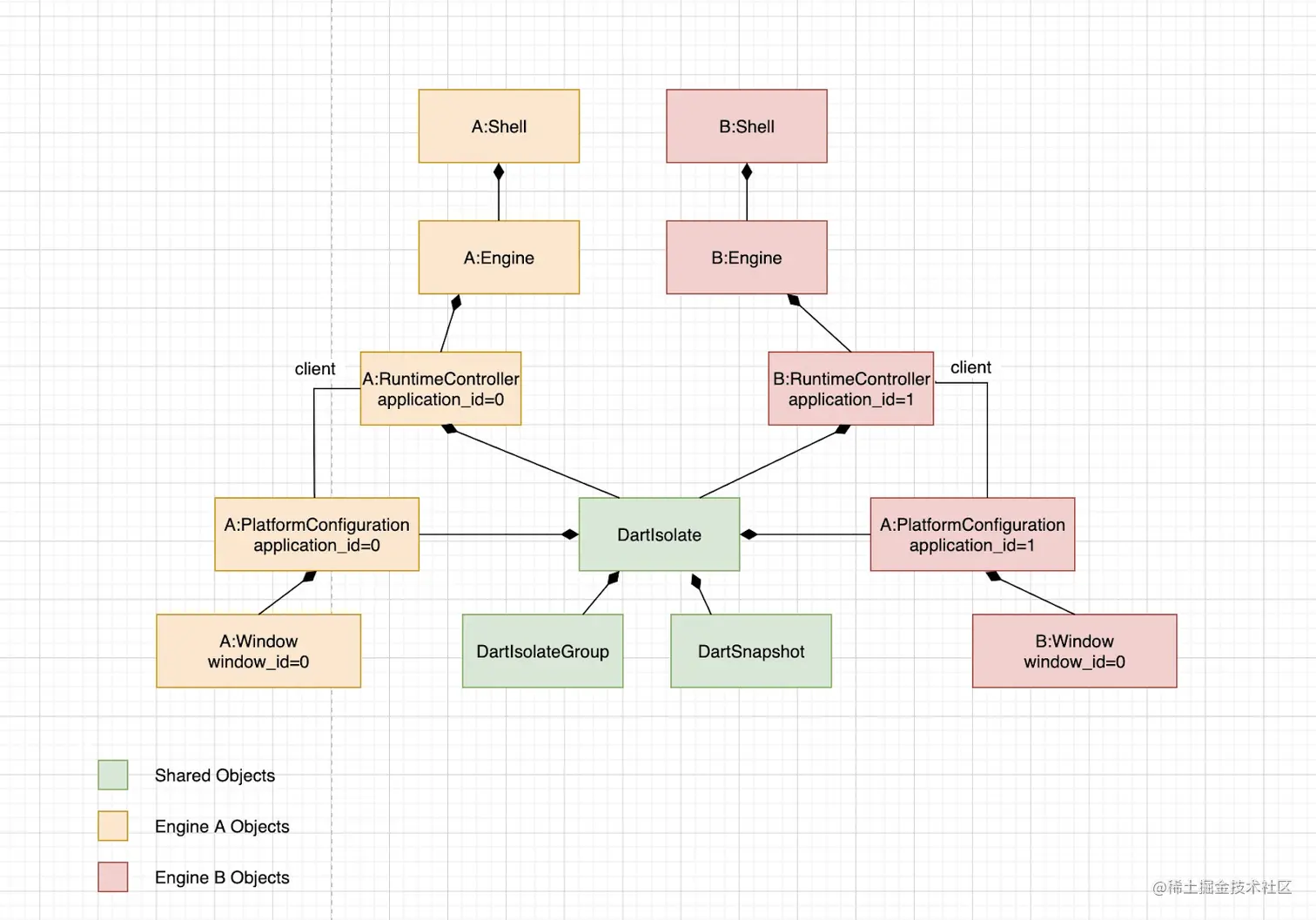
基于共享isolate的Flutter多引擎方案

修改后C++侧代码

引擎A和引擎B有各自的 shell , EngineWindow 对象实例,且不同的引擎使用application_id 来标记。 他们之间共享isolate。

Application

这里我们称创建出来的多个引擎称为不同Application,每个引擎用不同ApplicationId标识。

不同Application使用自己的渲染管线,这样就达到了不同引擎的渲染流程既互不影响。 但有因为运行在同一个isolate下,业务代码自己的单例、数据等能互相访问。

c++层支持后,在调用dart侧的入口函数时,带上application_id,传递到Dart侧的入口main函数

bool DartIsolate::InvokeEntryPointInSharedIsolate(
   std::unique_ptr<PlatformConfiguration> platform_configuration,
   std::optional<std::string> library_name,
   std::optional<std::string> entrypoint,
   const std::vector<std::string>& args) {
 tonic::DartState::Scope scope(this);
 int64_t application_id = platform_configuration->application_id();

....
 
 if (!InvokeMainEntrypoint(user_entrypoint_function, entrypoint_args,
                           application_id)) {
   return false;
 }
 
 return true;
}

dart代码单例问题

在原来Fltuter引擎framework层中存在多个单例如window,BindingsPlatformDispatcher,如何解决不同Application访问自己的单例?

使用Application.current获取当前application后再访问具体单例对象。以window为例

SingletonFlutterWindow get window => Application.current.get(
 SingletonFlutterWindow,
 () => SingletonFlutterWindow._(0, PlatformDispatcher.instance)
);

再dart层的渲染计算后,最终还会将渲染树数据调用回到的c层。在回调到c函数时,也需要带上applicationId

// platform_configuration.cc
void Render(Dart_NativeArguments args) {
   UIDartState::ThrowIfUIOperationsProhibited();
   Dart_Handle exception = nullptr;
  int64_t application_id =
      tonic::DartConverter<int>::FromArguments(args, 1, exception);
   Scene* scene =
     tonic::DartConverter<Scene*>::FromArguments(args, 2, exception);
   if (exception) {
     Dart_ThrowException(exception);
     return;
   }
  UIDartState::Current()
      ->platform_configuration(application_id)
      ->client()
      ->Render(scene);
 }

自此从flutter的Dart函数入口,到dart函数内部调用渲染流程,最后调用回到c++层,都有applicatinId去标识不同的引擎。

这样就做到多个引擎之间既能渲染相互隔离,但内部又能访问的结果。

PS:这部分工作最初是由已经隐退江湖的皓黯同学发起并完成,在此感谢他做的工作。

最后看下完成后的效果视频截图

横竖屏切换

分屏导航模式

分屏比价模式

总结

闲鱼iPad版发布工作还在紧张灰度中,欢迎大家继续关注。

引用资料

supporting multiple windows on ipad developer.apple.com/documentati…

Light weight Flutter engine :docs.google.com/document/d/… developer.apple.com/documentati…

developer.apple.com/library/arc…