开启掘金成长之旅!这是我参与「掘金日新计划 · 12 月更文挑战」的第10天,点击查看活动详情
问题引入
当我们在写一段代码时,如果要频繁的在一块区域进行插入或者删除操作时,会发现用数组实现会比较复杂,这时候我们就要用另一种数据结构,链表来实现。
编辑
现实生活中的火车就像一个完整的链表,现在我们来深入理解一下链表这个数据结构。
文章目录
- 1、链表的概念
- 2、链表的分类
- 3、链表的实现(代码和注释)
- 4、链表oj题(小试牛刀)
- 总结
提示:以下是本篇文章正文内容,下面案例可供参考
一、链表的概念
概念:链表是一种物理存储结构上非连续、非顺序的存储结构,数据元素的逻辑顺序是通过链表中的指针链 接次序实现的 。
编辑
注:1、从上图中可看出,链式结构在逻辑上是连续的,但是在物理上不一定连续。
2、从现实中的结点一般是通过malloc函数申请的,所以其内存分配是在堆区。
3、从堆上申请的空间,是按照一定的策略来分配的,则一个节点的大小为8个字节。
二、链表的分类
实际中链表的结构非常多样,以下情况组合起来就有8种链表结构:
1. 单向或者双向链表
编辑
2. 带头或者不带头(是否有自带哨兵位头结点)
编辑
第二个链表的d1指向了我们的哨兵位头结点。
3. 循环或者非循环链表
编辑
4 .无头单向非循环链表和带头双向循环链表
编辑
1. 无头单向非循环链表:结构简单,一般不会单独用来存数据。实际中更多是作为其他数据结构的子结 构,如哈希桶、图的邻接表等等。另外这种结构在笔试面试中出现很多。
- 带头双向循环链表:结构最复杂,一般用在单独存储数据。实际中使用的链表数据结构,都是带头双向 循环链表。另外这个结构虽然结构复杂,但是使用代码实现以后会发现结构会带来很多优势,实现反而 简单了。
3、动态顺序表的实现(代码和注释)
动态顺序表的实现增删查改实现
头文件:
#pragma once
#include<stdio.h>
#include<stdlib.h>
#include<assert.h>
//要求存储的数据从0开始,依次存储
//静态的顺序表
//问题:开小了,不够用,开大了,存在浪费。
//struct SeqList
//{
// int a[N];
// int size;//记录存储了多少个数据。
//};
typedef int SLDateType;//宏定义我们的 SLDateType是int类型的
//动态的顺序表
typedef struct SeqList
{
SLDateType* a;
int size; //存储数据个数
int capacity;//存储空间大小
}SL, SeqList;
void SeqListPrint(SeqList* psl);//链表的打印
void SeqListInit(SeqList* psl);//链表的初始化
void SeqListDestroy(SeqList* psl);//链表的销毁
void SeqListCheckCapacity(SeqList* psl);//检查内存空间是否足够
//时间复杂度是o(1)
void SeqListPushBack(SeqList* psl, SLDateType x);//链表的尾插
void SeqListPopBack(SeqList* psl);//链表的尾删
//时间复杂度是o(n)
void SeqListPushFront(SeqList* psl, SLDateType x);//链表的头插
void SeqListPopFront(SeqList* psl);//链表的头删
void SeqListInsert(SeqList* psl, size_t pos, SLDateType x);
// 删除pos位置的数据
void SeqListErase(SeqList* psl, size_t pos);
// 顺序表查找
int SeqListFind(SeqList* psl, SLDateType x);
链表的函数实现部分的代码:
#include"SeqList.h"
#include<assert.h>
void SeqListPrint(SeqList* psl)//结构体指针传参
{
for (int i = 0; i < psl->size; ++i)
{
printf("%d ", psl->a[i]);
}
printf("\n");
}
void SeqListInit(SeqList* psl)
{
assert(psl);//断言psl不为空
psl->a = NULL;//a就相当于是链表的头
psl->size = 0;
psl->capacity = 0;
}
void SeqListDestroy(SeqList* psl)//链表的删除
{
assert(psl);
free(psl->a);//free掉链表中a这个节点的位置
psl->a = NULL;//将a指向空
psl->capacity = psl->size = 0;//将链表的内存大小置为0
}
void SeqListCheckCapacity(SeqList* psl)//检查链表的内存,如果不够就增容。
{
assert(psl);
if (psl->size == psl->capacity)
{
//capacity == 0,所以要先特判一下capacity 的值
size_t newCapacity = psl->capacity == 0 ? 4 : psl->capacity * 2;//初始节点数为4,如果内存现在为0就扩大一倍
SLDateType* tmp = realloc(psl->a, sizeof(SLDateType) * newCapacity);//申请空间
if (tmp == NULL)
{
printf("realloc fail\n");
exit(-1);
}
else
{
psl->a = tmp;
psl->capacity = newCapacity;//原来的空间变为新空间
}
}
}
void SeqListPushBack(SeqList* psl, SLDateType x)
{
//如果满了,要扩容
if (psl->size == psl->capacity)
{
//capacity == 0,所以要先特判一下capacity 的值
size_t newCapacity = psl->capacity == 0 ? 4 : psl->capacity * 2;
SLDateType* tmp = realloc(psl->a, sizeof(SLDateType) * newCapacity);
if (tmp == NULL)
{
printf("realloc fail\n");
exit(-1);
}
else
{
psl->a = tmp;
psl->capacity = newCapacity;
}
}
psl->a[psl->size] = x;
psl->size++;
}
void SeqListPopBack(SeqList* psl)
{
assert(psl);
if (psl->size > 0)
{
psl->size--;//尾删就size--就好了
}
}
void SeqListPushFront(SeqList* psl, SLDateType x)
{
assert(psl);
SeqListCheckCapacity(psl);
int end = psl->size - 1;
while (end >= 0)//所有的数据往后挪1位
{
psl->a[end + 1] = psl->a[end];
--end;
}
psl->a[0] = x;//两种操作是等价的
psl->size++;
//SeqListInsert(psl, 0, x);在头部插入。
}
void SeqListPopFront(SeqList* psl)
{
assert(psl);
if (psl->size > 0)
{
int begin = 1;
while (psl->size > begin)
{
psl->a[begin - 1] = psl->a[begin];
++begin;
}
--psl->size;
}
}
void SeqListInsert(SeqList* psl, size_t pos, SLDateType x)
{
// 暴力检查
assert(psl);
// 温和检查
if (pos > psl->size)
{
printf("pos 越界:%d\n", pos);
return;
//exit(-1);
}
// 暴力检查
//assert(pos <= psl->size);
SeqListCheckCapacity(psl);
//int end = psl->size - 1;
//while (end >= (int)pos)
//{
// psl->a[end + 1] = psl->a[end];
// --end;
//}
size_t end = psl->size;
while (end > pos)
{
psl->a[end] = psl->a[end - 1];
--end;
}
psl->a[pos] = x;
psl->size++;
}
4、链表oj题(小试牛刀)
1、leetcode203移除链表元素力扣
编辑
编辑
包含三种情况
画个图分析:
思路:情况一和情况二都可以用prev和cur指针遍历数组的两个元素, if cur指针不等于6,prev指针和cur指针都往前走,如果cur = 6,prev跳到cur的下一个位置
如果是第三种情况,则需先找到head != val的位置,再重复进行如上操作。
代码示例:
struct ListNode* removeElements(struct ListNode* head, int val)
{
struct ListNode* prev = NULL;
struct ListNode* cur = head;
while(cur)
{
if(cur->val != val)//当cur这个位置的值不等于val时往下走
{
prev = cur;//prev跳到cur位置
cur = cur->next;//cur指针继续往下走
}
else
{
struct ListNode* next = cur->next;//定义一个新的指针
if(prev == NULL)//头删,head为空的状态
{
free(cur);
head = next;//继续往后面走
cur = next;
}
else
{
free(cur);//free掉cur这个节点
prev->next = next;//跳过了cur这个点
cur = next;//cur继续往后走
}
}
}
return head;
}
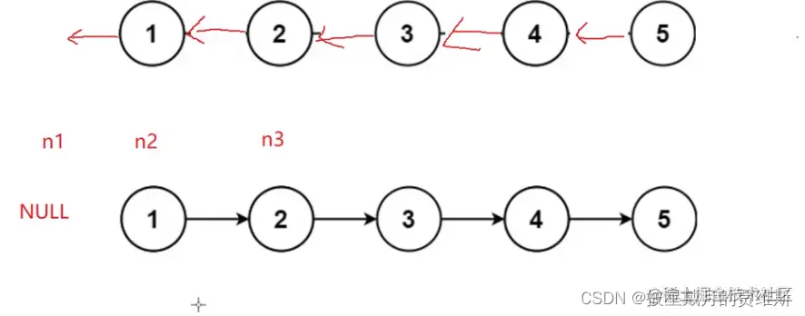
2、leetcode206反转链表力扣
编辑
思路1:反转指针方向
思路二:用三个指针, n1, n2, n3 分别存放NULL, head, head->next;

编辑
代码示例:
struct ListNode* reverseList(struct ListNode* head)
{
if(head == NULL) return NULL;
struct ListNode* n1, *n2, *n3;
n1 = NULL;
n2 = head;
n3 = n2->next;//n3的地址是n2的下一位
while(n2)
{
n2->next = n1;//n2 的下一位指向 n1;起到掉头的作用
n1 = n2;
n2 = n3;
if(n3)
n3 = n3->next;
}
return n1;
}
方法2:头插法
殊途同归。newhead 相当于之前的n1, cur = n2, next = n3;
struct ListNode* reverseList(struct ListNode* head)
{
struct ListNode* NewHead = NULL;
struct ListNode* cur = head;
while(cur)
{
struct ListNode* next = cur->next;
//头插
cur->next = NewHead;//代表链表的指向方向。
NewHead = cur;//接着把地址传过来(更新)
cur = next;//(更新)
}
return NewHead;
}
3、leetcode 876链表的中间结点力扣
思路:快慢指针法
struct ListNode* middleNode(struct ListNode* head)
{
struct ListNode* slow, * fast;
slow = fast = head;//刚开始slow和fast指针都指向头
while(fast && fast->next) //想的是结束的条件,写的是继续的条件
{
slow = slow->next;
fast = fast->next->next;//fast 每次走两步
}
return slow;
}
总结

这里我带大家从链表的概念,链表的分类,动态顺序表的简单实现以及3题oj题四个方面带大家认识链表,希望友友们支持一下,你的关注和支持是我最大的创作动力,谢谢大家!一起加油!