新力量,新希望|打造平等、互惠、有利于用户的零代码生态

139 阅读27分钟

各位伙伴,大家早上好。在这个特殊的时期,还能有这么多伙伴从全国各地赶到上海,来参加我们的伙伴大会,我真的非常感动。所以我再一次代表明道云团队,向大家的到来表示衷心感谢和热烈欢迎。

还是那句话:躺平是没有出路的。任何时候,我们总要对未来要抱有一点希望。所以我们特意把这一届的伙伴大会主题定义为“新力量和新希望”。

新力量

我们先说说这个新力量,我们的行业叫数字化服务市场。看似力量强大,但是始终有很多地方不尽如人意。我们现在拥有的技术力量叫“为企业提供数字化服务”。如果照着这个目标来看,其实非常强大。现在的云计算、云原生、AI等各方面的技术加成,如果以典型客户的需求来说,技术只有过剩,没有不足。

而另外一侧就是我们的需求。尽管我们有很多的讲法,比如说中国的企业数字化意识薄弱等等,但是不可否认,在过去几年人口红利逐渐消失的背景下,大部分企业甚至包括体制内的单位,都有开源节流、提高效率的需求;再加上国家政策在过去十年都非常鼓励发展行业。可是在技术潜力和需求爆发之间,我们总觉得缺少了一些什么。

我们做业务、做生意,总觉得好像只要能提供一个有效的产品和服务,只要有人要,就大功告成了。这在消费品市场里面可能会发生,但是在技术市场,尤其是B2B的技术市场里边几乎不太可能。

为什么呢?因为这中间有一个很大的鸿沟。有了技术并不能直接有效地服务大量的客户群体,所以它首先需要有一个产品化的过程。**产品化过程的核心要义是解决第一成本的问题。**要让每一个人都能够很容易地去应用这个技术,它需要一个产品载体。同时还要有足够的易用性,能够让用户很轻松地掌握。

这是一切的前提,但是有了这些还不够。产品化带来的第一波用户,可能就是你们。对于明道云来说,就是你们。这第一波用户,我们称之为渗透的力量,但它只渗透了用户层面的一个浅表层,和所谓的广大中小企业的大市场还有距离。所以我们要特别用心地去发现这一小群用户进来以后给我们带来的商业机会。因为只有充分利用这样的商业机会,才能动员更多的企业来参与这件事,我们把它称之为生态的力量。

那细分来看,到底有哪些力量值得我们去发现,有哪些力量值得我们去发展?我概括了一下,大概有这么四个方面,

第一来自于我们产品本身,就是明道云零代码应用平台,它所在的品类一定要去发挥的产品力量

第二是我们因为有了零代码的鲜明特征,能够实现业务和技术人员相互融合的力量,可以扩大我们的用户群。

第三就是产品开放的生态力量。因为在数字化服务市场里面,不可能由一个产品来完成对客户的服务,客户总是需要组合使用越来越多的产品和技术。所以,如果要想让我们的产品技术深入人心,首先要保证自己的开放性。在开放性的前提下,形成更多产品合力。

最后就是我们从明道云发布的第一天就发现的伙伴增值生态的力量。因为我们是一个非常通用的产品,在通用产品技术和客户的具体需求之间还需要有什么?需要有专有知识,行业经验,和比较专注的垂直市场的开拓能量。这就有赖于我们在座各位,我们的明道云伙伴了。

所以除了传统现有的技术力量和需求力量以外,我们要重点发现这四个新力量。

应用平台的产品力量

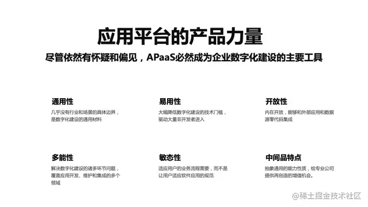
第一个是产品力。明道云是怎么定义“产品力”的呢?未来我们会沿着哪些方向去重点建设它?有六个方面。

第一是大家都感受到的极端的通用性。没有行业限制,没有职能限制,只要是跟数字化有关的场景,它都可能有服务力。

第二是易用性。这是相对而言的,明道云可能永远比不过一个简单的SaaS小应用那么易用,但是在创建企业应用的目标下,零代码应用平台的易用度是比较突出的。

第三就是开放性。这在产品中不是简单地说有一个开放平台,而是在产品设计的每一个环节中,都要考虑到怎么去延伸它,怎么让用户有更多自由发挥的空间。

第四是多能性。尤其针对于中国市场来说,多能性是一个比较宝贵的产品力。一个客户不太愿意去购买太多的产品和工具来解决一个问题,他希望一个工具能够解决很多问题,这就叫多能性。

第五叫敏态性。过去,一个企业为了解决一个业务实践和需求,可能要去购买所谓的具备最佳实践的商业套件,像SAP的ERP就是这样被卖出去的。但是对于中国企业来说,用商业套件的繁重度可能远超过这些最佳实践给他带来的利益。所以现在,**越来越多的企业感受到敏态工具的价值。**我完全不需要将一个很复杂的商业套件实施成我想要的样子。我还不如用一个敏态工具,从零开始构建我所要的业务场景。它所需要花费的成本远远小于去购买那个套件的成本和实施成本的总和。

最后一点可能不是那么明显,我们把它归结为叫中间品特点。什么意思呢?有的时候它不是一个完整的产品。如果我们的产品做得过度完整,什么能力都有了,什么方案都有了,那就意味着我们没有必要再去建设开放生态了。正是因为我们的产品只有部分通用能力,所以还需要其他产业角色的参与,它才能够最终完整提供给客户。有的时候,不完整的产品在市场上具备建立更友善生态的机遇。

我用这六个特点概括了我们的产品力量。当然我们必须承认,明道云的产品力在今天还没有达到理想的状态。接下来我们给大家沟通产品路线图的时候,希望给大家带来更多信心。

业务技术融合的力量

第二个力量很重要,叫业务技术融合的力量。我们在很多大企业客户中都发现,有多元的角色都参与了明道云的运用,不仅是IT。甚至在IT部还会有非典型的IT专业人员和开发者,就是左边的这两类。

在业务团队里除了有一般性业务专家以外,还有业务技术专家。所谓的一般性业务专家,就是搞采购的、搞销售的。另外,我们发现越来越多组织中,无论是正式还是非正式的,他们内部都出现了业务技术专家。业务技术专家首先来自业务部门。和一般业务人员不一样的是,他们具备更完整的技术素养。在这样的组织里面,我们的产品在内部推行的速度和效果都会更加理想。

所以大家看到,**一个产品在企业里面如果被更多角色应用的时候,它所产生的传播力、认可度,和在单个企业里产生的价值都会比其他类别的产品要更快、更好。**所以我把第二个力量称之为业技融合的力量。

产品开放生态的力量

第三种力量就是我们今年开始重点发力的,叫产品开放生态的力量。有人说,既然你强调了多能性,为什么还要去强调开放?那是因为要尊重客户的现实和客户的选择

尽管明道云也可以拿来做一个页面小应用,但是它可能不如聚焦在小程序零代码开发的Zion。尽管明道云也有集成中心,但是我们可能不如集简云来得灵活,因为他们可以在任意产品之间构筑集成对。尽管明道云也有数据分析能力,但是它永远不可能替代一个完整意义上的BI产品。所以,我不认为多能的产品特点就会破坏产品开放生态的必要。

我还没有说那些我们完全不具备的能力,比方说像我们已经合作的e签宝,还有正在集成的法大大等等。**这些具备专有能力的公司也希望跟明道云这样的平台来合作,而我们必然会走向这样的开放方向。**所以在我们的开放战略当中,有两个具体的内容,或者说我们在产品上的外在表现。

第一个是我们今年八月份已经发布的集成中心。我们作为一个应用对的一侧,希望任意外面的其他应用都能够很方便地集成明道云。除了应用集成以外,我们明年年初还会发布数据集成产品,甚至包括像MQ协议的物联网场景。

开放的另外一面是为了解决明道云固有的落点——自由度不够。因为明道云就是基于模型的设计,我们不太允许用户自由地定义前端界面。但是很多行业都有这种扩充需求,所以我们的计划就是插件中心

我们允许甚至鼓励开发者自己去写一部分内容,把这部分内容发布到明道云的插件中心。你当然可以自己用,你也可以把它发布给其他用户,作为增值产品。在视图、控件、工作流节点、自定义页面组件,我们都有一体化的开放计划。

伙伴增值生态的力量

最后一股力量就是我们的伙伴增值生态的力量,就是大家现在看到的八类描述。如果参加过我们第一次伙伴大会的朋友应该记得,我们最早的描述只有前三类。的确,前三类是比较主要的伙伴群体。

第一类就是行业ISV。他们针对一个特定市场提供数字化服务。他可能自己有部分产品,但绝大多数是围绕客户的需求来做个性化实现,同时也会整合第三方产品。第二类是咨询公司,像我们常年的伙伴普华永道。还有龙头企业,像复星集团的复兴云济,就是在复星系的数字化服务公司。

以上这三类都是我们传统意义上既有的力量。但在这一两年,我们发现更多的角色,他们也完全有可能成为明道云的伙伴。

第一类,产学融合类的合作伙伴,他们主要服务高校和职校。零代码在这两年成为市场的关注,也成为了计算机教育领域的关注热点。所以其实我们已经发现,有些学校没有跟我们打招呼,就用了我们的私有部署社区版或者免费版,给他们的学生开设零代码应用实现课程;有的高校老师甚至自己制作了课程。

而我们在业务发展的过程中也识别出这些伙伴。他们过去其实就是和高校合作,有的甚至是全方位合作,囊括招生、课程制作、毕业就业等。从长期来讲,这个业态对我们的价值是非常大的。

还有钉钉和企业微信服务商。过去可能很多数字化服务的力量都被大公司所牵引,于是很多公司都去做了钉钉服务商和企业微信服务商。这么多年过去了,这个市场的红利已经消失,所以,现在服务商很少再去发展新的企业微信或钉钉客户。但这些服务商依然要从市场和客户那里获得增值业务收入,那做什么呢?

很简单,在钉钉和企业微信的工作台上也可以实现各种各样的应用。所以也难怪钉钉企业微信都很重视零代码、低代码,像钉钉搭这些产品,其实都是在他们生态中展开的实践。明道云作为一个独立的中立的产品,可以在任何平台上运行,所以我们也能吸引这些服务商。

还有系统集成商。过去我们其实离系统集成商比较远,因为他们更多地聚焦在硬件和网络服务上。在这两年,我发现情况有所变化,越来越多SI(系统集成商)的数字化服务中,软件的比重正在上升,甚至他们的商业模式和SV(独立软件开发商)也越来越像。

最后一类就是软件产品。理论上讲,产品和产品是生态合作,并不一定能形成增值业务合作。但是软件产品这个细分市场里也分很多类型。其中有一类做核心业务系统,尤其是面向中大型企业的软件产品,其实他们很有意愿,或者说很有必要和明道云这样的产品合作。

为什么呢?因为这类产品的客户往往不满足于这个产品套件能够解决的环节。他们总是有扩展的需求、定制的需求。如果你作为一家产品公司,把这部分需求通过传统方式来实现的话,会把产品的毛利率、整个商业模式的毛利率都拉下来。而且这件事情是难以为继的,一家产品公司很难发展出一个项目管理能力很强的服务性团队。

所以我们现在也已经有若干家产品型合作伙伴。像EC(六度人和),其实他在SCRM领域做得很专业,但是客户有时候会冒出很特殊的需求。它和CM有点连接,但又不是CM场景。怎么办呢?连接起来,一起服务客户。所以我们的伙伴其实也包括软件产品,包括SaaS形态的,也包括传统软件形态。

概括起来,这就是我们讲的四个新的力量:产品的力量,业绩融合也叫用户多元化的力量,产品生态的力量,和我们增值业务伙伴能够发挥的力量。

新希望

当我们聚焦在这些力量之后,我们要发现什么样的业务机会呢?我们这一两年也有很多新的发现,所以我汇报给大家。总共有以下四点:

  1. 企业数字化建设的主材
  2. 替代陈旧方案的机会
  3. 改变服务人才结构的机会
  4. 培训赋能式服务的转变

成为企业数字化建设的主材

明道云真的很幸运,选择了零代码这个赛道。一开始我们没有觉得这个赛道是一个很特殊的赛道,但是随着我们看到的客户或者合作伙伴应用场景的丰富,我们越来越相信:在数字化建设市场里面,APaaS(应用平台)可以类比于建筑行业的主材。

建筑行业也有材料的概念。比如说我们装修一个房屋,你自然知道哪些东西是主材,哪些东西是辅材。主材的适用范围比较大,通用度比较高。那么对于数字化建设市场,主材到底意味着什么呢?它到底可以做什么样的事情呢?这是我列的这个10点。

左边是大家比较熟悉的,我们构建的各色各样应用。我们把它细分成:核心业务应用、部门级应用、看板应用、流程自动化应用,还有为一线职能服务的移动应用。这五类应用基本上覆盖了企业数字化建设当中80%的应用类型。

除了应用建设以外,现在在数字化建设的过程中还需要很多中间品,这些中间品也可以用主材来实现,比方说应用集成、数据集成、物联网集成。另外,如果你要实现企业内部可复用的分装业务流程,它其实就对应了我们产品中封装业务流程

最后就是API管理。随着我们集成中心的完善,明道云从某种程度上讲,也可以成为你API管理的工具。

所以,一个产品能做这么多事,自然会成为这个建设领域的主材。这就是“新希望”当中比较重要的一点——如何定位我们这个产品,它在你的业务活动中可以以什么样的角色出现。我们希望它能成为你的主要材料,因为我们能一物多用,一物复用,还有叫物物相连。

替代陈旧方案的机会

第二个“希望”就是替代旧方案。我们归结了一下明道云能够替代哪些旧的东西。这些旧东西并不少见,而是很常见。它们甚至不能叫“旧”,因为它们今天还在大量发生,它们只是一个老方案。

第一个要替代的就是Excel。我们圈内传播的笑话就是所有的数字化建设最后都可以归结为Excel。很多企业依然很依靠它,但是它不可能是全部。当一个企业的数字化需求到了一定阶段的时候,就需要找工具去替代Excel。而这个替代的过程对于明道云来说是比较简单的:一个工作表其实就替代了一个Excel,更何况我们还有关联视图权限、工作流、自动化等等的延伸能力。

第二,过去几年甚至未来两三年,我们重点替代的就是定制开发——那个劳民伤财的定制开发,那个十恶不赦的定制开发。因为它害了太多人,因为它对甲方和乙方都没有任何好处,所以**我们做APaaS,最重要的就是先把定制开发的问题解决掉。**如果你的业务活动里面有大量的定制开发,那么首先,这就是一个可替代的工作,明道云可以大幅度提高你的交付效率和商业模式的毛利。

第三就是前面已经提到的,明道云可以替代复杂和昂贵的商业套件实施。明道云在用一个完全不同的方法来解决具体的企业需求——敏态方式。

另外,我们也能替代传统的集成开发。集成开发有时候也很麻烦,虽然这个事情不大,只是把两个数据源打通,但是你要把它做好,让客户满意,前提是先要熟悉业务。如果你对业务场景不熟悉,其实做不好集成,或者这个集成并不能彻底解决问题。而使用明道云,以往依赖集成工程师完成的工作,现在由企业内部的零代码业务专家就能完成。

第五叫单体应用的现代化。过去,企业其实已经开发了工具软件、应用软件,但是因为开发的周期、技术栈的选择,导致软件现在在运行上遇到很多问题。大部分是性能问题,当然也有可迭代性的问题。比如说,你已经没有办法找到原来的源代码和开发团队了,所以它就“死”在那了。

怎么办呢?再开发一遍吗?那当然不需要,已经犯过的错误不能再犯一次。**我们已经发现,很多客户干一个项目就是为了克隆、替换老系统。**而用明道云构建的应用中,以往那些单体应用固有的性能问题就不存在了,因为这都是平台管的事情,你不需要太担心。

最后就是替代开发工具和部分中间件。如果你是一个技术性公司,过去你依靠高效率的开发工具来获得经营上的效率。今天,我们有一个更好的办法,就是不用或者少用开发工具。

所以,第二个“希望”来自于我们可以从过去或现有的业务模式和生意中,找到很多显然的替代点。这当中Excel和传统软件定制开发是比较首要。

改变服务人才结构的机会

第三是改变服务人才结构的机会,也就是说技术服务商内部的人才梯队应该怎么构成。

我认识非常多合作伙伴,他们在转型之前,由研发工程师作为主要服务团队,可能会有项目经理、需求分析员和少量的售前技术,但大部分是工程导向。

有了APaaS以后,其实工程实现已经不这么重要了。难的是什么?有价值的是什么?是设计和架构。**工作流程怎么设计,整个系统怎么架构,这个内容决定了公司的核心价值。**所以公司的人才结构可能会发生这样的变化:不再依赖研发。工程师虽然也能发挥重要的作用,但已经不是主体。

我们过去依靠工程人员,会有一个很大的问题,就是行业的Know-how难以积累,因为行业Know-how都积累在工程人员的脑子里面。如果真积累在他的脑子里面,那么他个人也转型了,就不再是个工程人员,可能成了行业专家。如果我们把人才结构更换为架构设计和实施,那么Know-how就变得可以积累了。

想象一下,你的实施顾问如果经常做制造业的TMS、运输管理、物流管理,毫无疑问,这类实施经验是可以累积的,因为它有相似性。甚至有的时候,他们累积的不仅仅是经验,而就是那个应用,那个应用包,那个应用包还可以导出来,再导给另一个客户。所以,当工程人员演化成实施人员的时候,他们对企业业务经验的积累会有很大的帮助。

第三点就是引入业务专家。过去我们作为服务商其实不太敢这么做。我们会认为业务专家都是客户的,我就是一个需求实现的角色。但是当你的工具已经演化成APaaS以后,业务专家可以成为你的什么——你的团队中的主要成员。他和我前面讲的,从工程人员更换为部分的实施人员,本质上是同样的道理。

最后还有一个变化,就是有一部分人甚至可以更进一步地转换岗位,成为培训赋能师。以前我们都是做服务的,客户跟我讲需求,我来帮你实现,但是有相当比例的客户,或者是客户的很多场景,你没有必要去帮他实现。

一,他自己能做;第二,他只需要辅导;第三,有的时候他要的不仅仅是这一次的实现,他希望将来连贯地实现。还有一个问题,有时候这个场景不值钱、没有预算或者预算不充分。那这个时候你要去实现的话,估计生意不会好到哪里去,因为没有钱。

那怎么办呢?我们完全可以改变思维——**我不帮你做,我教你做,你有问题可以来问我。**明道云从去年年底已经开始进行这种赋能型服务模式。我们过去一年几乎没有做过什么实施项目,我们都陆陆续续把自己转换成培训赋能师。

而且两个月前,我们已经在合作伙伴中开展了TTT培训。什么叫TTT呢?就是“Training to Trainer”,给培训师做培训。我们希望越来越多合作伙伴的内部不仅有实施专家,也有讲师,可以给客户讲课。

明道云给客户做培训的收费是8800元一天,标准收费。很神奇,很多客户认为我们的定价很便宜,因为一般的企业内训服务要一万、两万、三万,甚至更贵的有很多。对于企业来讲,这不是很大的成本负担,因为学员多,摊下来的平均成本很便宜。

但是实施服务,同志们你们是知道的,在中国,8800元一天的实施恐怕连四大都不一定能做到。平均可能就是两千三千元一天,它很难有培训这样的收益率。

今天我们的客户也在,伙伴也在,但我不介意把这个商业逻辑说清楚。真正能够给客户带来价值的,绝对是赋能要划算得多,而合作伙伴来做这件事也更划算。

培训赋能式服务的转变

所以第三点希望和机会就来自于你自己内部服务人才的结构,以及最后我们要讲的培训赋能式服务的转变。

**客户有时候要的真的不是应用,他要的是数字化能力,并且是自己的数字化能力。**尤其当你跟客户的决策层去沟通的时候,这一点价值更大。当然也有伙伴会担心:我都赋能了,我都培训了,那我原来的传统生意是不是就没有了?

大家完全不需要有这个担心,因为我们有大量的证据:一个客户使用了APaaS后,他自己内部赋能连人事部、财务部都在用了,但他依然需要专业的服务商。

因为企业应用不是一成不变的,也不是只有一种复杂度的,有简单的部门级应用,也有非常复杂的系统级应用,比如一个大型企业的全流程ERP。这种项目依然是合作伙伴的菜,是ISV的菜,因为他们更专业,他们能够提供更高的效率。

一旦把这种需要DIY和需要专业服务的事情分开的话,合作伙伴的生意可以更好。为什么?因为剩下的活更值钱。

我讲了这四个新机会和新希望,我们一起来概括一下:应用平台本身有独特的产品力,而且凭借它的易用度,会带来业务和技术的融合。产品开放的生态可以容纳更多产业成员的加入,一起相互推动;以及我们利用合作伙伴的力量,能给客户提供更丰富的增值服务。

在这个过程当中,我们发现业务机遇主要在:

  • 把APaaS作为数字化建设的主要材料,有很多现实的业务机会都可以直截了当地用APaaS去替代。
  • 内部团队和人才结构能得到优化,从而把平均人效从30万提高到100万左右。
  • 我们有机会去提供一种全新的服务模式——培训和赋能。

最后,我们想单独讲这个话题——我们对商业生态的理解。讲到商业生态,我们行业一直有一个偏见,总认为生态这件事情只有大企业巨头才有可能运作,才能够获得这样的生态。但是生态是一个中性词汇,大公司可以有生态,小公司也可以有生态。大到智能手机、智能家居,小到打印机、墨盒、色带,都叫生态。

**生态是我中有你,你中有我,我的生态就是你的生态,这是我们的观念。**所以我们用三个词汇来概括我们理解的商业生态。第一是平等,第二是互惠,第三是有利于用户。

平等。很好理解,生态伙伴之间是独立发展和存在。它并不存在说:我单独依附于另外一家公司,成为了它的生态成员。因为反过来也是,每一家企业都可以有自己独立的获客能力,商业条款是公平的,不存在由一家公司主导商业规则。

第二点,互惠。在每一个领域,每个产品都能够找到一大帮可以互补的产品,彼此并不竞争,并且共享相对重叠的客户群体。这种互惠性是不难发现。

但是有两个问题,一是我们建立了这些合作到底是为了什么?在合作的过程中有哪些事情应该做,有哪些事情不应该做?这些问题的判断点就是是否有利于用户。

用户需要什么呢?用户需要节省钱,节省精力,需要数据互通,保护他现有的资产。所以我相信,我们的生态合作只要能够做到这一点,它就是长远和持久的。

所以,我们不管今天明道云的规模有多小,成功做出一个生态的希望又有多小。我们坚信,只要坚持这三个关键词,至少对我们的业务开拓和对我们的伙伴都是有利的。

以上就是我今天的开场演讲,谢谢大家。

本文来自明道云CEO任向晖,在明道云2022年秋季伙伴大会活动演讲,经校对编辑后整理为演讲精华。