React源码分析(二)渲染机制

59 阅读6分钟

准备工作

为了方便讲解,假设我们有下面这样一段代码:

function App(){
  const [count, setCount] = useState(0)

  useEffect(() => {
    setCount(1)
  }, [])

  const handleClick = () => setCount(count => count++)

  return (
    <div>
        勇敢牛牛,        <span>不怕困难</span>
        <span onClick={handleClick}>{count}</span>
    </div>
  )
}

ReactDom.render(<App />, document.querySelector('#root'))

在React项目中,这种jsx语法首先会被编译成:

React.createElement("App", null)
or
jsx("App", null)

这里不详说编译方法,感兴趣的可以参考:

babel在线编译

新的jsx转换

jsx语法转换后,会通过creatElementjsx的api转换为React element作为ReactDom.render()的第一个参数进行渲染。

在上一篇文章Fiber中,我们提到过一个React项目会有一个fiberRoot和一个或多个rootFiberfiberRoot是一个项目的根节点。我们在开始真正的渲染前会先基于rootDOM创建fiberRoot,且fiberRoot.current = rootFiber,这里的rootFiber就是currentfiber树的根节点。

if (!root) {
    // Initial mount
    root = container._reactRootContainer = legacyCreateRootFromDOMContainer(container, forceHydrate);
    fiberRoot = root._internalRoot;
}

在创建好fiberRootrootFiber后,我们还不知道接下来要做什么,因为它们和我们的<App />函数组件没有一点关联。这时React开始创建update,并将ReactDom.render()的第一个参数,也就是基于<App />创建的React element赋给update

var update = {
    eventTime: eventTime,
    lane: lane,
    tag: UpdateState,
    payload: null,
    callback: element,
    next: null
  };

有了这个update,还需要将它加入到更新队列中,等待后续进行更新。在这里有必要讲下这个队列的创建流程,这个创建操作在React有多次应用。

var sharedQueue = updateQueue.shared;
  var pending = sharedQueue.pending;

  if (pending === null) {   
  // mount时只有一个update,直接闭环
    update.next = update;
  } else {   
  // update时,将最新的update的next指向上一次的update, 上一次的update的next又指向最新的update形成闭环
    update.next = pending.next;
    pending.next = update;
  }
  // pending指向最新的update, 这样我们遍历update链表时, pending.next会指向第一个插入的update。
  sharedQueue.pending = update;   

我将上面的代码进行了一下抽象,更新队列是一个环形链表结构,每次向链表结尾添加一个update时,指针都会指向这个update,并且这个update.next会指向第一个更新:

image.png

上一篇文章也讲过,React最多会同时拥有两个fiber树,一个是currentfiber树,另一个是workInProgressfiber树。currentfiber树的根节点在上面已经创建,下面会通过拷贝fiberRoot.current的形式创建workInProgressfiber树的根节点。

到这里,前面的准备工作就做完了, 接下来进入正菜,开始进行循环遍历,生成fiber树和dom树,并最终渲染到页面中。

render阶段

这个阶段并不是指把代码渲染到页面上,而是基于我们的代码画出对应的fiber树和dom树。

workloopSync

function workLoopSync() {
  while (workInProgress !== null) {
    performUnitOfWork(workInProgress);
  }
}

在这个循环里,会不断根据workInProgress找到对应的child作为下次循环的workInProgress,直到遍历到叶子节点,即深度优先遍历。在performUnitOfWork会执行下面的beginWork

image.png

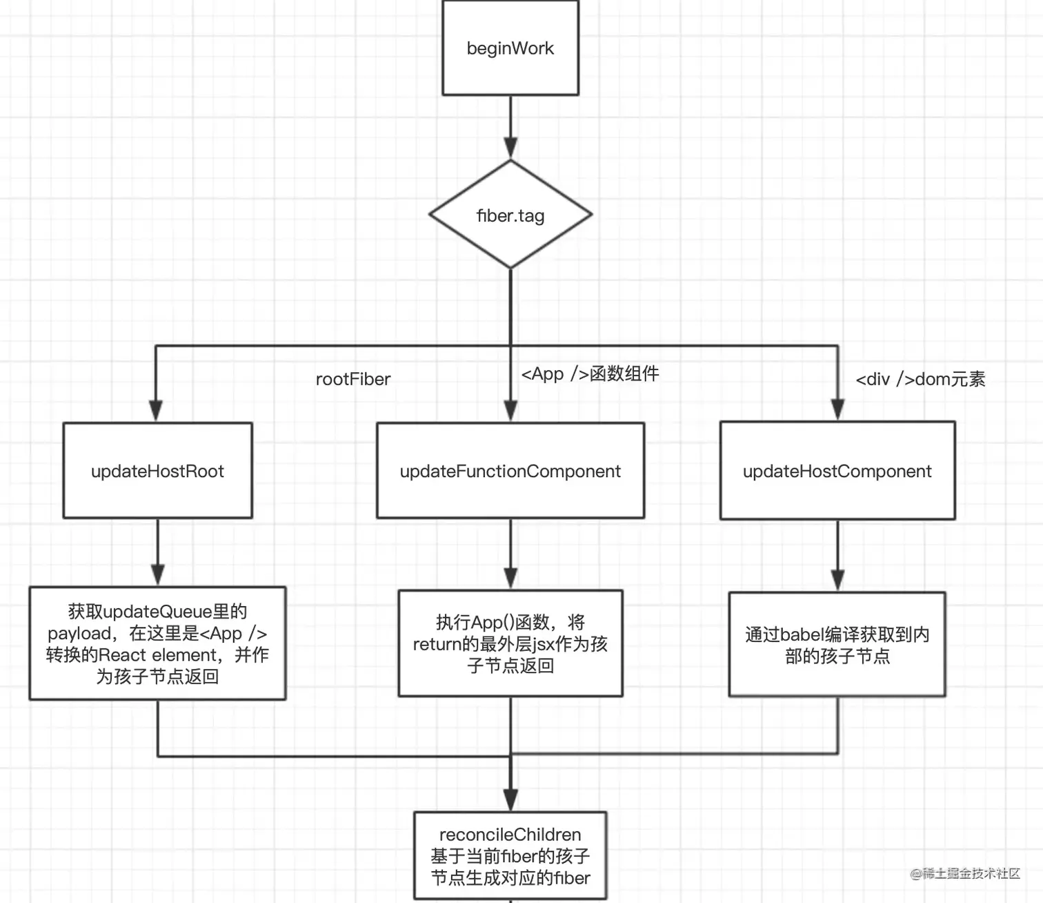
beginWork

简单描述下beginWork的工作,就是生成fiber树。

基于workInProgress的根节点生成<App />fiber节点并将这个节点作为根节点的child,然后基于<App />fiber节点生成<div />fiber节点并作为<App />fiber节点的child,如此循环直到最下面的牛牛文本。

image.png

注意, 在上面流程图中,updateFunctionComponent会执行一个renderWithHooks函数,这个函数里面会执行App()这个函数组件,在这里会初始化函数组件里所有的hooks,也就是上面实例代码的useState()

当遍历到牛牛文本时,它的下面已经没有了child,这时beginWork的工作就暂时告一段落,为什么说是暂时,是因为在completeWork时,如果遍历的fiber节点有sibling会再次走到beginWork。相关参考视频讲解:进入学习

completeWork

当遍历到牛牛文本后,会进入这个completeWork

在这里,我们再简单描述下completeWork的工作, 就是生成dom树。

基于fiber节点生成对应的dom节点,并且将这个dom节点作为父节点,将之前生成的dom节点插入到当前创建的dom节点。并会基于在beginWork生成的不完全的workInProgressfiber树向上查找,直到fiberRoot。在这个向上的过程中,会去判断是否有sibling,如果有会再次走beginWork,没有就继续向上。这样到了根节点,一个完整的dom树就生成了。

image.png

额外提一下,在completeWork中有这样一段代码

if (flags > PerformedWork) {
  if (returnFiber.lastEffect !== null) {
    returnFiber.lastEffect.nextEffect = completedWork;
  } else {
    returnFiber.firstEffect = completedWork;
  }

  returnFiber.lastEffect = completedWork;
}

解释一下, flags > PerformedWork代表当前这个fiber节点是有副作用的,需要将这个fiber节点加入到父级fibereffectList链表中。

commit阶段

这个阶段的主要工作是处理副作用。所谓副作用就是不确定操作,比如:插入,替换,删除DOM,还有useEffect()hook的回调函数都会被作为副作用。

commitWork

准备工作

commitWork前,会将在workloopSync中生成的workInProgressfiber树赋值给fiberRootfinishedWork属性。

var finishedWork = root.current.alternate;  // workInProgress fiber树
root.finishedWork = finishedWork;  // 这里的root是fiberRoot
root.finishedLanes = lanes;
commitRoot(root);

在上面我们提到,如果一个fiber节点有副作用会被记录到父级fiberlastEffectnextEffect。 在下面代码中,如果fiber树有副作用,会将rootFiber.firstEffect节点作为第一个副作用firstEffect,并且将effectList形成闭环。

var firstEffect;
// 判断当前rootFiber树是否有副作用
if (finishedWork.flags > PerformedWork) {

    // 下面代码的目的还是为了将这个effectList链表形成闭环
    if (finishedWork.lastEffect !== null) {
      finishedWork.lastEffect.nextEffect = finishedWork;
      firstEffect = finishedWork.firstEffect;
    } else {
      firstEffect = finishedWork;
    }
} else {
// 这个rootFiber树没有副作用
firstEffect = finishedWork.firstEffect;
}

mutation之前

简单描述mutation之前阶段的工作:

  • 处理DOM节点渲染/删除后的 autoFocus、blur 逻辑;
  • 调用getSnapshotBeforeUpdate,fiberRoot和ClassComponent会走这里;
  • 调度useEffect(异步); 在mutation之前的阶段,遍历effectList链表,执行commitBeforeMutationEffects方法。
do {  // mutation之前

  invokeGuardedCallback(null, commitBeforeMutationEffects, null);

} while (nextEffect !== null);

我们进到commitBeforeMutationEffects方法,我将代码简化一下:

function commitBeforeMutationEffects() {
  while (nextEffect !== null) {
    var current = nextEffect.alternate;
    // 处理DOM节点渲染/删除后的 autoFocus、blur 逻辑;
    if (!shouldFireAfterActiveInstanceBlur && focusedInstanceHandle !== null){...}

    var flags = nextEffect.flags;
    // 调用getSnapshotBeforeUpdate,fiberRoot和ClassComponent会走这里
    if ((flags & Snapshot) !== NoFlags) {...}
    // 调度useEffect(异步)
    if ((flags & Passive) !== NoFlags) {
      // rootDoesHavePassiveEffects变量表示当前是否有副作用
      if (!rootDoesHavePassiveEffects) {
        rootDoesHavePassiveEffects = true;
        // 创建任务并加入任务队列,会在layout阶段之后触发
        scheduleCallback(NormalPriority$1, function () {
          flushPassiveEffects();
          return null;
        });
      }
    }
    // 继续遍历下一个effect
    nextEffect = nextEffect.nextEffect;
    }
}

按照我们示例代码,我们重点关注第三件事,调度useEffect(注意,这里是调度,并不会马上执行)。

scheduleCallback主要工作是创建一个task

var newTask = {
    id: taskIdCounter++,
    callback: callback,  //上面代码传入的回调函数
    priorityLevel: priorityLevel,
    startTime: startTime,
    expirationTime: expirationTime,
    sortIndex: -1
};

它里面有个逻辑会判断startTimecurrentTime, 如果startTime > currentTime,会把这个任务加入到定时任务队列timerQueue,反之会加入任务队列taskQueue,并task.sortIndex = expirationTime

mutation

简单描述mutation阶段的工作就是负责dom渲染。

区分fiber.flags,进行不同的操作,比如:重置文本,重置ref,插入,替换,删除dom节点。

和mutation之前阶段一样,也是遍历effectList链表,执行commitMutationEffects方法。

do {    // mutation  dom渲染
  invokeGuardedCallback(null, commitMutationEffects, null, root, renderPriorityLevel);

} while (nextEffect !== null);

看下commitMutationEffects的主要工作:

function commitMutationEffects(root, renderPriorityLevel) {
  // TODO: Should probably move the bulk of this function to commitWork.
  while (nextEffect !== null) {     // 遍历EffectList
    setCurrentFiber(nextEffect);
    // 根据flags分别处理
    var flags = nextEffect.flags;
    // 根据 ContentReset flags重置文字节点
    if (flags & ContentReset) {...}
    // 更新ref
    if (flags & Ref) {...}

    var primaryFlags = flags & (Placement | Update | Deletion | Hydrating);

    switch (primaryFlags) {
      case Placement:   // 插入dom
        {...}

      case PlacementAndUpdate:    //插入dom并更新dom
        {
          // Placement
          commitPlacement(nextEffect);
          nextEffect.flags &= ~Placement; // Update
          var _current = nextEffect.alternate;
          commitWork(_current, nextEffect);
          break;
        }

      case Hydrating:     //SSR
        {...}

      case HydratingAndUpdate:      // SSR
        {...}

      case Update:      // 更新dom
        {...}

      case Deletion:    // 删除dom
        {...}
    }

    resetCurrentFiber();
    nextEffect = nextEffect.nextEffect;
  }
}

按照我们的示例代码,这里会走PlacementAndUpdate,首先是commitPlacement(nextEffect)方法,在一串判断后,最后会把我们生成的dom树插入到rootDOM节点中。

function appendChildToContainer(container, child) {
  var parentNode;

  if (container.nodeType === COMMENT_NODE) {
    parentNode = container.parentNode;
    parentNode.insertBefore(child, container);
  } else {
    parentNode = container;
    parentNode.appendChild(child);    // 直接将整个dom作为子节点插入到root中
  }
}

到这里,代码终于真正的渲染到了页面上。下面的commitWork方法是执行和useLayoutEffect()有关的东西,这里不做重点,后面文章安排,我们只要知道这里是执行上一次更新effect unmount

fiber树切换

在讲layout阶段之前,先来看下这行代码

root.current = finishedWork  // 将`workInProgress`fiber树变成`current`树

这行代码在mutation和layout阶段之间。在mutation阶段, 此时的currentfiber树还是指向更新前的fiber树, 这样在生命周期钩子内获取的DOM就是更新前的, 类似于componentDidMountcompentDidUpdate的钩子是在layout阶段执行的,这样就能获取到更新后的DOM进行操作。

layout

简单描述layout阶段的工作:

  • 调用生命周期或hooks相关操作
  • 赋值ref

和mutation之前阶段一样,也是遍历effectList链表,执行commitLayoutEffects方法。

do {   // 调用生命周期和hook相关操作, 赋值ref
   invokeGuardedCallback(null, commitLayoutEffects, null, root, lanes);
} while (nextEffect !== null);

来看下commitLayoutEffects方法:

function commitLayoutEffects(root, committedLanes) {
  while (nextEffect !== null) {
    setCurrentFiber(nextEffect);
    var flags = nextEffect.flags;
    // 调用生命周期或钩子函数
    if (flags & (Update | Callback)) {
      var current = nextEffect.alternate;
      commitLifeCycles(root, current, nextEffect);
    }

    {
      // 获取dom实例,更新ref
      if (flags & Ref) {
        commitAttachRef(nextEffect);
      }
    }

    resetCurrentFiber();
    nextEffect = nextEffect.nextEffect;
  }
}

提一下,useLayoutEffect()的回调会在commitLifeCycles方法中执行,而useEffect()的回调会在commitLifeCycles中的schedulePassiveEffects方法进行调度。从这里就可以看出useLayoutEffect()useEffect()的区别:

  • useLayoutEffect上次更新销毁函数mutation阶段销毁,本次更新回调函数是在dom渲染后的layout阶段同步执行;
  • useEffectmutation之前阶段会创建调度任务,在layout阶段会将销毁函数和回调函数加入到pendingPassiveHookEffectsUnmountpendingPassiveHookEffectsMount队列中,最终它的上次更新销毁函数本次更新回调函数都是在layout阶段后异步执行; 可以明确一点,他们的更新都不会阻塞dom渲染。

layout之后

还记得在mutation之前阶段的这几行代码吗?

// 创建任务并加入任务队列,会在layout阶段之后触发
scheduleCallback(NormalPriority$1, function () {
  flushPassiveEffects();
  return null;
});

这里就是在调度useEffect(),在layout阶段之后会执行这个回调函数,此时会处理useEffect上次更新销毁函数本次更新回调函数

总结

看完这篇文章, 我们可以弄明白下面这几个问题:

  1. React的渲染流程是怎样的?
  2. React的beginWork都做了什么?
  3. React的completeWork都做了什么?
  4. React的commitWork都做了什么?
  5. useEffect和useLayoutEffect的区别是什么?
  6. useEffect和useLayoutEffect的销毁函数和更新回调的调用时机?