vue基础知识分享vue生命周期钩子

59 阅读1分钟

生命周期:vue实例从创建到销毁的过程

概念:什么是是生命周期钩子?

vue生命周期钩子介绍 : vue从创建到销毁过程中,会执行的一些回调函数

钩子:一种回调函数:

本质上是一些回调函数, 每一个生命周期钩子中的this都是指向vue实例 但不能是箭头函数(箭头函数没有this值,指向window)

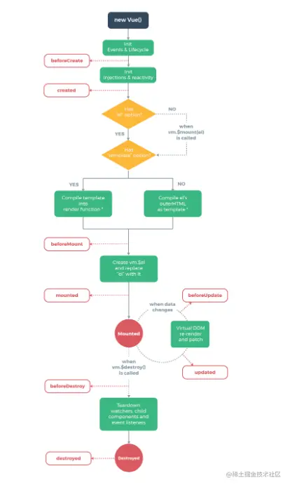
vue的生命周期阶段:

vue的生命周期钩子分为四大阶段(八个方法)

(1)初始化

(2))挂载

(3)更新

(4)销毁

image.png

二.生命周期钩子的执行顺序

(1)初始化阶段:

beforeCreate(){}  ---初始化vue,但没有创建data

created(){}           ---创建data,但没有创建挂载点el,应为是最早可以操作data的生命周期钩子,所以                                    用来发送Ajax请求

 (2)挂载阶段

beforeMount(){}   ---创建el挂载点,但没有将data渲染到挂载点上

mounted(){}         ---c完成初始化渲染,将data的数据渲染到el挂载点上

(3)更新阶段

beforeUpdate(){} ---检测data数据发生的变化,但不会更新dom

updated(){}         ---将变化之后的data数据渲染,完成dom的更新

(4)销毁阶段

beforeDestroy(){{}---vue开始销毁,移除侦听器,定时器,绑定事件等(可用于移除或解绑一些定时器)

destroyed(){}        ---完成销毁

image.png 注意点:完成销毁并不是意味着彻底删除dom,而是使其不在渲染到挂载点上