2022年最新Android面试题整理,全网都在看,史上最全面试攻略

196 阅读3分钟

Android面试现在什么东西是必须考察的?专业素养还是面试技巧四大组件还是Framework层源码?哪有什么必考的,可以说所有技术栈都不是必考,但又是必考。话虽看似矛盾,但却反映了当前国内互联网环境的现状,面试官不会考你所有问题,但你却不能不会,这就是八股文的重要性。

都说国内互联网环境不好,纵观这个秋招,的确只能说是差强人意,不过总有人脱颖而出,也总有人不当这个泛泛之辈。失败者的理由可能五花八门,成功者的原因却有共性:

  • 其一,坚实的基础和底层实力,这是必不可少的,基础不牢,地动山摇。
  • 其二,强大的心理素质,能向面试官展现出自己的能力,不慌不忙,不卑不亢

如何向面试官表达自己的实力需要每个人自己调整,因人而异。在这里我也没什么其他好棒的,给大家分享从今年6月份来,我着手搜罗整理的网上的一线大厂Android面试八股文资料从学习入门到面试求职,各阶段资料都已打包PDF,在这里仅作展示。 【近1000页资料,七大章节,含二十几个技术栈】(全网首发)

详细VX关注公众号:Android老皮

第一章 Java方面

  • 第一节 Java基础
  • 第二节 Java集合
  • 第三节 Java多线程
  • 第四节 Java虚拟机

在这里插入图片描述

第二章 Android 方面

  • 第一节 Android 四大组件相关
  • 第二节 Android 异步任务和消息机制
  • 第三节 Android UI 绘制相关
  • 第四节 Android 性能调优相关
  • 第五节 Android 中的 IPC
  • 第六节 Android 系统 SDK 相关
  • 第七节 第三方框架分析
  • 第八节 综合技术
  • 第九节 数据结构方面
  • 第十节 设计模式
  • 第十一节 计算机网络方面
  • 第十二节 Kotlin方面

在这里插入图片描述

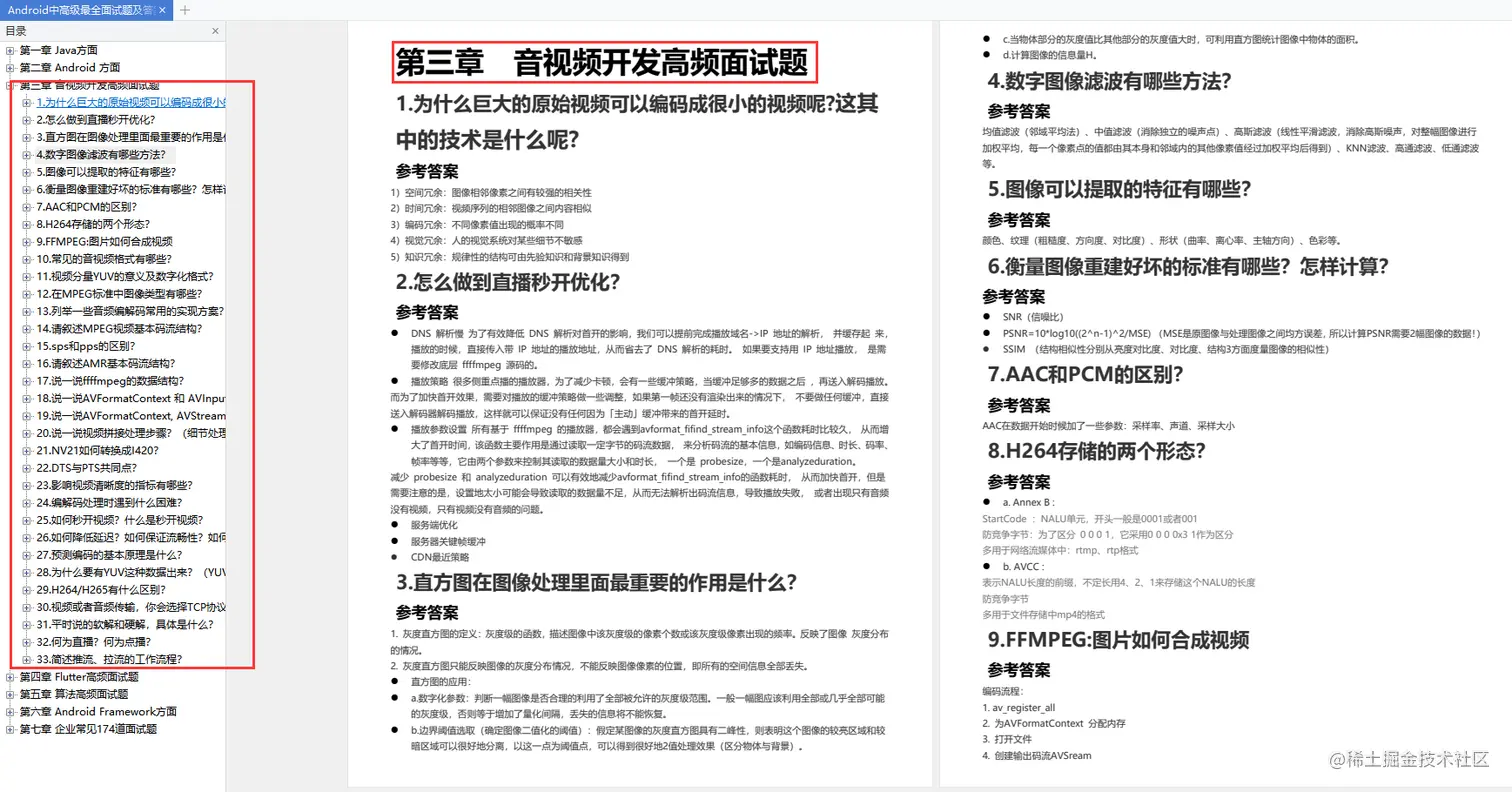
第三章 音视频开发高频面试题

  • 为什么巨大的原始视频可以编码成很小的视频呢?这其中的技术是什么呢?
  • 怎么做到直播秒开优化?
  • 直方图在图像处理里面最重要的作用是什么?
  • 数字图像滤波有哪些方法?
  • 图像可以提取的特征有哪些?
  • .......

在这里插入图片描述

第四章 Flutter高频面试题

  • 第一节 Dart部分

    • Dart 语言的特性?
    • Dart的一些重要概念?
    • dart是值传递还是引用传递?
    • Dart 多任务如何并行的?
    • 说一下 mixin?
    • ......
  • 第二节 Flutter 部分

    • Flutter 特性有哪些?
    • Flutter 中的生命周期
    • Widget 和 element 和 RenderObject 之间的关系?
    • mixin extends implement 之间的关系?
    • Flutter 和 Dart的关系是什么?
    • ......

在这里插入图片描述

第五章 算法高频面试题

  • 如何⾼效寻找素数
  • 如何运⽤⼆分查找算法
  • 如何⾼效解决接⾬⽔问题
  • 如何去除有序数组的重复元素
  • 如何⾼效进⾏模幂运算
  • ......

在这里插入图片描述

第六章 Android Framework方面

  • 第一节 系统启动流程面试题解析
  • 第二节 Binder面试题解析
  • 第三节 Handler面试题解析
  • 第四节 AMS面试题解析
  • ......

在这里插入图片描述

第七章 企业常见174道面试题

  • 1.SD卡
  • 2.android的数据存储方式
  • 3.BroadcastReceiver
  • 4.sp频繁操作会有什么后果?sp能存多少数据?
  • 5.dvm与jvm的区别
  • 6.ART
  • 7.Activity的生命周期
  • 8.Application能不能启动Activity
  • 9.Activity的状态都有哪些
  • 10.横竖屏切换时Activity的生命周期
  • .......

在这里插入图片描述