Java IO流(详解)

257 阅读13分钟

1. File

文件: 保存数据的地方。

1. 创建

构造器: new File

  • (String pathName) // 根据路径构建一个 File对象
  • (File parent, String child) // 根据父目录文件 + 子路径构建
  • (String parent, String child) // 根据父目录 + 子路径构建

创建对象: createNewFile


(String pathName) —— 目录必须存在,才能创建文件 如果 D:\Study\file_demo\ 路径不存在,会抛出异常:java.io.IOException: 系统找不到指定的路径

    public static File create_01(String path) {
        File file = new File(path);
        try {
            file.createNewFile();
        } catch (IOException e) {
            e.printStackTrace();
        }
        return file;
    }

    public static void main(String[] args) {
        String path = "D:\\Study\\file_demo\\demo1.txt";
        File file = create_01(path);
    }

(File parent, String child) 如果 D:\Study\file_demo\ 路径不存在,会抛出异常:java.io.IOException: 系统找不到指定的路径

    public static File create_02(File parent, String child) {
        File file = new File(parent, child);
        try {
            file.createNewFile();
        } catch (IOException e) {
            e.printStackTrace();
        }
        return file;
    }

    public static void main(String[] args) {
        File parent = new File("D:\\Study\\file_demo\\");
        String path = "demo2.txt";
        File file = create_02(parent, path);
    }

(String parent, String child) 如果 D:\Study\file_demo\ 路径不存在,会抛出异常:java.io.IOException: 系统找不到指定的路径

    public static File create_03(String parent, String child) {
        File file = new File(parent, child);
        try {
            file.createNewFile();
        } catch (IOException e) {
            e.printStackTrace();
        }
        return file;
    }

    public static void main(String[] args) {
        String parent = "D:\\Study\\file_demo\\";
        String child = "demo3.txt";
        File file = create_03(parent, child);
    }

注意:

  • new File 只是在内存中创建了一个对象
  • createNewFile 才是在磁盘上创建了一个文件

2. 操作

1. 获取文件信息

方法:

  • getName
  • getAbsolutePath
  • getParent
  • length
  • exists
  • isFile
  • isDirectory
    public static Map<String, String> getFileInfo(File file) {
        Map<String, String> info = new HashMap<>();
        info.put("文件名", file.getName());
        info.put("文件绝对路径", file.getAbsolutePath());
        info.put("文件父级目录", file.getParent());
        info.put("文件大小(byte)", String.valueOf(file.length()));
        info.put("文件是否存在", file.exists() + "");
        info.put("是否是文件", file.isFile() + "");
        info.put("是否是目录", String.valueOf(file.isDirectory()));
        return info;
    }

    public static void main(String[] args) {
        File file = new File("D:\\Study\\file_demo\\demo1.txt");
        getFileInfo(file).forEach((k, v) -> {
            System.out.println(k + ":" + v);
        });
    }

2. 目录创建/删除

方法:

  • mkdir 创建一级目录
  • mkdirs 创建多级目录
  • delete 删除空目录/文件

注意: Java中,目录也被当做文件。

    public static void create_01(String path) {
        File file = new File(path);
        String flagE = null;
        String flagM = null;
        String flagMs = null;
        if (file.exists()) {
            flagE = file.delete() ? "文件删除成功" : "文件删除失败";
        } else {
            flagE = "文件不存在";
        }
        System.out.println(flagE);
        boolean isMk = file.mkdir();
        flagM = isMk ? "一级目录创建成功" : "一级目录创建失败";
        System.out.println(flagM);
        if (!isMk) {
            flagMs = file.mkdirs() ? "多级目录创建成功" : "多级目录创建失败";
            System.out.println(flagMs);
        }
    }

    public static void main(String[] args) {
        String path = "D:\\Study\\file_demo\\test";
        create_01(path);
    }

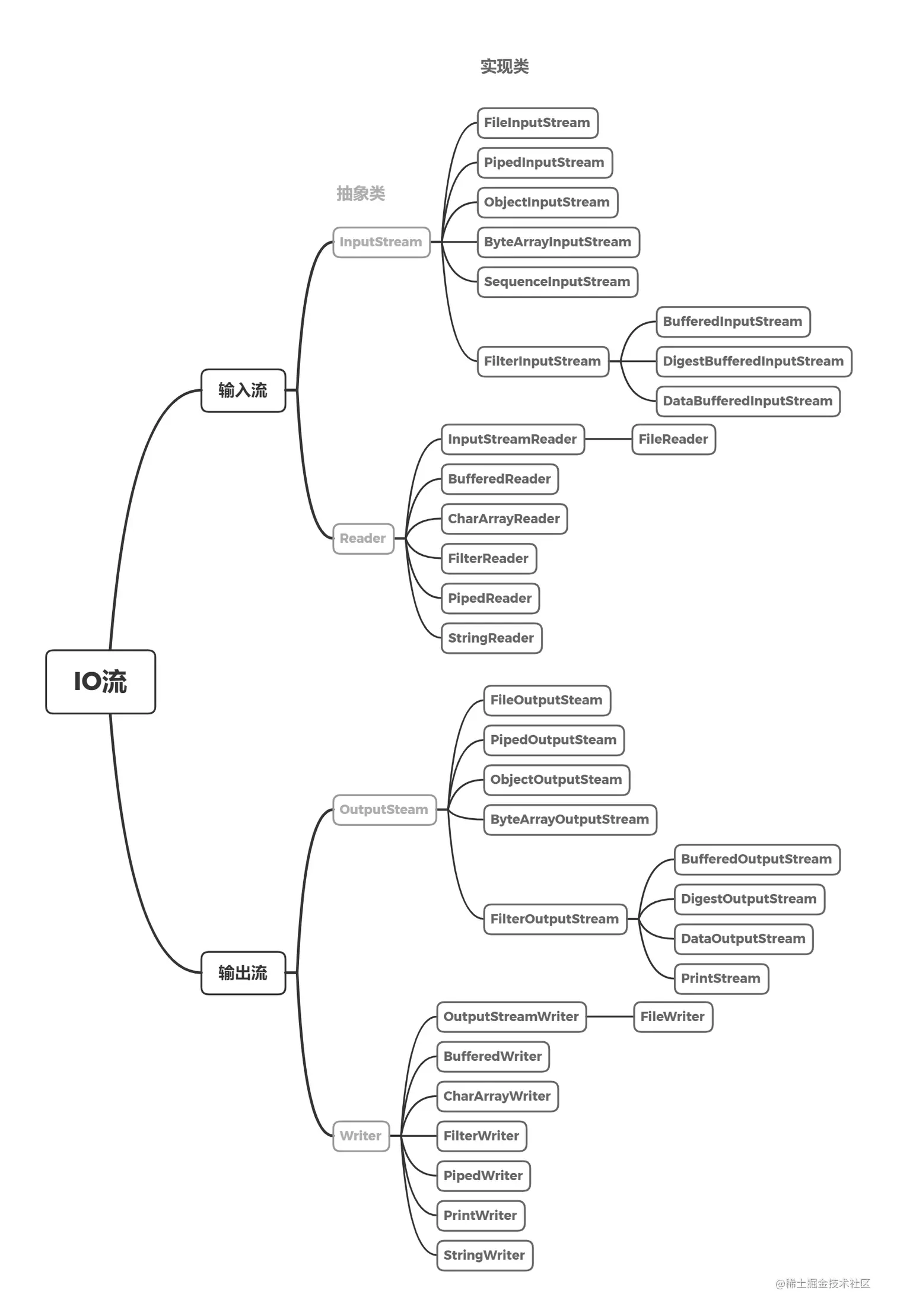
2. IO流

IO Input/Output,处理数据传输的技术。

Stream 流,Java中的数据的输入/输出都以流的方式进行。

  • 分类(数据单位)
    • 字节流(1 byte)—— InputStreamOutputStream
    • 字符流(1 字符)—— ReaderWriter
  • 分类(流向)
    • 输入流
    • 输出流
  • 分类(角色)
    • 节点流
    • 处理流/包装流

1. FileInputStream

1. 简单使用

    public static String readFile_01(String path) {
        FileInputStream inputStream = null;
        StringBuilder sb = new StringBuilder();
        int curr = 0;
        try {
            inputStream = new FileInputStream(path);
            while ((curr = inputStream.read()) != -1) {
                // read ———— 每次读取 1byte, 读取完毕就返回 -1
                sb.append((char) curr + "");
            }
        } catch (IOException e) {
            e.printStackTrace();
        } finally {
            try {
                inputStream.close();
            } catch (IOException e) {
                e.printStackTrace();
            }
        }
        return sb.toString();
    }

    public static void main(String[] args) throws IOException {
        String path = "D:\\Study\\file_demo\\user.txt";
        System.out.println(readFile_01(path));
    }

注意:

  • read 每次读取 1byte,读取完毕返回 -1
  • 每次使用完流,都得使用 close 关闭流,避免资源浪费
  • 使用 FileInputStream 读取中文可能会出现中文乱码问题
    • 原因: FileInputStream 每次读取大小为 1byte = 8bit,在 GBK 编码模式下,每个中文为 2bit,但在 UTF-8 编码 模式下,每个中文为 3bit,显然不能刚好装进一个 byte 数组。
    • 解决方案:
      • 使用 FileReader
      • 使用 read(byte b[]),并将 byte 数组的容量设置足够大 这个方法就是自定义每次读取的字节数组的大小

2. 读取中文

思路: 声明一个容量足够大的 byte 数组(能一次性吧文件读完),然后使用 public int read(byte b[]) 读取文件(会将文件内容存入 b[],并返回 b.length)。

    public static String readFile_01(String path) {
        FileInputStream inputStream = null;
        StringBuilder sb = new StringBuilder();
        // 用一个足够大的 byte 数组来装下内容
        byte [] bytes = new byte[83];
        int readLen = 0;
        try {
            inputStream = new FileInputStream(path);
            // 返回值是读取的字节长度
            while ((readLen = inputStream.read(bytes)) != -1) {
                // read ———— 每次读取 1byte, 读取完毕就返回 -1
                sb.append(new String(bytes, 0, readLen));
            }
        } catch (IOException e) {
            e.printStackTrace();
        } finally {
            try {
                inputStream.close();
            } catch (IOException e) {
                e.printStackTrace();
            }
        }
        return sb.toString();
    }

    public static void main(String[] args) throws IOException {
        String path = "D:\\Study\\file_demo\\user.txt";
        System.out.println(readFile_01(path));
    }

2. FileOutputStream

1. 简单使用

write

  • write(int b)

  • write(byte b[])

  • write(byte b[], int off, int len)

    public static void write_01(String path, String words) {
        FileOutputStream outputStream = null;
        try {
            outputStream = new FileOutputStream(path);
            //
            outputStream.write(words.getBytes());
        } catch (IOException e) {
            e.printStackTrace();
        } finally {
            try {
                outputStream.close();
            } catch (IOException e) {
                e.printStackTrace();
            }
        }
    }

    public static void main(String[] args) {
        String words = "在龟友百货上班,规规矩矩地纳税。";
        String path = "D:\\Study\\file_demo\\user.txt";
        write_01(path, words);
    }

注意:

  • 直接这样 write 会覆盖掉之前的内容
  • 进行写操作的时候,文件可以不存在,但目录必须存在

2. 追加写入

在初始化 FileOutputStream 的时候,传入一个参数 true,表明——在文件末尾追加内容。

outputStream = new FileOutputStream(path, true);

3. 文件拷贝

需求: 将如图所示的四种文件拷贝到另外一个文件夹:

步骤: 输入流(读取到内存)→ 输出流(写入到磁盘) 读取部分数据,就写入磁盘,不能一次性读完再写(防止内存不够)。

    public static void copy(String resPath, String tarPath) {
        FileInputStream inputStream = null;
        FileOutputStream outputStream = null;
        byte []bytes = new byte[1024 * 1024]; // 一次读 1MB
        int len = 0;


        try {
            inputStream = new FileInputStream(resPath);
            outputStream = new FileOutputStream(tarPath);

            while ((len = inputStream.read(bytes)) != -1) {
                outputStream.write(bytes, 0, len); // 这里必须使用此方法,防止文件读取时没装完
            }
        } catch (IOException e) {
            e.printStackTrace();
        } finally {
            try {
                if (inputStream != null) {
                    inputStream.close();
                }
                if (outputStream != null) {
                    outputStream.close();
                }
            } catch (IOException e) {
                e.printStackTrace();
            }
        }
    }

    public static void main(String[] args) {
        String res1 = "D:\\Study\\file_demo\\resource\\pic.jpg";
        String res2 = "D:\\Study\\file_demo\\resource\\user.txt";
        String res3 = "D:\\Study\\file_demo\\resource\\电锯人5.mp4";
        String res4 = "D:\\Study\\file_demo\\resource\\周杰伦 - 我是如此相信.mp3";

        String tar1 = "D:\\Study\\file_demo\\target\\pic.jpg";
        String tar2 = "D:\\Study\\file_demo\\target\\user.txt";
        String tar3 = "D:\\Study\\file_demo\\target\\电锯人5.mp4";
        String tar4 = "D:\\Study\\file_demo\\target\\周杰伦 - 我是如此相信.mp3";

        copy(res1, tar1);
        copy(res2, tar2);
        copy(res3, tar3);
        copy(res4, tar4);
    }

4. FileReader

1. 简单使用

    public static String readFile_02(String path) {
        FileReader reader = null;
        StringBuilder sb = new StringBuilder();
        int curr = 0;

        try {
            reader = new FileReader(path);
            while (true) {
                if ((curr = reader.read()) == -1) break;
                sb.append((char) curr + "");
            }
        } catch (IOException e) {
            e.printStackTrace();
        } finally {
            if (reader != null) {
                try {
                    reader.close();
                } catch (IOException e) {
                    e.printStackTrace();
                }
            }
        }
        return sb.toString();
    }

    public static void main(String[] args) {
        String path = "D:\\Study\\file_demo\\target\\user.txt";
        System.out.println(readFile_02(path));
    }

注意: 因为 FileReader 是一个字符一个字符地读取的,所以不存在中文乱码问题。

2. 提高读取速度

按照上面的写法,每次只读取一个字符,效率太低,为了提高读取效率,可以使用这个方法:public int read(char cbuf[])

    public static String readFile_02(String path) {
        FileReader reader = null;
        StringBuilder sb = new StringBuilder();
        char []chars = new char[8]; // 一次读取 8 个字符
        int len = 0;

        try {
            reader = new FileReader(path);
            while (true) {
                if ((len = reader.read(chars)) == -1) break;
                sb.append(new String(chars, 0, len));
            }
        } catch (IOException e) {
            e.printStackTrace();
        } finally {
            if (reader != null) {
                try {
                    reader.close();
                } catch (IOException e) {
                    e.printStackTrace();
                }
            }
        }
        return sb.toString();
    }

    public static void main(String[] args) {
        String path = "D:\\Study\\file_demo\\target\\user.txt";
        System.out.println(readFile_02(path));
    }

5. FileWriter

常用用法:

  • FileWriter(String fileName) 覆盖写入

  • FileWriter(String fileName, boolean append) appendtrue => 追加写入

  • write(int c) 写入单个字符

  • write(char cbuf[]) 写入指定数组

  • write(char cbuf[], int off, int len) 写入指定数组的指定部分

  • write(String str) 写入整个字符串

  • write(String str, int off, int len) 写入字符串的指定部分

注意: FileWriter 使用完后,必须关闭 closeflush 才能向文件写入内容。

1. 简单使用

    public static void write_02(String path, String words, boolean flag) {
        FileWriter fileWriter = null;
        try {
            if (flag) {
                fileWriter = new FileWriter(path, true);
            } else {
                fileWriter = new FileWriter(path);
            }
            fileWriter.write(words);
        } catch (IOException e) {
            e.printStackTrace();
        } finally {
            try {
            	// close = flush + 关闭流
                fileWriter.close();
            } catch (IOException e) {
                e.printStackTrace();
            }
        }
    }

    public static void main(String[] args) {
        String path = "D:\\Study\\file_demo\\user.txt";
        String words = "每晚八点回家却不会觉得累。";
        write_02(path, words, true);
    }

6. 节点流和处理流简介

节点流: 可以从一个特定的数据源 读写数据(FileReader、FileWriter、...)。

处理流/包装流: 基于已存在的流(节点流或处理流),为程序提供较为强大的读写功能(BufferedReader、BufferedWriter、...)。

处理流就是在节点流简单读写数据源的基础上,对读写功能进行扩展,比如说增加一个缓冲区。处理流的构造必须基于已存在的流。

两者关联

  • 节点流是 底层流/低级流,直接跟数据源连接
  • 处理流 包装节点流,可以消除不同节点流的实现差异,也可以提供更方便的方法来完成输入输出
  • 处理流 包装节点流,使用了 修饰器设计模式,不会直接与数据源相连
  • 处理流的优势:
    • 性能提高:主要以增加缓冲的方式来提高读写的效率
    • 操作便捷:提供了一系列便捷的方法来一次输入输出大批量的数据,更加灵活轻便

7. BufferedReader

1. 简单使用

    public static String read_03(String path) {
        StringBuilder sb = new StringBuilder();
        BufferedReader reader = null;
        String line;

        try {
            reader = new BufferedReader(new FileReader(path));
            while ((line = reader.readLine()) != null) {
                sb.append(line);
            }
        } catch (IOException e) {
            e.printStackTrace();
        } finally {
            try {
                reader.close();
            } catch (IOException e) {
                e.printStackTrace();
            }
        }
        return sb.toString();
    }

    public static void main(String[] args) {
        String path = "D:\\Study\\file_demo\\user.txt";
        System.out.println(read_03(path));
    }

注意: 关闭了处理流,其节点流也会自动关闭。

8. BufferedWriter

1. 简单使用

    public static void write_03(String path, String words) {
        BufferedWriter writer = null;
        try {
            writer = new BufferedWriter(new FileWriter(path, true));
            writer.write("\n" + words);
        } catch (IOException e) {
            e.printStackTrace();
        } finally {
            try {
                writer.close();
            } catch (IOException e) {
                e.printStackTrace();
            }
        }
    }

    public static void main(String[] args) {
        String path = "D:\\Study\\file_demo\\user.txt";
        String words = "喝酒从来止于浅尝从不买醉。";
        write_03(path, words);
    }

9. Buffered字符流拷贝

    public static void copy(String src, String target) {
        BufferedReader reader = null;
        BufferedWriter writer = null;
        BufferedWriter clear = null;
        String line;

        try {
            reader = new BufferedReader(new FileReader(src));
            writer = new BufferedWriter(new FileWriter(target, true));

            // 清空文件内容
            clear = new BufferedWriter(new FileWriter(target));
            clear.write("");

            while (true) {
                if ((line = reader.readLine()) != null) {
                    // 每写一行
                    writer.write(line);
                    // 就换一行
                    writer.newLine();
                    continue;
                }
                break;
            }
        } catch (IOException e) {
            e.printStackTrace();
        } finally {
            try {
                clear.close();
                reader.close();
                writer.close();
            } catch (IOException e) {
                e.printStackTrace();
            }
        }
    }

    public static void main(String[] args) {
        String src = "D:\\sedemo\\src\\main\\java\\io\\file\\FileCreate.java";
        String target = "D:\\Study\\file_demo\\target\\FileCreate.java";
        copy(src, target);
    }

注意: BufferedReaderBufferedWriter 只用来处理文本文件,别用来处理二进制文件。

10. Buffered字节流拷贝

需求: 将下图中的 电锯人6周杰伦 - 倒影.mp3 分别移动到指定文件夹

    public static void copy(String src, String tar) {
        byte []bytes = new byte[1024*1024];
        int len = 0;

        try (
                BufferedInputStream inputStream = new BufferedInputStream(new FileInputStream(src));
                BufferedOutputStream outputStream = new BufferedOutputStream(new FileOutputStream(tar))
        ) {
            while ((len = inputStream.read(bytes)) != -1) {
                outputStream.write(bytes, 0, len);
            }
        } catch (IOException e) {
            e.printStackTrace();
        }
    }

    public static void main(String[] args) {
        String mp4Src = "D:\\迅雷下载\\电锯人6.mp4";
        String mp3Src = "D:\\迅雷下载\\周杰伦 - 倒影.mp3";

        String mp4Tar = "D:\\迅雷下载\\电视剧\\电锯人\\电锯人6.mp4";
        String mp3Tar = "D:\\迅雷下载\\音乐\\周杰伦 - 倒影.mp3";

        copy(mp3Src, mp3Tar);
        copy(mp4Src, mp4Tar);
    }

11 对象流

对象流: 对Java对象进行序列化和反序列化操作,使对象便于持久化到本地,并从本地传到内存(ObjectInputStreamObjectOutputStream)。

Java序列化和反序列化

1. 简单使用

  • 定义一个 User 对象 需要实现了 Serializable 接口的对象才能序列化 这个接口是一个标记接口,只表明该类可以序列化

    @Data
    @NoArgsConstructor
    @AllArgsConstructor
    public class User implements Serializable {
        private String name;
        private Integer age;
        private char gend;
    }
    
  • 写读

    public static void writeObj(String path) {
        try (ObjectOutputStream oos = new ObjectOutputStream(new FileOutputStream(path))){
            // 序列化数据
            oos.writeInt(1); // 包装类都实现了 Serializable 接口, 可序列化
            oos.write(2);
            oos.writeBoolean(true);
            oos.writeObject(new User("吉良吉影", 33, '男'));
        } catch (IOException e) {
            e.printStackTrace();
        }
    }
    
    public static void readObj(String path) {
        try (ObjectInputStream ois = new ObjectInputStream(new FileInputStream(path))){
            // 注意:读取顺序必须与保存顺序一致
            System.out.println(ois.readInt());
            System.out.println(ois.read());
            System.out.println(ois.readBoolean());
            User user = (User) ois.readObject();
            System.out.println(user);
            System.out.println(user.getName());
        } catch (IOException | ClassNotFoundException e) {
            e.printStackTrace();
        }
    }
    
    public static void main(String[] args) {
        // 序列化后保存的格式不是纯文本,这里指定后缀没啥意义
        String path = "D:\\Study\\file_demo\\obj.hehe";
        writeObj(path);
        readObj(path);
    }
    

2. 注意事项

  • 序列化写入是啥顺序,读取的时候就应该是啥顺序

  • 可以被 ObjectOutputStream 序列化写入的对象,都必须实现 Serializable 接口

  • 序列化的类中建议添加 serialVersionUID,提高版本的兼容性

    private static final long serialVersionUID = 1L
    

    虚拟机是否允许反序列化,不仅取决于类路径和功能代码是否一致,一个非常重要的一点是两个类的序列化 ID 是否一致

  • 序列化对象,默认将里面所有的属性都进行序列化(除了 statictransient 修饰的成员)

  • 序列化对象,要求对象的所有属性的类型也要实现 Serializable 接口

  • 序列化具备可继承性,父类可以序列化,那么其子类也可以进行序列化

12. 标准输入/输出流

System.in 标准输入——默认设备:键盘

  • 编译类型:

    public final static InputStream in = null;
    
  • 运行类型:java.io.BufferedInputStream

System.out 标准输出——默认设备:屏幕

  • 编译类型:

    public final static PrintStream out = null;
    
  • 运行类型:java.io.PrintStream

    public static String sys_in() {
        Scanner scanner = new Scanner(System.in);
        StringBuilder sb = new StringBuilder();

        while (scanner.hasNextInt()) {
            int cur = scanner.nextInt();
            if (cur == 0) break;
            sb.append(cur + "");
        }
        return sb.toString();
    }

    public static void main(String[] args) {
        System.out.println(sys_in());
    }

13. 转换流

转换流: 将字节流转换为字符流,常用于解决中文乱码问题。

  • InputStreamReader
  • OutputStreamWriter

1. 乱码问题

我们已经分析过:直接使用字节流,如 FileInputStream 读取含有中文的文档,就会出现乱码问题,这是因为字节流默认一次读取 8bit。

其实,使用字符流读取中文文档的时候也会出现乱码问题:

    public static void main(String[] args) throws IOException {
        FileReader reader = new FileReader("D:\\Study\\file_demo\\user1.txt");
        int curr = 0;
        while ((curr = reader.read()) != -1) {
            System.out.print((char) curr);
        }
        reader.close();
    }

那为什么读取user.txt就不会出现此类问题呢? 因为编码问题:txt默认 UTF-8,编码,这时候使用字符流去读取不会出现乱码(读取的编码方式,默认也是 UTF-8),但是修改了编码,就会出现乱码:


可以使用转换流来解决中文乱码——指定读取文件的编码方式
转换流:

  • 可以将一个字节流转换成字符流
  • 字节流可以指定编码读取方式

解决思路:

  • 先指定字节流读取的编码方式
  • 先后将字节流转换为字符流

2. InputStreamReader

InputStreamReader(InputStream in, Charset cs)

当处理纯文本数据时,如果使用字符流效率更高,并且可以有效解决中文乱码问题,建议使用转换流将字节流转换为字符流。

    public static void main(String[] args) throws IOException {
        InputStream inputStream = new FileInputStream("D:\\Study\\file_demo\\user1.txt");
        InputStreamReader streamReader = new InputStreamReader(inputStream, "gbk");
        int curr = 0;
        while ((curr = streamReader.read()) != -1) {
            System.out.print((char) curr);
        }
        streamReader.close();
    }

3. OutputStreamWriter

    public static void main(String[] args) {
        String path = "D:\\Study\\file_demo\\test.txt";
        try (OutputStreamWriter osw = new OutputStreamWriter(new FileOutputStream(path), "gbk")) {
            osw.write("睡前一杯热牛奶下肚,非常暖胃。\n再做20分钟拉伸运动有点小累,11点的钟声响起,必须倒头就睡。\n一觉睡到天亮,精神倍儿爽不颓废。");
        } catch (IOException e) {
            e.printStackTrace();
        }
    }

14. 打印流

打印流: 字节打印流

  • PrintStream
  • PrintWriter 字符打印流

注意: 打印流只有输出流,没有输入流。

1. PrintStream

System.out 就是打印流。

    public static void main(String[] args) {
        PrintStream out = System.out;
        out.print("The World !");
        out.close();
    }

因为 out.print 的底层就是 out.write

    public void print(String s) {
        if (s == null) {
            s = "null";
        }
        write(s);
    }

所以,可以直接使用 out.write

out.write(("The World !").getBytes());

使用 PrintStream 写入本地文件:

    public static void main(String[] args) throws IOException {
        System.setOut(new PrintStream("D:\\Study\\file_demo\\test.txt"));
        System.out.println("The World !");
    }

2. PrintWriter

public static void main(String[] args) {
    // PrintWriter writer = new PrintWriter(System.out);
    PrintWriter writer = null;
    try {
        writer = new PrintWriter(new FileWriter("D:\Study\file_demo\test.txt"));
        writer.print("The World !");
    } catch (IOException e) {
        e.printStackTrace();
    } finally {
        writer.close();
    }
}

注意: 因为是基于 PrintWriter 初始化的,所以必须要 close 才能将数据写入文件。

15. 读写.properties 文件

properties类:.properties 配置文件进行读写操作。

常用方法:

  • load
    加载配置文件的键值对到 properties 对象
  • list
    将数据显示到指定设备
  • getProperty(key)
    根据键获取值
  • setProperty(key, value)
    设置键值对到 Properties 对象中
  • store
    .properties 中的键值对存储到配置文件(Idea中,保存信息到配置文件,如果包含中文,会存储为 Unicode 码)

data.properties

driverClass=com.mysql.cj.jdbc.Driver
url=jdbc:mysql://localhost:3306/mybatis_plus?serverTimezone=GMT&characterEncoding=utf-8&useSSL=false
username=root
password=admin

读取:

public static void main(String[] args) {
    Properties properties = new Properties();
    try {
        // 加载配置文件
        properties.load(new FileReader("D:\sedemo\io\src\main\resources\data.properties"));
        // 显示
        properties.list(System.out);
        properties.list(new PrintStream("D:\Study\file_demo\data.txt"));
        // 根据key,获取value
        System.out.println(properties.getProperty("url"));

    } catch (IOException e) {
        e.printStackTrace();
    }
}

修改:

public static void main(String[] args) throws IOException {
    Properties properties = new Properties();
    // 该配置文件没有 对应的key,就是新增一对键值对,否则就是修改 value
    properties.setProperty("role.name", "张三");
    properties.setProperty("role.age", "17");
    properties.setProperty("role.gend", "男");
    properties.store(new FileOutputStream("D:\yinhai\gonghui\sedemo\clone\src\main\resources\role.properties"), "这是一段注释,可以为空");
}