字节Faas学习笔记(一)Serverless的实践

750 阅读1分钟

学习资料:bytedance.feishu.cn/file/boxcn6…

  • Serverless不是Faas

    • Severless = faas + baas
    • image-20221202155519990
  • 传统Faas

    • image-20221202155608790
  • Iaas - paas - faas

    • image-20221202155739427
  • Serverless 全景图

    • image-20221202155913620
  • 业内调研

    • image-20221202155952369

    • image-20221202160043268

    • AWS lambda 万亿次调用/月

    • 开源的一些Faas解决方案

    • image-20221202160142465

      • Openfunction是faas生态的组合

        • keda
        • dapr
  • 字节Faas场景

    • image-20221202160412843
  • Faas的优点

    • image-20221202160617085
  • 字节Faas Demo

    • image-20221202160855784
  • Faas 服务治理

    • image-20221202161020994
    • 第二行就是可视化
    • 第五行:混沌攻防 流量
  • 字节Faas规模

    • image-20221202161255010
  • 字节Faas控制面:

    • image-20221202161402980

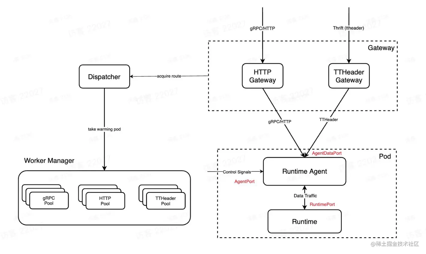
    • 数据面

      • image-20221202161449011
    • 控制面

      • image-20221202161512273
    • 消息队列触发

      • image-20221202161747628
    • Faas 异步模式

      • image-20221202161855566
    • Faas Native

      • image-20221202161951799
  • 未来规划

    • image-20221202162046084
    • image-20221202162103472