Web3.0:去中心化时代

1,322 阅读18分钟

以下内容是在学习过程中的一些笔记,难免会有错误和纰漏的地方。如果造成任何困扰,很抱歉。

前言

Web3.0 —— 运行在区块链技术上的区中心网络,在此环境下,用户不必在不同中心化的平台创建多种身份,而是能打造一个去中心化的通用数字身份体系,通行各个平台。

Web3.0跟Web2.0一样,仍然不是技术的创新,而是思想的创新,进而指导技术的发展和应用。目前在国内而言,Web3.0还处于摸索阶段,并没有大力的发展,因为在国内的互联网去中心化及区块链安全问题并没有得到一个肥沃的土壤可以供其发展,但是时代是向前的,未来互联网应用的发展方向一定是向着更加细分、更加专业、更加兼容的方向发展。

一、从Web1.0到Web3.0

  • Web1.0(20世纪90年代 —— 2003年):静态互联网
  • Web2.0(2004年 —— 2020年):平台互联网
  • Web3.0(2021年至今):价值互联网

Web1.0是互联网发展的开始,那时候的用户量十分稀少,电脑还未普及到每家每户,而互联网上只有少数专业内容创建者,而绝大多数用户是内容的消费者。互联网提供的功能非常简单,用户能够享受到的服务也非常少。

在美国,Web1.0时代的代表性公司是网景、雅虎、亚马逊和谷歌等;在中国,Web1.0时代的代表性公司则是三大门户网站:搜狐、新浪和网易。Web1.0时代最典型的互联网产品形态是门户网站、浏览器和搜索引擎,解决的是用户用什么工具上网以及上网做什么的问题。

后来技术的更新迭代,来到了我们所处的Web2.0的时代,网络在只读的基础上,新增了可写入的特性,即用户可以自主创造内容。随着社交媒体的出现,用户可以在互联网上的各种应用上创造各种形式的内容,比如图文、视频。用户既是内容的消费者,更是内容的生产者,并通过自身的内容创作以及数据为互联网应用创造价值,互联网应用又为中心化的平台所拥有,平台利用用户生产的数据与内容进行商业变现。

那么,Web3.0发展的伏笔是什么?是什么产生了Web3.0的思想浪潮?

  • 资本垄断
  • 数据孤岛
  • 信息安全
  • 算法霸权

烧钱补贴抢占市场,打败对手取得垄断,这是互联网平台的常见操作(滴滴打车补贴、OFO骑行优惠、美团外卖红包等),在取得了垄断地位之后,由于资本逐利的特性,平台往往会利用垄断地位支配市场,坐地起价,既损害了用户利益,也妨碍了公共利益,此时Web3.0应运而生。

Web3.0的核心在于:去中心化、透明性、不可篡改性,建立在区块链技术基础上,用户无须再信任中心化的机构,通过“代码即法律”的思想确保代码逻辑能严格执行各种协议,数据产权归用户所有,用户能掌握自己的身份、数据及资产,打破Web2.0资产巨头的垄断。

二、区块链

区块链,顾名思义,就是一个又一个的区块组成的链条,每一个区块都保存了一定的信息,它们按照各自产生的时间顺序连接成链条,这块链条保存在所有的服务器中,只要有一台服务器可以工作,整条区块链就是安全的。

这些服务器在区块链系统中被称为节点,它们为整个区块链系统提供存储空间和算力支持。如果要修改区块链中的信息,必须征得半数以上节点的同意并修改所有节点中的信息,而这些节点通常掌握在不同的主体手中,因此篡改区块链中的信息是一件极其困难的事。

区块链的核心特点:去中心化/多中心、透明可信、防篡改、可追溯。

2.1 比特币现世

区块链起源于比特币,2008年11月1日,中本聪发表《比特币:一种点对点的电子现金系统》一文,阐述了基于P2P网络技术、加密技术、时间戳技术、区块链技术等的电子现金系统的构架理念,

2009年1月3日第一个序号为0的创世区块诞生。几天后2009年1月9日出现序号为1的区块,并与序号为0的创世区块相连接形成了链,标志着区块链的诞生。

进入Web3.0时代后,货币的形态具有了以下特征:

  • 满足货币交易属性;
  • 去中心化,数据归用户所有;
  • 信用背书机制,交易层面达成共识;
  • 透明且不可篡改,安全可校验;

那么,比特币是如何解决数字货币问题的?

  1. 电子签名与分布式账本

    在Web3.0中,电子帐本是公共的,为了保证交易记录的准确性,每一笔交易都需要这个人不可伪造的电子签名以确认本人授权了这笔交易(公钥与私钥)。

    为了确保交易双方有一定资金进行交易,每个参与这套系统的人需要提前先存储一定的资金并记录账本。

    因为账本记录了每次交易的流水,如需要确切知道对方账户的金额,则需要读取账本上所有的历史记录并进行汇总计算,虽然每次读取历史交易记录比较麻烦,但是这洽洽将真实货币和虚拟货币间的联系拔除,使人们在这套交易机制中达成了共识。

    账本是分布式的,每一条交易信息都会进行广播的形式记录在所有的电子账本中,保证所有账本的信息一致(故即使失去一个账本、失去一台服务器,也不会影响大局)。

  2. 共识机制

    在上述情况中,每次交易都会广播到所有人的账本中,但是消息并不会百分百的投递到每个区块账本中,那么如何处理该容错率问题?消息无法百分百投递的问题是无可避免的,所以在比特币建立之初有多套共识机制:工作量证明、权益证明、委托权益证明、实用拜占庭容错算法、参与度证明等。

2.2 区块链技术原理

那么,从官方的解释上,什么是区块链?

工信部指导发布的《区块链技术和应用发展白皮书2016》的解释是:狭义来讲,区块链是一种按照时间顺序将数据区块以顺序相连的方式组合成的一种链式数据结构,并以密码学方式保证的不可篡改和不可伪造的分布式账本。广义来讲,区块链技术是利用块链式数据结构来验证和存储数据、利用分布式节点共识算法来生成和更新数据、利用密码学的方式保证数据传输和访问的安全性、利用由自动化脚本代码组成的智能合约来编程和操作数据的一种全新的分布式基础架构与计算范式。

区块链的技术支撑主要由四个方面

  • 哈希运算

    区块链账本数据主要通过父区块哈希值组成链式结构来保证不可篡改性,每个区块头包含了上一个区块数据的哈希值,这些哈希层层嵌套,最终将所有区块串联起来,形成区块链。要篡改一笔交易,意味着它之后的所有区块的父区块哈希全部要篡改一遍,这需要进行大量的运算。

  • 数字签名

    区块链主要使用数字签名来实现权限控制,识别交易发起者的合法身份,防止恶意节点身份冒充。每个节点都拥有一份公私钥对,节点发送交易前,会先用自己的私钥对交易内容签名;接收方收到消息,首先验证交易中的数字签名,验证消息完整性再触发后续流程。

  • 共识算法

    区块链通过全民记账来解决信任问题,但并非所有节点数据都保持一致,那么以谁为准?中心化机构以其信用作为背书,因此可以以中心节点记录的数据为准,而去中心化通过共识算法为标准(工作量证明类、拜占庭容错类算法等)。

  • 智能合约

    简单来说,是一种在满足一定条件时,就自动执行的计算机程序。

2.3 区块链分类

根据网络范围及参与节点特性,分为三大块:

  • 公有链
  • 联盟链
  • 私有链

公有链,任何人都可以参与区块链数据的维护和读取,不受任何单个中央机构的控制,数据完全开放透明。例如比特币系统,只需下载相应的客户端。创建钱包地址、转账交易、参与挖矿,这些功能都是免费开放的。但是在效率、隐私等方面,是企业应用无法接收和容忍的。

著名的以太坊就是一个开源的有智能合约功能的公共区块链平台,通过其专用加密货币以太币(Ether,简称“ETH”)提供去中心化的以太虚拟机(Ethereum Virtual Machine)来处理点对点合约。

联盟链,通常应用在多个互相已知身份的组织之间构建,比如多个银行之间的支付结算、多个企业之间的物流供应链管理、政府部门之间的数据共享等。

私有链,仅内部使用,常常在个人或者企业内部使用,隐私方面得到了最大的保障。

国内的某知名厂商就已经存在了相应的一套区块链体系

三、以太坊与以太币

链接
[首页ethereum.org](ethereum.org/zh/)

以太坊,是一个开源的有智能合约功能的公共区块链平台,以太坊的概念首次在2013至2014年间由程序员Vitalik Buterin受比特币启发后提出,大意为“下一代加密货币与去中心化应用平台”,在2014年通过ICO众筹开始得以发展。

与比特币类似,以太坊的去中心化网络也是大量节点矿工通过工作量证明机制来维系交易的。每个节点矿工需要安装以太坊客户端来接入整个网络,并展示自己计算和验证交易的能力来换取以太币的奖励。

在这个基础之上,各类程序员就可以利用Solidity等编程语言编写智能合约,即“规定合约和控制合约执行的代码”,简单理解:代码即法律

智能合约是一种旨在以信息化方式传播、验证或执行合同的计算机协议,它允许在没有第三方的情况下进行可信交易。这些交易可追踪且不可逆转。

以太坊与比特币有什么不同?

两者都允许你使用数字货币,而无需支付服务提供商或银行。但是以太坊是可编程的,所以你还可以在以太坊网络上构建和部署去中心化应用程序。

对于比特币,它只是一个支付网络,而以太坊更像是一个大型的去中心化的应用程序市场,它们尊重你的隐私并且不能审查你。

以太坊有一种称为以太币 (ETH) 的原生加密货币。以太币是一种纯数字货币,你可以立即将它发送给世界上任何角落的任何人。以太币 (ETH) 的供应不受任何政府或公司控制 — 它是去中心化且完全透明的。新币(通常又称为代币)仅发放给确保网络安全的质押人。

以太坊网络上的每个操作都需要一定数量的算力。这些费用用以太币支付。这意味着你至少需要少量以太币才能使用该网络。

谁在运行以太坊?

以太坊不受任何单独实体操控,它通过去中心化参和社区合作而独立存在,以太坊使用志愿者运行的节点(一种保存以太坊区块链数据副本的计算机),来取代单独的服务器和大型网络提供商和服务商的云端系统。

四、数字商品:NFT

非同质化代币(Non-Fungible Token,NFT)是一种存储在区块链上的数据块。NFT被记录在区块链里,不能被复制、替代、分割,是用于检验特定数字资产真实性和所有权的唯一凭证。NFT作为数字资产用途的许可证及所有权证明,通常与特定的数字资产相关联。

人们对于传统的交易方式,现代最初的纸币,到微信支付宝及政府发行的数字货币,到目前新颖的加密货币,加密货币是一种由私人系统发行的非实物货币,是去中心化的,不受任何管理机构的监管,并基于区块链技术运行。

但是,NFT与加密货币虽然都在区块链技术上运行,但是他们并不是一个东西,NFT是唯一且不可替代的,NFT是一种与数字资产相关联的所有权证,而加密货币和央行数字货币都属于数字货币,这三者的核心区别在于可替代性。

区别于其它加密货币,NFT有以下极大特征:

  • 不像其它代币,它流动性差,难以分割
  • 不能以货币形态交易
  • 可验真(跟验钱币一样)

市场上的NFT可以分为六大类

  • 游戏-NFT
  • 元宇宙-NFT
  • 艺术-NFT
  • DeFi-NFT(去中心化金融)
  • 收藏品-NFT
  • 实用性-NFT

目前许多歌手和平台都加入了NFT的潮流当中,例如胡彦斌的《和尚》20周年纪念黑胶NFT,当中阿里巴巴、腾讯、网易也纷纷切入了NFT领域进行布局。

那么,NFT是如何进行交易的?首先明确买卖双方:NFT创作者NFT购买者

  1. 创作者将作品数据数字化,发送到NFT智能合约;
  2. 智能合约收到后进行处理,并作为交易商品放在区块链;
  3. 购买者交易请求发出,节点网络使用已知的算法验证交易数据;
  4. 数据确认后,NFT将和唯一的哈希值链接并产生一个新的区块,随后,新的区块会被加入已有的区块链中,被永久地记录下来且不可更改;
  5. 交易完成,购买者获得数字资产。

虽然NFT为Web3.0世界带来了诸多可能,但作为一种新兴事物,它本身蕴藏的风险和监管问题还是不能忽视,例如商品中的伪造欺诈风险,诈骗者复制艺术家的原创作品后创建NFT。

由于国内的Web3环境并不是很成熟,目前国内对于NFT的交易管控是非常严格的。

2022年4月13日,中国互联网金融协会、中国银行业协会、中国证券业协会联合发布《关于防范NFT相关金融风险的倡议》。该倡议中指出:“要规范应用区块链技术,发挥NFT在推动产业数字化、数字产业化方面的正面作用。”

  • 不在NFT底层商品中包含证券、保险、信贷、贵金属等金融资产,变相发行交易金融产品。
  • 不通过分割所有权或者批量创设等方式削弱NFT非同质化特征,变相开展代币发行融资(ICO)。
  • 不为NFT交易提供集中交易(集中竞价、电子撮合、匿名交易、做市商等)、持续挂牌交易、标准化合约交易等服务,变相违规设立交易场所。
  • 不以比特币、以太币、泰达币等虚拟货币作为NFT发行交易的计价和结算工具。
  • 对发行、售卖、购买主体进行实名认证,妥善保存客户身份资料和发行交易记录,积极配合反洗钱工作。
  • 不直接或间接投资NFT,不为投资NFT提供融资支持。

所以目前国内对于NFT,还有很长的一段路要走,但是时代的潮流是不可阻挡的。

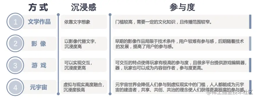
五、生态参与

即将到来的Web3.0的浪潮会席卷我们现有的技术交互方式,即使目前国内的技术环境因为各种原因还未完全普及,但是这场革命是必不可免的。

通过现在可能实现的丰富交互和全球范围内可用的交易模式,Web 3.0将使用高效的机器学习算法以加密方式连接来自个人、公司和机器的数据,助力元宇宙世界的发展,而元宇宙也将拥有人类历史上最大的持续计算需求。

元宇宙的终极形态势必是去中心化的,而现在的网络生态并不能完全满足元宇宙去中心化的需求,通过在传统区块公链中,为元宇宙产品提供动力。

从Web3.0解读元宇宙的世界,主要体现在

  • 去中心化架构

    Web 3.0将基于去中心化的网络架构,这个特性有些难以实现。现在的互联网被少数技术巨头和企业以压倒性的力量控制着,它们充当数据和算法的守门人,而新的互联网基于完全开源的架构,不受单个或一组组织的控制,并将通过区块链架构完全去中心化。任何人都可以不受任何限制地使用、修改和扩展互联网数据。

    但是对于全球最火爆的以太坊来说,也不是完全是去中心化的,它依然有自己的监管平台在查看以太坊的运作及监管,同时一个具有一定权力的监管平台也是有它存在的意义。

  • AR\VR\MR\XR

    元宇宙概念的发酵,目光也同时到了沉浸式交互技术领域,对于元宇宙来说,沉浸式技术是元宇宙的核心,常用的技术包括虚拟现实(Virtual Reality,VR)、增强现实(Augmented Reality,AR)、混合现实(Mi-xed Reality,MR)、扩展现实(eXtended Reality,XR)。

  • Ai、大数据与边缘计算

    在元宇宙中,所有的人与物,生命与非生命的参与,必然会产生大量数据。对于存储的选型无疑是分布式,在基于分布式存储技术的GDFS与IPFS与区块链结合,保证数据存储的可靠性、可用性和永续性。

    同时,以大数据作为基础,机器通过在数据中不断学习,产生新的商业价值,包括自然语言处理(Natural Language Processing,NLP)、计算机视觉(Computer Vision,CV)和推荐系统(Recommender System,RS)等。

    再谈完大数据与AI,对于计算效率的要求也是重中之重,通过边缘计算策略,使计算能力和存储更加靠近数据源,打破距离问题,就近计算与处理后进行存储。实际上,边缘计算是一种分散式运算的架构,将应用模式、数据资料与服务的运算由网络中心节点移到网络逻辑上的边缘节点来处理。

  • 经济框架

    在一个优秀的生态框架中,需要更多的人参与创作、交易,在Web3.0中,有音乐唱片、视频、电子竞技等经济交易形式,成为了各路参与者与创作者的娱乐及谋生手段,如何在经济框架中平衡报酬奖励机制是构建Web3.0体验的重要组成部分。