Java线程池源码分析

264 阅读21分钟

开启掘金成长之旅!这是我参与「掘金日新计划 · 12 月更文挑战」的第10天,点击查看活动详情 在工作中,我们经常使用线程池,但是你真的了解线程池的原理吗?同时,线程池工作原理和底层实现原理也是面试经常问的考题,所以,今天我们一起聊聊线程池的原理吧。

为什么要用线程池

使用线程池主要有以下三个原因:

  1. 降低资源消耗。通过重复利用已创建的线程降低线程创建和销毁造成的消耗。
  2. 提升响应速度。当任务到达时,任务可以不需要等到线程创建就能立即执行。
  3. 可以对线程做统一管理。线程是稀缺资源,如果无限制地创建,不仅会消耗系统资源,还会降低系统稳定性,使用线程池可以进行统一分配、调优和监控。

设计实现原理

Java中的线程池核心实现类是ThreadPoolExecutor,本章基于JDK 1.8的源码来分析Java线程池的核心设计与实现。我们首先来看一下ThreadPoolExecutor的UML类图,了解下ThreadPoolExecutor的继承关系。

图片.png

ThreadPoolExecutor实现的顶层接口是Executor,顶层接口Executor提供了一种思想:将任务提交和任务执行进行解耦。用户无需关注如何创建线程,如何调度线程来执行任务,用户只需提供Runnable对象,将任务的运行逻辑提交到执行器(Executor)中,由Executor框架完成线程的调配和任务的执行部分。

ExecutorService接口增加了一些能力:

  • (1)扩充执行任务的能力,补充可以为一个或一批异步任务生成Future的方法;
  • (2)提供了管控线程池的方法,比如停止线程池的运行。AbstractExecutorService则是上层的抽象类,将执行任务的流程串联了起来,保证下层的实现只需关注一个执行任务的方法即可。最下层的实现类ThreadPoolExecutor实现最复杂的运行部分,ThreadPoolExecutor将会一方面维护自身的生命周期,另一方面同时管理线程和任务,使两者良好的结合从而执行并行任务。

ThreadPoolExecutor是如何运行,如何同时维护线程和执行任务的呢?其运行机制如下图所示:

图片.png

线程池在内部实际上构建了一个生产者消费者模型,将线程和任务两者解耦,并不直接关联,从而良好的缓冲任务,复用线程。线程池的运行主要分成两部分:任务管理、线程管理。任务管理部分充当生产者的角色,当任务提交后,线程池会判断该任务后续的流转:(1)直接申请线程执行该任务;(2)缓冲到队列中等待线程执行;(3)拒绝该任务。线程管理部分是消费者,它们被统一维护在线程池内,根据任务请求进行线程的分配,当线程执行完任务后则会继续获取新的任务去执行,最终当线程获取不到任务的时候,线程就会被回收

构造方法及核心参数

Java中的线程池顶层接口是Executor接口,ThreadPoolExecutor是这个接口的实现类。

我们先看看ThreadPoolExecutor类。

// 七个参数的构造函数
public ThreadPoolExecutor(int corePoolSize,
                          int maximumPoolSize,
                          long keepAliveTime,
                          TimeUnit unit,
                          BlockingQueue<Runnable> workQueue,
                          ThreadFactory threadFactory,
                          RejectedExecutionHandler handler)

我们先看看这些参数是什么意思:

  • int corePoolSize:该线程池中核心线程数最大值

核心线程:线程池中有两类线程,核心线程和非核心线程。核心线程默认情况下会一直存在于线程池中,即使这个核心线程什么都不干(铁饭碗),而非核心线程如果长时间的闲置,就会被销毁(临时工)。

  • int maximumPoolSize:该线程池中线程总数最大值 。

该值等于核心线程数量 + 非核心线程数量。

  • long keepAliveTime非核心线程闲置超时时长

非核心线程如果处于闲置状态超过该值,就会被销毁。如果设置allowCoreThreadTimeOut(true),则会也作用于核心线程。

  • TimeUnit unit:keepAliveTime的单位。

TimeUnit是一个枚举类型。

  • BlockingQueue workQueue:阻塞队列,维护着等待执行的Runnable任务对象

    常用的几个阻塞队列:

    1. LinkedBlockingQueue:链式阻塞队列,底层数据结构是链表,默认大小是Integer.MAX_VALUE,也可以指定大小。
    2. ArrayBlockingQueue:数组阻塞队列,底层数据结构是数组,需要指定队列的大小。
    3. SynchronousQueue:同步队列,内部容量为0,每个put操作必须等待一个take操作,反之亦然。
    4. DelayQueue:延迟队列,该队列中的元素只有当其指定的延迟时间到了,才能够从队列中获取到该元素 。
  • ThreadFactory threadFactory

    创建线程的工厂 ,用于批量创建线程,统一在创建线程时设置一些参数,如是否守护线程、线程的优先级等。如果不指定,会新建一个默认的线程工厂。

static class DefaultThreadFactory implements ThreadFactory {
    // 省略属性
    // 构造函数
    DefaultThreadFactory() {
        SecurityManager s = System.getSecurityManager();
        group = (s != null) ? s.getThreadGroup() :
        Thread.currentThread().getThreadGroup();
        namePrefix = "pool-" +
            poolNumber.getAndIncrement() +
            "-thread-";
    }

    // 省略
}
  • RejectedExecutionHandler handler

    拒绝处理策略,线程数量大于最大线程数就会采用拒绝处理策略,四种拒绝处理的策略为 :

    1. ThreadPoolExecutor.AbortPolicy默认拒绝处理策略,丢弃任务并抛出RejectedExecutionException异常。
    2. ThreadPoolExecutor.DiscardPolicy:丢弃新来的任务,但是不抛出异常。
    3. ThreadPoolExecutor.DiscardOldestPolicy:丢弃队列头部(最旧的)的任务,然后重新尝试执行程序(如果再次失败,重复此过程)。
    4. ThreadPoolExecutor.CallerRunsPolicy:由调用线程处理该任务。

线程池的生命周期

线程池本身有一个调度线程,这个线程就是用于管理布控整个线程池里的各种任务和事务,例如创建线程、销毁线程、任务队列管理、线程队列管理等等。

故线程池也有自己的状态。ThreadPoolExecutor类中使用了一些final int常量变量来表示线程池的状态 ,分别为RUNNING、SHUTDOWN、STOP、TIDYING 、TERMINATED。

// runState is stored in the high-order bits
private static final int RUNNING    = -1 << COUNT_BITS;
private static final int SHUTDOWN   =  0 << COUNT_BITS;
private static final int STOP       =  1 << COUNT_BITS;
private static final int TIDYING    =  2 << COUNT_BITS;
private static final int TERMINATED =  3 << COUNT_BITS;

属性总结

图片.png

  • 线程池创建后处于RUNNING状态。
  • 调用shutdown()方法后处于SHUTDOWN状态,线程池不能接受新的任务,清除一些空闲worker,不会等待阻塞队列的任务完成。
  • 调用shutdownNow()方法后处于STOP状态,线程池不能接受新的任务,中断所有线程,阻塞队列中没有被执行的任务全部丢弃。此时,poolsize=0,阻塞队列的size也为0。
  • 当所有的任务已终止,ctl记录的”任务数量”为0,线程池会变为TIDYING状态。接着会执行terminated()函数。
  • 线程池处在TIDYING状态时,执行完terminated()方法之后,就会由 TIDYING -> TERMINATED, 线程池被设置为TERMINATED状态。

其生命周期转换如下入所示:

图片.png

需要知道的是变量的控制是依靠ctl这个AtomicInteger类型实现的,是对线程池的运行状态和线程池中有效线程的数量进行控制的一个字段, 它同时包含两部分的信息:线程池的运行状态 (runState) 和线程池内有效线程的数量 (workerCount),高3位保存runState,低29位保存workerCount两个变量之间互不干扰。用一个变量去存储两个值,可避免在做相关决策时,出现不一致的情况,不必为了维护两者的一致,而占用锁资源。

通过阅读线程池源代码也可以发现,经常出现要同时判断线程池运行状态和线程数量的情况。线程池也提供了若干方法去供用户获得线程池当前的运行状态、线程个数。这里都使用的是位运算的方式,相比于基本运算,速度也会快很多

线程池主要的任务处理流程

任务调度是线程池的主要入口,当用户提交了一个任务,接下来这个任务将如何执行都是由这个阶段决定的。了解这部分就相当于了解了线程池的核心运行机制。

处理任务的核心方法是execute,我们看看 JDK 1.8 源码中ThreadPoolExecutor是如何处理线程任务的:

// JDK 1.8 
public void execute(Runnable command) {
    if (command == null)
        throw new NullPointerException();   
    int c = ctl.get();
    // 1.当前线程数小于corePoolSize,则调用addWorker创建核心线程执行任务
    if (workerCountOf(c) < corePoolSize) {
       if (addWorker(command, true))
           return;
       c = ctl.get();
    }
    // 2.如果不小于corePoolSize,则将任务添加到workQueue队列。此时不会额外创建线程了,为了线程复用
    if (isRunning(c) && workQueue.offer(command)) {
        int recheck = ctl.get();
        // 2.1 如果isRunning返回false(状态检查),则remove这个任务,然后执行拒绝策略。
        if (! isRunning(recheck) && remove(command))
            reject(command);
            // 如果没有核心线程,会提前创建好一个占位,这样等任务来了相应速度更快
        else if (workerCountOf(recheck) == 0)
            addWorker(null, false);
    }
    // 3.如果放入workQueue失败,则创建非核心线程执行任务,
    // 如果这时创建非核心线程失败(当前线程总数不小于maximumPoolSize时),就会执行拒绝策略。
    else if (!addWorker(command, false))
         reject(command);
}

首先,所有任务的调度都是由execute方法完成的,这部分完成的工作是:检查现在线程池的运行状态、运行线程数、运行策略,决定接下来执行的流程,是直接申请线程执行,或是缓冲到队列中执行,亦或是直接拒绝该任务。其执行过程如下:

  1. 首先检测线程池运行状态,如果不是RUNNING,则直接拒绝,线程池要保证在RUNNING的状态下执行任务。
  2. 如果workerCount < corePoolSize,则创建并启动一个线程来执行新提交的任务。
  3. 如果workerCount >= corePoolSize,且线程池内的阻塞队列未满,则将任务添加到该阻塞队列中。
  4. 如果workerCount >= corePoolSize && workerCount < maximumPoolSize,且线程池内的阻塞队列已满,则创建并启动一个线程来执行新提交的任务。
  5. 如果workerCount >= maximumPoolSize,并且线程池内的阻塞队列已满, 则根据拒绝策略来处理该任务, 默认的处理方式是直接抛异常。

其执行流程如下图所示:

图片.png

ctl.get()是获取线程池状态,用int类型表示。第二步中,入队前进行了一次isRunning判断,入队之后,又进行了一次isRunning判断。

为什么要二次检查线程池的状态?

因为在多线程的环境下,线程池的状态是时刻发生变化的。很有可能刚获取线程池状态后线程池状态就改变了。判断是否将command加入workqueue是线程池之前的状态。倘若没有二次检查,万一线程池处于非RUNNING状态(在多线程环境下很有可能发生),那么command永远不会执行。

线程池任务拒绝策略

任务拒绝模块是线程池的保护部分,线程池有一个最大的容量,当线程池的任务缓存队列已满,并且线程池中的线程数目达到maximumPoolSize时,就需要拒绝掉该任务,采取任务拒绝策略,保护线程池。

拒绝策略是一个接口,其设计如下:

public interface RejectedExecutionHandler {

    /**
     * Method that may be invoked by a {@link ThreadPoolExecutor} when
     * {@link ThreadPoolExecutor#execute execute} cannot accept a
     * task.  This may occur when no more threads or queue slots are
     * available because their bounds would be exceeded, or upon
     * shutdown of the Executor.
     *
     * <p>In the absence of other alternatives, the method may throw
     * an unchecked {@link RejectedExecutionException}, which will be
     * propagated to the caller of {@code execute}.
     *
     * @param r the runnable task requested to be executed
     * @param executor the executor attempting to execute this task
     * @throws RejectedExecutionException if there is no remedy
     */
    void rejectedExecution(Runnable r, ThreadPoolExecutor executor);
}

用户可以通过实现这个接口去定制拒绝策略,也可以选择JDK提供的四种已有拒绝策略,其特点如下: 图片.png

ThreadPoolExecutor如何做到线程复用的?

我们知道,一个线程在创建的时候会指定一个线程任务,当执行完这个线程任务之后,线程自动销毁。但是线程池却可以复用线程,即一个线程执行完线程任务后不销毁,继续执行另外的线程任务。那么,线程池如何做到线程复用呢?

原来,ThreadPoolExecutor在创建线程时,会将线程封装成工作线程worker,并放入工作线程组中,然后这个worker反复从阻塞队列中拿任务去执行。

线程池为了掌握线程的状态并维护线程的生命周期,设计了线程池内的工作线程Worker。

Worker这个工作线程,实现了Runnable接口,并持有一个线程thread,一个初始化的任务firstTaskthread是在调用构造方法时通过ThreadFactory来创建的线程,可以用来执行任务;firstTask用它来保存传入的第一个任务,这个任务可以有也可以为null。如果这个值是非空的,那么线程就会在启动初期立即执行这个任务,也就对应核心线程创建时的情况;如果这个值是null,那么就需要创建一个线程去执行任务列表(workQueue)中的任务,也就是非核心线程的创建。

图片.png

Worker是通过继承AQS,使用AQS来实现独占锁这个功能。没有使用可重入锁ReentrantLock,而是使用AQS,为的就是实现不可重入的特性去反应线程现在的执行状态。

  1. lock方法一旦获取了独占锁,表示当前线程正在执行任务中。
  2. 如果正在执行任务,则不应该中断线程。
  3. 如果该线程现在不是独占锁的状态,也就是空闲的状态,说明它没有在处理任务,这时可以对该线程进行中断。
  4. 线程池在执行shutdown方法或tryTerminate方法时会调用interruptIdleWorkers方法来中断空闲的线程,interruptIdleWorkers方法会使用tryLock方法来判断线程池中的线程是否是空闲状态;如果线程是空闲状态则可以安全回收。

在线程回收过程中就使用到了这种特性,回收过程如下图所示:

这里的addWorker方法是在上面提到的execute方法里面调用的,先看看上半部分:

// ThreadPoolExecutor.addWorker方法源码上半部分
private boolean addWorker(Runnable firstTask, boolean core) {
    retry:
    for (;;) {
        int c = ctl.get();
        int rs = runStateOf(c);

        // Check if queue empty only if necessary.
        if (rs >= SHUTDOWN &&
            ! (rs == SHUTDOWN &&
               firstTask == null &&
               ! workQueue.isEmpty()))
            return false;

        for (;;) {
            int wc = workerCountOf(c);
            if (wc >= CAPACITY ||
                // 1.如果core是ture,证明需要创建的线程为核心线程,则先判断当前线程是否大于核心线程
                // 如果core是false,证明需要创建的是非核心线程,则先判断当前线程数是否大于总线程数
                // 如果不小于,则返回false
                wc >= (core ? corePoolSize : maximumPoolSize))
                return false;
            if (compareAndIncrementWorkerCount(c))
                break retry;
            c = ctl.get();  // Re-read ctl
            if (runStateOf(c) != rs)
                continue retry;
            // else CAS failed due to workerCount change; retry inner loop
        }
    }

上半部分主要是判断线程数量是否超出阈值,超过了就返回false。我们继续看下半部分:

    // ThreadPoolExecutor.addWorker方法源码下半部分
    boolean workerStarted = false;
    boolean workerAdded = false;
    Worker w = null;
    try {
        // 1.创建一个worker对象
        w = new Worker(firstTask);
        // 2.实例化一个Thread对象
        final Thread t = w.thread;
        if (t != null) {
            // 3.线程池全局锁
            final ReentrantLock mainLock = this.mainLock;
            mainLock.lock();
            try {
                // Recheck while holding lock.
                // Back out on ThreadFactory failure or if
                // shut down before lock acquired.
                int rs = runStateOf(ctl.get());

                if (rs < SHUTDOWN ||
                    (rs == SHUTDOWN && firstTask == null)) {
                    if (t.isAlive()) // precheck that t is startable
                        throw new IllegalThreadStateException();
                    //添加worker,也就是核心线程或者是第一个占位的线程    
                    workers.add(w);
                    int s = workers.size();
                    if (s > largestPoolSize)
                        largestPoolSize = s;
                    workerAdded = true;
                }
            } finally {
                mainLock.unlock();
            }
            if (workerAdded) {
                // 4.启动这个线程
                t.start();
                workerStarted = true;
            }
        }
    } finally {
        if (! workerStarted)
            addWorkerFailed(w);
    }
    return workerStarted;
}

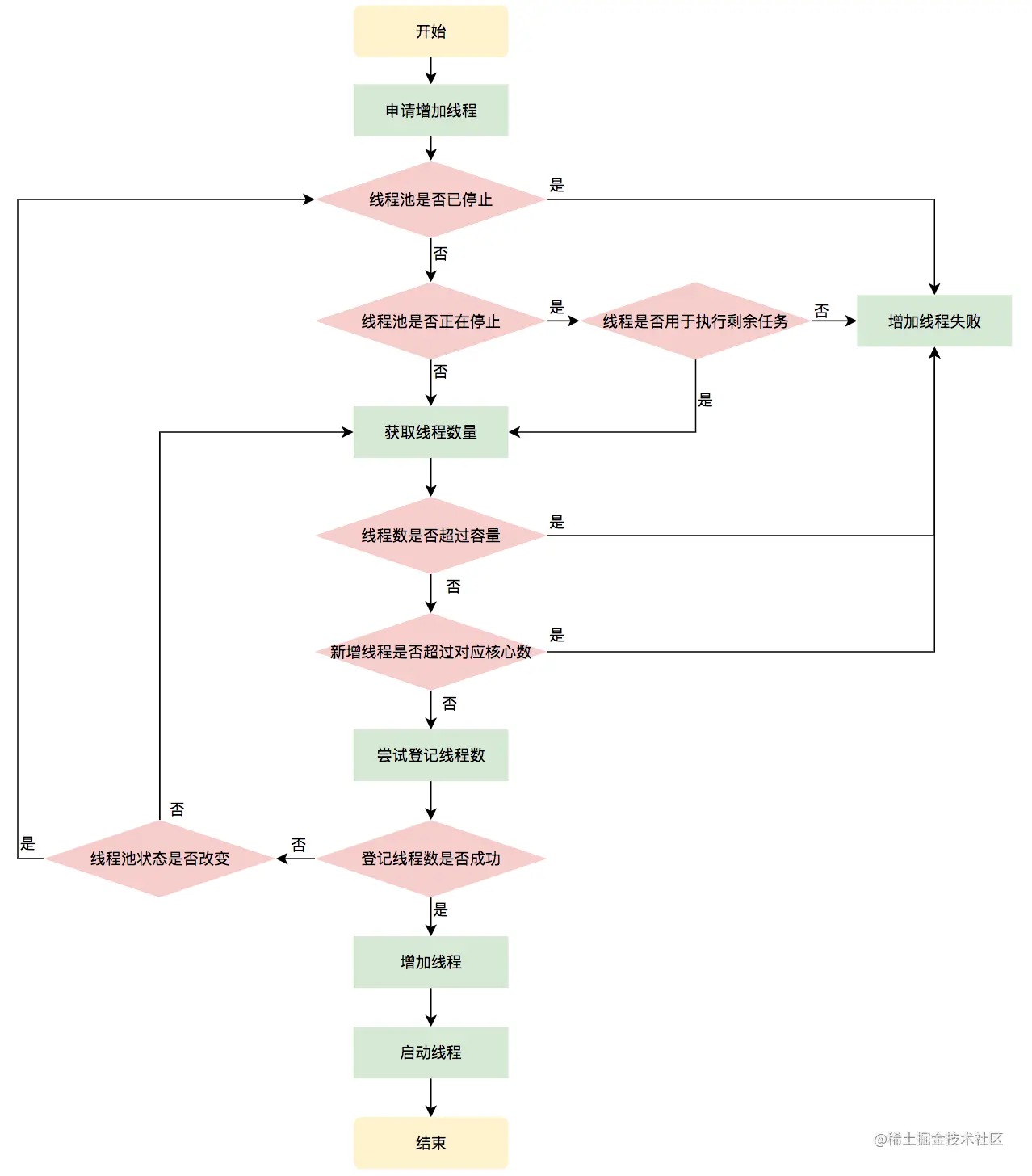
addWorker方法有两个参数:firstTask、core。firstTask参数用于指定新增的线程执行的第一个任务,该参数可以为空;core参数为true表示在新增线程时会判断当前活动线程数是否少于corePoolSize,false表示新增线程前需要判断当前活动线程数是否少于maximumPoolSize,其执行流程如下图所示:

图片.png

创建worker对象,并初始化一个Thread对象,然后启动这个线程对象。

我们接着看看Worker类,仅展示部分源码:

// Worker类部分源码
private final class Worker extends AbstractQueuedSynchronizer implements Runnable{
    final Thread thread;
    Runnable firstTask;

    Worker(Runnable firstTask) {
        setState(-1); // inhibit interrupts until runWorker
        this.firstTask = firstTask;
        this.thread = getThreadFactory().newThread(this);
    }

    public void run() {
            runWorker(this);
    }
    //其余代码略...
}

Worker类实现了Runnable接口,所以Worker也是一个线程任务。在构造方法中,创建了一个线程,线程的任务就是自己。故addWorker方法调用addWorker方法源码下半部分中的第4步t.start,会触发Worker类的run方法被JVM调用。

我们再看看runWorker的逻辑:

// Worker.runWorker方法源代码
final void runWorker(Worker w) {
    Thread wt = Thread.currentThread();
    Runnable task = w.firstTask;
    w.firstTask = null;
    // 1.线程启动之后,通过unlock方法释放锁
    w.unlock(); // allow interrupts
    boolean completedAbruptly = true;
    try {
        // 2.Worker执行firstTask或从workQueue中获取任务,如果getTask方法不返回null,循环不退出
        while (task != null || (task = getTask()) != null) {
            // 2.1进行加锁操作,保证thread不被其他线程中断(除非线程池被中断)
            w.lock();
            // If pool is stopping, ensure thread is interrupted;
            // if not, ensure thread is not interrupted.  This
            // requires a recheck in second case to deal with
            // shutdownNow race while clearing interrupt
            // 2.2检查线程池状态,倘若线程池处于中断状态,当前线程将中断。 
            if ((runStateAtLeast(ctl.get(), STOP) ||
                 (Thread.interrupted() &&
                  runStateAtLeast(ctl.get(), STOP))) &&
                !wt.isInterrupted())
                wt.interrupt();
            try {
                // 2.3执行beforeExecute 
                beforeExecute(wt, task);
                Throwable thrown = null;
                try {
                    // 2.4执行任务
                    task.run();
                } catch (RuntimeException x) {
                    thrown = x; throw x;
                } catch (Error x) {
                    thrown = x; throw x;
                } catch (Throwable x) {
                    thrown = x; throw new Error(x);
                } finally {
                    // 2.5执行afterExecute方法 
                    afterExecute(task, thrown);
                }
            } finally {
                task = null;
                w.completedTasks++;
                // 2.6解锁操作
                w.unlock();
            }
        }
        completedAbruptly = false;
    } finally {
        processWorkerExit(w, completedAbruptly);
    }
}
  1. while循环不断地通过getTask()方法获取任务。
  2. getTask()方法从阻塞队列中取任务。
  3. 如果线程池正在停止,那么要保证当前线程是中断状态,否则要保证当前线程不是中断状态。
  4. 执行任务。
  5. 如果getTask结果为null则跳出循环,执行processWorkerExit()方法,销毁线程。

当然,核心线程池中创建的线程想要拿到阻塞队列中的任务,先要判断线程池的状态,如果STOP或者TERMINATED,返回null

最后看看getTask方法的实现:

// Worker.getTask方法源码
private Runnable getTask() {
    boolean timedOut = false; // Did the last poll() time out?

    for (;;) {
        int c = ctl.get();
        int rs = runStateOf(c);

        // Check if queue empty only if necessary.
        if (rs >= SHUTDOWN && (rs >= STOP || workQueue.isEmpty())) {
            decrementWorkerCount();
            return null;
        }

        int wc = workerCountOf(c);

        // Are workers subject to culling?
        // 1.allowCoreThreadTimeOut变量默认是false,核心线程即使空闲也不会被销毁
        // 如果为true,核心线程在keepAliveTime内仍空闲则会被销毁。 
        boolean timed = allowCoreThreadTimeOut || wc > corePoolSize;
        // 2.如果运行线程数超过了最大线程数,但是缓存队列已经空了,这时递减worker数量。 
     // 如果有设置允许线程超时或者线程数量超过了核心线程数量,
        // 并且线程在规定时间内均未poll到任务且队列为空则递减worker数量
        if ((wc > maximumPoolSize || (timed && timedOut))
            && (wc > 1 || workQueue.isEmpty())) {
            if (compareAndDecrementWorkerCount(c))
                return null;
            continue;
        }

        try {
            // 3.如果timed为true(想想哪些情况下timed为true),则会调用workQueue的poll方法获取任务.
            // 超时时间是keepAliveTime。如果超过keepAliveTime时长,
            // poll返回了null,上边提到的while循序就会退出,线程也就执行完了。
            // 如果timed为false(allowCoreThreadTimeOut为false
            // 且wc > corePoolSize为false),则会调用workQueue的take方法阻塞在当前。
            // 队列中有任务加入时,线程被唤醒,take方法返回任务,并执行。
            Runnable r = timed ?
                //空闲线程或者设置了核心线程可以回收旧到这里,超时就会返回空,意味着当前线程也要被杀死了
                workQueue.poll(keepAliveTime, TimeUnit.NANOSECONDS) :
                //默认的设置核心线程就会永远阻塞在这等任务的到来
                workQueue.take();
            if (r != null)
                return r;
            timedOut = true;
        } catch (InterruptedException retry) {
            timedOut = false;
        }
    }
}

核心线程的会一直卡在workQueue.take方法,被阻塞并挂起,不会占用CPU资源,直到拿到Runnable 然后返回(当然如果allowCoreThreadTimeOut设置为true,那么核心线程就会去调用poll方法,因为poll可能会返回null,所以这时候核心线程满足超时条件也会被销毁)。

非核心线程会workQueue.poll(keepAliveTime, TimeUnit.NANOSECONDS) ,如果超时还没有拿到,下一次循环判断compareAndDecrementWorkerCount就会返回null,Worker对象的run()方法循环体的判断为null,任务结束,然后线程被系统回收 。

线程池的任务阻塞队列

线程池的本质是对任务和线程的管理,而做到这一点最关键的思想就是将任务和线程两者解耦,不让两者直接关联,才可以做后续的分配工作。线程池中是以生产者消费者模式,通过一个阻塞队列来实现的。阻塞队列缓存任务,工作线程从阻塞队列中获取任务。

阻塞队列(BlockingQueue)是一个支持两个附加操作的队列。这两个附加的操作是:在队列为空时,获取元素的线程会等待队列变为非空。当队列满时,存储元素的线程会等待队列可用。阻塞队列常用于生产者和消费者的场景,生产者是往队列里添加元素的线程,消费者是从队列里拿元素的线程。阻塞队列就是生产者存放元素的容器,而消费者也只从容器里拿元素。

下图中展示了线程1往阻塞队列中添加元素,而线程2从阻塞队列中移除元素:

图5 阻塞队列

使用不同的队列可以实现不一样的任务存取策略。在这里,我们可以再介绍下阻塞队列的成员:

图片.png

四种常见的线程池

Executors类中提供的几个静态方法来创建线程池。

newCachedThreadPool

public static ExecutorService newCachedThreadPool() {
    return new ThreadPoolExecutor(0, Integer.MAX_VALUE,
                                  60L, TimeUnit.SECONDS,
                                  new SynchronousQueue<Runnable>());
}

CacheThreadPool运行流程如下:

  1. 提交任务进线程池。
  2. 因为corePoolSize为0的关系,不创建核心线程,线程池最大为Integer.MAX_VALUE。
  3. 尝试将任务添加到SynchronousQueue队列。
  4. 如果SynchronousQueue入列成功,等待被当前运行的线程空闲后拉取执行。如果当前没有空闲线程,那么就创建一个非核心线程,然后从SynchronousQueue拉取任务并在当前线程执行。
  5. 如果SynchronousQueue已有任务在等待,入列操作将会阻塞。

当需要执行很多短时间的任务时,CacheThreadPool的线程复用率比较高, 会显著的提高性能。而且线程60s后会回收,意味着即使没有任务进来,CacheThreadPool并不会占用很多资源。

newFixedThreadPool

public static ExecutorService newFixedThreadPool(int nThreads) {
        return new ThreadPoolExecutor(nThreads, nThreads,
                                      0L, TimeUnit.MILLISECONDS,
                                      new LinkedBlockingQueue<Runnable>());
}

核心线程数量和总线程数量相等,都是传入的参数nThreads,所以只能创建核心线程,不能创建非核心线程。因为LinkedBlockingQueue的默认大小是Integer.MAX_VALUE,故如果核心线程空闲,则交给核心线程处理;如果核心线程不空闲,则入列等待,直到核心线程空闲。

与CachedThreadPool的区别

  • 因为 corePoolSize == maximumPoolSize ,所以FixedThreadPool只会创建核心线程。 而CachedThreadPool因为corePoolSize=0,所以只会创建非核心线程。
  • 在 getTask() 方法,如果队列里没有任务可取,线程会一直阻塞在 LinkedBlockingQueue.take() ,线程不会被回收。 CachedThreadPool会在60s后收回。
  • 由于线程不会被回收,会一直卡在阻塞,所以没有任务的情况下, FixedThreadPool占用资源更多
  • 都几乎不会触发拒绝策略,但是原理不同。FixedThreadPool是因为阻塞队列可以很大(最大为Integer最大值),故几乎不会触发拒绝策略;CachedThreadPool是因为线程池很大(最大为Integer最大值),几乎不会导致线程数量大于最大线程数,故几乎不会触发拒绝策略。

newSingleThreadExecutor

public static ExecutorService newSingleThreadExecutor() {
    return new FinalizableDelegatedExecutorService
        (new ThreadPoolExecutor(1, 1,
                                0L, TimeUnit.MILLISECONDS,
                                new LinkedBlockingQueue<Runnable>()));
}

有且仅有一个核心线程( corePoolSize == maximumPoolSize=1),使用了LinkedBlockingQueue(容量很大),所以,不会创建非核心线程。所有任务按照先来先执行的顺序执行。如果这个唯一的线程不空闲,那么新来的任务会存储在任务队列里等待执行。

newScheduledThreadPool

创建一个定长线程池,支持定时及周期性任务执行。

public static ScheduledExecutorService newScheduledThreadPool(int corePoolSize) {
    return new ScheduledThreadPoolExecutor(corePoolSize);
}

//ScheduledThreadPoolExecutor():
public ScheduledThreadPoolExecutor(int corePoolSize) {
    super(corePoolSize, Integer.MAX_VALUE,
          DEFAULT_KEEPALIVE_MILLIS, MILLISECONDS,
          new DelayedWorkQueue());
}

四种常见的线程池基本够我们使用了,但是《阿里巴巴开发手册》不建议我们直接使用Executors类中的线程池,而是通过ThreadPoolExecutor的方式,这样的处理方式让写的同学需要更加明确线程池的运行规则,规避资源耗尽的风险。

但如果你及团队本身对线程池非常熟悉,又确定业务规模不会大到资源耗尽的程度(比如线程数量或任务队列长度可能达到Integer.MAX_VALUE)时,其实是可以使用JDK提供的这几个接口的,它能让我们的代码具有更强的可读性。

线程池在业务中的实践

场景1:快速响应用户请求

描述:用户发起的实时请求,服务追求响应时间。比如说用户要查看一个商品的信息,那么我们需要将商品维度的一系列信息如商品的价格、优惠、库存、图片等等聚合起来,展示给用户。

分析:从用户体验角度看,这个结果响应的越快越好,如果一个页面半天都刷不出,用户可能就放弃查看这个商品了。而面向用户的功能聚合通常非常复杂,伴随着调用与调用之间的级联、多级级联等情况,业务开发同学往往会选择使用线程池这种简单的方式,将调用封装成任务并行的执行,缩短总体响应时间。另外,使用线程池也是有考量的,这种场景最重要的就是获取最大的响应速度去满足用户,所以应该不设置队列去缓冲并发任务,调高corePoolSize和maxPoolSize去尽可能创造多的线程快速执行任务。 图12 并行执行任务提升任务响应速度

场景2:快速处理批量任务

描述:离线的大量计算任务,需要快速执行。比如说,统计某个报表,需要计算出全国各个门店中有哪些商品有某种属性,用于后续营销策略的分析,那么我们需要查询全国所有门店中的所有商品,并且记录具有某属性的商品,然后快速生成报表。

分析:这种场景需要执行大量的任务,我们也会希望任务执行的越快越好。这种情况下,也应该使用多线程策略,并行计算。但与响应速度优先的场景区别在于,这类场景任务量巨大,并不需要瞬时的完成,而是关注如何使用有限的资源,尽可能在单位时间内处理更多的任务,也就是吞吐量优先的问题。所以应该设置队列去缓冲并发任务,调整合适的corePoolSize去设置处理任务的线程数。在这里,设置的线程数过多可能还会引发线程上下文切换频繁的问题,也会降低处理任务的速度,降低吞吐量。

参考文献