索引练习

103 阅读2分钟

开启掘金成长之旅!这是我参与「掘金日新计划 · 12 月更文挑战」的第9天,点击查看活动详情

day3 2.字符串操作_哔哩哔哩_bilibili

字符串是一个难点,但是不是说它难学而是说它下面的方法比较多,需要大家要认真的 学习体会编写,去体会这个函数到底是什么意思。

这些在使用的时候有统一的规则:所有的方法都是在通过强类型的字符串点出来,这样的方法。

现在打开pycharm-->新建项目(Python-DataType)-->创建

新建python文件(字符串操作)

image.png

名字叫test变量,在定义变量的时候必须要给指定的数据,这是基本的语法规则

Test=""(字符串的话,单引号双引号都可以去创建python类型的字符串数据)

Test='python'   

写好字符串了,想知道什么类型可以print一下

Test='python'
print(type(Test))

image.png 经过运行,的确是python中的字符串类型

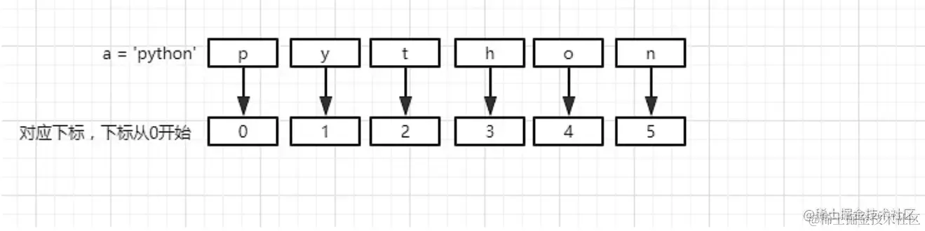
在上一篇文章了解到,上个案例,python有下标,是从0开始的

image.png

那既然是下标是序列(说明它也是一个集合),那就可以支持索引。

在之前的课程有中用字符串来测试for循环,用for循环遍历了字符串。for循环可以遍历一些容器以及一些数据集合。

现在用索引取一下数据,在这里可以先用一个下标去取一下第一个字符,获取第一个字符从0开始指向左,加上描述(获取第一个字符)打印一下。

Test='python'
print('获取第一个字符%s'%Test[0])

image.png

那1就是第二个字符

Test='python'
print('获取第一个字符%s'%Test[0])
print('获取第二个字符%s'%Test[1])

image.png

这说明我们是可以通过索引,通过下标来取数据

我们也可以通过for循环来遍历这个数据

for item in Test:              # in后面跟的是我们要遍历的对象,注意后面是冒号
    print(item,end='  ')       # 回车发现光标自动缩进,进到for的代码块里

image.png