vue3就应该这样学-12

34 阅读2分钟

开启掘金成长之旅!这是我参与「掘金日新计划 · 12 月更文挑战」的第12天,点击查看活动详情

vue3 在生命周期上略有调整,除了一些名字上的微调,基本流程是没有什么变化的,也就是说如果三方库兼容应该也是很容易的。

但是为什么感觉vue3的生态还是一直不行呢。我觉得根本原因就是,vue3这次新增的composition api实在很吸引人,所以很多三方选择了重构!这反而说明vue3很成功了

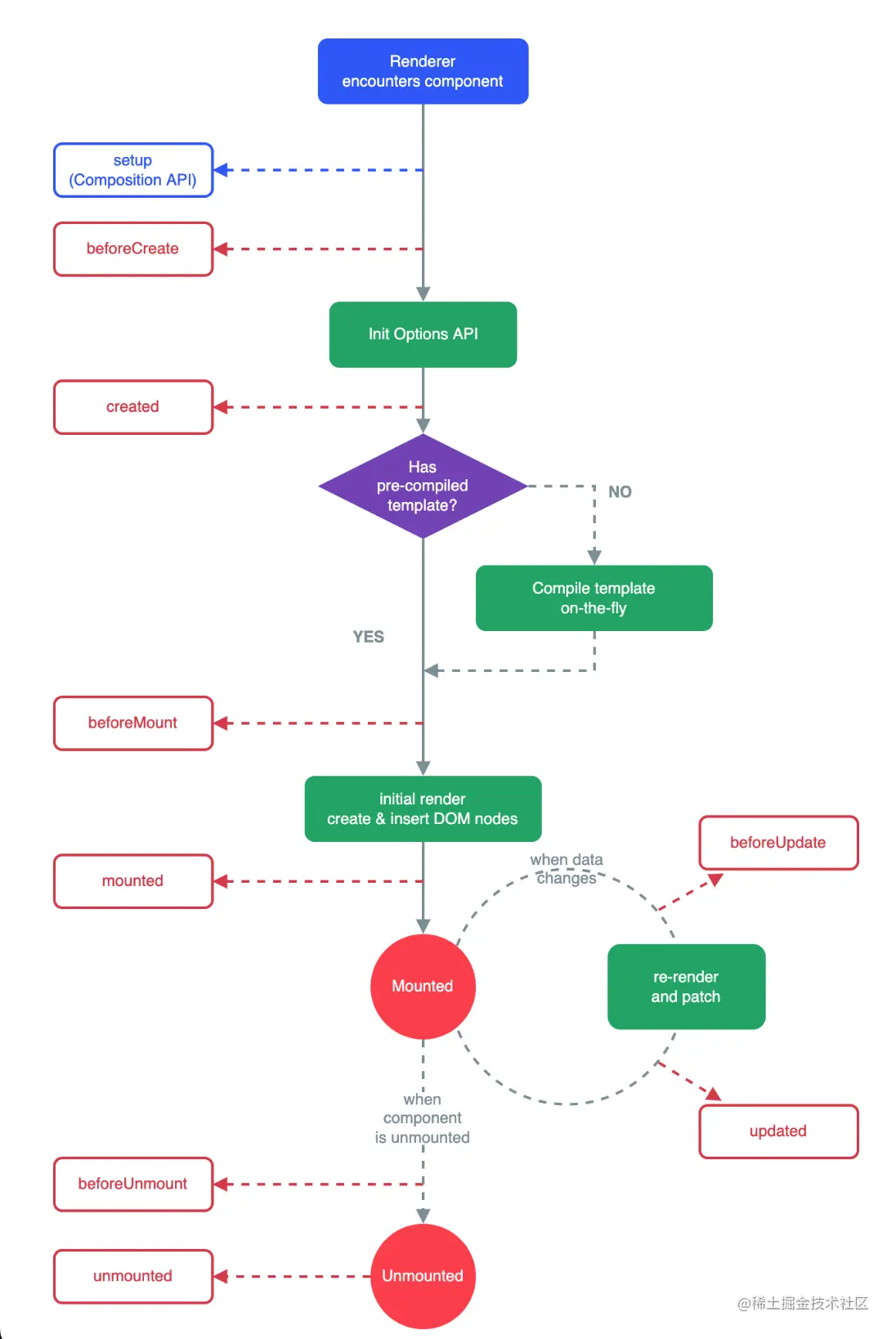
我们先看一下vue3官网的图片,然后捡一些重要的生命周期说一下 image.png

setup

从图中可以看出来,组件渲染的第一步就是setup,也就是vue3新增的composition api,在这个生命周期里,组件内数据,dom都是无法访问的,甚至组件的this也不存在,但是恰恰如此,反而更有灵活性。

我们可以在这里请求接口,通过ref或者reactive来存储返回值,当然渲染界面的时候可以更加提前

我们已经可以提前声明一些变量,方法,并将它封装成函数去使用。

简单的来说,这个生命周期可以提前后期全部的生命周期

created

created在vue2与vue3中都有,它的含义其实是组件初始化完成,包括组件的选项,data,props,events这些都准备好了,但仅是准备好了,并没有执行。

从这个生命周期里,我们可以访问data,但还是没有dom

mounted

这个周期表示,dom已经建立完成了,也表示组件的第一次渲染,如果没出错,组件应该展示了。

这里面可以访问你的dom了,比如$refs,document.getElementById等等,这时候你也可以使用一些关于dom的三方库了,比如swiper

beforeUpdate

这个周期表示你的组件里数据发生了变化,应该要重新渲染了,这个周期其实并不常用,但是咱们一定要知道。

beforeUnmount,unmounted

这两个周期表示着组件的销毁,但要注意的是不是所有情况组件组件都会销毁,当你切换路由或者v-if的时候,组件才会销毁。

这个周期里我们可以回收一些变量,取消一些定时器,减少内存泄漏的风险