react源码中的协调与调度

1,031 阅读17分钟

requestEventTime

其实在React执行过程中,会有数不清的任务要去执行,但是他们会有一个优先级的判定,假如两个事件的优先级一样,那么React是怎么去判定他们两谁先执行呢?

// packages/react-reconciler/src/ReactFiberWorkLoop.old.js
export function requestEventTime() {
  if ((executionContext & (RenderContext | CommitContext)) !== NoContext) {
    // We're inside React, so it's fine to read the actual time.
    // react事件正在执行
    // executionContext
    // RenderContext 正在计算
    // CommitContext 正在提交
    // export const NoContext = /*             */ 0b0000000;
    // const BatchedContext = /*               */ 0b0000001;
    // const EventContext = /*                 */ 0b0000010;
    // const DiscreteEventContext = /*         */ 0b0000100;
    // const LegacyUnbatchedContext = /*       */ 0b0001000;
    // const RenderContext = /*                */ 0b0010000;
    // const CommitContext = /*                */ 0b0100000;
    // export const RetryAfterError = /*       */ 0b1000000;
    return now();
  }
  // 没有在react事件执行 NoTimestamp === -1
  if (currentEventTime !== NoTimestamp) { 
    // 浏览器事件正在执行,返回上次的 currentEventTime
    return currentEventTime;
  }
  // 重新计算currentEventTime,当执行被中断后
  currentEventTime = now();
  return currentEventTime;
}
  • RenderContextCommitContext表示正在计算更新和正在提交更新,返回now()
  • 如果是浏览器事件正在执行中,返回上一次的currentEventTime
  • 如果终止或者中断react任务执行的时候,则重新获取执行时间now()。
  • 获取的时间越小,则执行的优先级越高

now()并不是单纯的new Date(),而是判定两次更新任务的时间是否小于10ms,来决定是否复用上一次的更新时间Scheduler_now的。

export const now = initialTimeMs < 10000 ? Scheduler_now : () => Scheduler_now() - initialTimeMs;

其实各位猜想一下,对于10ms级别的任务间隙时间,几乎是可以忽略不计的,那么这里就可以视为同样的任务,不需要有很大的性能开销,有利于批量更新

requestUpdateLane

requestEventTime位每一个需要执行的任务打上了触发更新时间标签,那么任务的优先级还需要进一步的确立,requestUpdateLane就是用来获取每一个任务执行的优先级的。

// packages/react-reconciler/src/ReactFiberWorkLoop.old.js
export function requestUpdateLane(fiber: Fiber): Lane {
  // Special cases
  const mode = fiber.mode;
  if ((mode & BlockingMode) === NoMode) {
    return (SyncLane: Lane);
  } else if ((mode & ConcurrentMode) === NoMode) {
    return getCurrentPriorityLevel() === ImmediateSchedulerPriority
      ? (SyncLane: Lane)
      : (SyncBatchedLane: Lane);
  } else if (
    !deferRenderPhaseUpdateToNextBatch &&
    (executionContext & RenderContext) !== NoContext &&
    workInProgressRootRenderLanes !== NoLanes
  ) {
    // This is a render phase update. These are not officially supported. The
    // old behavior is to give this the same "thread" (expiration time) as
    // whatever is currently rendering. So if you call `setState` on a component
    // that happens later in the same render, it will flush. Ideally, we want to
    // remove the special case and treat them as if they came from an
    // interleaved event. Regardless, this pattern is not officially supported.
    // This behavior is only a fallback. The flag only exists until we can roll
    // out the setState warning, since existing code might accidentally rely on
    // the current behavior.
    return pickArbitraryLane(workInProgressRootRenderLanes);
  }

  // The algorithm for assigning an update to a lane should be stable for all
  // updates at the same priority within the same event. To do this, the inputs
  // to the algorithm must be the same. For example, we use the `renderLanes`
  // to avoid choosing a lane that is already in the middle of rendering.
  //
  // However, the "included" lanes could be mutated in between updates in the
  // same event, like if you perform an update inside `flushSync`. Or any other
  // code path that might call `prepareFreshStack`.
  //
  // The trick we use is to cache the first of each of these inputs within an
  // event. Then reset the cached values once we can be sure the event is over.
  // Our heuristic for that is whenever we enter a concurrent work loop.
  //
  // We'll do the same for `currentEventPendingLanes` below.
  if (currentEventWipLanes === NoLanes) {
    currentEventWipLanes = workInProgressRootIncludedLanes;
  }

  const isTransition = requestCurrentTransition() !== NoTransition;
  if (isTransition) {
    if (currentEventPendingLanes !== NoLanes) {
      currentEventPendingLanes =
        mostRecentlyUpdatedRoot !== null
          ? mostRecentlyUpdatedRoot.pendingLanes
          : NoLanes;
    }
    return findTransitionLane(currentEventWipLanes, currentEventPendingLanes);
  }

  // TODO: Remove this dependency on the Scheduler priority.
  // To do that, we're replacing it with an update lane priority.

  // 获取执行任务的优先级,便于调度
  const schedulerPriority = getCurrentPriorityLevel();

  // The old behavior was using the priority level of the Scheduler.
  // This couples React to the Scheduler internals, so we're replacing it
  // with the currentUpdateLanePriority above. As an example of how this
  // could be problematic, if we're not inside `Scheduler.runWithPriority`,
  // then we'll get the priority of the current running Scheduler task,
  // which is probably not what we want.
  let lane;
  if (
    // TODO: Temporary. We're removing the concept of discrete updates.
    (executionContext & DiscreteEventContext) !== NoContext &&

    // 用户block的类型事件
    schedulerPriority === UserBlockingSchedulerPriority
  ) {
    // 通过findUpdateLane函数重新计算lane
    lane = findUpdateLane(InputDiscreteLanePriority, currentEventWipLanes);
  } else {
    // 根据优先级计算法则计算lane
    const schedulerLanePriority = schedulerPriorityToLanePriority(
      schedulerPriority,
    );

    if (decoupleUpdatePriorityFromScheduler) {
      // In the new strategy, we will track the current update lane priority
      // inside React and use that priority to select a lane for this update.
      // For now, we're just logging when they're different so we can assess.
      const currentUpdateLanePriority = getCurrentUpdateLanePriority();

      if (
        schedulerLanePriority !== currentUpdateLanePriority &&
        currentUpdateLanePriority !== NoLanePriority
      ) {
        if (__DEV__) {
          console.error(
            'Expected current scheduler lane priority %s to match current update lane priority %s',
            schedulerLanePriority,
            currentUpdateLanePriority,
          );
        }
      }
    }
    // 根据计算得到的 schedulerLanePriority,计算更新的优先级 lane
    lane = findUpdateLane(schedulerLanePriority, currentEventWipLanes);
  }

  return lane;
}
  • 通过getCurrentPriorityLevel获得所有执行任务的调度优先级schedulerPriority
  • 通过findUpdateLane计算lane,作为更新中的优先级。

findUpdateLane

export function findUpdateLane(
  lanePriority: LanePriority,  wipLanes: Lanes,
): Lane {
  switch (lanePriority) {
    case NoLanePriority:
      break;
    case SyncLanePriority:
      return SyncLane;
    case SyncBatchedLanePriority:
      return SyncBatchedLane;
    case InputDiscreteLanePriority: {
      const lane = pickArbitraryLane(InputDiscreteLanes & ~wipLanes);
      if (lane === NoLane) {
        // Shift to the next priority level
        return findUpdateLane(InputContinuousLanePriority, wipLanes);
      }
      return lane;
    }
    case InputContinuousLanePriority: {
      const lane = pickArbitraryLane(InputContinuousLanes & ~wipLanes);
      if (lane === NoLane) {
        // Shift to the next priority level
        return findUpdateLane(DefaultLanePriority, wipLanes);
      }
      return lane;
    }
    case DefaultLanePriority: {
      let lane = pickArbitraryLane(DefaultLanes & ~wipLanes);
      if (lane === NoLane) {
        // If all the default lanes are already being worked on, look for a
        // lane in the transition range.
        lane = pickArbitraryLane(TransitionLanes & ~wipLanes);
        if (lane === NoLane) {
          // All the transition lanes are taken, too. This should be very
          // rare, but as a last resort, pick a default lane. This will have
          // the effect of interrupting the current work-in-progress render.
          lane = pickArbitraryLane(DefaultLanes);
        }
      }
      return lane;
    }
    case TransitionPriority: // Should be handled by findTransitionLane instead
    case RetryLanePriority: // Should be handled by findRetryLane instead
      break;
    case IdleLanePriority:
      let lane = pickArbitraryLane(IdleLanes & ~wipLanes);
      if (lane === NoLane) {
        lane = pickArbitraryLane(IdleLanes);
      }
      return lane;
    default:
      // The remaining priorities are not valid for updates
      break;
  }
  invariant(
    false,
    'Invalid update priority: %s. This is a bug in React.',
    lanePriority,
  );
}

相关参考视频讲解:进入学习

lanePriority: LanePriority

export opaque type LanePriority =
  | 0
  | 1
  | 2
  | 3
  | 4
  | 5
  | 6
  | 7
  | 8
  | 9
  | 10
  | 11
  | 12
  | 13
  | 14
  | 15
  | 16
  | 17;
export opaque type Lanes = number;
export opaque type Lane = number;
export opaque type LaneMap<T> = Array<T>;

import {
  ImmediatePriority as ImmediateSchedulerPriority,
  UserBlockingPriority as UserBlockingSchedulerPriority,
  NormalPriority as NormalSchedulerPriority,
  LowPriority as LowSchedulerPriority,
  IdlePriority as IdleSchedulerPriority,
  NoPriority as NoSchedulerPriority,
} from './SchedulerWithReactIntegration.new';

// 同步任务
export const SyncLanePriority: LanePriority = 15;
export const SyncBatchedLanePriority: LanePriority = 14;

// 用户事件
const InputDiscreteHydrationLanePriority: LanePriority = 13;
export const InputDiscreteLanePriority: LanePriority = 12;

const InputContinuousHydrationLanePriority: LanePriority = 11;
export const InputContinuousLanePriority: LanePriority = 10;

const DefaultHydrationLanePriority: LanePriority = 9;
export const DefaultLanePriority: LanePriority = 8;

const TransitionHydrationPriority: LanePriority = 7;
export const TransitionPriority: LanePriority = 6;

const RetryLanePriority: LanePriority = 5;

const SelectiveHydrationLanePriority: LanePriority = 4;

const IdleHydrationLanePriority: LanePriority = 3;
const IdleLanePriority: LanePriority = 2;

const OffscreenLanePriority: LanePriority = 1;

export const NoLanePriority: LanePriority = 0;

createUpdate

export function createUpdate(eventTime: number, lane: Lane): Update<*> {
  const update: Update<*> = {
    eventTime, // 更新时间
    lane, // 优先级

    tag: UpdateState,//更新
    payload: null,// 需要更新的内容
    callback: null, // 更新完后的回调

    next: null, // 指向下一个更新
  };
  return update;
}

createUpdate函数入参为eventTimelane,输出一个update对象,而对象中的tag表示此对象要进行什么样的操作。

export const UpdateState = 0;// 更新
export const ReplaceState = 1;//替换
export const ForceUpdate = 2;//强制更新
export const CaptureUpdate = 3;//xx更新
  • createUpdate就是单纯的给每一个任务进行包装,作为一个个体推入到更新队列中。

enqueueUpdate

export function enqueueUpdate<State>(fiber: Fiber, update: Update<State>) {
  // 获取当前更新队列?为啥呢?因为无法保证react是不是还有正在更新或者没有更新完毕的任务
  const updateQueue = fiber.updateQueue;
  //  如果更新队列为空,则表示fiber还未渲染,直接退出
  if (updateQueue === null) {
    // Only occurs if the fiber has been unmounted.
    return;
  }

  const sharedQueue: SharedQueue<State> = (updateQueue: any).shared;
  const pending = sharedQueue.pending;
  if (pending === null) {
    // This is the first update. Create a circular list.
     // 还记得那个更新对象吗?update.next =>
     // 如果pedding位null,表示第一次渲染,那么他的指针为update本身
    update.next = update;
  } else {
    // 将update插入到更新队列循环当中
    update.next = pending.next;
    pending.next = update;
  }
  sharedQueue.pending = update;

  if (__DEV__) {
    if (
      currentlyProcessingQueue === sharedQueue &&
      !didWarnUpdateInsideUpdate
    ) {
      console.error(
        'An update (setState, replaceState, or forceUpdate) was scheduled ' +
          'from inside an update function. Update functions should be pure, ' +
          'with zero side-effects. Consider using componentDidUpdate or a ' +
          'callback.',
      );
      didWarnUpdateInsideUpdate = true;
    }
  }
}
  • 这一步就是把需要更新的对象,与fiber更新队列关联起来。

总结

React通过获取事件的优先级,处理具有同样优先级的事件,创建更新对象并与fiber的更新队列关联起来。到这一步updateContainer这个流程就走完了,也下面就是开始他的协调阶段了。

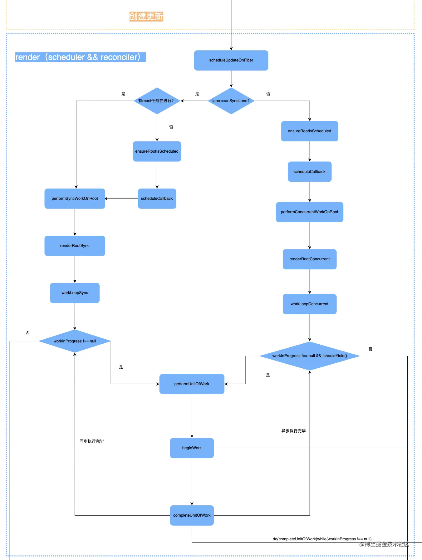
协调与调度

协调调度的流程大致如图所示:

在这里插入图片描述

reconciler流程

Reactreconciler流程以scheduleUpdateOnFiber为入口,并在checkForNestedUpdates里面处理任务更新的嵌套层数,如果嵌套层数过大( >50 ),就会认为是无效更新,则会抛出异常。之后便根据markUpdateLaneFromFiberToRoot对当前的fiber树,自底向上的递归fiberlane,根据lane做二进制比较或者位运算处理。详情如下:

  • 如果当前执行任务的优先级为同步,则去判断有无正在执行的React任务。如果没有则执行ensureRootIsScheduled,进行调度处理。
  • 如果当前任务优先级是异步执行,则执行ensureRootIsScheduled进行调度处理。
export function scheduleUpdateOnFiber(
  fiber: Fiber,  lane: Lane,  eventTime: number,
) {
  // 检查嵌套层数,避免是循环做无效操作
  checkForNestedUpdates();
  warnAboutRenderPhaseUpdatesInDEV(fiber);

  // 更新当前更新队列里面的任务优先级,自底而上更新child.fiberLanes
  const root = markUpdateLaneFromFiberToRoot(fiber, lane);
  if (root === null) {
    warnAboutUpdateOnUnmountedFiberInDEV(fiber);
    return null;
  }

  // Mark that the root has a pending update.
  // 标记root有更新的,执行它
  markRootUpdated(root, lane, eventTime);

  if (root === workInProgressRoot) {
    // Received an update to a tree that's in the middle of rendering. Mark
    // that there was an interleaved update work on this root. Unless the
    // `deferRenderPhaseUpdateToNextBatch` flag is off and this is a render
    // phase update. In that case, we don't treat render phase updates as if
    // they were interleaved, for backwards compat reasons.
    if (
      deferRenderPhaseUpdateToNextBatch ||
      (executionContext & RenderContext) === NoContext
    ) {
      workInProgressRootUpdatedLanes = mergeLanes(
        workInProgressRootUpdatedLanes,
        lane,
      );
    }
    if (workInProgressRootExitStatus === RootSuspendedWithDelay) {
      // The root already suspended with a delay, which means this render
      // definitely won't finish. Since we have a new update, let's mark it as
      // suspended now, right before marking the incoming update. This has the
      // effect of interrupting the current render and switching to the update.
      // TODO: Make sure this doesn't override pings that happen while we've
      // already started rendering.
      markRootSuspended(root, workInProgressRootRenderLanes);
    }
  }

  // TODO: requestUpdateLanePriority also reads the priority. Pass the
  // priority as an argument to that function and this one.
  // 获取当前优先级层次
  const priorityLevel = getCurrentPriorityLevel();

  // 同步任务,采用同步更新的方式
  if (lane === SyncLane) {
    if (
      // Check if we're inside unbatchedUpdates
      (executionContext & LegacyUnbatchedContext) !== NoContext &&
      // Check if we're not already rendering
      (executionContext & (RenderContext | CommitContext)) === NoContext
    ) {
      // Register pending interactions on the root to avoid losing traced interaction data.
      // 同步而且没有react任务在执行,调用performSyncWorkOnRoot
      schedulePendingInteractions(root, lane);

      // This is a legacy edge case. The initial mount of a ReactDOM.render-ed
      // root inside of batchedUpdates should be synchronous, but layout updates
      // should be deferred until the end of the batch.



      performSyncWorkOnRoot(root);



    } else {
      // 如果有正在执行的react任务,那么执行它ensureRootIsScheduled去复用当前正在执行的任务
      // 跟本次更新一起进行
      ensureRootIsScheduled(root, eventTime);





      schedulePendingInteractions(root, lane);
      if (executionContext === NoContext) {
        // Flush the synchronous work now, unless we're already working or inside
        // a batch. This is intentionally inside scheduleUpdateOnFiber instead of
        // scheduleCallbackForFiber to preserve the ability to schedule a callback
        // without immediately flushing it. We only do this for user-initiated
        // updates, to preserve historical behavior of legacy mode.
        resetRenderTimer();
        flushSyncCallbackQueue();
      }
    }

  } else {
    // Schedule a discrete update but only if it's not Sync.
    // 如果此次是异步任务
    if (
      (executionContext & DiscreteEventContext) !== NoContext &&
      // Only updates at user-blocking priority or greater are considered
      // discrete, even inside a discrete event.
      (priorityLevel === UserBlockingSchedulerPriority ||
        priorityLevel === ImmediateSchedulerPriority)
    ) {
      // This is the result of a discrete event. Track the lowest priority
      // discrete update per root so we can flush them early, if needed.
      if (rootsWithPendingDiscreteUpdates === null) {
        rootsWithPendingDiscreteUpdates = new Set([root]);
      } else {
        rootsWithPendingDiscreteUpdates.add(root);
      }
    }

    // Schedule other updates after in case the callback is sync.
    // 可以中断更新,只要调用ensureRootIsScheduled => performConcurrentWorkOnRoot
    ensureRootIsScheduled(root, eventTime);





    schedulePendingInteractions(root, lane);
  }

  // We use this when assigning a lane for a transition inside
  // `requestUpdateLane`. We assume it's the same as the root being updated,
  // since in the common case of a single root app it probably is. If it's not
  // the same root, then it's not a huge deal, we just might batch more stuff
  // together more than necessary.
  mostRecentlyUpdatedRoot = root;
}

同步任务类型执行机制

当任务的类型为同步任务,并且当前的js主线程空闲,会通过 performSyncWorkOnRoot(root) 方法开始执行同步任务。

performSyncWorkOnRoot 里面主要做了两件事:

  • renderRootSync 从根节点开始进行同步渲染任务
  • commitRoot 执行 commit 流程

当前js线程中有正在执行的任务时候,就会触发ensureRootIsScheduled函数。 ensureRootIsScheduled里面主要是处理当前加入的更新任务的lane是否有变化:

  • 如果没有变化则表示跟当前的schedule一起执行。
  • 如果有则创建新的schedule
  • 调用performSyncWorkOnRoot执行同步任务。
function ensureRootIsScheduled(root: FiberRoot, currentTime: number) {
  const existingCallbackNode = root.callbackNode;

  // Check if any lanes are being starved by other work. If so, mark them as
  // expired so we know to work on those next.
  markStarvedLanesAsExpired(root, currentTime);

  // Determine the next lanes to work on, and their priority.
  const nextLanes = getNextLanes(
    root,
    root === workInProgressRoot ? workInProgressRootRenderLanes : NoLanes,
  );
  // This returns the priority level computed during the `getNextLanes` call.
  const newCallbackPriority = returnNextLanesPriority();

  if (nextLanes === NoLanes) {
    // Special case: There's nothing to work on.
    if (existingCallbackNode !== null) {
      cancelCallback(existingCallbackNode);
      root.callbackNode = null;
      root.callbackPriority = NoLanePriority;
    }
    return;
  }

  // Check if there's an existing task. We may be able to reuse it.
  if (existingCallbackNode !== null) {
    const existingCallbackPriority = root.callbackPriority;
    if (existingCallbackPriority === newCallbackPriority) {
      // The priority hasn't changed. We can reuse the existing task. Exit.
      return;
    }
    // The priority changed. Cancel the existing callback. We'll schedule a new
    // one below.
    cancelCallback(existingCallbackNode);
  }

  // Schedule a new callback.
  let newCallbackNode;
  if (newCallbackPriority === SyncLanePriority) {
    // Special case: Sync React callbacks are scheduled on a special
    // internal queue
    // 同步任务调用performSyncWorkOnRoot
    newCallbackNode = scheduleSyncCallback(
      performSyncWorkOnRoot.bind(null, root),
    );
  } else if (newCallbackPriority === SyncBatchedLanePriority) {
    newCallbackNode = scheduleCallback(
      ImmediateSchedulerPriority,
      performSyncWorkOnRoot.bind(null, root),
    );
  } else {
    // 异步任务调用 performConcurrentWorkOnRoot
    const schedulerPriorityLevel = lanePriorityToSchedulerPriority(
      newCallbackPriority,
    );
    newCallbackNode = scheduleCallback(
      schedulerPriorityLevel,
      performConcurrentWorkOnRoot.bind(null, root),
    );
  }

  root.callbackPriority = newCallbackPriority;
  root.callbackNode = newCallbackNode;
}

所以任务类型为同步的时候,不管js线程空闲与否,都会走到performSyncWorkOnRoot,进而走renderRootSyncworkLoopSync流程,而在workLoopSync中,只要workInProgress fiber不为null,则会一直循环执行performUnitOfWork,而performUnitOfWork中会去执行beginWorkcompleteWork,也就是上一章里面说的beginWork流程去创建每一个fiber节点

// packages/react-reconciler/src/ReactFiberWorkLoop.old.js

function workLoopSync() {
  while (workInProgress !== null) {
    performUnitOfWork(workInProgress);
  }
}

异步任务类型执行机制

异步任务则会去执行performConcurrentWorkOnRoot,进而去执行renderRootConcurrentworkLoopConcurrent,但是与同步任务不同的是异步任务是可以中断的,这个可中断的关键字就在于shouldYield,它本身返回值是一个false,为true则可以中断。

// packages/react-reconciler/src/ReactFiberWorkLoop.old.js

function workLoopConcurrent() {
  while (workInProgress !== null && !shouldYield()) {
    performUnitOfWork(workInProgress);
  }
}

每一次在执行performUnitOfWork之前都会关注一下shouldYield()返回值,也就是说的reconciler过程可中断的意思。

shouldYield

// packages\scheduler\src\SchedulerPostTask.js
export function unstable_shouldYield() {
  return getCurrentTime() >= deadline;
}

getCurrentTimenew Date()deadline为浏览器处理每一帧结束时间戳,所以这里表示的是,在浏览器每一帧空闲的时候,才会去处理此任务,如果当前任务在浏览器执行的某一帧里面,则会中断当前任务,等待浏览器当前帧执行完毕,等到下一帧空闲的时候,才会去执行当前任务。

所以不管在workLoopConcurrent还是workLoopSync中,都会根据当前的workInProgress fiber是否为null来进行循环调用performUnitOfWork。根据流程图以及上面说的这一些,可以看得出来从beginWorkcompleteUnitOfWork这个过程究竟干了什么。

这三章将会讲解fiber树的reconcileChildren过程、completeWork过程、commitMutationEffects..insertOrAppendPlacementNodeIntoContainer(DOM)过程。这里将详细解读v17版本的Reactdiff算法虚拟dom到真实dom的创建函数生命钩子的执行流程等。

performUnitOfWork

function performUnitOfWork(unitOfWork: Fiber): void {
  // The current, flushed, state of this fiber is the alternate. Ideally
  // nothing should rely on this, but relying on it here means that we don't
  // need an additional field on the work in progress.
  const current = unitOfWork.alternate;
  setCurrentDebugFiberInDEV(unitOfWork);

  let next;
  if (enableProfilerTimer && (unitOfWork.mode & ProfileMode) !== NoMode) {
    startProfilerTimer(unitOfWork);
    next = beginWork(current, unitOfWork, subtreeRenderLanes);
    stopProfilerTimerIfRunningAndRecordDelta(unitOfWork, true);
  } else {
    // beginWork
    next = beginWork(current, unitOfWork, subtreeRenderLanes);
  }

  resetCurrentDebugFiberInDEV();
  unitOfWork.memoizedProps = unitOfWork.pendingProps;
  if (next === null) {
    // If this doesn't spawn new work, complete the current work.
    // completeUnitOfWork
    completeUnitOfWork(unitOfWork);
  } else {
    workInProgress = next;
  }

  ReactCurrentOwner.current = null;
}

所以在performUnitOfWork里面,每一次执行beginWork,进行workIngProgress更新,当遍历完毕整棵fiber树之后便会执行completeUnitOfWork

beginWork

在这里插入图片描述 在这里插入图片描述

我们可以看到beginWork就是originBeginWork得实际执行。我们翻开beginWork的源码可以看到,它便是根据不同的workInProgress.tag执行不同组件类型的处理函数,这里就不去拆分的太细,只有有想法便会单独出一篇文章讲述这个的细节,但是最后都会去调用reconcileChildren

completeUnitOfWork

当遍历完毕执行beginWork,遍历完毕之后就会走completeUnitOfWork

function completeUnitOfWork(unitOfWork: Fiber): void {
  // Attempt to complete the current unit of work, then move to the next
  // sibling. If there are no more siblings, return to the parent fiber.
  let completedWork = unitOfWork;
  do {
    // The current, flushed, state of this fiber is the alternate. Ideally
    // nothing should rely on this, but relying on it here means that we don't
    // need an additional field on the work in progress.
    const current = completedWork.alternate;
    const returnFiber = completedWork.return;

    // Check if the work completed or if something threw.
    if ((completedWork.flags & Incomplete) === NoFlags) {
      setCurrentDebugFiberInDEV(completedWork);
      let next;
      if (
        !enableProfilerTimer ||
        (completedWork.mode & ProfileMode) === NoMode
      ) {
        // 绑定事件,更新props,更新dom
        next = completeWork(current, completedWork, subtreeRenderLanes);
      } else {
        startProfilerTimer(completedWork);
        next = completeWork(current, completedWork, subtreeRenderLanes);
        // Update render duration assuming we didn't error.
        stopProfilerTimerIfRunningAndRecordDelta(completedWork, false);
      }
      resetCurrentDebugFiberInDEV();

      if (next !== null) {
        // Completing this fiber spawned new work. Work on that next.
        workInProgress = next;
        return;
      }

      resetChildLanes(completedWork);

      if (
        returnFiber !== null &&
        // Do not append effects to parents if a sibling failed to complete
        (returnFiber.flags & Incomplete) === NoFlags
      ) {
        // Append all the effects of the subtree and this fiber onto the effect
        // list of the parent. The completion order of the children affects the
        // side-effect order.

        // 把已收集到的副作用,合并到父级effect lists中
        if (returnFiber.firstEffect === null) {
          returnFiber.firstEffect = completedWork.firstEffect;
        }
        if (completedWork.lastEffect !== null) {
          if (returnFiber.lastEffect !== null) {
            returnFiber.lastEffect.nextEffect = completedWork.firstEffect;
          }
          returnFiber.lastEffect = completedWork.lastEffect;
        }

        // If this fiber had side-effects, we append it AFTER the children's
        // side-effects. We can perform certain side-effects earlier if needed,
        // by doing multiple passes over the effect list. We don't want to
        // schedule our own side-effect on our own list because if end up
        // reusing children we'll schedule this effect onto itself since we're
        // at the end.
        const flags = completedWork.flags;

        // Skip both NoWork and PerformedWork tags when creating the effect
        // list. PerformedWork effect is read by React DevTools but shouldn't be
        // committed.
        // 跳过NoWork,PerformedWork在commit阶段用不到

        if (flags > PerformedWork) {
          if (returnFiber.lastEffect !== null) {
            returnFiber.lastEffect.nextEffect = completedWork;
          } else {
            returnFiber.firstEffect = completedWork;
          }
          returnFiber.lastEffect = completedWork;
        }
      }
    } else {
      // This fiber did not complete because something threw. Pop values off
      // the stack without entering the complete phase. If this is a boundary,
      // capture values if possible.
      const next = unwindWork(completedWork, subtreeRenderLanes);

      // Because this fiber did not complete, don't reset its expiration time.

      if (next !== null) {
        // If completing this work spawned new work, do that next. We'll come
        // back here again.
        // Since we're restarting, remove anything that is not a host effect
        // from the effect tag.
        next.flags &= HostEffectMask;
        workInProgress = next;
        return;
      }

      if (
        enableProfilerTimer &&
        (completedWork.mode & ProfileMode) !== NoMode
      ) {
        // Record the render duration for the fiber that errored.
        stopProfilerTimerIfRunningAndRecordDelta(completedWork, false);

        // Include the time spent working on failed children before continuing.
        let actualDuration = completedWork.actualDuration;
        let child = completedWork.child;
        while (child !== null) {
          actualDuration += child.actualDuration;
          child = child.sibling;
        }
        completedWork.actualDuration = actualDuration;
      }

      if (returnFiber !== null) {
        // Mark the parent fiber as incomplete and clear its effect list.
        returnFiber.firstEffect = returnFiber.lastEffect = null;
        returnFiber.flags |= Incomplete;
      }
    }

    // 兄弟层指针
    const siblingFiber = completedWork.sibling;
    if (siblingFiber !== null) {
      // If there is more work to do in this returnFiber, do that next.
      workInProgress = siblingFiber;
      return;
    }
    // Otherwise, return to the parent
    completedWork = returnFiber;
    // Update the next thing we're working on in case something throws.
    workInProgress = completedWork;
  } while (completedWork !== null);

  // We've reached the root.
  if (workInProgressRootExitStatus === RootIncomplete) {
    workInProgressRootExitStatus = RootCompleted;
  }
}

他的作用便是逐层收集fiber树上已经被打上的副作用标签flags,一直收集到root上面以便于在commit阶段进行dom增删改

在这里插入图片描述

scheduler流程

在这里应该有很多人不明白,协调调度是什么意思,通俗来讲:

  • 协调就是协同合作
  • 调度就是执行命令

所以在React中协调就是一个js线程中,需要安排很多模块去完成整个流程,例如:同步异步lane的处理,reconcileChildren处理fiber节点等,保证整个流程有条不紊的执行。调度表现为让空闲的js线程(帧层面)去执行其他任务,这个过程称之为调度,那么它到底是怎么去做的呢? 我们回到处理异步任务那里,我们会发现performConcurrentWorkOnRoot这个函数外面包裹了一层scheduleCallback

newCallbackNode = scheduleCallback(
   schedulerPriorityLevel,
   performConcurrentWorkOnRoot.bind(null, root),
)
export function scheduleCallback(
  reactPriorityLevel: ReactPriorityLevel,  callback: SchedulerCallback,  options: SchedulerCallbackOptions | void | null,
) {
  const priorityLevel = reactPriorityToSchedulerPriority(reactPriorityLevel);
  return Scheduler_scheduleCallback(priorityLevel, callback, options);
}

在这里插入图片描述

我们几经周折找到了声明函数的地方

// packages/scheduler/src/Scheduler.js
function unstable_scheduleCallback(priorityLevel, callback, options) {
  var currentTime = getCurrentTime();

  var startTime;
  if (typeof options === 'object' && options !== null) {
    var delay = options.delay;
    if (typeof delay === 'number' && delay > 0) {
      startTime = currentTime + delay;
    } else {
      startTime = currentTime;
    }
  } else {
    startTime = currentTime;
  }

  var timeout;
  switch (priorityLevel) {
    case ImmediatePriority:
      timeout = IMMEDIATE_PRIORITY_TIMEOUT;
      break;
    case UserBlockingPriority:
      timeout = USER_BLOCKING_PRIORITY_TIMEOUT;
      break;
    case IdlePriority:
      timeout = IDLE_PRIORITY_TIMEOUT;
      break;
    case LowPriority:
      timeout = LOW_PRIORITY_TIMEOUT;
      break;
    case NormalPriority:
    default:
      timeout = NORMAL_PRIORITY_TIMEOUT;
      break;
  }

  var expirationTime = startTime + timeout;

  var newTask = {
    id: taskIdCounter++,
    callback,
    priorityLevel,
    startTime,
    expirationTime,
    sortIndex: -1,
  };
  if (enableProfiling) {
    newTask.isQueued = false;
  }

  if (startTime > currentTime) {
    // This is a delayed task.
    newTask.sortIndex = startTime;
    push(timerQueue, newTask);
    if (peek(taskQueue) === null && newTask === peek(timerQueue)) {
      // All tasks are delayed, and this is the task with the earliest delay.
      if (isHostTimeoutScheduled) {
        // Cancel an existing timeout.
        cancelHostTimeout();
      } else {
        isHostTimeoutScheduled = true;
      }
      // Schedule a timeout.
      requestHostTimeout(handleTimeout, startTime - currentTime);
    }
  } else {
    newTask.sortIndex = expirationTime;
    push(taskQueue, newTask);
    if (enableProfiling) {
      markTaskStart(newTask, currentTime);
      newTask.isQueued = true;
    }
    // Schedule a host callback, if needed. If we're already performing work,
    // wait until the next time we yield.
    if (!isHostCallbackScheduled && !isPerformingWork) {
      isHostCallbackScheduled = true;
      requestHostCallback(flushWork);
    }
  }

  return newTask;
}
  • starttime > currentTime的时候,表示任务超时,插入超时队列。
  • 任务没有超时,插入调度队列
  • 执行requestHostCallback调度任务。
  // 创建消息通道
  const channel = new MessageChannel();
  const port = channel.port2;
  channel.port1.onmessage = performWorkUntilDeadline;

  // 告知scheduler开始调度
  requestHostCallback = function(callback) {
    scheduledHostCallback = callback;
    if (!isMessageLoopRunning) {
      isMessageLoopRunning = true;
      port.postMessage(null);
    }
  };

react通过 new MessageChannel() 创建了消息通道,当发现js线程空闲时,通过postMessage通知 scheduler开始调度。performWorkUntilDeadline函数功能为处理react调度开始时间更新到结束时间。 这里我们要关注一下设备帧速率。

  forceFrameRate = function(fps) {
    if (fps < 0 || fps > 125) {
      // Using console['error'] to evade Babel and ESLint
      console['error'](
        'forceFrameRate takes a positive int between 0 and 125, ' +
          'forcing frame rates higher than 125 fps is not supported',
      );
      return;
    }
    if (fps > 0) {
      yieldInterval = Math.floor(1000 / fps);
    } else {
      // reset the framerate
      yieldInterval = 5;
    }
  };

performWorkUntilDeadline

  const performWorkUntilDeadline = () => {
    if (scheduledHostCallback !== null) {
      const currentTime = getCurrentTime();
      // Yield after `yieldInterval` ms, regardless of where we are in the vsync
      // cycle. This means there's always time remaining at the beginning of
      // the message event.
      // 更新当前帧结束时间
      deadline = currentTime + yieldInterval;
      const hasTimeRemaining = true;
      try {
        const hasMoreWork = scheduledHostCallback(
          hasTimeRemaining,
          currentTime,
        );
        // 还有任务就继续执行
        if (!hasMoreWork) {
          isMessageLoopRunning = false;
          scheduledHostCallback = null;
        } else {
          // If there's more work, schedule the next message event at the end
          // of the preceding one.
          // 没有就postMessage
          port.postMessage(null);
        }
      } catch (error) {
        // If a scheduler task throws, exit the current browser task so the
        // error can be observed.
        port.postMessage(null);
        throw error;
      }
    } else {
      isMessageLoopRunning = false;
    }
    // Yielding to the browser will give it a chance to paint, so we can
    // reset this.
    needsPaint = false;
  };

在这里插入图片描述

总结

本文讲了React在状态改变的时候,会根据当前任务优先级,等一些列操作去创建workInProgress fiber链表树,在协调阶段,会根据浏览器每一帧去做比较,假如浏览器每一帧执行时间戳高于当前时间,则表示当前帧没有空闲时间,当前任务则必须要等到下一个空闲帧才能去执行的可中断的策略。还有关于beginWork的遍历执行更新fiber的节点。那么到这里这一章就讲述完毕了,下一章讲一讲React的diff算法