首页
沸点
课程
数据标注
HOT
AI Coding
更多
直播
活动
APP
插件
直播
活动
APP
插件
搜索历史
清空
创作者中心
写文章
发沸点
写笔记
写代码
草稿箱
创作灵感
查看更多
登录
注册
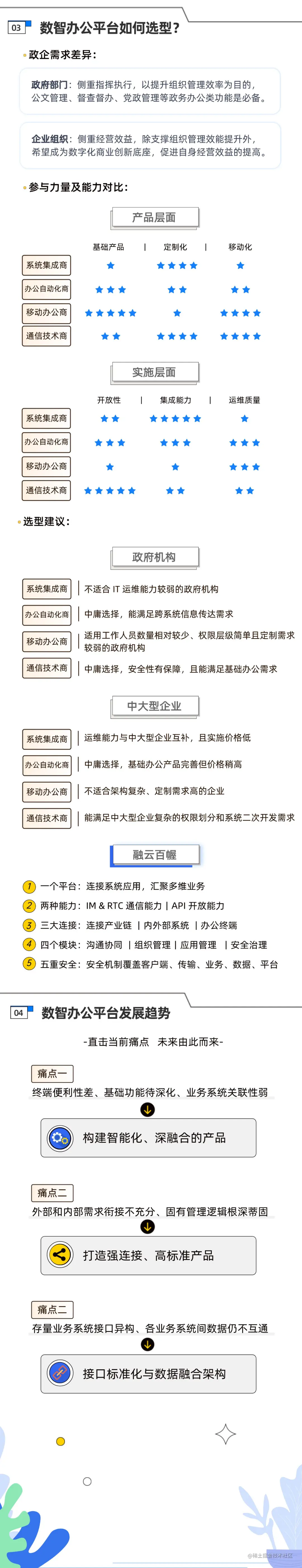
一图读懂《2022 年中国政企数智办公平台行业研究报告》
融云
2022-12-01
72
阅读1分钟
关注【融云 RongCloud】,了解协同办公平台更多干货。
融云
568
文章
231k
阅读
143
粉丝
目录
收起