Leecode2.两数相加

95 阅读2分钟

开启掘金成长之旅!这是我参与「掘金日新计划 · 12 月更文挑战」的第8天,点击查看活动详情 Leecode2.两数相加,地址为: 两数相加
题目描述为:
给你两个 非空 的链表,表示两个非负的整数。它们每位数字都是按照 逆序 的方式存储的,并且每个节点只能存储一位 数字。
请你将两个数相加,并以相同形式返回一个表示和的链表。
你可以假设除了数字 0 之外,这两个数都不会以 0 开头。
题目难度:中等,题目属于腾讯精选练习 50 题
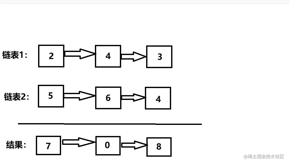
题目示例一:如下图所示:

Snipaste_2022-11-30_21-52-26.jpg

输入: l1 = [2,4,3],l2 =[5,6,4]
输出: [7,0,8]
解释: 342 + 465 = 807.

题目示例二:
输入: l1 = [9,9,9,9,9,9,9], l2 = [9,9,9,9]
输出:[8,9,9,9,0,0,0,1]
链表的特性: 插入、删除数据效率高O(1);查找效率为O(n); 和数组相比消耗内存更大; 解题思路:
将两个链表看成长度相同的链表,进行遍历,如果一个链表较短,则在前面补0,比如:024+987=1011 进行每一位计算时,必须要考虑前一位进位的问题,并且计算结束后需要更新进位值,当两个链表全部遍历完后,如果进位值不为1,则需要在新生成的结果链表添加结点,并设置节点的的值为1 代码为:

/**
    * 迭代法
    * 切入点: 两位数/10=进位的数字
    *         两位数%10=个位上的数字
    * @param list1
    * @param list2
    * @return
    */
   public   ListNode mergeTwoLists1(ListNode list1, ListNode list2) {
       ListNode result=new ListNode();
       //定义移动的指针
       ListNode current=result;
       //定义进位
       int next=0;
       //定义和
       int sum=0;
       //定义
       while(list1!=null&&list2!=null){
           sum=list1.val+ list2.val+next;
           next=sum/10;
           current.next=new ListNode(sum%10);
           list1=list1.next;
           list2=list2.next;
           current=current.next;
       }
       //如果l1走到头
       while (list2!=null){
           sum=list2.val+next;
           next=sum/10;
           current.next=new ListNode(sum%10);
           list2=list2.next;
           current=current.next;
       }
       //如果l2走到头
       while(list1!=null){
           sum=list1.val+next;
           next=sum/10;
           current.next=new ListNode(sum%10);
           list1=list1.next;
           current=current.next;
       }
       //当l1和l2 都走到头了 此时next不为空 还需要加节点
       if (next!=0){
           current.next=new ListNode(next);
       }
return  result.next;
   }