SysML案例-清朝、火星人入侵地球

154 阅读1分钟

DDD领域驱动设计批评文集>>

《软件方法》强化自测题集>>

《软件方法》各章合集>>

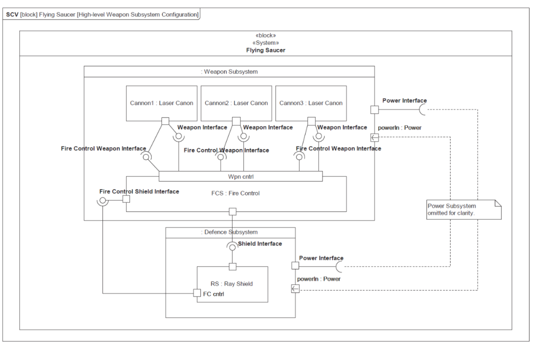
以下图形摘自Jon Holt和Simon Perry的SysML for Systems Engineering。

案例素材来自H. G. Wells在1898年(没错,清朝)出版的The War of the Worlds(世界大战),又名The Martian Invasion of Earth(火星人入侵地球)。

入侵地球

飞碟武器子系统

入侵攻击


想知道如何用建模工具画出这些图吗,可以关注公众号“服务”中的建模示范视频SysML/MBSE公开课链接。

[三大改进]12月12-16晚网课:SysML和MBSE基于模型的系统工程

[新增架构师学习专用集锦(二)]31套UML/SysML+EA/StarUML的建模示范视频-全程字幕(20221108更新)

《软件方法》书中自测题-题目全文+分卷自测(1-8章)16套111题

《软件方法》强化自测题集110题

CTO也糊涂的常用术语:功能模块、业务架构、用户需求……[20210217更新]

如何选择UMLChina服务

作者微信:umlchina2