React源码分析4-深度理解diff算法

161 阅读11分钟

上一章中 react 的 render 阶段,其中 begin 时会调用 reconcileChildren 函数, reconcileChildren 中做的事情就是 react 知名的 diff 过程,本章会对 diff 算法进行讲解。

diff 算法介绍

react 的每次更新,都会将新的 ReactElement 内容与旧的 fiber 树作对比,比较出它们的差异后,构建新的 fiber 树,将差异点放入更新队列之中,从而对真实 dom 进行 render。简单来说就是如何通过最小代价将旧的 fiber 树转换为新的 fiber 树。

经典的 diff 算法 中,将一棵树转为另一棵树的最低时间复杂度为 O(n^3),其中 n 为树种节点的个数。假如采用这种 diff 算法,一个应用有 1000 个节点的情况下,需要比较 十亿 次才能将 dom 树更新完成,显然这个性能是无法让人接受的。

因此,想要将 diff 应用于 virtual dom 中,必须实现一种高效的 diff 算法。React 便通过制定了一套大胆的策略,实现了 O(n) 的时间复杂度更新 virtual dom。

diff 策略

react 将 diff 算法优化到 O(n) 的时间复杂度,基于了以下三个前提策略:

  • 只对同级元素进行比较。Web UI 中 DOM 节点跨层级的移动操作特别少,可以忽略不计,如果出现跨层级的 dom 节点更新,则不进行复用。
  • 两个不同类型的组件会产生两棵不同的树形结构。
  • 对同一层级的子节点,开发者可以通过 key 来确定哪些子元素可以在不同渲染中保持稳定。

上面的三种 diff 策略,分别对应着 tree diff、component diff 和 element diff。

tree diff

根据策略一,react 会对 fiber 树进行分层比较,只比较同级元素。这里的同级指的是同一个父节点下的子节点(往上的祖先节点也都是同一个),而不是树的深度相同。

如上图所示,react 的 tree diff 是采用深度优先遍历,所以要比较的元素向上的祖先元素都会一致,即图中会对相同颜色的方框内圈出的元素进行比较,例如左边树的 A 节点下的子节点 C、D 会与右边树 A 节点下的 C、D、E进行比较。

当元素出现跨层级的移动时,例如下图: A 子树从 root 节点下到了 B 节点下,在 react diff 过程中并不会直接将 A 子树移动到 B 子树下,而是进行如下操作:

  1. 在 root 节点下删除 A 节点
  2. 在 B 节点下创建 A 子节点
  3. 在新创建的 A 子节点下创建 C、D 节点

component diff

对于组件之间的比较,只要它们的类型不同,就判断为它们是两棵不同的树形结构,直接会将它们给替换掉。

例如下面的两棵树,左边树 B 节点和右边树 K 节点除了类型不同(比如 B 为 div 类型,K 为 p 类型),内容完全一致,但 react 依然后直接替换掉整个节点。实际经过的变换是:

  1. 在 root 节点下创建 K 节点
  2. 在 K 节点下创建 E、F 节点
  3. 在 F 节点下创建 G、H 节点
  4. 在 root 节点下删除 B 子节点

虽然如果在本例中改变类型复用子元素性能会更高一点,但是在时机应用开发中类型不一致子内容完全一致的情况极少,对这种情况过多判断反而会增加时机复杂度,降低平均性能。

element diff

react 对于同层级的元素进行比较时,会通过 key 对元素进行比较以识别哪些元素可以稳定的渲染。同级元素的比较存在插入删除移动三种操作。

如下图左边的树想要转变为右边的树:

实际经过的变换如下:

  1. 将 root 节点下 A 子节点移动至 B 子节点之后
  2. 在 root 节点下新增 E 子节点
  3. 将 root 节点下 C 子节点删除

结合源码看 diff

整体流程

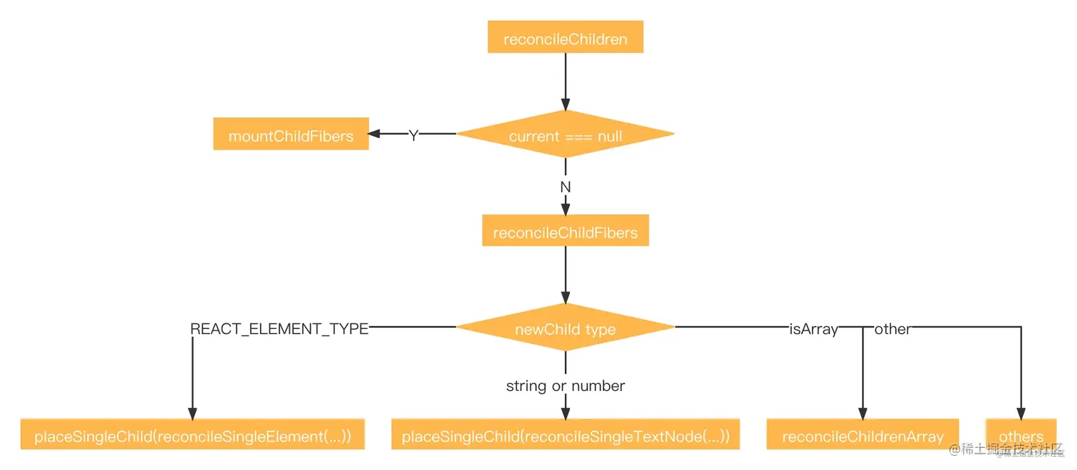
diff 算法从 reconcileChildren 函数开始,根据当前 fiber 是否存在,决定是直接渲染新的 ReactElement 内容还是与当前 fiber 去进行 Diff,

export function reconcileChildren(
  current: Fiber | null, // 当前 fiber 节点
  workInProgress: Fiber, // 父 fiber
  nextChildren: any, // 新生成的 ReactElement 内容
  renderLanes: Lanes, // 渲染的优先级
) {
  if (current === null) {
    // 如果当前 fiber 节点为空,则直接将新的 ReactElement 内容生成新的 fiber
    workInProgress.child = mountChildFibers(
      workInProgress,
      null,
      nextChildren,
      renderLanes,
    );
  } else {
    // 当前 fiber 节点不为空,则与新生成的 ReactElement 内容进行 diff
    workInProgress.child = reconcileChildFibers(
      workInProgress,
      current.child,
      nextChildren,
      renderLanes,
    );
  }
}

因为我们主要是要学习 diff 算法,所以我们暂时先不关心 mountChildFibers 函数,主要关注 reconcileChildFibers ,我们来看一下它的源码:相关参考视频讲解:进入学习

function reconcileChildFibers(
  returnFiber: Fiber, // 父 Fiber
  currentFirstChild: Fiber | null, // 父 fiber 下要对比的第一个子 fiber
  newChild: any, // 更新后的 React.Element 内容
  lanes: Lanes, // 更新的优先级
): Fiber | null {

  // 对新创建的 ReactElement 最外层是 fragment 类型单独处理,比较其 children
  const isUnkeyedTopLevelFragment =
    typeof newChild === 'object' &&
    newChild !== null &&
    newChild.type === REACT_FRAGMENT_TYPE &&
    newChild.key === null;
  if (isUnkeyedTopLevelFragment) {
    newChild = newChild.props.children;
  }

  // 对更新后的 React.Element 是单节点的处理
  if (typeof newChild === 'object' && newChild !== null) {
    switch (newChild.$$typeof) {
      // 常规 react 元素
      case REACT_ELEMENT_TYPE:
        return placeSingleChild(
          reconcileSingleElement(
            returnFiber,
            currentFirstChild,
            newChild,
            lanes,
          ),
        );
      // react.portal 类型
      case REACT_PORTAL_TYPE:
        return placeSingleChild(
          reconcileSinglePortal(
            returnFiber,
            currentFirstChild,
            newChild,
            lanes,
          ),
        );
      // react.lazy 类型
      case REACT_LAZY_TYPE:
        if (enableLazyElements) {
          const payload = newChild._payload;
          const init = newChild._init;
          return reconcileChildFibers(
            returnFiber,
            currentFirstChild,
            init(payload),
            lanes,
          );
        }
    }

    // 更新后的 React.Element 是多节点的处理
    if (isArray(newChild)) {
      return reconcileChildrenArray(
        returnFiber,
        currentFirstChild,
        newChild,
        lanes,
      );
    }

    // 迭代器函数的单独处理
    if (getIteratorFn(newChild)) {
      return reconcileChildrenIterator(
        returnFiber,
        currentFirstChild,
        newChild,
        lanes,
      );
    }

    throwOnInvalidObjectType(returnFiber, newChild);
  }

  // 纯文本节点的类型处理
  if (typeof newChild === 'string' || typeof newChild === 'number') {
    return placeSingleChild(
      reconcileSingleTextNode(
        returnFiber,
        currentFirstChild,
        '' + newChild,
        lanes,
      ),
    );
  }

  if (__DEV__) {
    if (typeof newChild === 'function') {
      warnOnFunctionType(returnFiber);
    }
  }

  // 不符合以上情况都视为 empty,直接从父节点删除所有旧的子 Fiber
  return deleteRemainingChildren(returnFiber, currentFirstChild);
}

入口函数中,接收 returnFibercurrentFirstChildnewChildlanes 四个参数,其中,根据 newChid 的类型,我们主要关注几个比较常见的类型的 diff,单 React 元素的 diff、纯文本类型的 diff 和 数组类型的 diff。

所以根据 ReactElement 类型走的不同流程如下:

新内容为 REACT_ELEMENT_TYPE

当新创建的节点 type 为 object 时,我们看一下其为 REACT_ELEMENT_TYPE 类型的 diff,即 placeSingleChild(reconcileSingleElement(...)) 函数。

先看一下 reconcileSingleElement 函数的源码:

function reconcileSingleElement(
  returnFiber: Fiber, // 父 fiber
  currentFirstChild: Fiber | null, // 父 fiber 下第一个开始对比的旧的子  fiber
  element: ReactElement, // 当前的 ReactElement内容
  lanes: Lanes, // 更新的优先级
): Fiber {
  const key = element.key;
  let child = currentFirstChild;
  // 处理旧的 fiber 由多个节点变成新的 fiber 一个节点的情况
  // 循环遍历父 fiber 下的旧的子 fiber,直至遍历完或者找到 key 和 type 都与新节点相同的情况
  while (child !== null) {
    if (child.key === key) {
      const elementType = element.type;
      if (elementType === REACT_FRAGMENT_TYPE) {
        if (child.tag === Fragment) {

          // 如果新的 ReactElement 和旧 Fiber 都是 fragment 类型且 key 相等
          // 对旧 fiber 后面的所有兄弟节点添加 Deletion 副作用标记,用于 dom 更新时删除
          deleteRemainingChildren(returnFiber, child.sibling);

          // 通过 useFiber, 基于旧的 fiber 和新的 props.children,克隆生成一个新的 fiber,新 fiber 的 index 为 0,sibling 为 null
          // 这便是所谓的 fiber 复用
          const existing = useFiber(child, element.props.children);
          existing.return = returnFiber;
          if (__DEV__) {
            existing._debugSource = element._source;
            existing._debugOwner = element._owner;
          }
          return existing;
        }
      } else {
        if (
          // 如果新的 ReactElement 和旧 Fiber 的 key 和 type 都相等
          child.elementType === elementType ||
          (__DEV__
            ? isCompatibleFamilyForHotReloading(child, element)
            : false) ||
          (enableLazyElements &&
            typeof elementType === 'object' &&
            elementType !== null &&
            elementType.$$typeof === REACT_LAZY_TYPE &&
            resolveLazy(elementType) === child.type)
        ) {
          // 对旧 fiber 后面的所有兄弟节点添加 Deletion 副作用标记,用于 dom 更新时删除
          deleteRemainingChildren(returnFiber, child.sibling);
          // 通过 useFiber 复用新节点并返回
          const existing = useFiber(child, element.props);
          existing.ref = coerceRef(returnFiber, child, element);
          existing.return = returnFiber;
          if (__DEV__) {
            existing._debugSource = element._source;
            existing._debugOwner = element._owner;
          }
          return existing;
        }
      }
      // 若 key 相同但是 type 不同说明不匹配,移除旧 fiber 及其后面的兄弟 fiber
      deleteRemainingChildren(returnFiber, child);
      break;
    } else {
      // 若 key 不同,对当前的旧 fiber 添加 Deletion 副作用标记,继续对其兄弟节点遍历
      deleteChild(returnFiber, child);
    }
    child = child.sibling;
  }

  // 都遍历完之后说明没有匹配到 key 和 type 都相同的 fiber
  if (element.type === REACT_FRAGMENT_TYPE) {
    // 如果新节点是 fragment 类型,createFiberFromFragment 创建新的 fragment 类型 fiber并返回
    const created = createFiberFromFragment(
      element.props.children,
      returnFiber.mode,
      lanes,
      element.key,
    );
    created.return = returnFiber;
    return created;
  } else {
    // createFiberFromElement 创建 fiber 并返回
    const created = createFiberFromElement(element, returnFiber.mode, lanes);
    created.ref = coerceRef(returnFiber, currentFirstChild, element);
    created.return = returnFiber;
    return created;
  }
}

根据源码我们可以得知,reconcileSingleElement 函数中,会遍历父 fiber 下所有的旧的子 fiber,寻找与新生成的 ReactElement 内容的 key 和 type 都相同的子 fiber。每次遍历对比的过程中:

  • 若当前旧的子 fiber 与新内容 key 或 type 不一致,对当前旧的子 fiber 添加 Deletion 副作用标记(用于 dom 更新时删除),继续对比下一个旧子 fiber
  • 若当前旧的子 fiber 与新内容 key 或 type 一致,则判断为可复用,通过 deleteRemainingChildren 对该子 fiber 后面所有的兄弟 fiber 添加 Deletion 副作用标记,然后通过 useFiber 基于该子 fiber 和新内容的 props 生成新的 fiber 进行复用,结束遍历。

若都遍历完没找到与新内容 key 或 type 子 fiber,此时父 fiber 下的所有旧的子 fiber 都已经添加了 Deletion 副作用标记,通过 createFiberFromElement 基于新内容创建新的 fiber 并将其 return指向父 fiber。

再来看 placeSingleChild 的源码:

function placeSingleChild(newFiber: Fiber): Fiber {
  if (shouldTrackSideEffects && newFiber.alternate === null) {
    newFiber.flags |= Placement;
  }
  return newFiber;
}

placeSingleChild 中做的事情更为简单,就是将 reconcileSingleElement 中生成的新 fiber 打上 Placement 的标记,表示 dom 更新渲染时要进行插入。

新内容为纯文本类型

当新创建节点的 typeof 为 string 或者 number 时,表示是纯文本节点,使用 placeSingleChild(reconcileSingleTextNode(...)) 函数进行 diff。

placeSingleChild 前面说过了,我们主要看 reconcileSingleTextNode 的源码:

function reconcileSingleTextNode(
  returnFiber: Fiber,  currentFirstChild: Fiber | null,  textContent: string,  lanes: Lanes,
): Fiber {
  if (currentFirstChild !== null && currentFirstChild.tag === HostText) {
    // deleteRemainingChildren 对旧 fiber 后面的所有兄弟节点添加 Deletion 副作用标记,用于 dom 更新时删除
    // useFiber 传入 textContext 复用当前 fiber
    deleteRemainingChildren(returnFiber, currentFirstChild.sibling);
    const existing = useFiber(currentFirstChild, textContent);
    existing.return = returnFiber;
    return existing;
  }
  // 若未匹配到,createFiberFromText 创建新的 fiber
  deleteRemainingChildren(returnFiber, currentFirstChild);
  const created = createFiberFromText(textContent, returnFiber.mode, lanes);
  created.return = returnFiber;
  return created;
}

新内容为纯文本时 diff 比较简单,只需要判断当前父 fiber 的第一个旧子 fiber 类型:

  • 当前 fiber 也为文本类型的节点时,deleteRemainingChildren 对第一个旧子 fiber 的所有兄弟 fiber 添加 Deletion 副作用标记,然后通过 useFiber 基于当前 fiber 和 textContent 创建新的 fiber 复用,将其 return 指向父 fiber
  • 否则通过 deleteRemainingChildren 对所有旧的子 fiber 添加 Deletion 副作用标记,然后 createFiberFromText 创建新的文本类型 fiber 节点,将其 return 指向父 fiber

所以对文本类型 diff 的流程如下:

新内容为数组类型

上面所说的两种情况,都是一个或多个子 fiebr 变成单个 fiber。新内容为数组类型时,意味着要将一个或多个子 fiber 替换为多个 fiber,内容相对复杂,我们看一下 reconcileChildrenArray 的源码:

function reconcileChildrenArray(
  returnFiber: Fiber,  currentFirstChild: Fiber | null,  newChildren: Array<*>,  lanes: Lanes,
): Fiber | null {
  // 开发环境下会校验 key 是否存在且合法,否则会报 warning
  if (__DEV__) {
    let knownKeys = null;
    for (let i = 0; i < newChildren.length; i++) {
      const child = newChildren[i];
      knownKeys = warnOnInvalidKey(child, knownKeys, returnFiber);
    }
  }

  let resultingFirstChild: Fiber | null = null; // 最终要返回的第一个子 fiber
  let previousNewFiber: Fiber | null = null;

  let oldFiber = currentFirstChild;
  let lastPlacedIndex = 0;
  let newIdx = 0;
  let nextOldFiber = null;
  // 因为在实际的应用开发中,react 发现更新的情况远大于新增和删除的情况,所以这里优先处理更新
  // 根据 oldFiber 的 index 和 newChildren 的下标,找到要对比更新的 oldFiber
  for (; oldFiber !== null && newIdx < newChildren.length; newIdx++) {
    if (oldFiber.index > newIdx) {
      nextOldFiber = oldFiber;
      oldFiber = null;
    } else {
      nextOldFiber = oldFiber.sibling;
    }
    // 通过 updateSlot 来 diff oldFiber 和新的 child,生成新的 Fiber
    // updateSlot 与上面两种类型的 diff 类似,如果 oldFiber 可复用,则根据 oldFiber 和 child 的 props 生成新的 fiber;否则返回 null
    const newFiber = updateSlot(
      returnFiber,
      oldFiber,
      newChildren[newIdx],
      lanes,
    );
    // newFiber 为 null 说明不可复用,退出第一轮的循环
    if (newFiber === null) {
      if (oldFiber === null) {
        oldFiber = nextOldFiber;
      }
      break;
    }
    if (shouldTrackSideEffects) {
      if (oldFiber && newFiber.alternate === null) {
        deleteChild(returnFiber, oldFiber);
      }
    }
    // 记录复用的 oldFiber 的 index,同时给新 fiber 打上 Placement 副作用标签
    lastPlacedIndex = placeChild(newFiber, lastPlacedIndex, newIdx);

    if (previousNewFiber === null) {
      // 如果上一个 newFiber 为 null,说明这是第一个生成的 newFiber,设置为 resultingFirstChild
      resultingFirstChild = newFiber;
    } else {
      // 否则构建链式关系
      previousNewFiber.sibling = newFiber;
    }
    previousNewFiber = newFiber;
    oldFiber = nextOldFiber;
  }

  if (newIdx === newChildren.length) {
    // newChildren遍历完了,说明剩下的 oldFiber 都是待删除的 Fiber
    // 对剩下 oldFiber 标记 Deletion
    deleteRemainingChildren(returnFiber, oldFiber);
    return resultingFirstChild;
  }

  if (oldFiber === null) {
    // olderFiber 遍历完了
    // newChildren 剩下的节点都是需要新增的节点
    for (; newIdx < newChildren.length; newIdx++) {
      // 遍历剩下的 child,通过 createChild 创建新的 fiber
      const newFiber = createChild(returnFiber, newChildren[newIdx], lanes);
      if (newFiber === null) {
        continue;
      }
      // 处理dom移动,// 记录 index,同时给新 fiber 打上 Placement 副作用标签
      lastPlacedIndex = placeChild(newFiber, lastPlacedIndex, newIdx);
      // 将新创建 fiber 加入到 fiber 链表树中
      if (previousNewFiber === null) {
        resultingFirstChild = newFiber;
      } else {
        previousNewFiber.sibling = newFiber;
      }
      previousNewFiber = newFiber;
    }
    return resultingFirstChild;
  }

  // oldFiber 和 newChildren 都未遍历完
  // mapRemainingChildren 生成一个以 oldFiber 的 key 为 key, oldFiber 为 value 的 map
  const existingChildren = mapRemainingChildren(returnFiber, oldFiber);

  // 对剩下的 newChildren 进行遍历
  for (; newIdx < newChildren.length; newIdx++) {
    // 找到 mapRemainingChildren 中 key 相等的 fiber, 创建新 fiber 复用
    const newFiber = updateFromMap(
      existingChildren,
      returnFiber,
      newIdx,
      newChildren[newIdx],
      lanes,
    );
    if (newFiber !== null) {
      if (shouldTrackSideEffects) {
        if (newFiber.alternate !== null) {
          // 删除当前找到的 fiber
          existingChildren.delete(
            newFiber.key === null ? newIdx : newFiber.key,
          );
        }
      }
      // 处理dom移动,记录 index,同时给新 fiber 打上 Placement 副作用标签
      lastPlacedIndex = placeChild(newFiber, lastPlacedIndex, newIdx);
      // 将新创建 fiber 加入到 fiber 链表树中
      if (previousNewFiber === null) {
        resultingFirstChild = newFiber;
      } else {
        previousNewFiber.sibling = newFiber;
      }
      previousNewFiber = newFiber;
    }
  }

  if (shouldTrackSideEffects) {
    // 剩余的旧 fiber 的打上 Deletion 副作用标签
    existingChildren.forEach(child => deleteChild(returnFiber, child));
  }

  return resultingFirstChild;
}

从上述代码我们可以得知,对于新增内容为数组时,react 会对旧 fiber 和 newChildren 进行遍历。

  1. 首先先对 newChildren 进行第一轮遍历,将当前的 oldFiber 与 当前 newIdx 下标的 newChild 通过 updateSlot 进行 diff,diff 的流程和上面单节点的 diff 类似,然后返回 diff 后的结果:
    • 如果 diff 后 oldFiber 和 newIdx 的 key 和 type 一致,说明可复用。根据 oldFiber 和 newChild 的 props 生成新的 fiber,通过 placeChild 给新生成的 fiber 打上 Placement 副作用标记,同时新 fiber 与之前遍历生成的新 fiber 构建链表树关系。然后继续执行遍历,对下一个 oldFiber 和下一个 newIdx 下标的 newFiber 继续 diff
    • 如果 diff 后 oldFiber 和 newIdx 的 key 或 type 不一致,那么说明不可复用,返回的结果为 null,第一轮遍历结束
  2. 第一轮遍历结束后,可能会执行以下几种情况:
    • 若 newChildren 遍历完了,那剩下的 oldFiber 都是待删除的,通过 deleteRemainingChildren 对剩下的 oldFiber 打上 Deletion 副作用标记
    • 若 oldFiber 遍历完了,那剩下的 newChildren 都是需要新增的,遍历剩下的 newChildren,通过 createChild 创建新的 fiber,placeChild 给新生成的 fiber 打上 Placement 副作用标记并添加到 fiber 链表树中。
    • 若 oldFiber 和 newChildren 都未遍历完,通过 mapRemainingChildren 创建一个以剩下的 oldFiber 的 key 为 key,oldFiber 为 value 的 map。然后对剩下的 newChildren 进行遍历,通过 updateFromMap 在 map 中寻找具有相同 key 创建新的fiber(若找到则基于 oldFiber 和 newChild 的 props创建,否则直接基于 newChild 创建),则从 map 中删除当前的 key,然后placeChild 给新生成的 fiber 打上 Placement 副作用标记并添加到 fiber 链表树中。遍历完之后则 existingChildren 还剩下 oldFiber 的话,则都是待删除的 fiber,deleteChild 对其打上 Deletion 副作用标记。

diff 后的渲染

diff 流程结束后,会形成新的 fiber 链表树,链表树上的 fiber 通过 flags 字段做了副作用标记,主要有以下几种:

  1. Deletion:会在渲染阶段对对应的 dom 做删除操作
  2. Update:在 fiber.updateQueue 上保存了要更新的属性,在渲染阶段会对 dom 做更新操作
  3. Placement:Placement 可能是插入也可能是移动,实际上两种都是插入动作。react 在更新时会优先去寻找要插入的 fiber 的 sibling,如果找到了执行 dom 的 insertBefore 方法,如果没有找到就执行 dom 的 appendChild 方法,从而实现了新节点插入位置的准确性

completeUnitWork 阶段结束后,react 会根据 fiber 链表树的 flags,构建一个 effectList 链表,里面记录了哪些 fiber 需要进行插入、删除、更新操作,在后面的 commit 阶段进行真实 dom 节点的更新,下一章将详细讲述 commit 阶段。