二叉树模板套题——相同的树的应用

89 阅读3分钟

开启掘金成长之旅!这是我参与「掘金日新计划 · 12 月更文挑战」的第6天,点击查看活动详情 @TOC

力扣100. 相同的树

给你两棵二叉树的根节点 p 和 q ,编写一个函数来检验这两棵树是否相同。

如果两个树在结构上相同,并且节点具有相同的值,则认为它们是相同的。 示例 1: 输入:p = [1,2,3], q = [1,2,3] 输出:true 示例 2: 输入:p = [1,2], q = [1,null,2] 输出:false 示例 3: 输入:p = [1,2,1], q = [1,1,2] 输出:false

在这里插入图片描述

/**
 * Definition for a binary tree node.
 * struct TreeNode {
 *     int val;
 *     struct TreeNode *left;
 *     struct TreeNode *right;
 * };
 */


bool isSameTree(struct TreeNode* p, struct TreeNode* q){
   if(p==NULL&&q==NULL)//两者都为空
   {
       return true;
   }
   if(p==NULL||q==NULL)//只有一个为空时 返回false
   {
       return false;
   }
   if(p->val!=q->val)//两者值不相同时
   {
       return false;
   }
   return isSameTree(p->left,q->left)&&isSameTree(p->right,q->right);
}

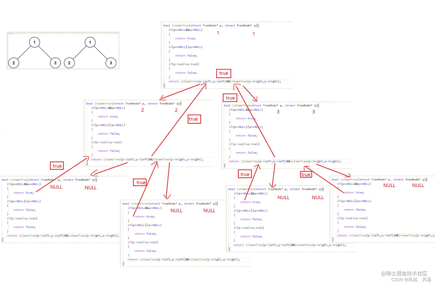
相比来说,这是一道比较容易做出的题,但是它会为后面的一些题做出铺垫 我们只需比较 两颗树 的 根 左子树 右子树 ,若有一个不相同则 返回 false

递归展开图

在这里插入图片描述

力扣572. 另一棵树的子树

给你两棵二叉树 root 和 subRoot 。检验 root 中是否包含和 subRoot 具有相同结构和节点值的子树。如果存在,返回 true ;否则,返回 false 。 二叉树 tree 的一棵子树包括 tree 的某个节点和这个节点的所有后代节点。tree 也可以看做它自身的一棵子树。 在这里插入图片描述

/**
 * Definition for a binary tree node.
 * struct TreeNode {
 *     int val;
 *     struct TreeNode *left;
 *     struct TreeNode *right;
 * };
 */

 bool istree(struct TreeNode*p,struct TreeNode*q)//判断两颗树是否相同
 {
    if(p==NULL&&q==NULL)
    {
        return true;
    }
    if(p==NULL||q==NULL)
    {
        return false;
    }
    if(p->val!=q->val)
    {
        return false;
    }
    return istree(p->left,q->left)&&istree(p->right,q->right);
 }
bool isSubtree(struct TreeNode* root, struct TreeNode* subRoot){
   if(root==NULL)//subroot不为空,所以root为空 返回false
   {
       return false;
   }
    if(istree(root,subRoot)==true) //如果此时的子树与subroot相同
    {
        return true;
    }
    //左右子树有一个满足条件就为true 
    return isSubtree(root->left,subRoot)||isSubtree(root->right,subRoot);
}

在这里插入图片描述

借助相同的树来判断,从root开始整体与subroot树比较是否相同, 若不同,则通过递归使root的左子树与右子树充当根,继续比较

递归展开图

在这里插入图片描述

力扣101. 对称二叉树

给你一个二叉树的根节点 root , 检查它是否轴对称。 在这里插入图片描述

/**
 * Definition for a binary tree node.
 * struct TreeNode {
 *     int val;
 *     struct TreeNode *left;
 *     struct TreeNode *right;
 * };
 */

bool _isSymmetric(struct TreeNode*root1,struct TreeNode*root2)//判断左右子树是否相同
{
    if(root1==NULL&&root2==NULL)
    {
        return true;
    }
    if(root1==NULL||root2==NULL)
    {
        return false;
    }
    if(root1->val!=root2->val)
    {
        return false;
    }
    return _isSymmetric(root1->left,root2->right)&&_isSymmetric(root1->right,root2->left);
}

bool isSymmetric(struct TreeNode* root){
  
  if(root==NULL)
  {
      return false;
  }
  return _isSymmetric(root->left,root->right);
}

因为对称二叉树主要看的是根的左子树与右子树之间的差别,所以把左子树与右子树单独表示出来 在这里插入图片描述

在这里插入图片描述

借助相同的树来判断,发现可以通过比较两个树是否相同的方法,来判断, 改变的是 第一棵树根的左子树的值与第二颗树的右子树的值进行比较 第一棵树根的右子树的值与第二颗树的左子树的值进行比较

递归展开图

在这里插入图片描述