细胞类型鉴定

493 阅读2分钟

1. 注释流程

  1. ❤明确自己研究组织可能有哪些细胞类型---文献

  2. ❤各种细胞的marker基因是什么---文献或者数据库

  3. ❤对比差异分析得到的各个cluster的显著高表达基因

  4. ❤先用数据库自动注释,对于不确定的细胞使用传统的cluster+marker gene的方式注释,但是所有的细胞群都要用marker基因验证,不建议直接选择数据库中给出的基因作为marker基因,说出来人家都不信,尽量用marker基因,实在不行去找人家高分文章中报道过的基因,引用别人文章也可以。

CellMarker:biocc.hrbmu.edu.cn/CellMarker/…

PanglaoDB:panglaodb.se/index.html

  1. ❤实在不好注释,可以去看一下cluster的基因特征,并将高表达的基因进行富集分析,看下功能,辅助注释

  2. ❤做个下面这种表不错,后面方便做不同群的marker基因图

image.png

2. 常用细胞注释集锦--用的话去刨

# 单细胞注释-marker参考

> 髓系细胞注释

> T细胞注释(这个内容加上引文,可以说全面的变态了!)

> B细胞

> 成纤维细胞与内皮

>树突细胞

# 目前见过最详细的人和小鼠的DC分类、功能介绍和标记列表

# 单细胞测序——髓系细胞注释marker

# 免疫细胞注释-2:髓系细胞

>细胞鉴定网站

3.两篇小鼠心脏单细胞文献

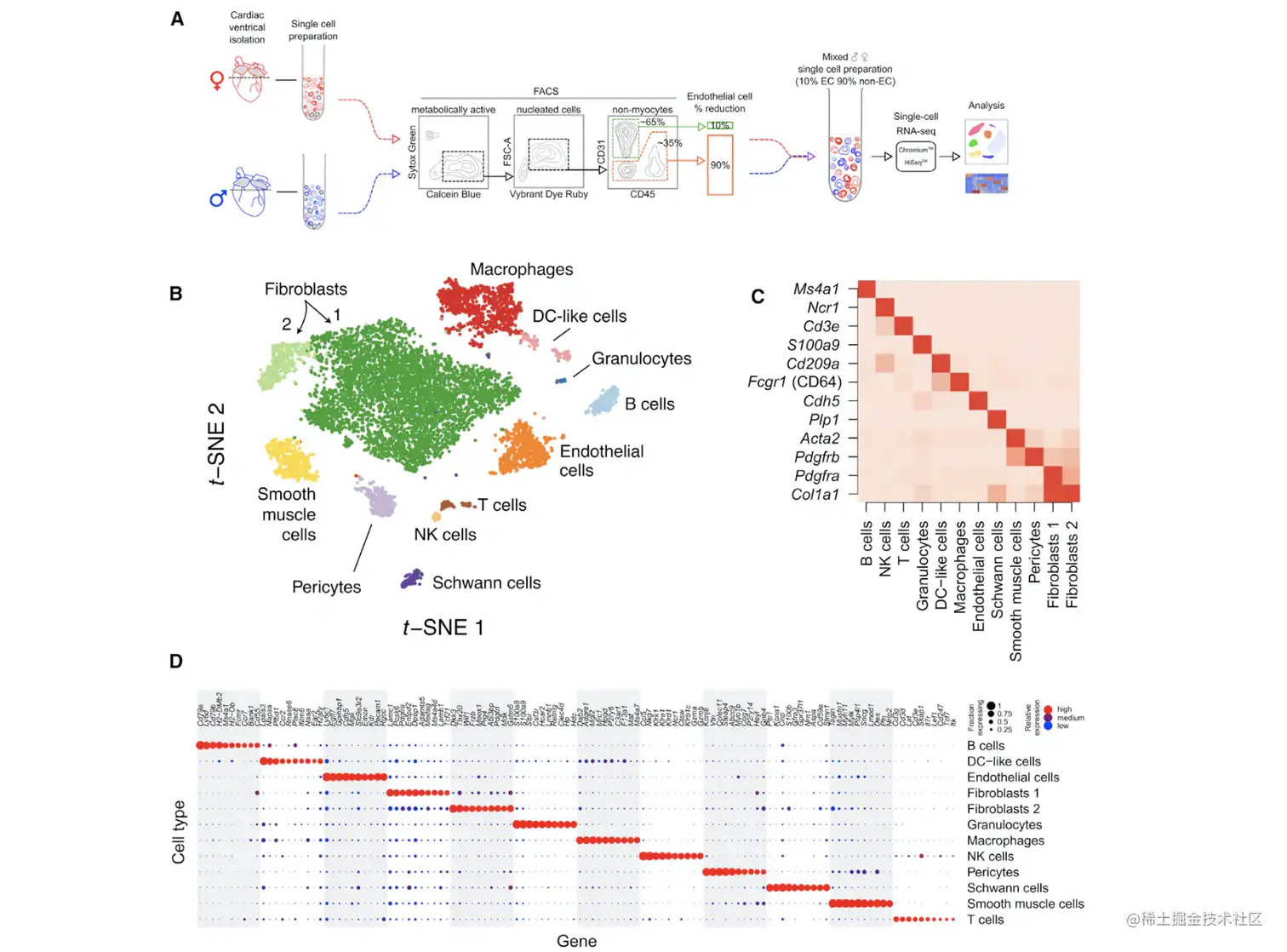
> 1. 小鼠心脏组织中非心肌单细胞测序

image.png 详细解读参见俺师姐的文章❤# 文献学习035--[sc]单细胞测序揭示小鼠心脏非心肌细胞之间的异质性和互作

Figure1 image.png

  • Endothelial cells: Cdh5, Pecam1
  • Fibroblasts: Cola1, Pdgfra, Tcf21
  • Granulocytes: Ccr1, Csf3r, S100a9
  • B: Ms4a1
  • T: Cd3e
  • NK: Klrb1c, Ncr1
  • Pericytes: P2ry14, Pdgfrb
  • Macrophages: Adgre1, Fcgr1
  • Dendritic cell (DC)-like cells: Cd209a
  • Schwann cells: Plp1, Cnp
  • Smooth muscle cells: Acta2, Tagln

> 2. 小鼠心梗心脏组织免疫细胞变化

image.png

# 文献学习021--[sc]单细胞测序揭示心梗后的心脏免疫动态变化

参考这篇!!!

image.png 心脏单细胞测序综述