索引和切片

102 阅读3分钟

开启掘金成长之旅!这是我参与「掘金日新计划 · 12 月更文挑战」的第8天,点击查看活动详情

今日学习内容-Python高级数据类型

image.png

在python中,它提供了几个功能强大而且非常高效的数据类型,也就是复合的复杂的数据结构,我们通过这个数据结构可以方便快捷的开发我们的程序。

在python中可以对文本、图形、音频、视频等等各种各样的数据进行各种各样的存储。我们能够直接处理的数据类型列表、元组、字典等。

看一下这节课程的大纲 image.png

在本节课我们要学习字符串的一些操作和使用,字符串也是我们使用频率最高的,非常方便、还有列表和列表的使用方法、元组、字典的常用方法操作,还有这些数据类型他们会不会有一些共性的操作。

image.png

image.png

image.png

序列:在python当中,序列就是一组按照顺序排列的值(数据集合)

在python中 存在三种内置的序列类型:

字符串、列表、元组

优点:可以支持索引和切片的操作

特征:第一个正索引为0,指向的是左端,第一个索引为附属的时候,指向的是右端

字符串

image.png

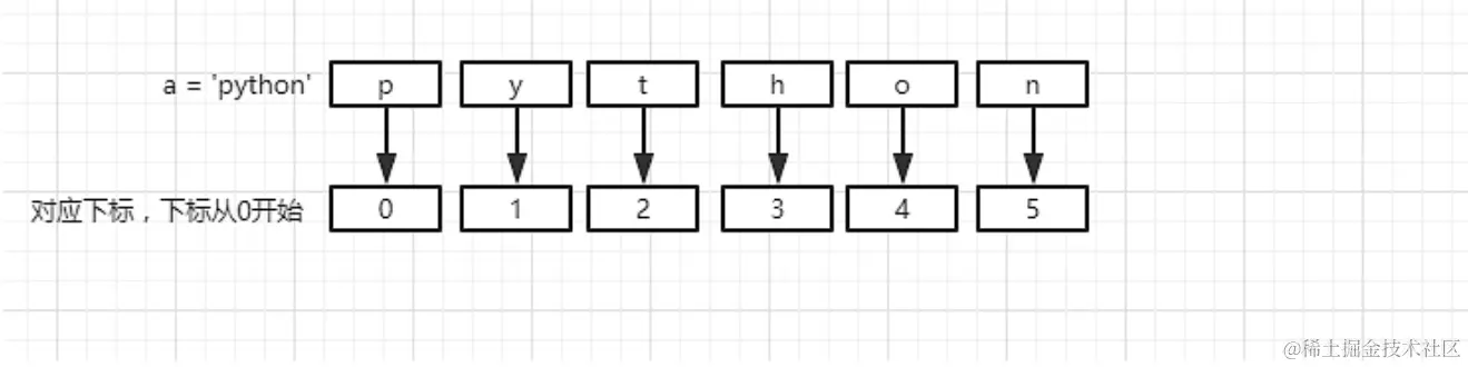
索引

提到了一个重要的概念--索引

image.png

首先看到这个变量,a=python,然后对于每一个对应的有相应的位置,这个位置就相当于下标(代表的一种索引的值)。

p对应的下标是从0开始,叫正向,从左往右,从0开始依次累加。

n的索引值是6,说明有6个长度的字符。

image.png

生活中经常坐大巴车,每个座位对应着一个编号并且都是唯一的,一个位置对应着一个下标。字符串也有下标。可以通过下标对字符串进行数据的获取,在现实生活的当中需要用到下标的场景非常多,比如标号什么的。

又出现了一个非常重要的概念--切片

image.png

切片

切片是python序列的一个重要特性,切片是指截取字符串中的一段内容。就是说现在有一大串数据,只想要根据特定的需求截取其中三个或者三段,某几个或某几项想要的数据,这个时候就可以用切片来操作。

切片:【高级特性】可以根据下表来获取序列对象的任意(部分)数据。

切片的基本原理(前提:支持索引。也就是说支持下标,正是因为有了下标的存在才可以使用切片来做相应的截取操作)

切片的使用基本语法

中括号[ 起始下标(第一项就是我们开始的位置,就是开始的下标) :冒号 结束下标(后面是结束的下标) :冒号 步长(后面是步长,指的就是截取数据,提取数据,中间指定,可以隔几个下标来获取数据) ]默认的情况下步长应该是1

语法结构: [ start : end : step]step默认为1

        [  start   :   end   : step]
        [  开始下标 :结束下标 :步长]
        

要注意的是,往往在取数据的时候,切片是建立在支持索引操作的基础之上才有切片,正常去取单纯用下标去取某一个序列对象的话,如果下标越界会报异常,但是切片不会。如果操作切片时,数据超出长度,顶多的话是不会有数据返回,不会越界。