dgiot通过grpc调用python算法

187 阅读2分钟

#grpc介绍 gRPC是一个高性能,开源和通用的RPC框架,基于Protobuf序列化协议开发,且支持众多开发语言。gRPC基于以下理念:定义一个服务,指定其能够被远程调用的方法(包含参数和返回类型)。在服务端实现这个接口。并运行一个gRPC服务器来处理客户端调用。在客户端拥有一个存根能够向服务端一样的方法。

dgiot_grpc_python连接

1.png

Dgiot客户端

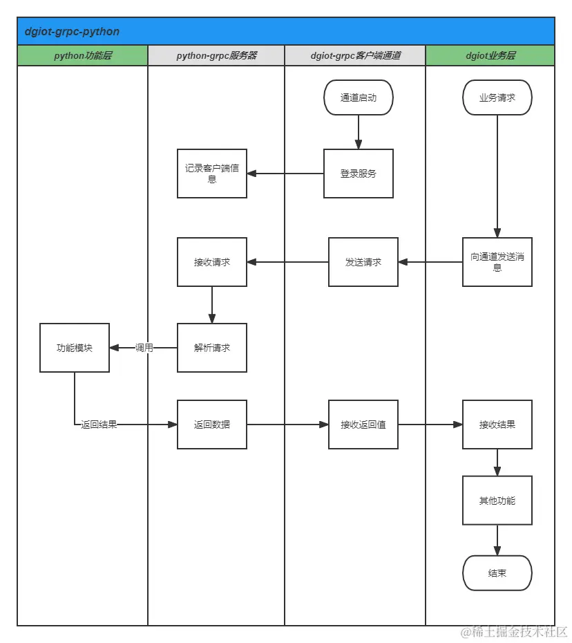
dgiot通过grpc与其他语言相互通信以及函数调用。在dgiot中,以一个grpc通道处理所有交互。而grpc相关函数定义在dgiot_dlink下,分为login,logout,send三个函数。 1.png

login

login函数用于登录grpc服务端,其参数为ClinetId,为客户端编号。建立grpc通道后,将会在通道启动时以通道id为ClinetId登录python服务器。

send

send函数用于向python客户端发送消息。send函数位于通道的handle_message函数中。在通道接收到消息,并且匹配上Message中内容后即可根据消息内容执行send函数调用python服务。 send函数以map的格式发送消息,消息在发送前将经过base64编码。

logout

logout函数用于断开与python服务的连接,一般在通道的关闭函数stop中调用。

Python 程序文件

python程序示例位于apps\dgiot_dlink\priv\example\python3目录下,其目录结构如下: 1.png 运行dlink_server文件即可启动python服务,接收信息函数位于Dlink类下SayHello方法。其接收request和context两个参数,参数含义如下:

  1. request:接收参数,request下name属性为接收到的信息。
  2. context:接收参数,当前的环境 通过对request.name使用base64解码并转为字典后即可获取原本的信息。 1.png 接收参数后通过HelloReply的message字段返回一条信息: 1.png 完整交互结果如下图: 1.png