深入react源码看setState究竟做了什么?

167 阅读4分钟

前言

在深究 React 的 setState 原理的时候,我们先要考虑一个问题:setState 是异步的吗? 首先以 class component 为例,请看下述代码(demo-0)

class App extends React.Component {
  state = {
    count: 0
  }

  handleCountClick = () => {
    this.setState({
      count: this.state.count + 1
    });
    console.log(this.state.count);
  }

  render() {
    return (
      <div className='app-box'>
        <div onClick={this.handleCountClick}>the count is {this.state.count}</div>
      </div>
    )
  }
}
ReactDOM.render(
    <App />,
  document.getElementById('container')
);

count初始值为 0,当我们触发handleCountClick事件的时候,执行了count + 1操作,并打印了count,此时打印出的count是多少呢?答案不是 1 而是 0

类似的 function component 与 class component 原理一致。现在我们以 function component 为例,请看下述代码 (demo-1)

const App = function () {
  const [count, setCount] = React.useState(0);
  const handleCountClick = () => {
      setCount((count) => {
          return count + 1;
      });
      console.log(count);
  }

  return <div className='app-box'>
    <div onClick={handleCountClick}>the count is {count}</div>
  </div>
}
ReactDOM.render(
    <App />,
  document.getElementById('container')
);

同样的,这里打印出的 count 也为 0

相信大家都知道这个看起来是异步的现象,但他真的是异步的吗?

为什么 setState 看起来是『异步』的?

首先得思考一个问题:如何判断这个函数是否为异步?

最直接的,我们写一个 setTimeout,打个 debugger 试试看

image.png

我们都知道 setTimeout 里的回调函数是异步的,也正如上图所示,chrome 会给 setTimeout 打上一个 async 的标签。

接下来我们 debugger setState 看看

image.png

React.useState 返回的第二个参数实际就是这个 dispatchSetState函数(下文细说)。但正如上图所示,这个函数并没有 async 标签,所以 setState 并不是异步的。

那么抛开这些概念来看,上文中 demo-1 的类似异步的现象是怎么发生的呢?

简单的来说,其步骤如下所示。基于此,我们接下来更深入的看看 React 在这个过程中做了什么

image.png

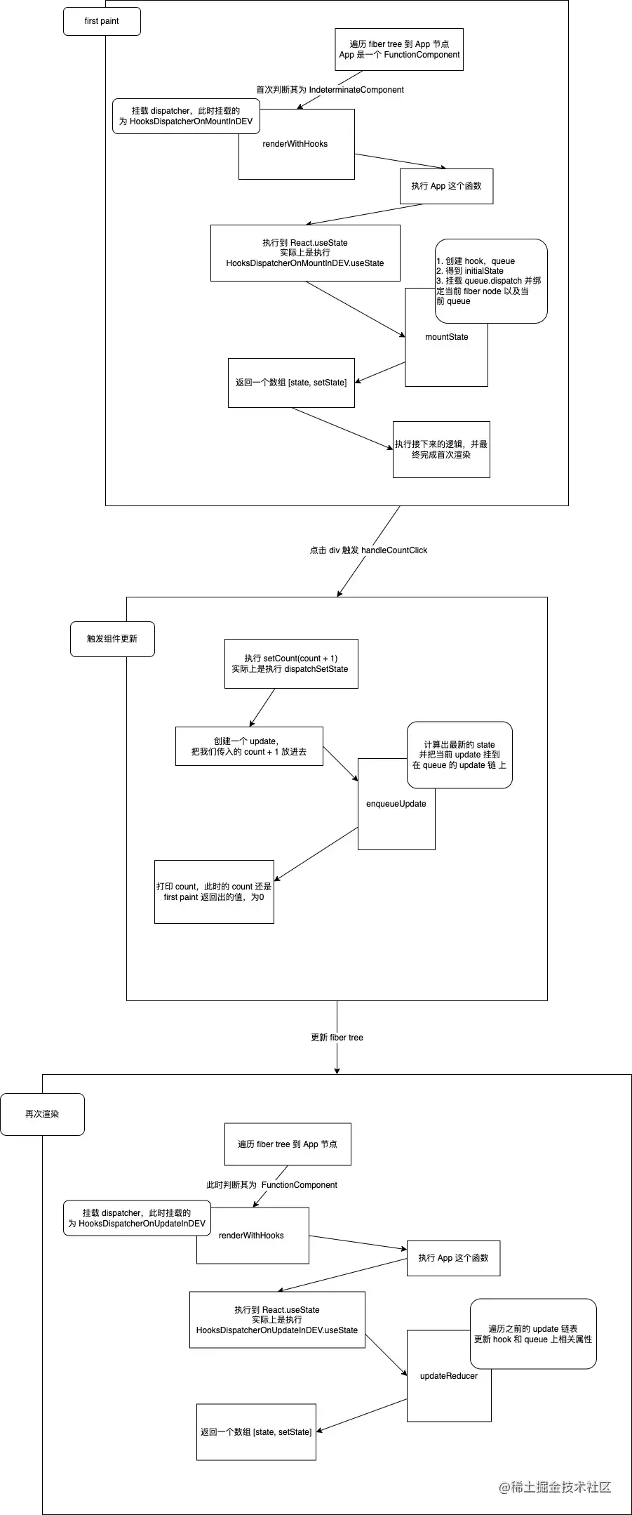
从 first paint 开始

first paint 就是『首次渲染』,为突出显示,就用英文代替。

  • 这里先简单看一下App往下的 fiber tree 结构。每个 fiber node 还有一个return指向其 parent fiber node,这里就不细说了

我们都知道 React 渲染的时候,得遍历一遍 fiber tree,当走到 App 这个 fiber node 的时候发生了什么呢?

接下来我们看看详细的代码(这里的 workInProgress 就是整在处理的 fiber node,不关心的代码已删除)

  • 首先要注意的是,虽然 App 是一个 FunctionComponent,但是在 first paint 的时候,React 判断其为 IndeterminateComponent
 switch (workInProgress.tag) { // workInProgress.tag === 2
  case IndeterminateComponent:
    {
      return mountIndeterminateComponent(
        current,
        workInProgress,
        workInProgress.type,
        renderLanes
      );
    }
  // ...

  case FunctionComponent:
    { /** ... */}
}
  • 接下来走进这个 mountIndeterminateComponent,里头有个关键的函数 renderWithHooks;而在 renderWithHooks 中,我们会根据组件处于不同的状态,给 ReactCurrentDispatcher.current 挂载不同的 dispatcher 。而在first paint 时,挂载的是HooksDispatcherOnMountInDEV 相关参考视频讲解:进入学习

image.png

 function mountIndeterminateComponent(_current, workInProgress, Component, renderLanes) {
     value = renderWithHooks(
         null,
         workInProgress,
         Component,
         props,
         context,
         renderLanes
     );
 }
 function renderWithHooks() {
     // ...
     if (current !== null && current.memoizedState !== null) {
         // 此时 React 认为组件在更新
         ReactCurrentDispatcher.current = HooksDispatcherOnUpdateInDEV;
     } else if (hookTypesDev !== null) {
         // handle edge case,这里我们不关心
     } else {
         // 此时 React 认为组件为 first paint 阶段
         ReactCurrentDispatcher.current = HooksDispatcherOnMountInDEV;
     }
     // ...
     var children = Component(props, secondArg); // 调用我们的 Component
 }
  • 这个 HooksDispatcherOnMountInDEV 里就是组件 first paint 的时候所用到的各种 hooks,
HooksDispatcherOnMountInDEV = {
    // ...
    useState: function (initialState) {
        currentHookNameInDev = 'useState';
        mountHookTypesDev();
        var prevDispatcher = ReactCurrentDispatcher$1.current;
        ReactCurrentDispatcher.current = InvalidNestedHooksDispatcherOnMountInDEV;

        try {
          return mountState(initialState);
        } finally {
          ReactCurrentDispatcher.current = prevDispatcher;
        }
    },
    // ...
}
  • 接下里走进我们的 App(),我们会调用 React.useState,点进去看看,代码如下。这里的 dispatcher 就是上文挂载到 ReactCurrentDispatcher.currentHooksDispatcherOnMountInDEV
function useState(initialState) {
    var dispatcher = resolveDispatcher();
    return dispatcher.useState(initialState);
}
// ...
HooksDispatcherOnMountInDEV = {
    // ...
    useState: function (initialState) {
        currentHookNameInDev = 'useState';
        mountHookTypesDev();
        var prevDispatcher = ReactCurrentDispatcher$1.current;
        ReactCurrentDispatcher$1.current = InvalidNestedHooksDispatcherOnMountInDEV;

        try {
          return mountState(initialState);
        } finally {
          ReactCurrentDispatcher$1.current = prevDispatcher;
        }
    },
    // ...
}
  • 这里会调用 mountState 函数
function mountState(initialState) {
    var hook = mountWorkInProgressHook();

    if (typeof initialState === 'function') {
      // $FlowFixMe: Flow doesn't like mixed types
      initialState = initialState();
    }

    hook.memoizedState = hook.baseState = initialState;
    var queue = {
      pending: null,
      interleaved: null,
      lanes: NoLanes,
      dispatch: null,
      lastRenderedReducer: basicStateReducer,
      lastRenderedState: initialState
    };
    hook.queue = queue;
    var dispatch = queue.dispatch = dispatchSetState.bind(null, currentlyRenderingFiber$1, queue);
    return [hook.memoizedState, dispatch];
}
  • 这个函数做了这么几件事情:

    1. 执行 mountWorkInProgressHook 函数:

      function mountWorkInProgressHook() {
         var hook = {
           memoizedState: null,
           baseState: null,
           baseQueue: null,
           queue: null,
           next: null
         };
      
         if (workInProgressHook === null) {
           // This is the first hook in the list
           currentlyRenderingFiber$1.memoizedState = workInProgressHook = hook;
         } else {
           // Append to the end of the list
           workInProgressHook = workInProgressHook.next = hook;
         }
      
         return workInProgressHook;
       }
      
      • 创建一个 hook
      • 若无 hook 链,则创建一个 hook 链;若有,则将新建的 hook 加至末尾
      • 将新建的这个 hook 挂载到 workInProgressHook 以及当前 fiber node 的 memoizedState
      • 返回 workInProgressHook,也就是这个新建的 hook
    2. 判断传入的 initialState 是否为一个函数,若是,则调用它并重新赋值给 initialState (在我们的demo-1里是『0』)

    3. initialState 挂到 hook.memoizedState 以及 hook.baseState

    4. hook 上添加一个 queue。这个 queue 有多个属性,其中queue.dispatch 挂载的是一个 dispatchSetState。这里要注意一下这一行代码

var dispatch = queue.dispatch = dispatchSetState.bind(null, currentlyRenderingFiber, queue);

Function.prototype.bind 的第一个参数都知道是绑 this 的,后面两个就是绑定了 dispatchSetState 所需要的第一个参数(当前fiber)和第二个参数(当前queue)。

这也是为什么虽然 dispatchSetState 本身需要三个参数,但我们使用的时候都是 setState(params),只用传一个参数的原因。

  1. 返回一个数组,也就是我们常见的 React.useState 返回的形式。此时这个 state 是 0
    • 至此为止,React.useState 在 first paint 里做的事儿就完成了,接下来就是正常渲染,展示页面

image.png

触发组件更新

  • 触发组件更新,自然就是点击这个绑定了事件监听的 div,触发 setCount。回忆一下,这个 setCount 就是上文讲述的,暴露出来的 dispatchSetState。并且正如上文所述,我们传进去的参数实际上是 dispatchSetState 的第三个参数 action。(这个函数自然也涉及一些 React 执行优先级的判断,不在本文的讨论范围内就省略了)
function dispatchSetState(fiber, queue, action) {
    var update = {
      lane: lane,
      action: action,
      hasEagerState: false,
      eagerState: null,
      next: null
    };
    enqueueUpdate(fiber, queue, update);
}
  • dispatchSetState 做了这么几件事

    1. 创建一个 update,把我们传入的 action 放进去

    2. 进入 enqueueUpdate 函数:

      • queue上无 update 链,则在 queue 上以 刚创建的 update 为头节点构建 update
      • queue上有 update 链,则在该链的末尾添加这个 刚创建的 update
    function enqueueUpdate(fiber, queue, update, lane) {
      var pending = queue.pending;
    
      if (pending === null) {
        // This is the first update. Create a circular list.    update.next = update;
      } else {
        update.next = pending.next;
        pending.next = update;
      }
    
      queue.pending = update;
    
      var lastRenderedReducer = queue.lastRenderedReducer;
      var currentState = queue.lastRenderedState;
      var eagerState = lastRenderedReducer(currentState, action);
      update.hasEagerState = true;
      update.eagerState = eagerState;
    }
    
    1. 根据 queue 上的各个参数(reducer、上次计算出的 state)计算出 eagerState,并挂载到当前 update
  • 到此,我们实际上更新完 state了,这个新的 state 挂载到哪儿了呢?在 fiber.memoizedState.queue.pending 上。注意:

    1. fiber 即为当前的遍历到的 fiber node;
    2. pending 是一个环状链表
  • 此时我们打印进行打印,但这里打印的还是 first paint 里返回出来的 state,也就是 0

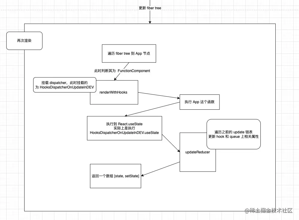
更新、渲染 fiber tree

现在我们更新完 state,要开始跟新 fiber tree 了,进行最后的渲染。逻辑在 performSyncWorkOnRoot 函数里,同样的,不关心的逻辑我们省略

function performSyncWorkOnRoot(root) {
    var exitStatus = renderRootSync(root, lanes);
}
  • 同样的我们先看一眼 fiber tree 更新过程中 与 useState 相关的整个流程图

image.png

  • 首先我们走进 renderRootSync,这个函数作用是遍历一遍 fiber tree,当遍历的 App时,此时的类型为 FunctionComponent。还是我们前文所说的熟悉的步骤,走进 renderWithHooks。注意此时 React 认为该组件在更新了,所以给 dispatcher 挂载的就是 HooksDispatcherOnUpdateInDEV
function renderWithHooks(current, workInProgress, Component, props, secondArg, nextRenderLanes) {
    var children = Component(props, secondArg);
}
  • 我们再次走进 App,这里又要再次调用 React.useState
const App = function () {
      const [count, setCount] = React.useState(0);
      const handleCountClick = () => {
        setCount(count + 1);
      }

      return <div className='app-box'>
        <div onClick={handleCountClick}>the count is {count}</div>
      </div>
}
  • 与之前不同的是,这次所使用的 dispatchHooksDispatcherOnUpdateInDEV。那么这个 dispatch 下的 useState 具体做了什么呢?
useState: function (initialState) {
        currentHookNameInDev = 'useState';
        updateHookTypesDev();
        var prevDispatcher = ReactCurrentDispatcher$1.current;
        ReactCurrentDispatcher$1.current = InvalidNestedHooksDispatcherOnUpdateInDEV;

        try {
          return updateState(initialState);
        } finally {
          ReactCurrentDispatcher$1.current = prevDispatcher;
        }
}
  • 可以看到大致都差不多,唯一不同的是,这里调用的是 updateState,而之前是 mountState
function updateState(initialState) {
    return updateReducer(basicStateReducer);
}
function updateReducer(reducer, initialArg, init) {
  var first = baseQueue.next;
  var newState = current.baseState;

  do {
    // 遍历更新 newState
    update = update.next;
  } while (update !== null && update !== first);

  hook.memoizedState = newState;
  queue.lastRenderedState = newState;
  return [hook.memoizedState, dispatch];
}
  • 这里又调用了 updateReducer,其中代码很多不一一展示,关键步骤就是:

    1. 遍历我们之前挂载到 fiber.memoizedState.queue.pending 上的环状链表,并得到最后的 newState

    2. 更新 hookqueue 上的相关属性,也就是将最新的这个 state 记录下来,这样下次更新的时候可以这次为基础再去更新

    3. 返回一个数组,形式为 [state, setState]此时这个 state 即为计算后的 newState,其值为 1

  • 接下来就走进 commitRootImpl 进行最后的渲染了,这不是本文的重点就不展开了,里头涉及 useEffect 等钩子函数的调用逻辑。

  • 最后看一眼整个详细的流程图

usestate.png

写在最后

上文只是描述了一个最简单的 React.useState 使用场景,各位可以根据本文配合源码,进行以下两个尝试:

Q1. 多个 state 的时候有什么变化?例如以下场景时:

const App = () => {
    const [count, setCount] = React.useState(0);
    const [str, setStr] = React.useState('');
    // ...
}

A1. 将会构建一个上文所提到的 hook

Q2. 对同个 state 多次调用 setState 时有什么变化?例如以下场景:

const App = () => {
      const [count, setCount] = React.useState(0);
      const handleCountClick = () => {
        setCount(count + 1);
        setCount(count + 2);
      }
      return <div className='app-box'>
        <div onClick={handleCountClick}>the count is {count}</div>
      </div>
}

A2. 将会构建一个上文所提到的 update