分布式锁-Redisson的使用及源码分析

147 阅读6分钟

前言

  1. 分布式锁主要是解决集群,分布式下数据一致性的问题。在单机的环境下,应用是在同一进程下的,只需要保证单进程多线程环境中的线程安全性,通过 JAVA 提供的 volatile、ReentrantLock、synchronized 以及 concurrent 并发包下一些线程安全的类等就可以做到。

  2. 分布式锁的实现主要有以下方式:

    • 基于数据库

    • 基于分布式协调系统

    • 基于缓存

      • 基于redis命令。如:setnx等操作
      • 基于redis Lua脚本能力(本文介绍的实现方式 redisson)

一、Redisson的使用

Redisson 支持单点模式、主从模式、哨兵模式、集群模式,这里以单点模式为例

  1. 引入maven依赖

            <!-- maven版本号根据项目版本自行调整 -->
            <!--redis-->
            <dependency>
                <groupId>org.springframework.boot</groupId>
                <artifactId>spring-boot-starter-data-redis</artifactId>
                <version>2.4.0</version>
            </dependency>
            <!--使用redisson作为分布式锁-->
            <dependency>
                <groupId>org.redisson</groupId>
                <artifactId>redisson</artifactId>
                <version>3.16.8</version>
            </dependency>
    
  2. yml配置

    spring:
      redis:
        # Redis数据库索引(默认为0)
        database: 0
        # Redis服务器地址
        host: 127.0.0.1
        # Redis服务器连接端口
        port: 6379
        # Redis服务器链接密码(默认为空)
        password:
        jedis:
          pool:
            # 连接池最大链接数(负值表示没有限制)
            max-active: 20
            # 连接池最大阻塞等待时间(负值表示没有限制)
            max-wait: -1
            # 链接池中最大空闲链接
            max-idle: 10
            # 连接池中最小空闲链接
            min-idle: 0
        # 链接超市时间(毫秒)
        timeout: 1000
    
  3. Redisson配置

    @Configuration
    public class RedissonConfig {
    ​
        @Value("${spring.redis.host}")
        private String redisHost;
        @Value("${spring.redis.password}")
        private String redisPassword;
        @Value("${spring.redis.port}")
        private String port;
    ​
        @Bean
        @ConditionalOnMissingBean
        public RedissonClient redissonClient() {
            Config config = new Config();
            //单机模式  依次设置redis地址和密码
            System.out.println(redisHost);
            // config.useSingleServer().setAddress("redis://" + redisHost + ":" + port).setPassword(redisPassword);
            // 没有配置redis密码
            config.useSingleServer().setAddress("redis://" + redisHost + ":" + port);
            return Redisson.create(config);
        }
    }
    
  4. 测试用例

    package com.example.aopdemo;
    ​
    import com.example.aopdemo.springbootaopdemo.SpringBootDemoxzApplication;
    import java.util.concurrent.TimeUnit;
    import javax.annotation.Resource;
    import lombok.extern.slf4j.Slf4j;
    import org.junit.jupiter.api.Test;
    import org.redisson.api.RLock;
    import org.redisson.api.RedissonClient;
    import org.springframework.boot.test.context.SpringBootTest;
    import org.springframework.scheduling.concurrent.ThreadPoolTaskExecutor;
    ​
    /**
     * @ClassName RedissonTest
     * @Description Redisson测试用例
     * @Author 阿Q
     * @Date 2022/11/26
     */
    @Slf4j
    @SpringBootTest(classes = SpringBootDemoxzApplication.class)
    public class RedissonTest {
    ​
        @Resource
        private RedissonClient redissonClient;
    ​
        @Resource
        private ThreadPoolTaskExecutor executor;
    ​
        // redisson分布式锁的key
        private static final String LOCK_TEST_KEY = "redisson:lock:test";
    ​
        int n = 500;
    ​
        /**
         * 分布式锁测试用例
         */
        @Test
        public void lockTest() {
            // 利用 循环+多线程 模仿高并发请求
            for (int i = 0; i < 10; i++) {
                executor.execute(() -> {
                    // 这里获取公平锁,遵循先进先出原则,方便测试
                    RLock fairLock = redissonClient.getFairLock(LOCK_TEST_KEY);
    ​
                    try {
                        // 尝试加锁
                        // waitTimeout 尝试获取锁的最大等待时间,超过这个值,则认为获取锁失败
                        // leaseTime   锁的持有时间,超过这个时间锁会自动失效(值应设置为大于业务处理的时间,确保在锁有效期内业务能处理完)
                        boolean lock = fairLock.tryLock(3000, 30, TimeUnit.MILLISECONDS);
                        if (lock){
                            log.info("线程:" + Thread.currentThread().getName() + "获得了锁");
                            log.info("剩余数量:{}", --n);
                        }
                    } catch (InterruptedException e) {
                        e.printStackTrace();
    ​
                    } finally {
                        log.info("线程:" + Thread.currentThread().getName() + "准备释放锁");
                        // 注意,无论出现任何情况,都要主动解锁
                        fairLock.unlock();
                    }
                });
            }
    ​
            try {
                // ->_-> 这里使当前方法占用的线程休息10秒,不要立即结束
                Thread.sleep(10000);
            } catch (InterruptedException e) {
                e.printStackTrace();
            }
        }
    }
    ​
    

二、Redisson源码分析

redisson这个框架的实现依赖了Lua脚本和Netty,以及各种Future及FutureListener的异步、同步操作转换,加锁和解锁过程中还巧妙地利用了redis的发布订阅功能

简单了解Lua脚本(Redisson 版本 3.16.8)

想要真正读懂redisson底层的加锁解锁实现,基本的lua脚本还是要了解一下的,这里作者就不深入了(毕竟我也是门外汉),大家有兴趣的可以去深入一下,这里只针对锁的实现来解释一下

加锁脚本
  • KEYS[1] 锁的名字
  • ARGV[1] 锁自动失效时间(毫秒,默认30s(看门狗续期时长))
  • ARGV[2] hash子项的key(uuid+threadId)
--如果锁不存在
if (redis.call('exists', KEYS[1]) == 0) then
--重入次数初始为0后加一
redis.call('hincrby', KEYS[1], ARGV[2], 1);
--设锁的过期时间
redis.call('pexpire', KEYS[1], ARGV[1]);
--返回null-代表加锁成功
return nil;
--结束符
end;
--如果加锁的进程已存在
if (redis.call('hexists', KEYS[1], ARGV[2]) == 1) then
--重入次数加一
redis.call('hincrby', KEYS[1], ARGV[2], 1);
--更新锁的过期时间(毫秒)
redis.call('pexpire', KEYS[1], ARGV[1]);
--返回null-代表重入成功
return nil;
--结束符
end;
--返回锁的剩余时间(毫秒)-代表加锁失败
return redis.call('pttl', KEYS[1]);
  • 脚本解读

加锁逻辑.jpg

结论:当且仅当返回nil,才表示加锁成功;

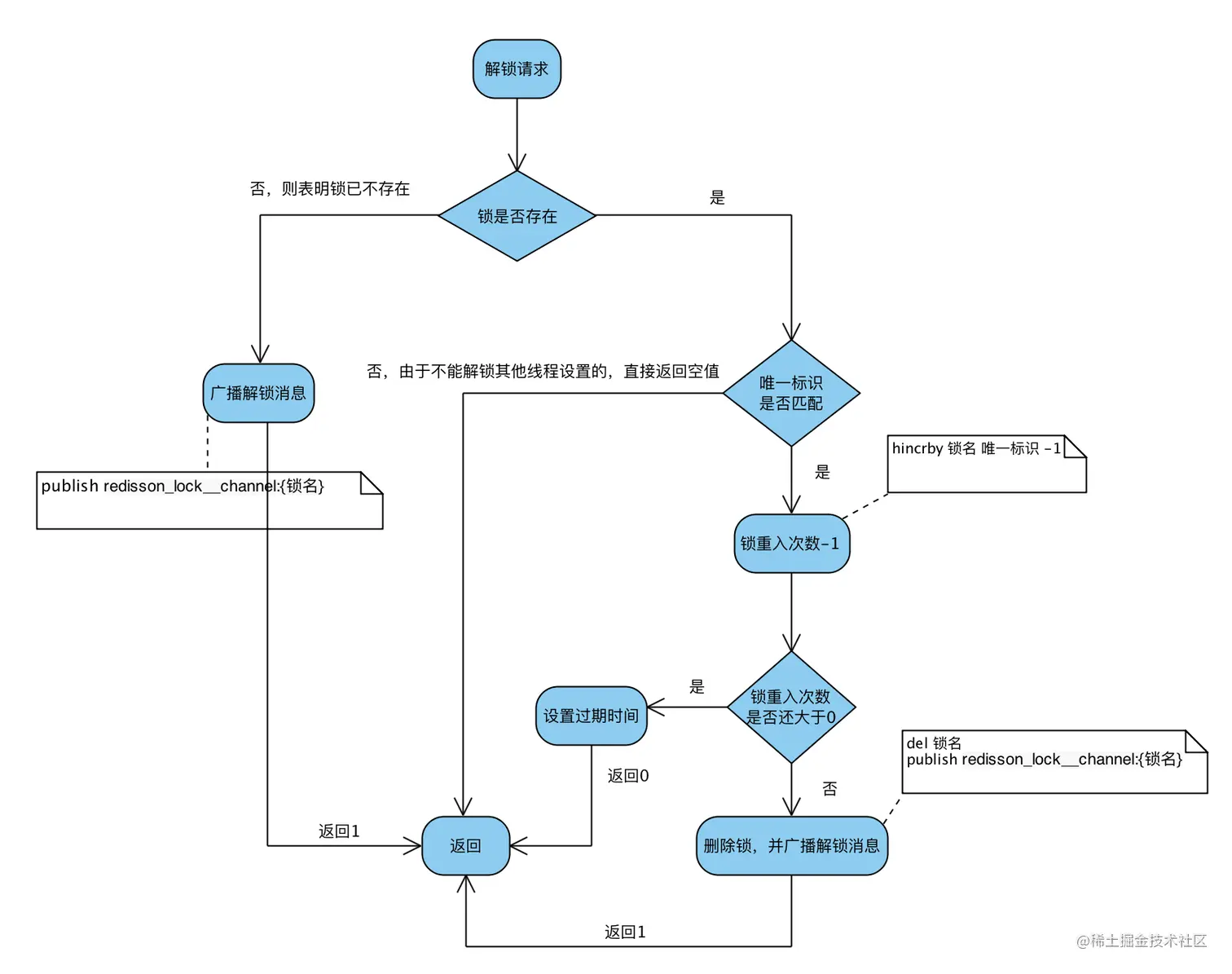
解锁脚本
  • KEYS[1] 锁的名字
  • KEYS[2] 发布订阅的channel=redisson_lock__channel:{lock_name}
  • ARGV[1] 发布订阅中解锁消息=0
  • ARGV[2] 看门狗续期时间
  • ARGV[3] hash子项的key=uuid+threadId
--如果锁不存在
if (redis.call('hexists', KEYS[1], ARGV[3]) == 0) then
--返回null-代表解锁成功
return nil;
end;
--重入次数减一
local counter = redis.call('hincrby', KEYS[1], ARGV[3], -1);
--如果重入次数不为0,对锁进行续期(使用看门狗的续期时间,默认续期30s)
if (counter > 0) then
redis.call('pexpire', KEYS[1], ARGV[2]);
--返回0-代表锁的重入次数减一,解锁成功
return 0;
--否则重入次数<=0
else
--删除key
redis.call('del', KEYS[1]);
--向channel中发布删除key的消息
redis.call('publish', KEYS[2], ARGV[1]);
--返回1-代表锁被删除,解锁成功
return 1;
end;
return nil;
  • 解锁脚本

解锁逻辑.jpg

结论:当且仅当返回1,才表示当前请求真正解锁;

看门口续期lua脚本

io.netty.util.TimerTask每10秒执行一次(30(续期时间)/3)

  • KEYS[1] 锁的名字
  • ARGV[1]
--自己加的锁存在
if (redis.call('hexists', KEYS[1], ARGV[2]) == 1) then
--续期
redis.call('pexpire', KEYS[1], ARGV[1]);
--1代表续期成功
return 1;
end;
--自己加的锁不存在,后续不需要再续期
return 0;
源码鉴赏
  • 加锁逻辑

        // tryLock 是Redisson加锁的核心代码,在这里,我们基本可以了解加锁的整个逻辑流程
        @Override
        public boolean tryLock(long waitTime, long leaseTime, TimeUnit unit) throws InterruptedException {
            // 获取锁能容忍的最大等待时长
            long time = unit.toMillis(waitTime);
            // 获取当前系统时间 - 节点一
            long current = System.currentTimeMillis();
            // 获取当前线程id
            long threadId = Thread.currentThread().getId();
            
            // 【核心点1】尝试获取锁,若返回值为null,则表示已获取到锁
            Long ttl = tryAcquire(waitTime, leaseTime, unit, threadId);
            if (ttl == null) {
                return true;
            }
            
            // 剩余等待时长 =   最大等待时长-(当前时间-节点一)
            time -= System.currentTimeMillis() - current;
            if (time <= 0) {
                acquireFailed(waitTime, unit, threadId);
                return false;
            }
            
            current = System.currentTimeMillis();
            
            // 【核心点2】订阅解锁消息
            CompletableFuture<RedissonLockEntry> subscribeFuture = subscribe(threadId);
            try {
                // 以阻塞的方式获取订阅结果,最大等待时常time
                subscribeFuture.toCompletableFuture().get(time, TimeUnit.MILLISECONDS);
            } catch (ExecutionException | TimeoutException e) {
                // 判断异步任务是否不存在
                if (!subscribeFuture.cancel(false)) {
                    subscribeFuture.whenComplete((res, ex) -> {
                        // 异步任务出现异常,取消订阅
                        if (ex == null) {
                            unsubscribe(res, threadId);
                        }
                    });
                }
                acquireFailed(waitTime, unit, threadId);
                return false;
            }
    ​
            try {
                // 剩余等待时长
                time -= System.currentTimeMillis() - current;
                if (time <= 0) {
                    acquireFailed(waitTime, unit, threadId);
                    return false;
                }
            
                // 循环获取锁      
                while (true) {
                    long currentTime = System.currentTimeMillis();
                    // 再次获取锁,成功则返回
                    ttl = tryAcquire(waitTime, leaseTime, unit, threadId);
                    // lock acquired
                    if (ttl == null) {
                        return true;
                    }
    ​
                    time -= System.currentTimeMillis() - currentTime;
                    if (time <= 0) {
                        acquireFailed(waitTime, unit, threadId);
                        return false;
                    }
    ​
                    currentTime = System.currentTimeMillis();
                    
                    // 【核心点3】阻塞等待信号量唤醒或者超时,接收到订阅时唤醒
                    // 使用的是Semaphore#tryAcquire()
                    // 判断 锁的占有时间(ttl)是否小于等待时间  
                    if (ttl >= 0 && ttl < time) {
                        commandExecutor.getNow(subscribeFuture).getLatch().tryAcquire(ttl, TimeUnit.MILLISECONDS);
                    } else {
                        commandExecutor.getNow(subscribeFuture).getLatch().tryAcquire(time, TimeUnit.MILLISECONDS);
                    }
    ​
                    time -= System.currentTimeMillis() - currentTime;
                    if (time <= 0) {
                        acquireFailed(waitTime, unit, threadId);
                        return false;
                    }
                }
            } finally {
                // 因为是同步操作,所以无论加锁成功或失败,都取消订阅
                unsubscribe(commandExecutor.getNow(subscribeFuture), threadId);
            }
        }
    

    接下来,我们再一起看一下 tryAcquire()

    private Long tryAcquire(long waitTime, long leaseTime, TimeUnit unit, long threadId) {
            // get方法就是以线程阻塞的方式获取结果,这里不再展示,有兴趣的朋友可以自行查看源码
            return get(tryAcquireAsync(waitTime, leaseTime, unit, threadId));
        }
    
        /**
         * 异步的方式尝试获取锁
         */
        private <T> RFuture<Long> tryAcquireAsync(long waitTime, long leaseTime, TimeUnit unit, long threadId) {
                RFuture<Long> ttlRemainingFuture;
                
                // 占有时间等于 -1 表示会一直持有锁,直到业务进行完成,主动解锁(这里就显示出了finally的重要性)
                if (leaseTime != -1) {
                    // 【核心点4】这里就是直接使用lua脚本
                    ttlRemainingFuture = tryLockInnerAsync(waitTime, leaseTime, unit, threadId, RedisCommands.EVAL_LONG);
                } else {
                    ttlRemainingFuture = tryLockInnerAsync(waitTime, internalLockLeaseTime,
                            TimeUnit.MILLISECONDS, threadId, RedisCommands.EVAL_LONG);
                }
                CompletionStage<Long> f = ttlRemainingFuture.thenApply(ttlRemaining -> {
                    // lock acquired
                    if (ttlRemaining == null) {
                        if (leaseTime != -1) {
                            internalLockLeaseTime = unit.toMillis(leaseTime);
                        } else {
                            scheduleExpirationRenewal(threadId);
                        }
                    }
                    return ttlRemaining;
                });
                return new CompletableFutureWrapper<>(f);
            }
    
    /**
     * 兄弟们看到这里应该就恍然大悟了吧,redisson最底层就是lua脚本的直接调用
     * 这里就不作说明了,上面的lua脚本分析已经说的很明白了
     */
    <T> RFuture<T> tryLockInnerAsync(long waitTime, long leaseTime, TimeUnit unit, long threadId, RedisStrictCommand<T> command) {
            return evalWriteAsync(getRawName(), LongCodec.INSTANCE, command,
                    "if (redis.call('exists', KEYS[1]) == 0) then " +
                            "redis.call('hincrby', KEYS[1], ARGV[2], 1); " +
                            "redis.call('pexpire', KEYS[1], ARGV[1]); " +
                            "return nil; " +
                            "end; " +
                            "if (redis.call('hexists', KEYS[1], ARGV[2]) == 1) then " +
                            "redis.call('hincrby', KEYS[1], ARGV[2], 1); " +
                            "redis.call('pexpire', KEYS[1], ARGV[1]); " +
                            "return nil; " +
                            "end; " +
                            "return redis.call('pttl', KEYS[1]);",
                    Collections.singletonList(getRawName()), unit.toMillis(leaseTime), getLockName(threadId));
        }
    
  • 解锁逻辑

        /**
        * 解锁逻辑
        */
        @Override
        public void unlock() {
            try {
                // 相信看来上面的逻辑,兄弟们应该已经很熟悉redisson作者的编码习惯了,照例get还是以线程阻塞的方式获取结果
                get(unlockAsync(Thread.currentThread().getId()));
            } catch (RedisException e) {
                if (e.getCause() instanceof IllegalMonitorStateException) {
                    throw (IllegalMonitorStateException) e.getCause();
                } else {
                    throw e;
                }
            }
        }
    
        // 异步解锁
        @Override
        public RFuture<Void> unlockAsync(long threadId) {
            // 调用异步解锁方法
            // unlockInnerAsync() 是抽象方法,所有的实现方法都是直接调用lua脚本,这里不做展示,感兴趣的同学可以自行查看
            // 调用真正的实现取决于上面我们创建什么样的lock对象        
            RFuture<Boolean> future = unlockInnerAsync(threadId);
    ​
            CompletionStage<Void> f = future.handle((opStatus, e) -> {
                cancelExpirationRenewal(threadId);
    ​
                if (e != null) {
                    throw new CompletionException(e);
                }
                if (opStatus == null) {
                    IllegalMonitorStateException cause = new IllegalMonitorStateException("attempt to unlock lock, not locked by current thread by node id: "
                            + id + " thread-id: " + threadId);
                    throw new CompletionException(cause);
                }
    ​
                return null;
            });
    ​
            return new CompletableFutureWrapper<>(f);
        }
    

结语:

各位看官老爷们,新手上路,难免翻车,以上内容,有什么不合适或错误的地方还望大家评论区不吝赐教!