十三、前驱节点(predecessor)&后继节点(successor)

1,252 阅读2分钟

前驱节点(predecessor)

  • 前驱节点:中序遍历时的前一个节点
    • 如果是二叉搜索树,前驱节点就是前一个比它小的节点

前驱节点(predecessor)

寻找前驱节点有三种情况:

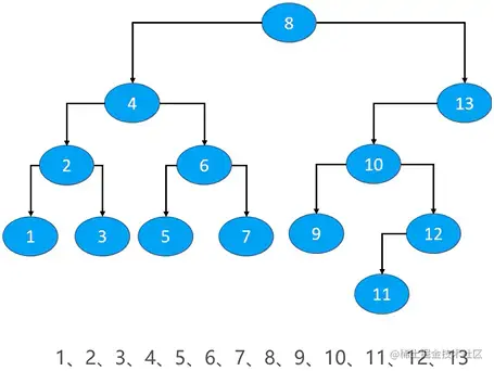
node.left != null(左子树不为null) 举例:6、13、8 前驱节点:predecessor = node.left.right.right.right... 终止条件:rightnull

node.left == null && node.parent != null(左子树为null但是它的父节点不为null) 举例:7、11、9、1 前驱节点:predecessor = node.parent.parent.parent... 终止条件:nodeparent的右子树中

node.left == null && node.parent == null(左子树为null并且父节点也为null) 举例:没有左子树的根节点(上图中8没有左子树的情况) 那就没有前驱节点

private Node<E> predecessor(Node<E> node){
	if(node == null) return null;
	
	// 前驱节点在左子树当中(left.right.right.right...)
	Node<E> p = node.left;
	if(p != null) {
		while (p.right != null) {
			p = p.right;
		}
		return p;
	}
	
	// 从父节点、祖父节点中寻找前驱节点
	while(node.parent != null && node == node.parent.left) {
		//该节点的父节点不为空,并且该节点是父节点的左孩子
		node = node.parent;
	}
	// 第一种情况:node.parent == null
	// 第二种情况:node == node.parent.right
	return node.parent;
}

后继节点(successor)

  • 后继节点:中序遍历时的后一个节点
    • 如果是二叉搜索树,后继节点就是后一个比它大的节点 后继节点(successor) 寻找后继节点有三种情况:

node.right != null 举例:1、8、4 后继节点:successor = node.right.left.left.left... 终止条件:leftnull

node.right == null && node.parent != null 举例:7、6、3、11 后继节点:successor = node.parent.parent.parent... 终止条件:nodeparent的左子树中

node.right == null && node.parent == null 举例:没有右子树的根节点(上图中8没有右子树的情况) 那就没有前驱节点

private Node<E> successor(Node<E> node){
	if(node == null) return null;
	
	// 后继节点在右子树当中(right.left.left.left...)
	Node<E> p = node.right;
	if(p != null) {
		while (p.left != null) {
			p = p.left;
		}
		return p;
	}
	
	// 从父节点、祖父节点中寻找后继节点
	while(node.parent != null && node == node.parent.right) {
		//该节点的父节点不为空,并且该节点是父节点的右孩子
		node = node.parent;
	}
	// 第一种情况:node.parent == null
	// 第二种情况:node == node.parent.left
	return node.parent;
}

代码链接