一、Future概念
1.1、概念
Oracle官方文档 针对Future接口解释如下:未来表示异步计算的结果。提供了检查计算是否完成,等待计算完成以及检索计算结果的方法。只有在计算完成时,才能使用方法 get() 检索结果,如有必要,在计算准备就绪之前将其阻止。取消由取消方法执行。
举个例子:发快递时的快递单号,整个快递过程中单号就是唯一的重要标识与凭证。Future 就类似于这个单号,在异步操作中,可以根据 Future 去提取相关的操作结果。所以Future 表示的是异步任务还没完成提前给出的未来结果。
1.2、Future
java中 Future 就是对于具体的 Runnable 或者 Callable(下面会详细介绍) 任务的执行结果进行取消、查询是否完成、获取结果。必要时可以通过get方法获取执行结果,该方法会阻塞直到任务返回结果。
代码定义:
public interface Future<V> {
boolean cancel(boolean mayInterruptIfRunning);
boolean isCancelled();
boolean isDone();
V get() throws InterruptedException, ExecutionException;
V get(long timeout, TimeUnit unit)
throws InterruptedException, ExecutionException, TimeoutException;
}
提供功能点:
- cancel:用来取消任务,成功:true,失败:false。如果任务【已完成】或【未执行】或【被取消过】则返回false。
- 参数 mayInterruptIfRunning 表示是否允许取消正在执行却没有执行完毕的任务。
- isCancelled:方法表示任务是否被取消成功,如果在任务正常完成前被取消成功,则返回 true。
- isDone方法表示任务是否已经完成,若任务完成,则返回true;
- get()方法用来获取执行结果,这个方法会产生阻塞,会一直等到任务执行完毕才返回;
- get(long timeout, TimeUnit unit)用来获取执行结果,如果在指定时间内,还没获取到结果,就直接返回null。
也就是说Future提供了三种功能:
- 判断任务是否完成;
- 能够中断任务;
- 能够获取任务执行结果。 因为Future只是一个接口,所以是无法直接用来创建对象使用的,因此就有了下面的FutureTask。
1.2、与Thread区别
常见的两种创建线程的方式。一种是直接继承Thread,另外一种就是实现Runnable接口。Future与这二者的唯一区别就是:Thread是没有返回结果的,而Future模式是有返回结果的。
二、Future使用
先假设个场景,我们要做烧仙草奶茶。那么就需要分别把烧仙草和奶茶做好,然后再做出烧仙草奶茶,前面的烧仙草的制作和奶茶的制作都耗时不短,而且二者完全独立,所以可以有二者同时进行即有两个线程分别去制作。等均完成后进行最后的制作。
public static void main(String[] args) throws Exception {
ExecutorService executorService = Executors.newCachedThreadPool();
FutureTask<String> makeGrassJelly = new FutureTask<>(new Callable<String>() {
@Override
public String call() throws Exception {
System.out.println(Thread.currentThread().getName() + ":" + "开始制作烧仙草。。。。。");
// 模拟制作耗时耗时
Thread.sleep(3000);
System.out.println(Thread.currentThread().getName() + ":" + "烧仙草已经做好了...");
return "烧仙草";
}
});
executorService.submit(makeGrassJelly);
//也可使用如下方式,两种方式的效果一样,只不过一个使用的是ExecutorService,一个使用的是Thread
/*
Thread thread = new Thread(makeGrassJelly);
thread.start();
*/
// 在制作烧仙草的同时制作奶茶
System.out.println(Thread.currentThread().getName() + ":" + " 烧仙草的线程已经开始,下面我们做奶茶...");
// 模拟奶茶制作的耗时
Thread.sleep(2000);
System.out.println(Thread.currentThread().getName() + ":" + "奶茶准备好了");
String milkTea = "奶茶";
// 开水已经稍好,我们取得烧好的开水
String grassJelly = makeGrassJelly.get();
System.out.println(Thread.currentThread().getName() + ":" + grassJelly + milkTea + ":制作完成了,可以开吃了");
}
执行结果:
main: 烧仙草的线程已经开始,下面我们做奶茶... pool-1-thread-1:开始制作烧仙草。。。。。 main:奶茶准备好了 pool-1-thread-1:烧仙草已经做好了... main:烧仙草奶茶:制作完成了,可以开吃了
从demo可知,使用Future步骤如下:
- 新建一个Callable匿名函数实现类对象,我们的业务逻辑在Callable的call方法中实现,其中Callable的泛型是返回结果类型;
- 然后把Callable匿名函数对象作为FutureTask的构造参数传入,构建一个futureTask对象;
- 然后再把futureTask对象作为Thread构造参数传入并开启这个线程执行去执行业务逻辑;
- 最后我们调用futureTask对象的get方法得到业务逻辑执行结果。
可以看到跟 Future 使用有关的JDK类主要有 FutureTask 和 Callable 两个,下面分别对对 Callable 和 FutureTask 进行源码分析。
三、Callable
正式进入Future模式讲解前,先了解下预备知识之——Callable。
3.1、Callable 介绍
Callable: 代表一段可以调用并返回结果的代码;Future接口 表示异步任务,是还没有完成的任务给出的未来结果。所以说 Callable 用于产生结果,Future 用于获取结果。
代码声明:
public interface Callable<V> {
/**
* 计算结果,如果计算失败则抛出异常
*
* @return computed result
* @throws Exception if unable to compute a result
*/
V call() throws Exception;
}
可以看到,这是一个泛型接口,call()函数返回的类型就是传递进来的V类型。
一般情况下是配合 ExecutorService 来使用的,在 ExecutorService 接口中声明了若干个submit方法的重载版本:
<T> Future<T> submit(Callable<T> task);
<T> Future<T> submit(Runnable task, T result);
Future<?> submit(Runnable task);
第一个 submit 方法里面的参数类型就是 Callable。返回的是 Future 类型对象。
3.2、与Runnable
-
相同点
- 都可以开发多线程。
- 都可以使用ExecutorService来执行。
-
不同点
- Callable有返回值,可以向上抛异常。Runnable不行。
- 都使用 ExecutorService 来执行,Callable 的返回值有意义,Runnable 的返回值为空。
3.3、Callable执行
Callable 的使用方式有两种一种是结合 ExecutorService 提交使用,一种是构建 FutureTask 对象来使用。
就先聊聊 Callable 的使用方法之一是:ExecutorService 的 submit 方法,那么我们就看下具体的执行逻辑和涉及的相关类型。
异步执行demo
public void executeTask(){
ExecutorService executorService = Executors.newCachedThreadPool();
//提交带有返回值的任务以供执行,并返回表示任务挂起结果的 Future
Future submit = executorService.submit(()->{
//业务逻辑执行
log.info("in callable!!!!");
return "callable";
});
try {
//获取执行结果
submit.get();
} catch (Exception e) {
log.error("==== Asynchronous execution exception");
throw new RuntimeException(e);
}
}
执行逻辑: 1. 获取 ExecutorService 实例: 获取 ExecutorService 实例,用于任务提交操作。newCachedThreadPool() 将返回 ThreadPoolExecutor 类型对象实例。
2. submit() 提交任务
- 执行对象类型
Executors.newCachedThreadPool() 产生的对象实例类型为 ThreadPoolExecutor。其继承实现模型为:

- 方法调用源码分析 提交任务的方法 submit 由 ExecutorService 接口定义,在 AbstractExecutorService 里面实现。ThreadPoolExecutor 类没有再次覆盖实现。因此最终调用的代码逻辑为 AbstractExecutorService 内的逻辑,其实现逻辑如下:
// AbstractExecutorService.java
public <T> Future<T> submit(Callable<T> task) {
if (task == null) throw new NullPointerException();
RunnableFuture<T> ftask = newTaskFor(task);
execute(ftask);
return ftask;
}
// newTaskFor实现
protected <T> RunnableFuture<T> newTaskFor(Callable<T> callable) {
return new FutureTask<T>(callable);
}
由源码可知,submit执行时:
- 先将Callable接口实现转化为 FutureTask 类型对象。
- 然后再通过 execute 执行。
具体执行逻辑下面聊到 FutureTask 会详细说明。此处已经说明了 Callable 最终一定通过与 Future 结合进行使用,达到异步执行任务且返回相关结果的功能。所以两种执行方式的底层实现实为一种:即结合 FutureTask 进行使用。
那么接下来就聊聊 FutureTask 。
四、FutureTask
4.1、FutureTask类结构分析
FutureTask的类结构:
通过类图我们不难看出,RunnableFuture 继承了 Runable 以及 Future 接口,所以它即可以被线程异步执行,也可作为Future得到callable的计算结果。
下面进入正题聊聊 FutureTask,它实现了RunnableFuture 接口,所以也是 Future 和Runnable 接口的具体实现类,即异步任务执行后我们能够获取到异步任务的执行结果。
下面就详详细的通过源码分析下 FutureTask 的执行逻辑。
4.2、源码分析——属性
先看下具体属性,这个在整体运行逻辑中都是很重要的。
// FutureTask.java
/* Possible state transitions:
* NEW -> COMPLETING -> NORMAL
* NEW -> COMPLETING -> EXCEPTIONAL
* NEW -> CANCELLED
* NEW -> INTERRUPTING -> INTERRUPTED
*/
// 任务执行状态标识
private volatile int state;
//定义运行状态码
private static final int NEW = 0;
private static final int COMPLETING = 1;
private static final int NORMAL = 2;
private static final int EXCEPTIONAL = 3;
private static final int CANCELLED = 4;
private static final int INTERRUPTING = 5;
private static final int INTERRUPTED = 6;
/** Callable对象实现,用于异步执行 */
private Callable<V> callable;
/** 从 get() 返回的结果或抛出的异常 */
private Object outcome;
/** 用来执行callable任务的线程 */
private volatile Thread runner;
/** 在 Treiber 中记录等待线程的简单链表节点 */
private volatile WaitNode waiters;
// VarHandle mechanics
private static final VarHandle STATE;
private static final VarHandle RUNNER;
private static final VarHandle WAITERS;
根据Java并发工具类三板斧:
- 状态
- 队列
- CAS操作 从这个方面分别对不同的属性进行详细的解析。
4.2.1、属性——状态
// FutureTask.java
private static final int NEW = 0;
private static final int COMPLETING = 1;
private static final int NORMAL = 2;
private static final int EXCEPTIONAL = 3;
private static final int CANCELLED = 4;
private static final int INTERRUPTING = 5;
private static final int INTERRUPTED = 6;
FutureTask 中定义了七种状态,一种初始状态,四种终态,两种中间态,由 0-6 分别代表分别如下:
- 初始状态:
- NEW:初始状态,这是由构造函数保证的。
- 中间态:瞬间状态,而且此状态并不代表任务正执行,而是已经执行完成正(成功或失败异常)在设置返回结果
- COMPLETING: 正在设置任务结果
- INTERRUPTING: 正在中断运行任务的线程
- 终态
- NORMAL:任务正常执行完毕
- EXCEPTIONAL:任务执行过程中发生异常
- CANCELLED:任务被取消
- INTERRUPTED:任务被中断
执行状态流转顺序如下:
- NEW -> COMPLETING -> NORMAL
- 任务正常执行且完成设置返回结果。
- 状态由 set 方法设置。
- NEW -> COMPLETING -> EXCEPTIONAL
- 任务执行异常。
- 状态由 setException 方法设置。
- NEW -> CANCELLED
- 任务取消,即调用了 cancel(false)
- 状态由 cancel 方法设置。
- NEW -> INTERRUPTING -> INTERRUPTED
- 任务取消,即调用了 cancel(true)
- 状态由 cancel 方法设置。
因此涉及状态修改的只有 set、setException、cancel这三个方法,方法的具体逻辑后面再详细分析。
4.2.2、属性——队列
聊队列时同时将其它相关操作的属性一块聊一聊,
- 处理逻辑(callable) 包含具体的异步执行逻辑内容,整个生命周期从构造函数接收,到call()方法调用执行,到最后的移除销毁整个过程与线程的具体执行逻辑息息相关。后面聊到具体执行逻辑再分析。
- 执行(runner) 用来执行 callable 任务的线程,runner 属性是在运行时被初始化的。 简单点说,就是run方法被调用时赋值。
- 结果(outcome) 任务的执行结果,成功为 callable 内的返回结果,失败为异常对象。
- 队列(waiters) 所有等待任务执行完毕的线程的集合。
在并发编程中使用队列通常是将 当前线程包装成某种类型的数据结构扔到等待队列中, 接下来看下waiters的结构定义:
static final class WaitNode {
volatile Thread thread;
volatile WaitNode next;
WaitNode() { thread = Thread.currentThread(); }
}
简单的单项链表结构,仅有两个属性一个是当前线程 thread,一个是下一个队列节点对象 next。
- thread:存放当前调用 FutureTask 内各相关方法的线程信息。
- next:指向下一个节点的next属性。
根据 WaitNode 对象的数据结构和属性内容,可以很明显的知道它的作用,即:将当前线程信息存放至链表,按照 后进先出 的规则进行相关操作。
因为 Future 的 get()/get(timeout) 在 task 处于非完成状态时是需要 阻塞等待 的,如果多个线程进行 get 操作,显然需要一个链表/队列来维护这些等待线程,这就是waiters的意义所在。
简答模拟了一下五个线程同时调用 get() 方法,可看到当第5个线程进行时,队列(waiters) 已经有五个等待线程了:
其中 runner , waiters 和 state 都是用 volatile 关键字修饰,说明这三个变量都是多线程共享的对象(成员变量),会被多线程操作,此时用volatile关键字修饰是为了一个线程操作volatile属性变量值后,能够及时对其他线程可见。当然仅仅如此依旧存在线程安全的问题,所以其相关操作使用的CAS机制来确保线程的安全性。下面就聊下CAS。
4.2.3、属性——CAS
// FutureTask.java
private static final VarHandle STATE;
private static final VarHandle RUNNER;
private static final VarHandle WAITERS;
static {
try {
MethodHandles.Lookup l = MethodHandles.lookup();
STATE = l.findVarHandle(FutureTask.class, "state", int.class);
RUNNER = l.findVarHandle(FutureTask.class, "runner", Thread.class);
WAITERS = l.findVarHandle(FutureTask.class, "waiters", WaitNode.class);
} catch (ReflectiveOperationException e) {
throw new ExceptionInInitializerError(e);
}
}
从这个静态代码块中我们也可以看出,CAS操作主要针对3个属性,包括 STATE、RUNNER 和 WAITERS,说明这3个属性基本是会被多个线程同时访问的。其中 STATE属性代表了任务的状态,WAITERS 属性代表了指向栈顶节点的指针。RUNNER 主要是为了 中断或者取消任务 做准备的,只有知道了执行任务的线程是谁,我们才能去中断它。
具体的操作也是使用了CAS方法即 compareAndSet 来完成的。
4.3、源码分析——构造函数
FutureTask有两个构造函数,分别看下源码:
// 构造函数1
// FutureTask.java
public FutureTask(Callable<V> callable) {
if (callable == null)
throw new NullPointerException();
this.callable = callable;
this.state = NEW; // ensure visibility of callable
}
// 构造函数2
public FutureTask(Runnable runnable, V result) {
this.callable = Executors.callable(runnable, result);
this.state = NEW; // ensure visibility of callable
}
构造函数1很好理解,传入 Callable 的实现类,将参数赋值属性 callable,同时将状态 state 置为初始状态 NEW,代表新建任务状态。
接着看构造函数2,很明显的区别在于入参变成了 Runnable 实现类,且增加了返回结果的泛型集。然后将二者通过 Executors.callable() 方法转变成了 callable 类型,那么就进入方法具体看下源码:
// FutureTask.java
public static <T> Callable<T> callable(Runnable task, T result) {
if (task == null)
throw new NullPointerException();
return new RunnableAdapter<T>(task, result);
}
private static final class RunnableAdapter<T> implements Callable<T> {
private final Runnable task;
private final T result;
RunnableAdapter(Runnable task, T result) {
this.task = task;
this.result = result;
}
public T call() {
task.run();
return result;
}
public String toString() {
return super.toString() + "[Wrapped task = " + task + "]";
}
}
由源码可知,方法直接调用了 RunnableAdapter 的构造函数,这个方法采用了设计模式中的适配器模式,将一个Runnable类型对象适配成Callable类型。当然 result 参数的存在只是为了将一个Runnable 类型适配成 Callable 类型,确实没什么实际意义。
4.4、源码分析——执行(run方法)
4.4.1、执行(run方法)——执行逻辑
FutureTask 实现了 Runnable,覆写了 run 方法,即用于异步执行的线程逻辑。Callable 即是需要执行的业务逻辑,他是业务逻辑的基本表现形式,保存在类属性callable,在run函数里面,调用callalbe.call()来执行业务逻辑。下面从源码来了解具体的执行逻辑:
// FutureTask.java
public void run() {
//1、判断是否满足执行条件,满足条件设置runner属性
if (state != NEW ||
!RUNNER.compareAndSet(this, null, Thread.currentThread()))
return;
try {
// 2、具体执行业务逻辑,根据执行情况做不同处理
Callable<V> c = callable;
// 执行前再次判断状态
if (c != null && state == NEW) {
V result;
// 执行状态标识
boolean ran;
try {
// 具体业务执行
result = c.call();
ran = true;
} catch (Throwable ex) {
result = null;
ran = false;
// 失败结果集设置
setException(ex);
}
if (ran)
// 成功结果集设置
set(result);
}
} finally {
//3、执行完的后处理逻辑
runner = null;
int s = state;
if (s >= INTERRUPTING)
handlePossibleCancellationInterrupt(s);
}
}
从源码可知,具体执行共三步:
- 判断是否满足执行条件,满足条件设置runner属性
- 判断任务状态是否为 NEW 状态,如果不是,则可能执行完毕或已经被取消,所以直接返回。
- 如果任务为 NEW 状态,则通过 CAS操作 将 runner 置为当前正在执行异步任务的线程。此处有两种情况:
- runner!=null:则说明任务依旧处于NEW状态,但已经有线程在执行该任务,所以无需再次执行,CAS操作失败,直接返回。
- runner==null :说明还未有线程执行过异步任务,此时满足执行异步任务的条件,CAS操作成功,继续执行任务。
- 具体执行,并根据结果进行相关操作
- if (c != null && state == NEW):再次判断任务状态,状态为NEW则继续执行。
- result = c.call();:调用call()方法执行具体的业务逻辑,根据结果进行操作。
- 失败则进入异常操作设置结果集 setException(ex);并设置失败标识 ran = false。
- 成功则设置成功标识 ran = true ,并进行成功后结果集的设置 set(result);
- 后处理逻辑 不管异步任务执行成功还是失败,首先将当前执行任务线程 runner 置为空,若其他线程有调用 FutureTask.cancel(true),此时需要调用handlePossibleCancellationInterrupt 方法处理中断。
4.4.2、执行(run方法)——Java线程的实现
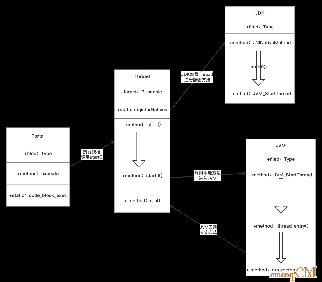
Java线程的使用方式有很多,但最后都会归于 **Thread.start()**方法,无论是使用 Thread 直接调用 start()方法还是使用线程池进行多线程调用,最终都会归于此处。start()内容:
// Thread.java
public synchronized void start() {
if (threadStatus != 0)
throw new IllegalThreadStateException();
group.add(this);
boolean started = false;
try {
start0();
started = true;
} finally {
try {
if (!started) {
group.threadStartFailed(this);
}
} catch (Throwable ignore) {
/* do nothing. If start0 threw a Throwable then
it will be passed up the call stack */
}
}
}
// 本地方法start
private native void start0();
// 注册本地方法栈
private static native void registerNatives();
static {
registerNatives();
}
可以看到,最终实现都是调用本地方法栈的 start0();。而这些native方法的注册是在Thread对象初始化的时候完成的,即上面的静态代码块内调用的 registerNatives(); 。当该类被加载到 JVM 中的时候,它就会被调用,进而注册相应的本地方法。
而本地方法 registerNatives 是定义在 Thread.c 文件中的。Thread.c 是个很小的文件,它定义了各个操作系统平台都要用到的关于线程的公用数据和操作,如下:
// openJdk-10版本 THread.c
static JNINativeMethod methods[] = {
{"start0", "()V", (void *)&JVM_StartThread}, //java start0
{"stop0", "(" OBJ ")V", (void *)&JVM_StopThread},
{"isAlive", "()Z", (void *)&JVM_IsThreadAlive},
{"suspend0", "()V", (void *)&JVM_SuspendThread},
{"resume0", "()V", (void *)&JVM_ResumeThread},
{"setPriority0", "(I)V", (void *)&JVM_SetThreadPriority},
{"yield", "()V", (void *)&JVM_Yield},
{"sleep", "(J)V", (void *)&JVM_Sleep},
{"currentThread", "()" THD, (void *)&JVM_CurrentThread},
{"countStackFrames", "()I", (void *)&JVM_CountStackFrames},
{"interrupt0", "()V", (void *)&JVM_Interrupt},
{"isInterrupted", "(Z)Z", (void *)&JVM_IsInterrupted},
{"holdsLock", "(" OBJ ")Z", (void *)&JVM_HoldsLock},
{"getThreads", "()[" THD, (void *)&JVM_GetAllThreads},
{"dumpThreads", "([" THD ")[[" STE, (void *)&JVM_DumpThreads},
{"setNativeName", "(" STR ")V", (void *)&JVM_SetNativeThreadName},
};
#undef THD
#undef OBJ
#undef STE
#undef STR
JNIEXPORT void JNICALL
Java_java_lang_Thread_registerNatives(JNIEnv *env, jclass cls)
{
(*env)->RegisterNatives(env, cls, methods, ARRAY_LENGTH(methods));
}
下面就要找具体是怎么调用的 Thread.run() 方法,在 jvm.cpp 中有如下代码:
// hotSpot-10版本 jvm.cpp
JVM_ENTRY(void, JVM_StartThread(JNIEnv* env, jobject jthread))
JVMWrapper("JVM_StartThread");
JavaThread *native_thread = NULL;
bool throw_illegal_thread_state = false;
{
MutexLocker mu(Threads_lock);
if (java_lang_Thread::thread(JNIHandles::resolve_non_null(jthread)) != NULL) {
throw_illegal_thread_state = true;
} else {
jlong size =
java_lang_Thread::stackSize(JNIHandles::resolve_non_null(jthread));
NOT_LP64(if (size > SIZE_MAX) size = SIZE_MAX;)
size_t sz = size > 0 ? (size_t) size : 0;
//主要看这里
native_thread = new JavaThread(&thread_entry, sz);
if (native_thread->osthread() != NULL) {
native_thread->prepare(jthread);
}
}
}
这里JVM_ENTRY是一个宏,用来定义JVM_StartThread 函数,可以看到函数内创建了真正的平台相关的本地线程,其线程函数是thread_entry,如下:
// hotSpot-10版本 jvm.cpp
static void thread_entry(JavaThread* thread, TRAPS) {
HandleMark hm(THREAD);
Handle obj(THREAD, thread->threadObj());
JavaValue result(T_VOID);
JavaCalls::call_virtual(&result,obj,
KlassHandle(THREAD,SystemDictionary::Thread_klass()),
vmSymbolHandles::run_method_name(), //看这里
vmSymbolHandles::void_method_signature(),THREAD);
}
class vmSymbolHandles: AllStatic {
...
template(run_method_name,"run") //这里!!! 这里决定了调用的方法名称是 “run”!
...
}
自此调用流程就清晰了:

4.4.3、执行(run方法)——成功结果set()
老规矩,首先看源码:
// FutureTask.java
protected void set(V v) {
if (STATE.compareAndSet(this, NEW, COMPLETING)) {
outcome = v;
STATE.setRelease(this, NORMAL); // final state
finishCompletion();
}
}
该方法的调用只有通过 FutureTask.run() 方法才可以被调用,而 run 方法本身能执行到此处也是不会存在多线程的情况,因为能进行的前置要求存在 CAS操作修改状态 的步骤,由此分析其代码逻辑及含义:
- 状态校验 其校验操作位CAS修改NEW状态为COMPLETING,所以只有状态为 NEW 的任务才可以进入其操作逻辑。这么做的意义在于执行run 方法逻辑时可能存在cancel 方法被调用,所以需要CAS操作来保证任务的状态为 NEW 才可以进入结果集设置的操作。
- 设置结果集 根据执行结果即 set的入参:V 设置返回结果集。
- 修改状态 将任务状态设置为 NORMAL,表示任务正常结束。此处对应的状态变化为:NEW -> COMPLETING -> NORMAL。
- 唤醒阻塞进程 调用任务执行完成方法,此时会唤醒阻塞的线程,调用done()方法和清空等待线程链表等。具体阻塞的进程的来源,上面聊队列的时候分析过具体的原因和情况。
4.4.4、执行(run方法)——异常结果setException()
先上源码:
// FutureTask.java
protected void setException(Throwable t) {
if (STATE.compareAndSet(this, NEW, COMPLETING)) {
outcome = t;
STATE.setRelease(this, EXCEPTIONAL); // final state
finishCompletion();
}
}
可以看到 setException 内的逻辑与 set 基本一致,区别在于返回结果此处是将异常设置进去,终态设置为 EXCEPTIONAL ,其它无区别。此处状态转换为: NEW -> COMPLETING -> EXCEPTIONAL。
4.4.5、执行(run方法)——finishCompletion()
先上源码:
// FutureTask.java
private void finishCompletion() {
// assert state > COMPLETING;
// 根据 get 方法阻塞的队列,进行唤醒、移除等操作,若是get方法未被调用,则不进入循环
for (WaitNode q; (q = waiters) != null;) {
if (WAITERS.weakCompareAndSet(this, q, null)) {
for (;;) {
Thread t = q.thread;
if (t != null) {
q.thread = null;
// 唤醒线程
LockSupport.unpark(t);
}
WaitNode next = q.next;
if (next == null)
break;
q.next = null; // unlink to help gc
q = next;
}
break;
}
}
// 无论有无阻塞队列,都调用done(),FutureTask内done()无任务实现内容。
done();
// 任务已执行完毕,已将结果存储至outcome中,因此将callable属性置为空
callable = null; // to reduce footprint
}
此处主要是针对 waiters 内被阻塞的线程队列,针对阻塞的线程进行唤醒、移除等操作。由于FutureTask中的队列本质上是一个Treiber栈,因此操作的顺序是 后进先出 即后面先来的线程先被先操作。
4.4.6、执行(run方法)——执行完成共有操作handlePossibleCancellationInterrupt()
先上源码:
private void handlePossibleCancellationInterrupt(int s) {
if (s == INTERRUPTING)
while (state == INTERRUPTING)
Thread.yield(); // wait out pending interrupt
}
可见该方法是一个自旋操作,如果当前的state状态是 INTERRUPTING,我们在原地自旋,直到 state 状态转换成终止态。意义在于:检查是否有遗漏的中断,如果有,等待中断状态完成。具体 handlePossibleCancellationInterrupt 为什么在任务执行完毕后调用,等聊到 cancel() 方法再详细分析。
4.5、源码分析——获取执行结果
4.5.1、获取执行结果——get()
先上源码:
public V get() throws InterruptedException, ExecutionException {
int s = state;
if (s <= COMPLETING)
s = awaitDone(false, 0L);
return report(s);
}
/**
* @throws CancellationException {@inheritDoc}
*/
public V get(long timeout, TimeUnit unit)
throws InterruptedException, ExecutionException, TimeoutException {
if (unit == null)
throw new NullPointerException();
int s = state;
if (s <= COMPLETING &&
(s = awaitDone(true, unit.toNanos(timeout))) <= COMPLETING)
throw new TimeoutException();
return report(s);
}
由源码可知,获取执行结果有两个方法:
- get():获取执行结果,如果未执行完毕,则阻塞等待。
- get(long timeout, TimeUnit unit):获取执行结果,并设置超时时间,如果未超时则阻塞等待,如果已超时则 移除当前阻塞线程 并 直接返回当前执行状态 除了后者存在超时时间设置外,其他执行逻辑并无区别,主要阻塞获取执行结果的方法都是 awaitDone 下面详细分析下此方法。
4.5.2、获取执行结果——awaitDone()
先上源码:
private int awaitDone(boolean timed, long nanos)
throws InterruptedException {
//超时相关设置
long startTime = 0L;
// 线程链表头节点
WaitNode q = null;
//是否已入阻塞队列
boolean queued = false;
for (;;) {
// 【1-4】状态校验,如果已执行完毕,且当前队列节点不为空则将队列当前线程置为空后返回状态。如果当前队列节点为空则直接返回状态
int s = state;
if (s > COMPLETING) {
if (q != null)
q.thread = null;
return s;
}
// 状态为COMPLETING则说明正在设置结果集,当前线程让出CPU时间片段,等待设置结果集完毕
else if (s == COMPLETING)
Thread.yield();
// 【3-1】当前执行线程被中断,则移除队列节点,抛出中断异常
else if (Thread.interrupted()) {
removeWaiter(q);
throw new InterruptedException();
}
// 【1-1】当前线程还未进入阻塞队列,则创建包含当前线程信息的队列节点。
else if (q == null) {
if (timed && nanos <= 0L)
return s;
q = new WaitNode();
}
// 【1-2】如果当前队列节点未入阻塞队列,则加入队列头部
else if (!queued)
queued = WAITERS.weakCompareAndSet(this, q.next = waiters, q);
// 【2-1】若有超时设置,那么处理超时获取任务结果的逻辑
else if (timed) {
final long parkNanos;
if (startTime == 0L) { // first time
startTime = System.nanoTime();
if (startTime == 0L)
startTime = 1L;
parkNanos = nanos;
} else {
long elapsed = System.nanoTime() - startTime;
if (elapsed >= nanos) {
removeWaiter(q);
return state;
}
parkNanos = nanos - elapsed;
}
// nanoTime may be slow; recheck before parking
if (state < COMPLETING)
LockSupport.parkNanos(this, parkNanos);
}
// 【1-3】阻塞当前线程
else
LockSupport.park(this);
}
}
获取结果集的自旋循环处理逻辑,存在多个分支处理,每个分支的校验条件和操作逻辑均已在注释中描述,那么下面就看下每次循环都会执行哪些分支,同时进一步了解为什么每个分支的逻辑如此设计。
情况 1:1、任务状态为NEW;2、无超时时间设置时,3、不存在中断操做时。循环内的情况:
- 第一次循环: 此时 q=null,进入队列节点创建操作,即:【1-1】,操作完此次循环结束。此时队列节点已创建,但尚未放入阻塞队列内。
- 第二次循环: 此时 queued=false,进入将当前节点放入阻塞队列操作,即【1-2】,操作完此次循环结束。
- 第三次循环 当前队列节点已创建且已放入阻塞队列,此时进入阻塞阶段,即【1-3】,操作完成循环结束。
- 第四次循环 此时任务已执行完毕,阻塞线程被激活,进入结果集获取操作,即【1-4】,awaitDone 方法执行完毕,返回异步任务结果集。
情况 2:1、任务状态为NEW;2、存在超时时间设置时,3、不存在中断操做时。循环内的情况: 则在【1-3】和【1-4】中间加入【2-1】超时判断操作。其它同 情况1。
情况 3:1、任务状态为NEW;2、无超时时间设置时,3、存在中断操做时。循环内情况: 直接进入中断操作,移除当前队列节点,抛出异常即【3-1】。任务执行和任务取消都调用 finishCompletion() 方法,那么此处调用的意义在哪?此处调用意义:执行 awaitDone 时存在一种情况,即刚进行队列节点创建但还未将队列节点放入阻塞队列即【第一次循环】时。此时进行任务中断则队列节点无法在 finishCompletion() 中移除,所以需要在此处进行置空操作,方便GC回收。
情况 4:1、任务状态为不为NEW。循环内情况: 直接返回当前任务状态,存在当前队列节点则移除当前队列节点即【1-4】。原因类似 情况2,只不过中断操作变为任务完成。
4.5.3、获取执行结果——report()
先上源码:
private V report(int s) throws ExecutionException {
Object x = outcome;
if (s == NORMAL)
return (V)x;
if (s >= CANCELLED)
throw new CancellationException();
throw new ExecutionException((Throwable)x);
}
根据状态获取结果集就很简单了,一共三个分支:
- 状态为 NORMAL:即正常执行完成,返回 Callable.call() 方法执行结果即可。
- 状态 s >= CANCELLED,说明存在取消情况,则抛出中断异常。
- 其它状态为执行过程存在异常,则将异常类返回即可。
4.6、源码分析——取消任务
线上源码:
public boolean cancel(boolean mayInterruptIfRunning) {
// 任务状态为NEW且根据mayInterruptIfRunning参数修改状态为INTERRUPTING或CANCELLED,二者任一
// 失败或同时失败均返回 False
if (!(state == NEW && STATE.compareAndSet
(this, NEW, mayInterruptIfRunning ? INTERRUPTING : CANCELLED)))
return false;
try {
// 如果mayInterruptIfRunning=true,则获取当前任务执行线程,进行中断操作
if (mayInterruptIfRunning) {
try {
Thread t = runner;
if (t != null)
t.interrupt();
} finally { // final state
// 最后任务状态赋值为INTERRUPTED
STATE.setRelease(this, INTERRUPTED);
}
}
} finally {
// 针对阻塞进程进行唤醒、移除等操作
finishCompletion();
}
return true;
}
由源码可知:
-
状态校验:
- 状态不为NEW,直接返回false
- 状态为NEW,根据参数 mayInterruptIfRunning 不同值,进行不同的状态修改,此处修改为CAS操作,修改失败则返回false。成功则继续执行取消操作。
-
根据 mayInterruptIfRunning 不同值进行操作:
- 为flase:跳过 try 代码块,直接执行 finally 操作。此时状态变化为:NEW -> CANCELLED。
- 为true:则 runner==null,因为可能存在此时任务已经执行完成,将 runner 置为空了。如果不为空,则发送线程中断信号,发送中中断信号并不代表一定会真正的中断线程。此时状态变化为:NEW -> INTERRUPTING -> INTERRUPTED。
-
唤醒阻塞线程 无论 mayInterruptIfRunning 参数为何值,最终都会唤醒阻塞的线程,即调用 finishCompletion 方法,因为此时任务已经是终态了。 cancel() 方法返回true。
如果cancel() 返回true了,那么线程无论最终是否执行,get() 方法都会抛出CancellationException异常,因为 report(int s) 内会校验 s >= CANCELLED,具体可看上一节的 **report()**源码。
4.7、源码分析——移除任务
private void removeWaiter(WaitNode node) {
if (node != null) {
node.thread = null;
retry:
for (;;) { // restart on removeWaiter race
for (WaitNode pred = null, q = waiters, s; q != null; q = s) {
s = q.next;
if (q.thread != null)
pred = q;
else if (pred != null) {
pred.next = s;
if (pred.thread == null) // check for race
continue retry;
}
else if (!WAITERS.compareAndSet(this, q, s))
continue retry;
}
break;
}
}
}
移除指定节点,该方法仅在 awaitDone 方法内 等待执行结果超时 和 遇到线程中断 时调用。
五、总结
至此 FutureTask 体系相关的逻辑已经分析完毕。直接使用就只关心三块内容即可:
- Callable实现想要做的业务逻辑,
- 构建FutureTask类。
- 使用 Thread或ExecutorService来执行,并在执行后阻塞获取执行结果。
Callable也可直接执行,但只能通过 ExecutorService.submit 方法来执行,但内部实际上还是转换为FutureTask来执行,FutureTask则既可以 ExecutorService.submit 来执行,也可以直接使用 Thread 来直接执行,因为它既实现 Runnable 又实现了 Future 。
FutureTask 内部则关系主要是 runner,waiters和state 这三个属性的定义概念和执行逻辑理清晰差不多也就把FutureTask 理解透彻了。
至此 future体系 算是分析完毕了。