极智编程 | beat99 两数相加题解

108 阅读2分钟

欢迎关注我的公众号 [极智视界],获取我的更多笔记分享

  大家好,我是极智视界,本文来题解 beat99 两数相加

题目描述

  题目链接

  给你两个 非空 的链表,表示两个非负的整数。它们每位数字都是按照 逆序 的方式存储的,并且每个节点只能存储 一位 数字。

   请你将两个数相加,并以相同形式返回一个表示和的链表。

  你可以假设除了数字 0 之外,这两个数都不会以 0 开头。

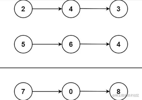
示例1

输入:l1 = [2,4,3], l2 = [5,6,4]
输出:[7,0,8]
解释:342 + 465 = 807

示例2

输入:l1 = [0], l2 = [0]
输出:[0]

示例3

输入:l1 = [9,9,9,9,9,9,9], l2 = [9,9,9,9]
输出:[8,9,9,9,0,0,0,1]

提示:

  • 每个链表中的节点数在范围 [1, 100]
  • 0 <= Node.val <= 9
  • 题目数据保证列表表示的数字不含前导零

思路:  

  输入的两个链表的第一位加第一位,若产生进位,则累加到下一位,以此类推。所以每一步操作有两个动作:(1) 将结果的各位放到最终要返回的链表里;(2) 进位加到下一位。需要注意的是,如果输入的两个链表长度不一样,则需要补零后再对应相加。


解法

// 两数相加 - C++ - 先创建一个哨兵节点,结果添加到这个链表里
/**
 * Definition for singly-linked list.
 * struct ListNode {
 *     int val;
 *     ListNode *next;
 *     ListNode() : val(0), next(nullptr) {}
 *     ListNode(int x) : val(x), next(nullptr) {}
 *     ListNode(int x, ListNode *next) : val(x), next(next) {}
 * };
 */
class Solution {
public:
    ListNode* addTwoNumbers(ListNode* l1, ListNode* l2) {
        ListNode* dummy = new ListNode();
        ListNode* curr = dummy;
        int carry = 0;
        while (l1 || l2){
            int x = l1 ? l1->val : 0;
            int y = l2 ? l2->val : 0;
​
            int total = x + y + carry;
            curr->next = new ListNode(total % 10);
            curr = curr->next;
            carry = total / 10;
​
            if (l1) l1 = l1->next;
            if (l2) l2 = l2->next;
        }
        if (carry != 0) curr->next = new ListNode(carry);
        return dummy->next;
    }
};

复杂度分析

  • 时间复杂度:O(max(m, n)),其中 m 和 n 分别为两个链表的长度。要遍历两个链表的全部位置,而处理每个位置只需要 O(1) 的时间;
  • 空间复杂度:O(1)。

  好了,以上分享了 beat99 两数相加题解,希望我的分享能对你的学习有一点帮助。


 【公众号传送】

《极智编程 | beat99 两数相加题解》


logo_show.gif