基于sklearn的集成学习实战——案例篇

238 阅读6分钟

集成学习案例1——幸福感预测

背景介绍

此案例是一个数据挖掘类型的比赛——幸福感预测的baseline。比赛的数据使用的是官方的《中国综合社会调查(CGSS)》文件中的调查结果中的数据,其共包含有139个维度的特征,包括个体变量(性别、年龄、地域、职业、健康、婚姻与政治面貌等等)、家庭变量(父母、配偶、子女、家庭资本等等)、社会态度(公平、信用、公共服务)等特征。赛题要求使用以上 139 维的特征,使用 8000 余组数据进行对于个人幸福感的预测(预测值为1,2,3,4,5,其中1代表幸福感最低,5代表幸福感最高)

具体代码

导入需要的包

import os
import time 
import pandas as pd
import numpy as np
import seaborn as sns
from sklearn.linear_model import LogisticRegression
from sklearn.svm import SVC, LinearSVC
from sklearn.ensemble import RandomForestClassifier
from sklearn.neighbors import KNeighborsClassifier
from sklearn.naive_bayes import GaussianNB
from sklearn.linear_model import Perceptron
from sklearn.linear_model import SGDClassifier
from sklearn.tree import DecisionTreeClassifier
from sklearn import metrics
from datetime import datetime
import matplotlib.pyplot as plt
from sklearn.metrics import roc_auc_score, roc_curve, mean_squared_error,mean_absolute_error, f1_score
import lightgbm as lgb
import xgboost as xgb
from sklearn.ensemble import RandomForestRegressor as rfr
from sklearn.ensemble import ExtraTreesRegressor as etr
from sklearn.linear_model import BayesianRidge as br
from sklearn.ensemble import GradientBoostingRegressor as gbr
from sklearn.linear_model import Ridge
from sklearn.linear_model import Lasso
from sklearn.linear_model import LinearRegression as lr
from sklearn.linear_model import ElasticNet as en
from sklearn.kernel_ridge import KernelRidge as kr
from sklearn.model_selection import  KFold, StratifiedKFold,GroupKFold, RepeatedKFold
from sklearn.model_selection import train_test_split
from sklearn.model_selection import GridSearchCV
from sklearn import preprocessing
import logging
import warnings

warnings.filterwarnings('ignore') #消除warning

导入数据集

train = pd.read_csv("train.csv", parse_dates=['survey_time'],encoding='latin-1')
# 第二个参数代表把那一列转换为时间类型
test = pd.read_csv("test.csv", parse_dates=['survey_time'],encoding='latin-1') 
#latin-1向下兼容ASCII

train = train[train["happiness"] != -8].reset_index(drop=True)
# =8代表没有回答是否幸福因此不要这些,reset_index是重置索引,因为行数变化了

train_data_copy = train.copy()  # 完全删除掉-8的行
target_col = "happiness"
target = train_data_copy[target_col]
del train_data_copy[target_col]

data = pd.concat([train_data_copy, test], axis = 0, ignore_index = True)
# 把他们按照行叠在一起

数据预处理

数据中出现的主要负数值是-1,-2,-3,-8,因此分别定义函数可以处理。

#make feature +5
#csv中有复数值:-1、-2、-3、-8,将他们视为有问题的特征,但是不删去
def getres1(row):
    return len([x for x in row.values if type(x)==int and x<0])

def getres2(row):
    return len([x for x in row.values if type(x)==int and x==-8])

def getres3(row):
    return len([x for x in row.values if type(x)==int and x==-1])

def getres4(row):
    return len([x for x in row.values if type(x)==int and x==-2])

def getres5(row):
    return len([x for x in row.values if type(x)==int and x==-3])

#检查数据
# 这里的意思就是将函数应用到表格中,而axis=1是应用到每一行,因此得到新的特征行数跟原来
# 是一样的,统计了该行为负数的个数
data['neg1'] = data[data.columns].apply(lambda row:getres1(row),axis=1)
data.loc[data['neg1']>20,'neg1'] = 20  #平滑处理
data['neg2'] = data[data.columns].apply(lambda row:getres2(row),axis=1)
data['neg3'] = data[data.columns].apply(lambda row:getres3(row),axis=1)
data['neg4'] = data[data.columns].apply(lambda row:getres4(row),axis=1)
data['neg5'] = data[data.columns].apply(lambda row:getres5(row),axis=1)

而对于缺失值的填补,需要针对特征加上自己的理解,例如如果家庭成员缺失值,那么就填补为1,例如家庭收入确实,那么可以填补为整个特征的平均值等等,这部分可以自己发挥想象力,采用fillna进行填补。

先查看哪些列存在缺失值需要填补:

data.isnull().sum()[data.isnull().sum() > 0]
edu_other          10950
edu_status          1569
edu_yr              2754
join_party          9831
property_other     10867
hukou_loc              4
social_neighbor     1096
social_friend       1096
work_status         6932
work_yr             6932
work_type           6931
work_manage         6931
family_income          1
invest_other       10911
minor_child         1447
marital_1st         1128
s_birth             2365
marital_now         2445
s_edu               2365
s_political         2365
s_hukou             2365
s_income            2365
s_work_exper        2365
s_work_status       7437
s_work_type         7437
dtype: int64

那么对以上这些特征进行处理:

data['work_status'] = data['work_status'].fillna(0)
data['work_yr'] = data['work_yr'].fillna(0)
data['work_manage'] = data['work_manage'].fillna(0)
data['work_type'] = data['work_type'].fillna(0)

data['edu_yr'] = data['edu_yr'].fillna(0)
data['edu_status'] = data['edu_status'].fillna(0)

data['s_work_type'] = data['s_work_type'].fillna(0)
data['s_work_status'] = data['s_work_status'].fillna(0)
data['s_political'] = data['s_political'].fillna(0)
data['s_hukou'] = data['s_hukou'].fillna(0)
data['s_income'] = data['s_income'].fillna(0)
data['s_birth'] = data['s_birth'].fillna(0)
data['s_edu'] = data['s_edu'].fillna(0)
data['s_work_exper'] = data['s_work_exper'].fillna(0)

data['minor_child'] = data['minor_child'].fillna(0)
data['marital_now'] = data['marital_now'].fillna(0)
data['marital_1st'] = data['marital_1st'].fillna(0)
data['social_neighbor']=data['social_neighbor'].fillna(0)
data['social_friend']=data['social_friend'].fillna(0)
data['hukou_loc']=data['hukou_loc'].fillna(1) #最少为1,表示户口
data['family_income']=data['family_income'].fillna(66365) #删除问题值后的平均值

特殊格式的信息也需要处理,例如跟时间有关的信息,可以化成对应方便处理的格式,以及对年龄进行分段处理:

data['survey_time'] = pd.to_datetime(data['survey_time'], format='%Y-%m-%d',
                                     errors='coerce')
#防止时间格式不同的报错errors='coerce‘,格式不对就幅值NaN
data['survey_time'] = data['survey_time'].dt.year #仅仅是year,方便计算年龄
data['age'] = data['survey_time']-data['birth']

bins = [0,17,26,34,50,63,100]
data['age_bin'] = pd.cut(data['age'], bins, labels=[0,1,2,3,4,5]) 


还有就是对一些异常值的处理,例如在某些问题中不应该出现负数但是出现了负数,那么就可以根据我们的直观理解来进行处理:

# 对宗教进行处理
data.loc[data['religion'] < 0, 'religion'] = 1  # 1代表不信仰宗教
data.loc[data['religion_freq'] < 0, "religion_freq"] = 0  # 代表不参加
# 教育
data.loc[data['edu'] < 0, 'edu'] = 1  # 负数说明没有接受过任何教育
data.loc[data['edu_status'] < 0 , 'edu_status'] = 0
data.loc[data['edu_yr']<0,'edu_yr'] = 0

# 收入
data.loc[data['income']<0,'income'] = 0 #认为无收入
#对‘政治面貌’处理
data.loc[data['political']<0,'political'] = 1 #认为是群众
#对体重处理
data.loc[(data['weight_jin']<=80)&(data['height_cm']>=160),'weight_jin']= data['weight_jin']*2
data.loc[data['weight_jin']<=60,'weight_jin']= data['weight_jin']*2  #没有60斤的成年人吧
#对身高处理
data.loc[data['height_cm']<130,'height_cm'] = 150 #成年人的实际情况
#对‘健康’处理
data.loc[data['health']<0,'health'] = 4 #认为是比较健康
data.loc[data['health_problem']<0,'health_problem'] = 4  # 4代表很少
#对‘沮丧’处理
data.loc[data['depression']<0,'depression'] = 4 #很少
#对‘媒体’处理
data.loc[data['media_1']<0,'media_1'] = 1 #都是从不
data.loc[data['media_2']<0,'media_2'] = 1
data.loc[data['media_3']<0,'media_3'] = 1
data.loc[data['media_4']<0,'media_4'] = 1
data.loc[data['media_5']<0,'media_5'] = 1
data.loc[data['media_6']<0,'media_6'] = 1

#对‘空闲活动’处理
data.loc[data['leisure_1']<0,'leisure_1'] = data['leisure_1'].mode()  # 众数
data.loc[data['leisure_2']<0,'leisure_2'] = data['leisure_2'].mode()
data.loc[data['leisure_3']<0,'leisure_3'] = data['leisure_3'].mode()
data.loc[data['leisure_4']<0,'leisure_4'] = data['leisure_4'].mode()
data.loc[data['leisure_5']<0,'leisure_5'] = data['leisure_5'].mode()
data.loc[data['leisure_6']<0,'leisure_6'] = data['leisure_6'].mode()
data.loc[data['leisure_7']<0,'leisure_7'] = data['leisure_7'].mode()
data.loc[data['leisure_8']<0,'leisure_8'] = data['leisure_8'].mode()
data.loc[data['leisure_9']<0,'leisure_9'] = data['leisure_9'].mode()
data.loc[data['leisure_10']<0,'leisure_10'] = data['leisure_10'].mode()
data.loc[data['leisure_11']<0,'leisure_11'] = data['leisure_11'].mode()
data.loc[data['leisure_12']<0,'leisure_12'] = data['leisure_12'].mode()
data.loc[data['socialize']<0, 'socialize'] = 2  # 社交,很少
data.loc[data['relax']<0, 'relax'] = 2  # 放松,很少
data.loc[data['learn']<0, 'learn'] = 2  # 学习,很少
data.loc[data['social_neighbor']<0, 'social_neighbor'] = 6  # 一年1次或更少社交
data.loc[data['social_friend']<0, 'social_friend'] = 6 
data.loc[data['socia_outing']<0, 'socia_outing'] = 1
data.loc[data['neighbor_familiarity']<0,'social_neighbor']= 2  # 不太熟悉
data.loc[data['equity']<0,'equity'] = 3  # 不知道公不公平
#对‘社会等级’处理
data.loc[data['class_10_before']<0,'class_10_before'] = 3
data.loc[data['class']<0,'class'] = 5
data.loc[data['class_10_after']<0,'class_10_after'] = 5
data.loc[data['class_14']<0,'class_14'] = 2
#对‘工作情况’处理
data.loc[data['work_status']<0,'work_status'] = 0
data.loc[data['work_yr']<0,'work_yr'] = 0
data.loc[data['work_manage']<0,'work_manage'] = 0
data.loc[data['work_type']<0,'work_type'] = 0
#对‘社会保障’处理
data.loc[data['insur_1']<0,'insur_1'] = 1
data.loc[data['insur_2']<0,'insur_2'] = 1
data.loc[data['insur_3']<0,'insur_3'] = 1
data.loc[data['insur_4']<0,'insur_4'] = 1
data.loc[data['insur_1']==0,'insur_1'] = 0
data.loc[data['insur_2']==0,'insur_2'] = 0
data.loc[data['insur_3']==0,'insur_3'] = 0
data.loc[data['insur_4']==0,'insur_4'] = 0
#对家庭情况处理
family_income_mean = data['family_income'].mean()  # 计算均值
data.loc[data['family_income']<0,'family_income'] = family_income_mean
data.loc[data['family_m']<0,'family_m'] = 2
data.loc[data['family_status']<0,'family_status'] = 3
data.loc[data['house']<0,'house'] = 1
data.loc[data['car']<0,'car'] = 0
data.loc[data['car']==2,'car'] = 0 #变为0和1
data.loc[data['son']<0,'son'] = 0
data.loc[data['daughter']<0,'daughter'] = 0
data.loc[data['minor_child']<0,'minor_child'] = 0
#对‘婚姻’处理
data.loc[data['marital_1st']<0,'marital_1st'] = 0
data.loc[data['marital_now']<0,'marital_now'] = 0
#对‘配偶’处理
data.loc[data['s_birth']<0,'s_birth'] = 0
data.loc[data['s_edu']<0,'s_edu'] = 0
data.loc[data['s_political']<0,'s_political'] = 0
data.loc[data['s_hukou']<0,'s_hukou'] = 0
data.loc[data['s_income']<0,'s_income'] = 0
data.loc[data['s_work_type']<0,'s_work_type'] = 0
data.loc[data['s_work_status']<0,'s_work_status'] = 0
data.loc[data['s_work_exper']<0,'s_work_exper'] = 0
#对‘父母情况’处理
data.loc[data['f_birth']<0,'f_birth'] = 1945
data.loc[data['f_edu']<0,'f_edu'] = 1
data.loc[data['f_political']<0,'f_political'] = 1
data.loc[data['f_work_14']<0,'f_work_14'] = 2
data.loc[data['m_birth']<0,'m_birth'] = 1940
data.loc[data['m_edu']<0,'m_edu'] = 1
data.loc[data['m_political']<0,'m_political'] = 1
data.loc[data['m_work_14']<0,'m_work_14'] = 2
#和同龄人相比社会经济地位
data.loc[data['status_peer']<0,'status_peer'] = 2
#和3年前比社会经济地位
data.loc[data['status_3_before']<0,'status_3_before'] = 2
#对‘观点’处理
data.loc[data['view']<0,'view'] = 4
#对期望年收入处理
data.loc[data['inc_ability']<=0,'inc_ability']= 2
inc_exp_mean = data['inc_exp'].mean()
data.loc[data['inc_exp']<=0,'inc_exp']= inc_exp_mean #取均值

#部分特征处理,取众数(首先去除缺失值的数据)
for i in range(1,9+1):
    data.loc[data['public_service_'+str(i)]<0,'public_service_'+str(i)] = int(data['public_service_'+str(i)].dropna().mode().values)
for i in range(1,13+1):
    data.loc[data['trust_'+str(i)]<0,'trust_'+str(i)] = int(data['trust_'+str(i)].dropna().mode().values)
#上面的循环要加上int,因为values返回一个array是1*1的,那么跟右边的长度匹配不上
# 转换成int就可以广播赋值

数据增广

上述只是对原始的特征进行处理,下面我们需要进一步分析特征的关系,引入更多有可能具有较大重要性的特征来协助判断。

#第一次结婚年龄 147
data['marital_1stbir'] = data['marital_1st'] - data['birth'] 
#最近结婚年龄 148
data['marital_nowtbir'] = data['marital_now'] - data['birth'] 
#是否再婚 149
data['mar'] = data['marital_nowtbir'] - data['marital_1stbir']
#配偶年龄 150
data['marital_sbir'] = data['marital_now']-data['s_birth']
#配偶年龄差 151
data['age_'] = data['marital_nowtbir'] - data['marital_sbir'] 

#收入比 151+7 =158
data['income/s_income'] = data['income']/(data['s_income']+1) #同居伴侣
data['income+s_income'] = data['income']+(data['s_income']+1)
data['income/family_income'] = data['income']/(data['family_income']+1)
data['all_income/family_income'] = (data['income']+data['s_income'])/(data['family_income']+1)
data['income/inc_exp'] = data['income']/(data['inc_exp']+1)
data['family_income/m'] = data['family_income']/(data['family_m']+0.01)
data['income/m'] = data['income']/(data['family_m']+0.01)

#收入/面积比 158+4=162
data['income/floor_area'] = data['income']/(data['floor_area']+0.01)
data['all_income/floor_area'] = (data['income']+data['s_income'])/(data['floor_area']+0.01)
data['family_income/floor_area'] = data['family_income']/(data['floor_area']+0.01)
data['floor_area/m'] = data['floor_area']/(data['family_m']+0.01)

#class 162+3=165
data['class_10_diff'] = (data['class_10_after'] - data['class'])
data['class_diff'] = data['class'] - data['class_10_before']
data['class_14_diff'] = data['class'] - data['class_14']
#悠闲指数 166
leisure_fea_lis = ['leisure_'+str(i) for i in range(1,13)]
data['leisure_sum'] = data[leisure_fea_lis].sum(axis=1) #skew
#满意指数 167
public_service_fea_lis = ['public_service_'+str(i) for i in range(1,10)]
data['public_service_sum'] = data[public_service_fea_lis].sum(axis=1) #skew

#信任指数 168
trust_fea_lis = ['trust_'+str(i) for i in range(1,14)]
data['trust_sum'] = data[trust_fea_lis].sum(axis=1) #skew

#province mean 168+13=181
data['province_income_mean'] = data.groupby(['province'])['income'].transform('mean').values
data['province_family_income_mean'] = data.groupby(['province'])['family_income'].transform('mean').values
data['province_equity_mean'] = data.groupby(['province'])['equity'].transform('mean').values
data['province_depression_mean'] = data.groupby(['province'])['depression'].transform('mean').values
data['province_floor_area_mean'] = data.groupby(['province'])['floor_area'].transform('mean').values
data['province_health_mean'] = data.groupby(['province'])['health'].transform('mean').values
data['province_class_10_diff_mean'] = data.groupby(['province'])['class_10_diff'].transform('mean').values
data['province_class_mean'] = data.groupby(['province'])['class'].transform('mean').values
data['province_health_problem_mean'] = data.groupby(['province'])['health_problem'].transform('mean').values
data['province_family_status_mean'] = data.groupby(['province'])['family_status'].transform('mean').values
data['province_leisure_sum_mean'] = data.groupby(['province'])['leisure_sum'].transform('mean').values
data['province_public_service_sum_mean'] = data.groupby(['province'])['public_service_sum'].transform('mean').values
data['province_trust_sum_mean'] = data.groupby(['province'])['trust_sum'].transform('mean').values

#city   mean 181+13=194
data['city_income_mean'] = data.groupby(['city'])['income'].transform('mean').values #按照city分组
data['city_family_income_mean'] = data.groupby(['city'])['family_income'].transform('mean').values
data['city_equity_mean'] = data.groupby(['city'])['equity'].transform('mean').values
data['city_depression_mean'] = data.groupby(['city'])['depression'].transform('mean').values
data['city_floor_area_mean'] = data.groupby(['city'])['floor_area'].transform('mean').values
data['city_health_mean'] = data.groupby(['city'])['health'].transform('mean').values
data['city_class_10_diff_mean'] = data.groupby(['city'])['class_10_diff'].transform('mean').values
data['city_class_mean'] = data.groupby(['city'])['class'].transform('mean').values
data['city_health_problem_mean'] = data.groupby(['city'])['health_problem'].transform('mean').values
data['city_family_status_mean'] = data.groupby(['city'])['family_status'].transform('mean').values
data['city_leisure_sum_mean'] = data.groupby(['city'])['leisure_sum'].transform('mean').values
data['city_public_service_sum_mean'] = data.groupby(['city'])['public_service_sum'].transform('mean').values
data['city_trust_sum_mean'] = data.groupby(['city'])['trust_sum'].transform('mean').values

#county  mean 194 + 13 = 207
data['county_income_mean'] = data.groupby(['county'])['income'].transform('mean').values
data['county_family_income_mean'] = data.groupby(['county'])['family_income'].transform('mean').values
data['county_equity_mean'] = data.groupby(['county'])['equity'].transform('mean').values
data['county_depression_mean'] = data.groupby(['county'])['depression'].transform('mean').values
data['county_floor_area_mean'] = data.groupby(['county'])['floor_area'].transform('mean').values
data['county_health_mean'] = data.groupby(['county'])['health'].transform('mean').values
data['county_class_10_diff_mean'] = data.groupby(['county'])['class_10_diff'].transform('mean').values
data['county_class_mean'] = data.groupby(['county'])['class'].transform('mean').values
data['county_health_problem_mean'] = data.groupby(['county'])['health_problem'].transform('mean').values
data['county_family_status_mean'] = data.groupby(['county'])['family_status'].transform('mean').values
data['county_leisure_sum_mean'] = data.groupby(['county'])['leisure_sum'].transform('mean').values
data['county_public_service_sum_mean'] = data.groupby(['county'])['public_service_sum'].transform('mean').values
data['county_trust_sum_mean'] = data.groupby(['county'])['trust_sum'].transform('mean').values

#ratio 相比同省 207 + 13 =220
data['income/province'] = data['income']/(data['province_income_mean'])                                      
data['family_income/province'] = data['family_income']/(data['province_family_income_mean'])   
data['equity/province'] = data['equity']/(data['province_equity_mean'])       
data['depression/province'] = data['depression']/(data['province_depression_mean'])                                                
data['floor_area/province'] = data['floor_area']/(data['province_floor_area_mean'])
data['health/province'] = data['health']/(data['province_health_mean'])
data['class_10_diff/province'] = data['class_10_diff']/(data['province_class_10_diff_mean'])
data['class/province'] = data['class']/(data['province_class_mean'])
data['health_problem/province'] = data['health_problem']/(data['province_health_problem_mean'])
data['family_status/province'] = data['family_status']/(data['province_family_status_mean'])
data['leisure_sum/province'] = data['leisure_sum']/(data['province_leisure_sum_mean'])
data['public_service_sum/province'] = data['public_service_sum']/(data['province_public_service_sum_mean'])
data['trust_sum/province'] = data['trust_sum']/(data['province_trust_sum_mean']+1)

#ratio 相比同市 220 + 13 =233
data['income/city'] = data['income']/(data['city_income_mean'])                                      
data['family_income/city'] = data['family_income']/(data['city_family_income_mean'])   
data['equity/city'] = data['equity']/(data['city_equity_mean'])       
data['depression/city'] = data['depression']/(data['city_depression_mean'])                                                
data['floor_area/city'] = data['floor_area']/(data['city_floor_area_mean'])
data['health/city'] = data['health']/(data['city_health_mean'])
data['class_10_diff/city'] = data['class_10_diff']/(data['city_class_10_diff_mean'])
data['class/city'] = data['class']/(data['city_class_mean'])
data['health_problem/city'] = data['health_problem']/(data['city_health_problem_mean'])
data['family_status/city'] = data['family_status']/(data['city_family_status_mean'])
data['leisure_sum/city'] = data['leisure_sum']/(data['city_leisure_sum_mean'])
data['public_service_sum/city'] = data['public_service_sum']/(data['city_public_service_sum_mean'])
data['trust_sum/city'] = data['trust_sum']/(data['city_trust_sum_mean'])

#ratio 相比同个地区 233 + 13 =246
data['income/county'] = data['income']/(data['county_income_mean'])                                      
data['family_income/county'] = data['family_income']/(data['county_family_income_mean'])   
data['equity/county'] = data['equity']/(data['county_equity_mean'])       
data['depression/county'] = data['depression']/(data['county_depression_mean'])                                                
data['floor_area/county'] = data['floor_area']/(data['county_floor_area_mean'])
data['health/county'] = data['health']/(data['county_health_mean'])
data['class_10_diff/county'] = data['class_10_diff']/(data['county_class_10_diff_mean'])
data['class/county'] = data['class']/(data['county_class_mean'])
data['health_problem/county'] = data['health_problem']/(data['county_health_problem_mean'])
data['family_status/county'] = data['family_status']/(data['county_family_status_mean'])
data['leisure_sum/county'] = data['leisure_sum']/(data['county_leisure_sum_mean'])
data['public_service_sum/county'] = data['public_service_sum']/(data['county_public_service_sum_mean'])
data['trust_sum/county'] = data['trust_sum']/(data['county_trust_sum_mean'])

#age   mean 246+ 13 =259
data['age_income_mean'] = data.groupby(['age'])['income'].transform('mean').values
data['age_family_income_mean'] = data.groupby(['age'])['family_income'].transform('mean').values
data['age_equity_mean'] = data.groupby(['age'])['equity'].transform('mean').values
data['age_depression_mean'] = data.groupby(['age'])['depression'].transform('mean').values
data['age_floor_area_mean'] = data.groupby(['age'])['floor_area'].transform('mean').values
data['age_health_mean'] = data.groupby(['age'])['health'].transform('mean').values
data['age_class_10_diff_mean'] = data.groupby(['age'])['class_10_diff'].transform('mean').values
data['age_class_mean'] = data.groupby(['age'])['class'].transform('mean').values
data['age_health_problem_mean'] = data.groupby(['age'])['health_problem'].transform('mean').values
data['age_family_status_mean'] = data.groupby(['age'])['family_status'].transform('mean').values
data['age_leisure_sum_mean'] = data.groupby(['age'])['leisure_sum'].transform('mean').values
data['age_public_service_sum_mean'] = data.groupby(['age'])['public_service_sum'].transform('mean').values
data['age_trust_sum_mean'] = data.groupby(['age'])['trust_sum'].transform('mean').values

# 和同龄人相比259 + 13 =272
data['income/age'] = data['income']/(data['age_income_mean'])                                      
data['family_income/age'] = data['family_income']/(data['age_family_income_mean'])   
data['equity/age'] = data['equity']/(data['age_equity_mean'])       
data['depression/age'] = data['depression']/(data['age_depression_mean'])                                                
data['floor_area/age'] = data['floor_area']/(data['age_floor_area_mean'])
data['health/age'] = data['health']/(data['age_health_mean'])
data['class_10_diff/age'] = data['class_10_diff']/(data['age_class_10_diff_mean'])
data['class/age'] = data['class']/(data['age_class_mean'])
data['health_problem/age'] = data['health_problem']/(data['age_health_problem_mean'])
data['family_status/age'] = data['family_status']/(data['age_family_status_mean'])
data['leisure_sum/age'] = data['leisure_sum']/(data['age_leisure_sum_mean'])
data['public_service_sum/age'] = data['public_service_sum']/(data['age_public_service_sum_mean'])
data['trust_sum/age'] = data['trust_sum']/(data['age_trust_sum_mean'])

经过上述的处理,特征扩充为272维,而经过分析发现应该删除掉有效样本数过少的特征:

#删除数值特别少的和之前用过的特征
del_list=['id','survey_time','edu_other','invest_other','property_other','join_party','province','city','county']
use_feature = [clo for clo in data.columns if clo not in del_list]
data.fillna(0,inplace=True) #还是补0
train_shape = train.shape[0] #一共的数据量,训练集
features = data[use_feature].columns #删除后所有的特征
X_train_263 = data[:train_shape][use_feature].values
y_train = target
X_test_263 = data[train_shape:][use_feature].values
X_train_263.shape #最终一种263个特征

再结合个人经验,挑选出最重要的49个特征:

imp_fea_49 = ['equity','depression','health','class','family_status','health_problem','class_10_after',
           'equity/province','equity/city','equity/county',
           'depression/province','depression/city','depression/county',
           'health/province','health/city','health/county',
           'class/province','class/city','class/county',
           'family_status/province','family_status/city','family_status/county',
           'family_income/province','family_income/city','family_income/county',
           'floor_area/province','floor_area/city','floor_area/county',
           'leisure_sum/province','leisure_sum/city','leisure_sum/county',
           'public_service_sum/province','public_service_sum/city','public_service_sum/county',
           'trust_sum/province','trust_sum/city','trust_sum/county',
           'income/m','public_service_sum','class_diff','status_3_before','age_income_mean','age_floor_area_mean',
           'weight_jin','height_cm',
           'health/age','depression/age','equity/age','leisure_sum/age'
          ]
train_shape = train.shape[0]
X_train_49 = data[:train_shape][imp_fea_49].values
X_test_49 = data[train_shape:][imp_fea_49].values
# X_train_49.shape #最重要的49个特征

再将其中一些特征转换为one-hot特征:

from sklearn import preprocessing
cat_fea = ['survey_type','gender','nationality','edu_status','political','hukou','hukou_loc','work_exper','work_status','work_type',
           'work_manage','marital','s_political','s_hukou','s_work_exper','s_work_status','s_work_type','f_political','f_work_14',
           'm_political','m_work_14'] #已经是0、1的值不需要onehot
noc_fea = [clo for clo in use_feature if clo not in cat_fea]

onehot_data = data[cat_fea].values
enc = preprocessing.OneHotEncoder(categories = 'auto')
oh_data=enc.fit_transform(onehot_data).toarray()
oh_data.shape #变为onehot编码格式

X_train_oh = oh_data[:train_shape,:]
X_test_oh = oh_data[train_shape:,:]
X_train_oh.shape #其中的训练集

X_train_383 = np.column_stack([data[:train_shape][noc_fea].values,X_train_oh])#先是noc,再是cat_fea
X_test_383 = np.column_stack([data[train_shape:][noc_fea].values,X_test_oh])
# X_train_383.shape

最终得到为383个特征。

模型构建

此处模型构建的主要流程为:

  • 构建多个集成分类算法进行训练,并对验证集进行预测
  • 将各个基础集成分类算法对验证集的预测作为训练数据,验证集的标签作为训练标签,由此来训练一个回归模型对各个基础集成分类算法进行融合,得到较好的结果

具体处理的流程是创建一个模型,然后对其采用五折交叉验证的方式去训练,并且对验证集和测试集进行预测,多个模型得到的验证集预测进行堆叠得到下一层的训练数据,而多个模型得到的测试集预测直接进行平均求和,以此给训练好的下一层做出真正对测试集的预测。

对原始263维特征进行处理

LightGBM

lgb_263_param = {  # 这是训练的参数列表
    "num_leaves":7,
    "min_data_in_leaf": 20,  # 一个叶子上最小分配到的数量,用来处理过拟合
    "objective": "regression",  # 设置类型为回归
    "max_depth": -1,  # 限制树的最大深度,-1代表没有限制
    "learning_rate": 0.003,
    "boosting": "gbdt",  # 用gbdt算法
    "feature_fraction": 0.18,  # 每次迭代时使用18%的特征参与建树,引入特征子空间的多样性
    "bagging_freq": 1,  # 每一次迭代都执行bagging
    "bagging_fraction": 0.55,  # 每次bagging在不进行重采样的情况下随机选择55%数据训练
    "bagging_seed": 14,
    "metric": 'mse',
    "lambda_l1": 0.1,
    "lambda_l2": 0.2,
    "verbosity": -1  # 打印消息的详细程度
}

folds = StratifiedKFold(n_splits=5, shuffle=True, random_state = 4)
# 产生一个容器,可以用来对对数据集进行打乱的5次切分,以此来进行五折交叉验证
oof_lgb_263 = np.zeros(len(X_train_263))
predictions_lgb_263 = np.zeros(len(X_test_263))

for fold_, (train_idx, valid_idx) in enumerate(folds.split(X_train_263, y_train)):
    # 切分后返回的训练集和验证集的索引
    print("fold n{}".format(fold_+1))  # 当前第几折
    train_data_now = lgb.Dataset(X_train_263[train_idx], y_train[train_idx])
    valid_data_now = lgb.Dataset(X_train_263[valid_idx], y_train[valid_idx])
    # 取出数据并转换为lgb的数据
    num_round = 10000
    lgb_263 = lgb.train(lgb_263_param, train_data_now, num_round, 
                        valid_sets=[train_data_now, valid_data_now], verbose_eval=500,
                       early_stopping_rounds = 800)
    # 第一个参数是原始参数,第二个是用来训练的数据,第三个参数代表迭代次数
    # 第四个参数是训练后评估所用的数据,第五个参数是每多少次迭代就打印下当前的评估信息
    # 第六个参数是超过多少次迭代没有变化就停止
    oof_lgb_263[valid_idx] = lgb_263.predict(X_train_263[valid_idx],
                                             num_iteration=lgb_263.best_iteration)
    predictions_lgb_263 += lgb_263.predict(X_test_263, num_iteration=
                                           lgb_263.best_iteration) / folds.n_splits
    # 这是将预测概率进行平均
print("CV score: {:<8.8f}".format(mean_squared_error(oof_lgb_263, target)))
# 它是回归类型因此不能用正确率来衡量

由于这次打印出来的信息过多,因此我只补充最终的分数:

CV score: 0.45153757

而我们可以利用lightGBM中的特征重要性来直观展现各个特征的重要性程度:

pd.set_option("display.max_columns", None)  # 设置可以显示的最大行和最大列
pd.set_option('display.max_rows', None)  # 如果超过就显示省略号,none表示不省略
#设置value的显示长度为100,默认为50
pd.set_option('max_colwidth',100)
# 创建,然后只有一列就是刚才所使用的的特征
df = pd.DataFrame(data[use_feature].columns.tolist(), columns=['feature'])
df['importance'] = list(lgb_263.feature_importance())
df = df.sort_values(by='importance', ascending=False)  # 降序排列
plt.figure(figsize = (14,28))
sns.barplot(x='importance', y='feature', data = df.head(50))# 取出前五十个画图
plt.title('Features importance (averaged/folds)')
plt.tight_layout()  # 自动调整适应范围

下载

可以看到最重要的特征为同龄人的健康程度,这方面还是很符合直观感觉的。


xgBoost

xgb_263_params = {
    "eta":0.02,  # 学习率
    "max_depth": 6,  # 树的最大深度
    "min_child_weight":3,  # 划分为叶结点所含样本的最小权重和
    "gamma":0, # 在分裂时损失最小应该减少gamma,越大则越减少过拟合
    "subsample":0.7, # 控制对于每棵树随机采样的比例
    "colsample_bytree":0.3,  # 用来控制每棵树对于特征的采样占比
    "lambda":2,
    "objective":"reg:linear",
    "eval_metric":"rmse",
    "verbosity":1,  # 打印消息的详细程度
    "nthread":-1  # 并行线程数,使用最大
}

folds = StratifiedKFold(n_splits=5, shuffle=True, random_state=2019)
oof_xgb_263 = np.zeros(len(X_train_263))
predictions_xgb_263 = np.zeros(len(X_test_263))


for fold_, (trn_idx, val_idx) in enumerate(folds.split(X_train_263, y_train)):
    print("fold n°{}".format(fold_+1))
    trn_data = xgb.DMatrix(X_train_263[trn_idx], y_train[trn_idx])
    val_data = xgb.DMatrix(X_train_263[val_idx], y_train[val_idx])

    watchlist = [(trn_data, 'train'), (val_data, 'valid_data')]
    xgb_263 = xgb.train(dtrain=trn_data, num_boost_round=3000, evals=watchlist, 
                        early_stopping_rounds=600, verbose_eval=500, 
                        params=xgb_263_params)
    oof_xgb_263[val_idx] = xgb_263.predict(xgb.DMatrix(X_train_263[val_idx]), 
                                           ntree_limit=xgb_263.best_ntree_limit)
    predictions_xgb_263 += xgb_263.predict(xgb.DMatrix(X_test_263), ntree_limit=
                                           xgb_263.best_ntree_limit) / folds.n_splits

print("CV score: {:<8.8f}".format(mean_squared_error(oof_xgb_263, target)))
CV score: 0.45402538

随机森林

#RandomForestRegressor随机森林
folds = KFold(n_splits=5, shuffle=True, random_state=2019)
oof_rfr_263 = np.zeros(len(X_train_263))
predictions_rfr_263 = np.zeros(len(X_test_263))

for fold_, (trn_idx, val_idx) in enumerate(folds.split(X_train_263, y_train)):
    print("fold n°{}".format(fold_+1))
    tr_x = X_train_263[trn_idx]
    tr_y = y_train[trn_idx]
    rfr_263 = rfr(n_estimators=1600,max_depth=9, min_samples_leaf=9, 
                  min_weight_fraction_leaf=0.0,max_features=0.25,
                  verbose=1,n_jobs=-1) #并行化
    #verbose = 0 为不在标准输出流输出日志信息
#verbose = 1 为输出进度条记录
#verbose = 2 为每个epoch输出一行记录
    rfr_263.fit(tr_x,tr_y)
    oof_rfr_263[val_idx] = rfr_263.predict(X_train_263[val_idx])
    
    predictions_rfr_263 += rfr_263.predict(X_test_263) / folds.n_splits

print("CV score: {:<8.8f}".format(mean_squared_error(oof_rfr_263, target)))
CV score: 0.47810816

梯度提升GBDT

#GradientBoostingRegressor梯度提升决策树
folds = StratifiedKFold(n_splits=5, shuffle=True, random_state=2018)
oof_gbr_263 = np.zeros(train_shape)
predictions_gbr_263 = np.zeros(len(X_test_263))

for fold_, (trn_idx, val_idx) in enumerate(folds.split(X_train_263, y_train)):
    print("fold n°{}".format(fold_+1))
    tr_x = X_train_263[trn_idx]
    tr_y = y_train[trn_idx]
    gbr_263 = gbr(n_estimators=400, learning_rate=0.01,subsample=0.65,max_depth=7, min_samples_leaf=20,
            max_features=0.22,verbose=1)
    gbr_263.fit(tr_x,tr_y)
    oof_gbr_263[val_idx] = gbr_263.predict(X_train_263[val_idx])
    
    predictions_gbr_263 += gbr_263.predict(X_test_263) / folds.n_splits

print("CV score: {:<8.8f}".format(mean_squared_error(oof_gbr_263, target)))
CV score: 0.45781356

极端随机森林回归

#ExtraTreesRegressor 极端随机森林回归
folds = KFold(n_splits=5, shuffle=True, random_state=13)
oof_etr_263 = np.zeros(train_shape)
predictions_etr_263 = np.zeros(len(X_test_263))

for fold_, (trn_idx, val_idx) in enumerate(folds.split(X_train_263, y_train)):
    print("fold n°{}".format(fold_+1))
    tr_x = X_train_263[trn_idx]
    tr_y = y_train[trn_idx]
    etr_263 = etr(n_estimators=1000,max_depth=8, min_samples_leaf=12, min_weight_fraction_leaf=0.0,
            max_features=0.4,verbose=1,n_jobs=-1)# max_feature:划分时考虑的最大特征数
    etr_263.fit(tr_x,tr_y)
    oof_etr_263[val_idx] = etr_263.predict(X_train_263[val_idx])
    
    predictions_etr_263 += etr_263.predict(X_test_263) / folds.n_splits

print("CV score: {:<8.8f}".format(mean_squared_error(oof_etr_263, target)))
CV score: 0.48598827

综上,我们得到了五个模型的预测结果、模型架构以及参数。那么我们需要对这五个模型进行融合,可以用一个Kernel Ridge Regression,核脊回归来进行融合,这个回归有点类似于岭回归,也是采用五折交叉验证重复两次:

train_stack2 = np.vstack([oof_lgb_263,oof_xgb_263,oof_gbr_263,oof_rfr_263,oof_etr_263]).transpose()
# transpose()函数的作用就是调换x,y,z的位置,也就是数组的索引值,变成zyx
# 本来是5*验证集样本数*1,变成1*验证集样本数*5,二维矩阵每一行是单个样本在5个模型上的预测结果,行数是样本数
test_stack2 = np.vstack([predictions_lgb_263, predictions_xgb_263,predictions_gbr_263,predictions_rfr_263,predictions_etr_263]).transpose()
# 变成1*测试集样本数*5,二维矩阵每一行是单个测试集样本在5个模型上的预测结果,行数是样本数
#交叉验证:5折,重复2次
folds_stack = RepeatedKFold(n_splits=5, n_repeats=2, random_state=7)
oof_stack2 = np.zeros(train_stack2.shape[0])
predictions_lr2 = np.zeros(test_stack2.shape[0])

for fold_, (trn_idx, val_idx) in enumerate(folds_stack.split(train_stack2,target)):
    print("fold {}".format(fold_))
    trn_data, trn_y = train_stack2[trn_idx], target.iloc[trn_idx].values
    val_data, val_y = train_stack2[val_idx], target.iloc[val_idx].values
    #Kernel Ridge Regression
    lr2 = kr()
    lr2.fit(trn_data, trn_y)
    
    oof_stack2[val_idx] = lr2.predict(val_data)
    predictions_lr2 += lr2.predict(test_stack2) / 10
    
mean_squared_error(target.values, oof_stack2) 
0.44815130114230267
对49维的特征进行处理

同样我们可以对49维度的特征进行类似处理,我将代码总结如下:

##### lgb_49
lgb_49_param = {
'num_leaves': 9,
'min_data_in_leaf': 23,
'objective':'regression',
'max_depth': -1,
'learning_rate': 0.002,
"boosting": "gbdt",
"feature_fraction": 0.45, 
"bagging_freq": 1,
"bagging_fraction": 0.65, 
"bagging_seed": 15,
"metric": 'mse',
"lambda_l2": 0.2, 
"verbosity": -1} # 一个叶子上数据的最小数量 \ feature_fraction将会在每棵树训练之前选择 45% 的特征。可以用来加速训练,可以用来处理过拟合。 #bagging_fraction不进行重采样的情况下随机选择部分数据。可以用来加速训练,可以用来处理过拟合。
folds = StratifiedKFold(n_splits=5, shuffle=True, random_state=9)   
oof_lgb_49 = np.zeros(len(X_train_49))
predictions_lgb_49 = np.zeros(len(X_test_49))

for fold_, (trn_idx, val_idx) in enumerate(folds.split(X_train_49, y_train)):
    print("fold n°{}".format(fold_+1))
    trn_data = lgb.Dataset(X_train_49[trn_idx], y_train[trn_idx])
    val_data = lgb.Dataset(X_train_49[val_idx], y_train[val_idx])

    num_round = 12000
    lgb_49 = lgb.train(lgb_49_param, trn_data, num_round, valid_sets = [trn_data, val_data], verbose_eval=1000, early_stopping_rounds = 1000)
    oof_lgb_49[val_idx] = lgb_49.predict(X_train_49[val_idx], num_iteration=lgb_49.best_iteration)
    predictions_lgb_49 += lgb_49.predict(X_test_49, num_iteration=lgb_49.best_iteration) / folds.n_splits

print("CV score: {:<8.8f}".format(mean_squared_error(oof_lgb_49, target)))

##### xgb_49
xgb_49_params = {'eta': 0.02, 
              'max_depth': 5, 
              'min_child_weight':3,
              'gamma':0,
              'subsample': 0.7, 
              'colsample_bytree': 0.35, 
              'lambda':2,
              'objective': 'reg:linear', 
              'eval_metric': 'rmse', 
              'silent': True, 
              'nthread': -1}


folds = KFold(n_splits=5, shuffle=True, random_state=2019)
oof_xgb_49 = np.zeros(len(X_train_49))
predictions_xgb_49 = np.zeros(len(X_test_49))

for fold_, (trn_idx, val_idx) in enumerate(folds.split(X_train_49, y_train)):
    print("fold n°{}".format(fold_+1))
    trn_data = xgb.DMatrix(X_train_49[trn_idx], y_train[trn_idx])
    val_data = xgb.DMatrix(X_train_49[val_idx], y_train[val_idx])

    watchlist = [(trn_data, 'train'), (val_data, 'valid_data')]
    xgb_49 = xgb.train(dtrain=trn_data, num_boost_round=3000, evals=watchlist, early_stopping_rounds=600, verbose_eval=500, params=xgb_49_params)
    oof_xgb_49[val_idx] = xgb_49.predict(xgb.DMatrix(X_train_49[val_idx]), ntree_limit=xgb_49.best_ntree_limit)
    predictions_xgb_49 += xgb_49.predict(xgb.DMatrix(X_test_49), ntree_limit=xgb_49.best_ntree_limit) / folds.n_splits

print("CV score: {:<8.8f}".format(mean_squared_error(oof_xgb_49, target)))

folds = StratifiedKFold(n_splits=5, shuffle=True, random_state=2018)
oof_gbr_49 = np.zeros(train_shape)
predictions_gbr_49 = np.zeros(len(X_test_49))
#GradientBoostingRegressor梯度提升决策树
for fold_, (trn_idx, val_idx) in enumerate(folds.split(X_train_49, y_train)):
    print("fold n°{}".format(fold_+1))
    tr_x = X_train_49[trn_idx]
    tr_y = y_train[trn_idx]
    gbr_49 = gbr(n_estimators=600, learning_rate=0.01,subsample=0.65,max_depth=6, min_samples_leaf=20,
            max_features=0.35,verbose=1)
    gbr_49.fit(tr_x,tr_y)
    oof_gbr_49[val_idx] = gbr_49.predict(X_train_49[val_idx])
    
    predictions_gbr_49 += gbr_49.predict(X_test_49) / folds.n_splits

print("CV score: {:<8.8f}".format(mean_squared_error(oof_gbr_49, target)))

这里由于特征数目较少,只考虑使用3个基础模型,接下来便是进行融合:

train_stack3 = np.vstack([oof_lgb_49,oof_xgb_49,oof_gbr_49]).transpose()
test_stack3 = np.vstack([predictions_lgb_49, predictions_xgb_49,predictions_gbr_49]).transpose()
#
folds_stack = RepeatedKFold(n_splits=5, n_repeats=2, random_state=7)
oof_stack3 = np.zeros(train_stack3.shape[0])
predictions_lr3 = np.zeros(test_stack3.shape[0])

for fold_, (trn_idx, val_idx) in enumerate(folds_stack.split(train_stack3,target)):
    print("fold {}".format(fold_))
    trn_data, trn_y = train_stack3[trn_idx], target.iloc[trn_idx].values
    val_data, val_y = train_stack3[val_idx], target.iloc[val_idx].values
        #Kernel Ridge Regression
    lr3 = kr()
    lr3.fit(trn_data, trn_y)
    
    oof_stack3[val_idx] = lr3.predict(val_data)
    predictions_lr3 += lr3.predict(test_stack3) / 10
    
mean_squared_error(target.values, oof_stack3) 

0.4662728551415085
对383维的特征进行处理

这里对383维度的特征采用刚才类似的方法是可以的,但是也可以采用其他的方法,例如我们将基模型换成普通的回归模型:

Kernel Ridge Regression 基于核的岭回归

folds = KFold(n_splits=5, shuffle=True, random_state=13)
oof_kr_383 = np.zeros(train_shape)
predictions_kr_383 = np.zeros(len(X_test_383))

for fold_, (trn_idx, val_idx) in enumerate(folds.split(X_train_383, y_train)):
    print("fold n°{}".format(fold_+1))
    tr_x = X_train_383[trn_idx]
    tr_y = y_train[trn_idx]
    #Kernel Ridge Regression 岭回归
    kr_383 = kr()
    kr_383.fit(tr_x,tr_y)
    oof_kr_383[val_idx] = kr_383.predict(X_train_383[val_idx])
    
    predictions_kr_383 += kr_383.predict(X_test_383) / folds.n_splits

print("CV score: {:<8.8f}".format(mean_squared_error(oof_kr_383, target)))
CV score: 0.51412085

可以看到普通回归的误差相比于集成算法会高一些。


普通岭回归

folds = KFold(n_splits=5, shuffle=True, random_state=13)
oof_ridge_383 = np.zeros(train_shape)
predictions_ridge_383 = np.zeros(len(X_test_383))

for fold_, (trn_idx, val_idx) in enumerate(folds.split(X_train_383, y_train)):
    print("fold n°{}".format(fold_+1))
    tr_x = X_train_383[trn_idx]
    tr_y = y_train[trn_idx]
    #使用岭回归
    ridge_383 = Ridge(alpha=1200)
    ridge_383.fit(tr_x,tr_y)
    oof_ridge_383[val_idx] = ridge_383.predict(X_train_383[val_idx])
    
    predictions_ridge_383 += ridge_383.predict(X_test_383) / folds.n_splits

print("CV score: {:<8.8f}".format(mean_squared_error(oof_ridge_383, target)))
CV score: 0.48687670

ElasticNet 弹性网络

folds = KFold(n_splits=5, shuffle=True, random_state=13)
oof_en_383 = np.zeros(train_shape)
predictions_en_383 = np.zeros(len(X_test_383))

for fold_, (trn_idx, val_idx) in enumerate(folds.split(X_train_383, y_train)):
    print("fold n°{}".format(fold_+1))
    tr_x = X_train_383[trn_idx]
    tr_y = y_train[trn_idx]
    #ElasticNet 弹性网络
    en_383 = en(alpha=1.0,l1_ratio=0.06)
    en_383.fit(tr_x,tr_y)
    oof_en_383[val_idx] = en_383.predict(X_train_383[val_idx])
    
    predictions_en_383 += en_383.predict(X_test_383) / folds.n_splits

print("CV score: {:<8.8f}".format(mean_squared_error(oof_en_383, target)))
CV score: 0.53296555

BayesianRidge 贝叶斯岭回归

folds = KFold(n_splits=5, shuffle=True, random_state=13)
oof_br_383 = np.zeros(train_shape)
predictions_br_383 = np.zeros(len(X_test_383))

for fold_, (trn_idx, val_idx) in enumerate(folds.split(X_train_383, y_train)):
    print("fold n°{}".format(fold_+1))
    tr_x = X_train_383[trn_idx]
    tr_y = y_train[trn_idx]
    #BayesianRidge 贝叶斯回归
    br_383 = br()
    br_383.fit(tr_x,tr_y)
    oof_br_383[val_idx] = br_383.predict(X_train_383[val_idx])
    
    predictions_br_383 += br_383.predict(X_test_383) / folds.n_splits

print("CV score: {:<8.8f}".format(mean_squared_error(oof_br_383, target)))
CV score: 0.48717310

那么对383特征的四次回归也进行融合:

train_stack1 = np.vstack([oof_br_383,oof_kr_383,oof_en_383,oof_ridge_383]).transpose()
test_stack1 = np.vstack([predictions_br_383, predictions_kr_383,predictions_en_383,predictions_ridge_383]).transpose()

folds_stack = RepeatedKFold(n_splits=5, n_repeats=2, random_state=7)
oof_stack1 = np.zeros(train_stack1.shape[0])
predictions_lr1 = np.zeros(test_stack1.shape[0])

for fold_, (trn_idx, val_idx) in enumerate(folds_stack.split(train_stack1,target)):
    print("fold {}".format(fold_))
    trn_data, trn_y = train_stack1[trn_idx], target.iloc[trn_idx].values
    val_data, val_y = train_stack1[val_idx], target.iloc[val_idx].values
    # LinearRegression简单的线性回归
    lr1 = lr()
    lr1.fit(trn_data, trn_y)
    
    oof_stack1[val_idx] = lr1.predict(val_data)
    predictions_lr1 += lr1.predict(test_stack1) / 10
    
mean_squared_error(target.values, oof_stack1) 

0.4878202780283125
对49维特征的继续处理

由于49维的特征是最重要的特征,所以这里考虑增加更多的模型进行49维特征的数据的构建工作。加入跟383特征一样的回归模型,具体如下:

folds = KFold(n_splits=5, shuffle=True, random_state=13)
oof_kr_49 = np.zeros(train_shape)
predictions_kr_49 = np.zeros(len(X_test_49))

for fold_, (trn_idx, val_idx) in enumerate(folds.split(X_train_49, y_train)):
    print("fold n°{}".format(fold_+1))
    tr_x = X_train_49[trn_idx]
    tr_y = y_train[trn_idx]
    kr_49 = kr()
    kr_49.fit(tr_x,tr_y)
    oof_kr_49[val_idx] = kr_49.predict(X_train_49[val_idx])
    
    predictions_kr_49 += kr_49.predict(X_test_49) / folds.n_splits

print("CV score: {:<8.8f}".format(mean_squared_error(oof_kr_49, target)))

folds = KFold(n_splits=5, shuffle=True, random_state=13)
oof_ridge_49 = np.zeros(train_shape)
predictions_ridge_49 = np.zeros(len(X_test_49))

for fold_, (trn_idx, val_idx) in enumerate(folds.split(X_train_49, y_train)):
    print("fold n°{}".format(fold_+1))
    tr_x = X_train_49[trn_idx]
    tr_y = y_train[trn_idx]
    ridge_49 = Ridge(alpha=6)
    ridge_49.fit(tr_x,tr_y)
    oof_ridge_49[val_idx] = ridge_49.predict(X_train_49[val_idx])
    
    predictions_ridge_49 += ridge_49.predict(X_test_49) / folds.n_splits

print("CV score: {:<8.8f}".format(mean_squared_error(oof_ridge_49, target)))

folds = KFold(n_splits=5, shuffle=True, random_state=13)
oof_br_49 = np.zeros(train_shape)
predictions_br_49 = np.zeros(len(X_test_49))

for fold_, (trn_idx, val_idx) in enumerate(folds.split(X_train_49, y_train)):
    print("fold n°{}".format(fold_+1))
    tr_x = X_train_49[trn_idx]
    tr_y = y_train[trn_idx]
    br_49 = br()
    br_49.fit(tr_x,tr_y)
    oof_br_49[val_idx] = br_49.predict(X_train_49[val_idx])
    
    predictions_br_49 += br_49.predict(X_test_49) / folds.n_splits

print("CV score: {:<8.8f}".format(mean_squared_error(oof_br_49, target)))

folds = KFold(n_splits=5, shuffle=True, random_state=13)
oof_en_49 = np.zeros(train_shape)
predictions_en_49 = np.zeros(len(X_test_49))
#
for fold_, (trn_idx, val_idx) in enumerate(folds.split(X_train_49, y_train)):
    print("fold n°{}".format(fold_+1))
    tr_x = X_train_49[trn_idx]
    tr_y = y_train[trn_idx]
    en_49 = en(alpha=1.0,l1_ratio=0.05)
    en_49.fit(tr_x,tr_y)
    oof_en_49[val_idx] = en_49.predict(X_train_49[val_idx])
    
    predictions_en_49 += en_49.predict(X_test_49) / folds.n_splits

print("CV score: {:<8.8f}".format(mean_squared_error(oof_en_49, target)))

再进行融合:

train_stack4 = np.vstack([oof_br_49,oof_kr_49,oof_en_49,oof_ridge_49]).transpose()
test_stack4 = np.vstack([predictions_br_49, predictions_kr_49,predictions_en_49,predictions_ridge_49]).transpose()

folds_stack = RepeatedKFold(n_splits=5, n_repeats=2, random_state=7)
oof_stack4 = np.zeros(train_stack4.shape[0])
predictions_lr4 = np.zeros(test_stack4.shape[0])

for fold_, (trn_idx, val_idx) in enumerate(folds_stack.split(train_stack4,target)):
    print("fold {}".format(fold_))
    trn_data, trn_y = train_stack4[trn_idx], target.iloc[trn_idx].values
    val_data, val_y = train_stack4[val_idx], target.iloc[val_idx].values
    #LinearRegression
    lr4 = lr()
    lr4.fit(trn_data, trn_y)
    
    oof_stack4[val_idx] = lr4.predict(val_data)
    predictions_lr4 += lr4.predict(test_stack1) / 10
    
mean_squared_error(target.values, oof_stack4) 

0.49491439094008133

模型融合

我们对263、383、49特征的数据总共构建了4个模型,当前就需要对这些模型的预测结果进行融合,也可以通过学习一个回归来进行融合:

train_stack5 = np.vstack([oof_stack1,oof_stack2,oof_stack3,oof_stack4]).transpose()
test_stack5 = np.vstack([predictions_lr1, predictions_lr2,predictions_lr3,predictions_lr4]).transpose()

folds_stack = RepeatedKFold(n_splits=5, n_repeats=2, random_state=7)
oof_stack5 = np.zeros(train_stack5.shape[0])
predictions_lr5= np.zeros(test_stack5.shape[0])

for fold_, (trn_idx, val_idx) in enumerate(folds_stack.split(train_stack5,target)):
    print("fold {}".format(fold_))
    trn_data, trn_y = train_stack5[trn_idx], target.iloc[trn_idx].values
    val_data, val_y = train_stack5[val_idx], target.iloc[val_idx].values
    #LinearRegression
    lr5 = lr()
    lr5.fit(trn_data, trn_y)
    
    oof_stack5[val_idx] = lr5.predict(val_data)
    predictions_lr5 += lr5.predict(test_stack5) / 10
    
mean_squared_error(target.values, oof_stack5) 

0.4480223491250565

可以看到结果改进了不少。

结果保存

submit_example = pd.read_csv('submit_example.csv',sep=',',encoding='latin-1')

submit_example['happiness'] = predictions_lr5
submit_example.loc[submit_example['happiness']>4.96,'happiness']= 5
submit_example.loc[submit_example['happiness']<=1.04,'happiness']= 1
submit_example.loc[(submit_example['happiness']>1.96)&(submit_example['happiness']<2.04),'happiness']= 2
# 进行整数解的近似
submit_example.to_csv("submision.csv",index=False)

集成学习案例2——蒸汽量预测

背景介绍

锅炉的燃烧效率的影响因素很多,包括锅炉的可调参数,如燃烧给量,一二次风,引风,返料风,给水水量;以及锅炉的工况,比如锅炉床温、床压,炉膛温度、压力,过热器的温度等。我们如何使用以上的信息,根据锅炉的工况,预测产生的蒸汽量呢?

数据分成训练数据(train.txt)和测试数据(test.txt),其中字段”V0”-“V37”,这38个字段是作为特征变量,”target”作为目标变量。我们需要利用训练数据训练出模型,预测测试数据的目标变量。

最终的评价指标为均方误差MSE

具体代码

导入需要的包

import warnings
warnings.filterwarnings("ignore")  # 忽略各种不影响正常运行的警告
import matplotlib.pyplot as plt
import seaborn as sns

# 模型
import pandas as pd
import numpy as np
from scipy import stats
from sklearn.model_selection import train_test_split
from sklearn.model_selection import GridSearchCV, RepeatedKFold, cross_val_score,cross_val_predict,KFold
from sklearn.metrics import make_scorer,mean_squared_error
from sklearn.linear_model import LinearRegression, Lasso, Ridge, ElasticNet
from sklearn.svm import LinearSVR, SVR
from sklearn.neighbors import KNeighborsRegressor
from sklearn.ensemble import RandomForestRegressor, GradientBoostingRegressor,AdaBoostRegressor
from xgboost import XGBRegressor
from sklearn.preprocessing import PolynomialFeatures,MinMaxScaler,StandardScaler

加载数据

data_train = pd.read_csv("train.txt", sep='\t')
data_test = pd.read_csv("test.txt", sep = '\t')
# 对训练和测试的数据集叠在一起,对特征处理的时候比较方便
data_train['oringin'] = 'train'
data_test['oringin'] = 'test'
data_all = pd.concat([data_train, data_test], axis = 0, ignore_index = True)
# 按照上下的方式叠在一起,并且忽略掉原来的索引,叠后重新建立索引
data_all.head()
data_all.tail()  # target列自动填充NaN

image-20221125103201233

image-20221125103316593

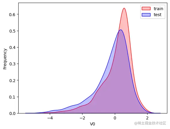
探索数据分布

这里因为是传感器的数据,即连续变量,所以使用 kdeplot(核密度估计图) 进行数据的初步分析,即EDA:

for column in data_all.columns[0:-2]:
    # 为每个特征画一个核密度估计图
    g = sns.kdeplot(data_all[column][(data_all['oringin'] == "train")], color='Red',
                   shade=True)  # 在曲线下面绘制阴影
    g = sns.kdeplot(data_all[column][(data_all["oringin"] == "test")], color='Blue',
                   ax=g, shade=True)  # ax=g还是在原来的画柄上
    g.set_xlabel(column)
    g.set_ylabel("Frequency")
    g = g.legend(["train", "test"])
    plt.show()

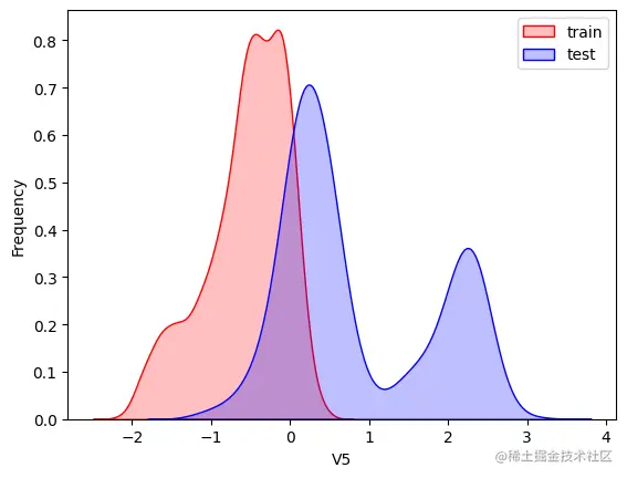
这里为每个特征都画出了一个核密度的图,太多了我就放一个吧。

下载 ()

那么我们观察所有的图片,可以发现某些特征的训练数据和测试数据的分布存在很大的差异,例如下图:

下载 ()

那我们的选择是删除这些数据:

# 从以上的图中可以看出特征"V5","V9","V11","V17","V22","V28"中
# 训练集数据分布和测试集数据分布不均,所以我们删除这些特征数据
for column in ["V5","V9","V11","V17","V22","V28"]:
    g = sns.kdeplot(data_all[column][(data_all["oringin"] == "train")], color="Red", shade = True)
    g = sns.kdeplot(data_all[column][(data_all["oringin"] == "test")], ax =g, color="Blue", shade= True)
    g.set_xlabel(column)
    g.set_ylabel("Frequency")
    g = g.legend(["train","test"])
    plt.show()

data_all.drop(["V5","V9","V11","V17","V22","V28"],axis=1,inplace=True)
# inplace 代表在原来的数据上做删除操作

剩下的特征,我们可以查看彼此之间的相关性:

# 查看特征之之间的相关性
data_train1 = data_all[data_all["oringin"] == "train"].drop("oringin", axis=1)
plt.figure(figsize=(25,20))
colnm = data_train1.columns.tolist()  # 得到特征名称构成的列表
mcorr = data_train1[colnm].corr(method="spearman")  # 计算特征之间的相关系数矩阵
mask = np.zeros_like(mcorr, dtype=np.bool)  # 构造与mcorr同维度的矩阵,bool类型
mask[np.triu_indices_from(mask)] = True  # 里面那个是返回方阵的上三角的索引
cmap = sns.diverging_palette(220, 10, as_cmap = True)  
# 从220和10之间建立一个逐渐变化色板对象
g = sns.heatmap(mcorr, mask = mask, cmap = cmap, square = True, 
                annot = True, fmt='0.2f')
# 第一个为数据集,cmap为颜色条的名称或者对象或者列表,annot代表是否写入数值,
# square将每个单元格设置为方形
plt.show()

下载

可以看到部分特征之间的相关性较强。而部分特征与标签列的相关性太小,可以认为这些特征的贡献很有限,因此可以进行删除:

# 将与target相关性过小的特征进行删除
threshold = 0.1
corr_matrix = data_train1.corr().abs()  # 相关系数矩阵的绝对值
drop_col = corr_matrix[corr_matrix["target"] < threshold ].index
print(drop_col)
data_all.drop(drop_col, axis=1, inplace=True)
Index(['V14', 'V21', 'V25', 'V26', 'V32', 'V33', 'V34'], dtype='object')

接下来需要对数据进行归一化操作:

# 进行归一化操作
cols_numeric = list(data_all.columns)  # 当前的特征列表
cols_numeric.remove("oringin")  # 拿掉这一列
def scale_minmax(col):
    return (col-col.min()) / (col.max() - col.min())

scale_cols = [col for col in cols_numeric if col != "target"]  # 除了目标,相当于remove
data_all[scale_cols] = data_all[scale_cols].apply(scale_minmax, axis = 0)
data_all[scale_cols].describe()

image-20221125103924276

特征工程

这里引入了一个Box-Cox变换,因为大部分假设对数据有一定的要求,那我们希望数据的特征能够尽量满足正态分布的关系,而ox-cox变换的目标有两个:一个是变换后,可以一定程度上减小不可观测的误差和预测变量的相关性。主要操作是对因变量转换,使得变换后的因变量于回归自变量具有线性相依关系,误差也服从正态分布,误差各分量是等方差且相互独立。第二个是用这个变换来使得因变量获得一些性质,比如在时间序列分析中的平稳性,或者使得因变量分布为正态分布。

下面我们可以先观察变换前和变换后的区别:

fcols = 6
frows = len(cols_numeric) - 1  # 因为target不用
plt.figure(figsize = (4*fcols, 4*frows))
i = 0

for var in cols_numeric:
    if var != "target":
        data_tem = data_all[[var, "target"]].dropna()  # 取出当前列和taget列并舍弃缺失值
        # 画处理前分布图
        i+=1
        plt.subplot(frows, fcols, i)
        sns.distplot(data_tem[var], fit = stats.norm)
        # 画出直方图,并且用stats.norm来进行拟合
        plt.title(var+"oringinal")
        plt.xlabel("")
        # 画QQ图,看数据分布是否服从正态分布
        i+=1
        plt.subplot(frows, fcols, i)
        _ = stats.probplot(data_tem[var],plot = plt)
        plt.title("skew=" + "{:.4f}".format(stats.skew(data_tem[var])))
        # stats.skew是计算偏度
        plt.xlabel("")
        plt.ylabel("")
        # 画散点图
        i+=1
        plt.subplot(frows, fcols, i)
        plt.plot(data_tem[var], data_tem["target"], ".", alpha = 0.5)
        # 横轴为var特征,纵轴为target,用.来画,透明度为0.5
        plt.title("corr=" + "{:.2f}".format(np.corrcoef(data_tem[var], 
                                                        data_tem["target"])[0][1]))
        # 画boxcox变换后的直方图
        i+=1
        plt.subplot(frows, fcols, i)
        trans_var, lambda_var = stats.boxcox(data_tem[var].dropna() + 1)
        trans_var = scale_minmax(trans_var)
        sns.distplot(trans_var, fit = stats.norm)
        plt.title(var+"Transformed")
        plt.xlabel("")
        # 画处理后的QQ图
        i+=1
        plt.subplot(frows,fcols,i)
        _=stats.probplot(trans_var, plot=plt)
        plt.title('skew='+'{:.4f}'.format(stats.skew(trans_var)))
        plt.xlabel('')
        plt.ylabel('')
        # 画处理后的散点图
        i+=1
        plt.subplot(frows,fcols,i)
        plt.plot(trans_var, data_tem['target'],'.',alpha=0.5)
        plt.title('corr='+'{:.2f}'.format(np.corrcoef(trans_var,
                                                      data_tem['target'])[0][1]))

下载 ()

从QQ图中可以看到经过变换后,其正态性好了很多!

因此对总体进行变换:

# 进行boxcox变换
cols_transform = data_all.columns[0:-2]  # 这些是需要变换的特征
for col in cols_transform:
    data_all.loc[:, col], _ = stats.boxcox(data_all.loc[:,col] + 1)
    # 因为我们已经标准化到-1与+1之间,而该函数要求输入数据是正的,因此+1
print(data_all.target.describe())
count    2888.000000
mean        0.126353
std         0.983966
min        -3.044000
25%        -0.350250
50%         0.313000
75%         0.793250
max         2.538000
Name: target, dtype: float64

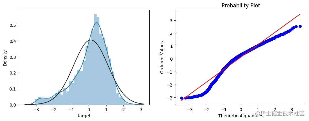
而对于标签列来说也是如此,我们同样可以对其尝试进行变换,使用对数变换target目标值提升特征数据的正太性:

# 变化之前
plt.figure(figsize=(12,4))
plt.subplot(1,2,1)
sns.distplot(data_all.target.dropna(), fit = stats.norm)
plt.subplot(1,2,2)
_ = stats.probplot(data_all.target.dropna(), plot = plt)
# 掉target使用对数变化来提升其正态性质
sp = data_train.target
data_train.target1 = np.power(1.5, sp)
plt.figure(figsize=(12,4))
plt.subplot(1,2,1)
sns.distplot(data_train.target1.dropna(),fit=stats.norm);
plt.subplot(1,2,2)
_=stats.probplot(data_train.target1.dropna(), plot=plt)

下载 ()

下载 ()

模型构建与集成学习

构建数据集
# 构建训练集与测试集
from sklearn.model_selection import train_test_split
def get_training_data():
    df_train = data_all[data_all["oringin"] == "train"]
    df_train["label"] = data_train.target1  # 这是经过对数变化的标签
    y = df_train.target
    X = df_train.drop(["oringin","target","label"],axis =1)
    X_train, X_valid, y_train, y_valid = train_test_split(X, y, test_size = 0.3,
                                                         random_state = 100)
    return X_train, X_valid, y_train, y_valid
def get_test_data():
    df_test = data_all[data_all["oringin"] == "test"].reset_index(drop=True)
    # 因为获取的测试集的标签是后面的,那么需要从零开始,因此重置
    return df_test.drop(["oringin", "target"], axis = 1)
构建评估函数
# 自己实现评估函数
from sklearn.metrics import make_scorer
def rmse(y_true, y_pred):
    diff = y_pred - y_true
    sum_sq = sum(diff * 2)
    n = len(y_pred)
    return np.sqrt(sum_sq / n)

def mse(y_true, y_pred):
    return mean_squared_error(y_true, y_pred)

rmse_scorer = make_scorer(rmse, greater_is_better = False)
# 构建损失函数对象,第二个参数为True代表值越大越好,False代表值越小越好
mse_scorer = make_scorer(mse, greater_is_better = False)
构建寻找离群值的函数
# 该函数用来寻找离群值
def find_outliers(model, X, y, sigma = 3):
    model.fit(X, y)
    y_pred = pd.Series(model.predict(X), index = y.index)
    
    resid = y - y_pred
    mean_resid = resid.mean()
    std_resid = resid.std()
    
    z = (resid - mean_resid) / std_resid  # 将差距标准化
    outliers = z[abs(z) > sigma].index  # 那些离平均差距超过sigma的
    
    print("R2 = ", model.score(X, y))
    print("rmse = ",rmse(y, y_pred))
    print("mse = ", mean_squared_error(y, y_pred))
    print("--" * 20)
    
    print("mean of residuals:", mean_resid)
    print("std of residuals:", std_resid)
    print("--" * 20)
    
    print(len(outliers), "outliers:")
    print(outliers.tolist())
    
    plt.figure(figsize = (15,5))
    ax_131 = plt.subplot(1,3,1)
    plt.plot(y, y_pred,'.')
    plt.plot(y.loc[outliers], y_pred.loc[outliers], "ro")
    plt.legend(["Accepted","Outlier"])
    plt.xlabel("y")
    plt.ylabel("y_pred")
    
    ax_132 = plt.subplot(1,3,2)
    plt.plot(y, y- y_pred, ".")
    plt.plot(y.loc[outliers], y.loc[outliers] - y_pred.loc[outliers], "ro")
    plt.legend(['Accepted','Outlier'])
    plt.xlabel('y')
    plt.ylabel('y - y_pred');
    
    ax_133 = plt.subplot(1,3,3)
    z.plot.hist(bins =50, ax = ax_133)  # 画出z的直方图
    z.loc[outliers].plot.hist(color='r', bins = 50, ax = ax_133)
    plt.legend(['Accepted','Outlier'])
    plt.xlabel('z')
    
    return outliers

尝试用岭回归去寻找离散值:

X_train, X_valid, y_train, y_valid = get_training_data()
test = get_test_data()

outliers = find_outliers(Ridge(), X_train, y_train)
# 先用简单的岭回归去拟合试试看
X_outliers=X_train.loc[outliers]
y_outliers=y_train.loc[outliers]
X_t=X_train.drop(outliers)
y_t=y_train.drop(outliers)
R2 =  0.8766692297367809
rmse =  nan
mse =  0.12180705697820839
----------------------------------------
mean of residuals: 1.8875439448847292e-16
std of residuals: 0.3490950551088699
----------------------------------------
22 outliers:
[2655, 2159, 1164, 2863, 1145, 2697, 2528, 2645, 691, 1085, 1874, 2647, 884, 2696, 2668, 1310, 1901, 1458, 2769, 2002, 2669, 1972]

下载 ()

可以看到效果很好。

模型训练
def get_trainning_data_omitoutliers():
    #获取训练数据省略异常值
    y=y_t.copy()
    X=X_t.copy()
    return X,y
def train_model(model, param_grid = [], X = [], y = [], splits = 5, repeats = 5):
    # 尝试实现训练函数
    if(len(y) == 0):
        X, y = get_trainning_data_omitoutliers()
        
    # 交叉验证
    rkfold = RepeatedKFold(n_splits = splits, n_repeats = repeats)
    
    # 网格搜索参数
    if(len(param_grid) > 0):
        gsearch = GridSearchCV(model, param_grid, cv = rkfold, 
                              scoring = "neg_mean_squared_error",
                              verbose = 1, return_train_score = True)
        gsearch.fit(X, y)
        model = gsearch.best_estimator_
        best_idx = gsearch.best_index_  # 最佳参数在param_gird中的索引
        
        # 获取交叉验证评价指标
        grid_results = pd.DataFrame(gsearch.cv_results_)
        cv_mean = abs(grid_results.loc[best_idx, "mean_test_score"])
        cv_std = grid_results.loc[best_idx, "std_test_score"]
        
    else:  # 不进行网格搜索
        grid_results = []
        cv_results = cross_val_score(model, X ,y, scoring = "neg_mean_squared_error",
                                    cv =rkfold)
        cv_mean = abs(np.mean(cv_results))
        cv_std = np.std(cv_results)
        
    # 合并数据
    cv_score = pd.Series({"mean":cv_mean, "std":cv_std})
    # 预测
    y_pred = model.predict(X)
    # 模型性能的统计数据        
    print('----------------------')
    print(model)
    print('----------------------')
    print('score=',model.score(X,y))
    print('rmse=',rmse(y, y_pred))
    print('mse=',mse(y, y_pred))
    print('cross_val: mean=',cv_mean,', std=',cv_std)
    
    # 残差分析与可视化
    y_pred = pd.Series(y_pred,index=y.index)
    resid = y - y_pred
    mean_resid = resid.mean()
    std_resid = resid.std()
    z = (resid - mean_resid)/std_resid    
    n_outliers = sum(abs(z)>3)
    outliers = z[abs(z)>3].index
    
    return model, cv_score, grid_results

用岭回归来进行拟合:

# 定义训练变量存储数据
opt_models = dict()
score_models = pd.DataFrame(columns=['mean','std'])
splits=5
repeats=5
model = 'RandomForest'  #可替换,见案例分析一的各种模型
opt_models[model] = Ridge() #可替换,见案例分析一的各种模型
alph_range = np.arange(0.25,6,0.25)
param_grid = {'alpha': alph_range}

opt_models[model],cv_score,grid_results = train_model(opt_models[model], 
                                                      param_grid=param_grid, 
                                              splits=splits, repeats=repeats)

cv_score.name = model
score_models = score_models.append(cv_score)

plt.figure()
plt.errorbar(alph_range, abs(grid_results['mean_test_score']),
             abs(grid_results['std_test_score'])/np.sqrt(splits*repeats))
plt.xlabel('alpha')
plt.ylabel('score')
Ridge(alpha=0.25)
----------------------
score= 0.8926884445023296
rmse= 5.109572960503552e-08
mse= 0.10540676395670681
cross_val: mean= 0.10910070303768438 , std= 0.005867873719733897

下载 ()

修改模型

我认为岭回归比较简单,因此尝试将模型改为随机森林回归,但是一直跑不动,因此自己写了比较简单的训练过程。

先大概给个范围进行随机网格搜索:

from sklearn.model_selection import RandomizedSearchCV
n_estimators_range=[int(x) for x in np.linspace(start=50,stop=500,num=50)]
max_depth_range=[5,10,15]
max_depth_range.append(None)
min_samples_split_range=[2,5,10]
min_samples_leaf_range=[4,8]
random_forest_seed = 1
random_forest_hp_range={'n_estimators':n_estimators_range,
                        'max_depth':max_depth_range,
                        'min_samples_split':min_samples_split_range,
                        'min_samples_leaf':min_samples_leaf_range
                        }
X, y = get_trainning_data_omitoutliers()
random_forest_model_test_base=RandomForestRegressor()
random_forest_model_test_random=RandomizedSearchCV(estimator=random_forest_model_test_base,
                                                   param_distributions=random_forest_hp_range,
                                                   n_iter=200,
                                                   n_jobs=-1,
                                                   cv=5,
                                                   verbose=1,
                                                   random_state=random_forest_seed
                                                   )
random_forest_model_test_random.fit(X,y)
best_hp_now=random_forest_model_test_random.best_params_
print(best_hp_now)
{'n_estimators': 343, 'min_samples_split': 2, 'min_samples_leaf': 4, 'max_depth': None}

再根据这个参数,缩小范围进行网格搜索:

n_estimators_range=[int(x) for x in np.linspace(start=320,stop=370,num=10)]
max_depth_range=[5,10,15]
max_depth_range.append(None)
min_samples_split_range=[1,2,3,4,5]
min_samples_leaf_range=[2,3,4,5,6]
random_forest_seed = 1
random_forest_hp_range_2={'n_estimators':n_estimators_range,
                        'max_depth':max_depth_range,
                        'min_samples_split':min_samples_split_range,
                        'min_samples_leaf':min_samples_leaf_range
                        }
random_forest_model_test_2_base=RandomForestRegressor()
random_forest_model_test_2_random = GridSearchCV(estimator=random_forest_model_test_2_base,
                                               param_grid=random_forest_hp_range_2,
                                               cv=5,
                                               verbose=1,
                                               n_jobs=-1)
random_forest_model_test_2_random.fit(X,y)
best_hp_now_2=random_forest_model_test_2_random.best_params_
print(best_hp_now_2)
{'max_depth': None, 'min_samples_leaf': 2, 'min_samples_split': 3, 'n_estimators': 364}

因此接下来做出预测并保存:

random_forest_model_final=random_forest_model_test_2_random.best_estimator_
y_predict = pd.DataFrame(random_forest_model_final.predict(test))
y_predict.to_csv("predict.txt", header = None,index = False)

完结!