python中数据提取方法(1)----正则表达式re库

327 阅读3分钟

开启掘金成长之旅!这是我参与「掘金日新计划 · 12 月更文挑战」的第4天,点击查看活动详情 python做爬虫时会遇到数据提取,数据提取的方式也有很多,从今天开始连续更新一些python爬虫中经常用的几种数据提取方式,今天首先分享一下re,也就是正则表达式

1.什么是正则表达式?

正则就是特定的规则对数据进行过滤,拿到我们想要的数据。在python中爬虫提取数据时re是万能的,所有的数据都可以使用re进行提取。

python正则表达式的使用要借助re模块,安装方法:pip install re

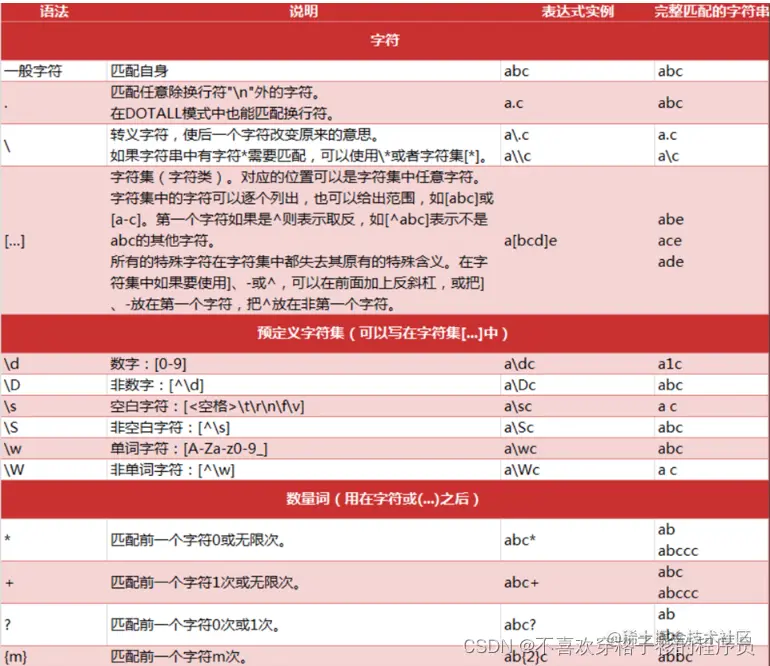
2.正则表达式语法规则

image.png

3.举例说明 取出字符串中的整数:

str1 = "num12name2age15title666"

re.findall("\d",str1)

#print结果为:["12","2","15","666"]

4.常见的使用方法

#从头找一个 re.match()

#找一个 re.search()

#找所有 re.findall()

#替换 re.sub()

#编译 re.compile()

5.python中原始字符串r的用法

原始字符串定义(raw string):所有的字符串都是直接按照字面的意思来使用,没有转义特殊或不能打印的字符,原始字符串往往针对特殊字符而言。例如"\n"的原始字符串就是"\n",如果提取的数据中有""要在双引号前面加上r转译

6.匹配中文

在某些情况下,我们想匹配文本中的汉字,有一点需要注意的是,中文的 unicode 编码范围 主要在 [u4e00-u9fa5],这里说主要是因为这个范围并不完整,比如没有包括全角(中文)标点,不过,在大部分情况下,应该是够用的。假设现在想把字符串 title = u'你好,hello,世界' 中的中文提取出来,可以这么做:

# 注意点: 中文匹配 需要设置unicode字符才可以匹配
 
title = u'你好,hello,世界'
pattern = re.compile(ur'[\u4e00-\u9fa5]+')
result = pattern.findall(title)
 
print result
 

7.万能表达式:

正则表达式内容很多,记不住怎么办?分享一个万能正则表达式,爬虫中用到re的时候可以使用,适用百分之90以上的数据提取,举个例子:

 
<h3 class="product-title">
<a href="//chaoshi.detail.tmall.com/item.htm?id=563432946975&amp;rewcatid=51456012" target="_blank"
atpanel="40,563432946975,50012392,919380521,spu,1,spu,">
  【<span class=H>进口</span>】荷兰荷高有机奶全脂<span class=H>纯</span><span class=H>牛奶</span>整箱1L*6盒装送礼礼盒
</a>
</h3>
   <div class="item-summary">
 <div class="item-sum">
   <span>总销量:</span>
 <strong>14233</strong>
     </div>"

如何提取出总销量呢?

2. 将需要的数据替换成(.*?)
 re.findall("<strong>(.*?)</strong>")

8.遇到字符串中带()怎么办?

提取的数据中可能带有圆括号,正则表达式是无法获取到的,这个时候只需要将圆括号放入中括号中,举个例子:

# 提取出字符串中的列表
re.findall("windoes__[(]"data":"(.*?)[)])

re正则表达式的分享就到这里,后续会更新一些其他的数据提取方法。