2.数值计算(1) --求解连续微分系统和混沌系统

169 阅读3分钟

开启掘金成长之旅!这是我参与「掘金日新计划 · 12 月更文挑战」的第5天,点击查看活动详情

前言

微分系统在工程项目中很常见,通过物理建模之后,基本都需要求解微分方程得到其结果,混沌系统属于特殊的一类微分系统,在某些项目上也很常见,同时可以引申出分岔图、李雅普诺夫指数谱、相图、庞加莱截面等,本文探讨通过matlab常见的微分求解函数和simulink求解器来实现计算。

关键字:微分系统,混沌系统,Simulink

 

正文

1、常微分方程(Lorenze混沌系统)

image.png

方法1:m文件实现


x0=[0;0;1e-3]; %设定初始值
[t,x]=ode45(@lorenzfun,[0,100],x0); %调用函数ode45求解,
figure(1)
plot(t,x)
figure(2)
plot3(x(:,1),x(:,2),x(:,3))

function dx=lorenzfun(t,x)
% 输入微分方程
a=10;c=28;b=8/3;
dx=zeros(3,1);
dx(1)=-b*x(1)+x(2)*x(3);
dx(2)=-a*x(2)+10*x(3);
dx(3)=-x(1)*x(2)+c*x(2)-x(3);

结果如图

图片

 

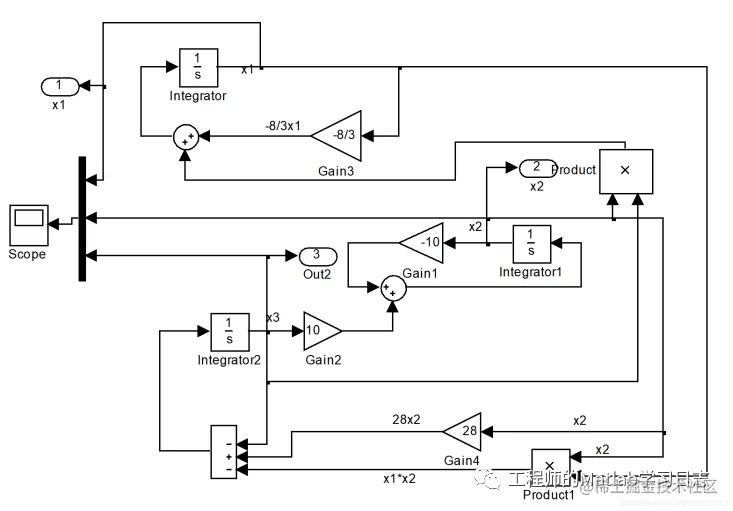
方法2:Simulink 模块 实现

图片

其中三个积分模块的初始值设置与exam1相同,仿真时长为100s。精度设置:Simulation--Configuration Parameters—Relative tolerance, 1e-3改为1e-5(试试不作此修改的结果比较)。运行后双击示波器scope后可看到。

图片

在matlab命令窗口输入画图命令:


figure
plot(tout,yout)
figure
plot3(yout(:,2),yout(:,3),yout(:,1))

 

图片

方法3:simulink向量模块

在Fcn模块里面分别定义好3组微分方程,最后进行积分求解即可

图片

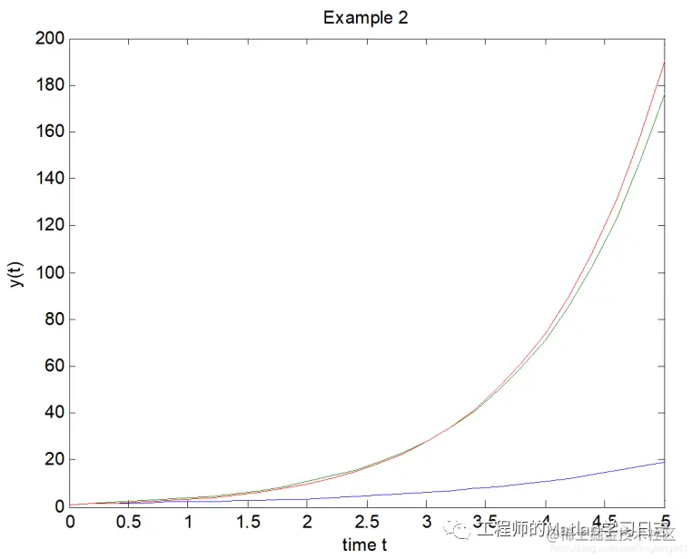
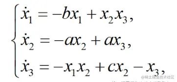
2、常时滞微分方程

图片

方法1:m文件需调用dde23来求解


sol = dde23('exam1f',[1, 0.2],ones(3,1),[0, 5]);
plot(sol.x,sol.y);
title('Example 2')
xlabel('time t');
ylabel('y(t)');

function v = exam1f(t,y,Z)
ylag1 = Z(:,1);
ylag2 = Z(:,2);
v = zeros(3,1);
v(1) = ylag1(1);
v(2) = ylag1(1) + ylag2(2);
v(3) = y(2);

 

图片

方法2:Simulink中S函数来实现

图片

注:用Simulink中S函数求解时滞微分方程的核心思想在于:将时滞变量作为S函数的外部输入,这个需要通过transport delay模块实现。

延申思考

1、在求解微分方程后如何得到分叉图?

Tips:系统单参数分岔图的计算方法:最大值法和Poincare截面法,最大值法最为简便,对系统微分方程(组)进行求解,对求解的结果用getmax函数进行取点,并绘图即可。

Matlab 作为一个工具软件,拥有丰富的函数库,作为开发项目可以考虑直接用他的算法函数,高效快捷,但对于学习者,建议自己做底层,能自己写函数接口自己调用测试,就像前段时间闹得沸沸扬扬的某些科研机构Matlab被禁,被禁的话我们能做什么,底层算法自己能设计好,不用它也行。有啥tips或者讨论,咱们评论区见 图片