文献2-心衰患者单细胞测序揭示炎症与纤维化的交互关系(附加一篇核测序)

326 阅读7分钟

开启掘金成长之旅!这是我参与「掘金日新计划 · 12 月更文挑战」的第3天,点击查看活动详情

文献1——心脏单细胞核测序2020

image.png

image.png

image.png

文献2——心衰患者非心肌 Basic Res Cardiol 宋江平 2021

image.png

分析流程

(1) cells that had fewer than 500 genes (UMI > 0);没有上界

(2) cells that had fewer than 800 UMI or over 8000 UMI;

(3) cells that had more than **10% **mitochondrial UMI counts.

(4) FindIntegrationAnchors识别锚点

(5) new integrated matrix for downstream analysis and visualization 整合后进行下游分析,包括scale,PCA等

(6) PC的选择根据肘图-30

(7) Findclusters=0.5

(8) 可视化选择的UMAP, “n.neighbors” to 40L, “dims” to 1:30, and “min.dist” to 0.3.

(9) 查找markergene使用的是“FindAllMarkers” function, setting the parameter 'min.pct' to 0.3 and “logfc.threshold” to 0.6.❤后面是cell clusters were annotated manually to the major cell types according to known markers.

(10) Any cluster with multiple markers of two types of cells was manually discarded as a doublet.具有双重标记的细胞被认为是双细胞丢弃

(11) 亚群分析的时候提取的细胞种类A second round of clustering was performed on the B cells, CMs, endothelial cells (ECs), fibroblasts (FBs), myeloid cells, pericyte, smooth muscle cells (SMCs), and T/NK (namely, T and NK cell) populations, respectively.

(12) For ECs, FB, myeloid cells and TNKs populations, the number of PCs used in the “FindNeighbors” function was 20, 15, 25, and 20, respectively. The “resolution” parameter of the “FindClusters” function was 0.5, 0.5, 0.5, 0.5, 0.5, 0.5, 0.3, and 1.2 subset亚群后再进行分析的时候,各种值都可以重新修改,而且可以不同。

(13) Any cluster with an extraordinarily high number of detected genes or UMI count was manually discarded as a doublet.

(14) “logfc.threshold” to 0.25, “min.pct” to 0.1, and “test.use” to the MAST method 差异表达-Findmarkers

(15) GO and KEGG pathway enrichment analysis (p < 0.01) was implemented using the clusterProfiler package

(16) retrieved signature genes 从GO中提取基因集geneontology.org/

(17) 这里介绍了基因评分的用法,包括自选基因(比如选定几个炎症基因,计算炎症分数) The exhaustion score was calculated by the mean expression values of LAG3, TIGIT, PDCD1, HAVCR2, and CTLA4. The pro-inflammatory scores were calculated by the mean expression values of KLRD1, KLRC1, CXCR3, STAT3, IFNGR1, and HLA-B whereas the endothelium activation scores were calculated by the mean expression value of DARC, SELE1, SELP, CSF3, RAB3C, IL33, CCL14, CX3CL1, and VWF.The signature score was computed by the Seurat function “AddModuleScore”.

(18)使用CellphoneDB 计算细胞交互作用。The cell–cell interaction prediction was performed by CellphoneDB (version 2.0) using the log normalized expression data, setting the parameter “iterations” to 1000, “threshold” to 0.1, and “p value” to 0.05.

作者分析了成纤维细胞,T细胞,巨噬细胞,内皮细胞亚群

image.png

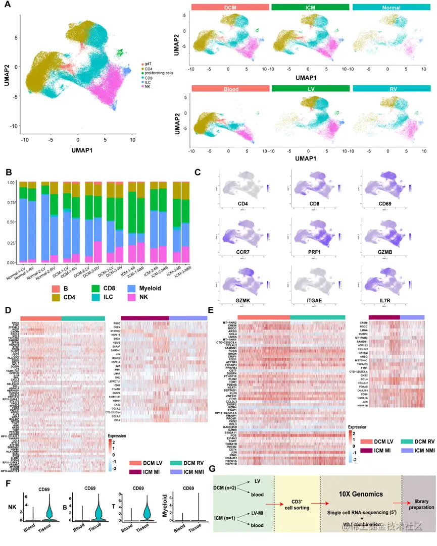
Figure 1

1A workflow--CD45+细胞和CD45-细胞来源于同一个个体,更具有比较性

1B 患者信息

1C 马松染色

1D 流式分选--心室

1E 细胞分大群 EC: endothelial cell, EndoC: endocardial cell, SMC: smooth muscle cell, FB: fibroblast, CM: cardiomyocyte

1F 对应细胞的markergene

CD45 -细胞包括成纤维细胞 (FB)、内皮细胞 (EC)、平滑肌细胞 (SMC)、周细胞 (PC)、心内膜细胞和一小部分 CM,而 CD45 +细胞包括 T 细胞、自然杀伤 (NK) 细胞、B 细胞和骨髓细胞(单核细胞、巨噬细胞、树突状细胞和肥大细胞)

image.png

补充图1

S1A 质控图片

S1B UMAP上经典的细胞标记基因: LYZ: myeloid cells, CD3D: T cells, CD79A: B cells, KCNJ8: pericytes, LUM: fibroblasts, FABP4: endothelial cells, TAGLN: smooth muscle cells, NPR3: endocardial cells

S1C UMAP plots of cardiac cells in DCM, ICM and Normal hearts

image.png

Figure2===分类,占比,marker,功能

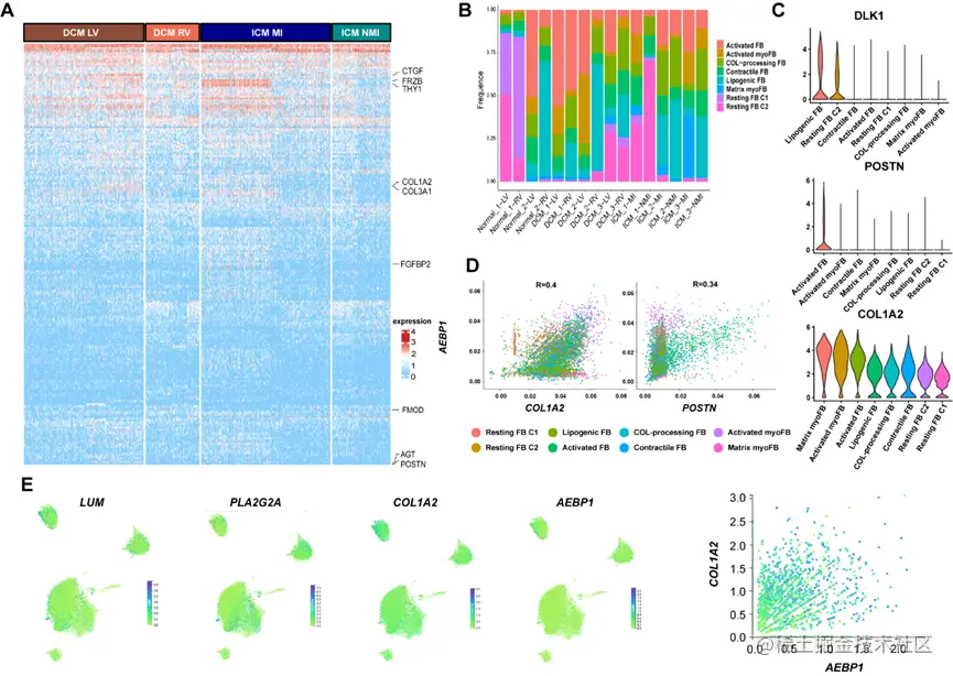
2A 成纤维细胞分为8个细胞亚群: two resting FB subsets (C1 and C2), lipogenic FBs, collagen-processing FBs (COL-processing FBs), activated FBs, activated myofibroblasts (myoFBs), matrix myoFBs and contractile FB 总亚群图,按照类别图,按照部位图

2B 成纤维细胞在不同类型个体中的占比--按照类别,先同类别整合

2C 差异基因表达

2D matrix myoFBs, activated FBs and activated myoFBs showed highly concentrated ECM assembly propertie--这个用的是单细胞基因评分,找好基因集,使用AddModuleScore包

2E CF个亚群拟时序分析,以及转录因子AEBP1在各细胞亚群中的表达(映射在拟时序分析轨迹图上)

2F 心衰患者AEBP1升高,与coL1A2,POSIN的相关性(正相关)==bulk测序验证

2G AEBP1与coL1A2,POSIN共定位-人心脏切片

2H 在高表达AEBP1的细胞群中,AEBP1的靶基因参与GO通路富集

2I AEBP1共表达基因网络==构建基因共表达网络(gene co-expression networks)是一种常见的RNA-seq数据分析方法,在这个网络中,node代表gene,共表达的gene pair之间用edge相连。这样一个网络,常用在推断gene module,研究network topology特性,以及推测gene function等研究中 具体代码可参考 www.jianshu.com/p/9f72dfc6c…

image.png 补充图2

S2A 差异表达基因 (DEG) 分析热图显示促纤维化特征(POSTN、CTCF、AGT、COL1A2、COL1A2、COL3A1THY1)分别与 DCM RV 和 ICM NMI 相比,在 DCM LV 和 ICM MI 中更为明显

S2B 不同个体各种类型成纤维细胞的占比,正常人占比最多的是静息状态下的成纤维细胞

S2C Violin plot of DLK1, POSTN and COL1A2 expression in each FB subsets S2D 在不同细胞类群中,AEBP1和coL1A2,POSIN的相关性

S2E LUM, PLA2G2A, COL1A2 and AEBP1 in FB from Litvinukova et al’ data, and the correlation between AEBP1 and COL1A2 was shown.--❤别人数据的重新分析可以作为验证

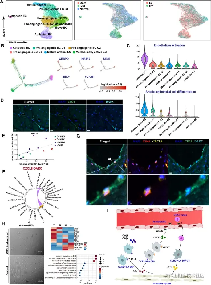
Figure 3

image.png

3A T细胞分亚群

3B T细胞基因富集分析(这个有意思,就跟GSEA一样,但是呈现的是不同细胞类型中功能的差异--主要是可以找到执行某特定功能的细胞群体)

3C基于 TCR 的谱系追踪方法 STARTRAC,显示CD8+细胞克隆扩增、组织迁移和状态转换能力

3E 不同部位CD8细胞的相关性

3F CD8细胞的分化轨迹

3G-3I CD4+细胞对应分析

补充图3

image.png

S3C T细胞亚群标记: CD4: CD4+ T cells, CD8: CD8+ T cells, CD69: tissue-resident and/or activated T cells, CCR7: naïve T cells, PRF1: cytotoxic T cells and NK cells, GZMB: cytotoxic T cells and NK cells, GZMK: cytotoxic T cells and NK cells, ITGAE: regulatory T cells.

S3D-E CD4+T,CD8+T细胞差异基因表达--这个配色蛮好看!

补充图4==基于TCR的谱系示踪(这个先不看) image.png

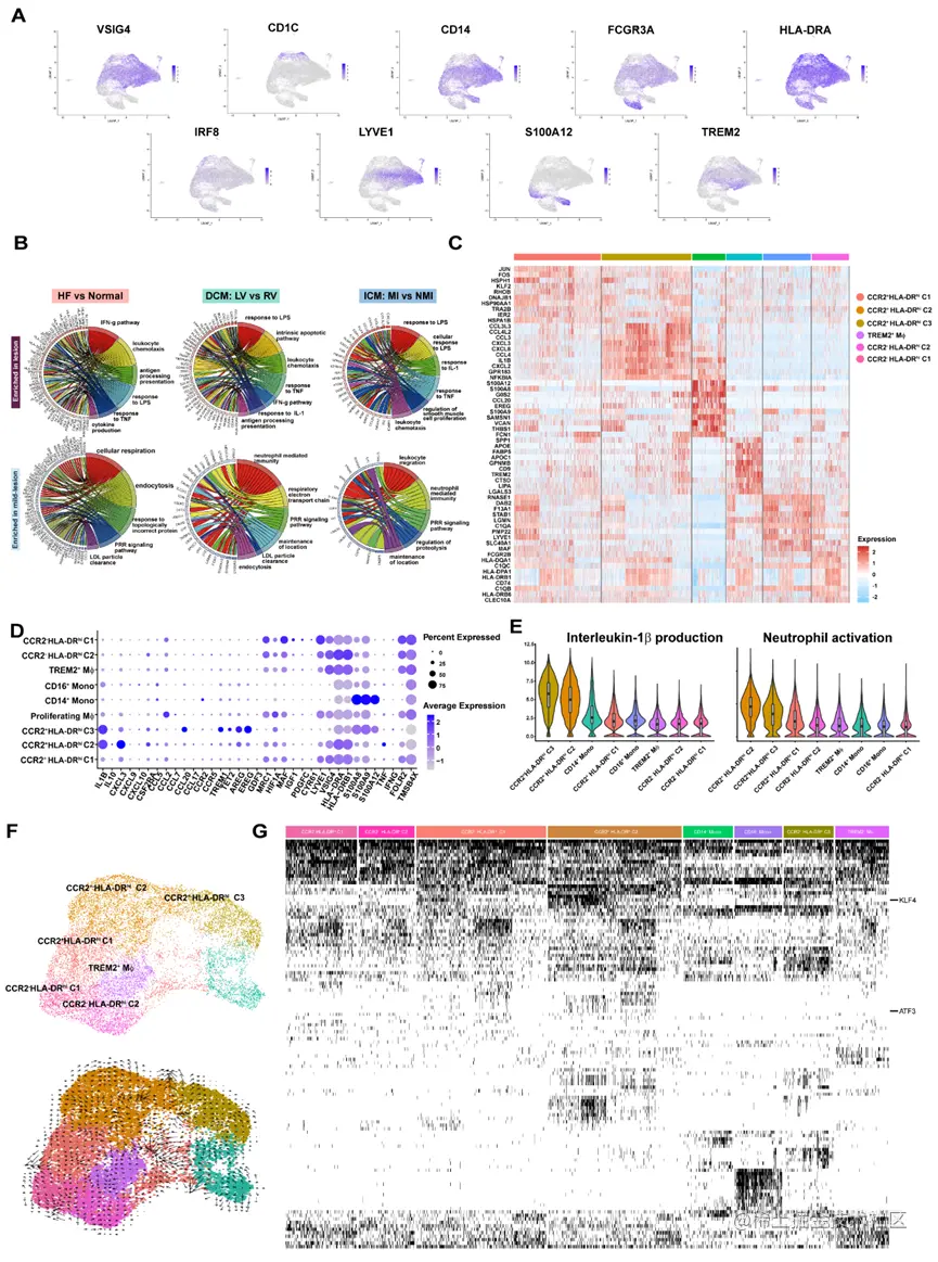
Figure4 image.png

髓系细胞的分群,占比**(不同样本细胞类型的差异与转换)**,GO富集(雷达图),选择CXCL8? bulk测序验证,差异表达,荧光验证,轨迹分析+转录因子,转录因子表达UMAP

补充图5

image.png

髓系细胞分群经典marker

巨噬细胞GO分析--GO的多样化展示了属于是

巨噬细胞根据CCR2和 MHC II 类分子表达进一步分为不同的亚群

巨噬细胞RNA速率分析

转录因子

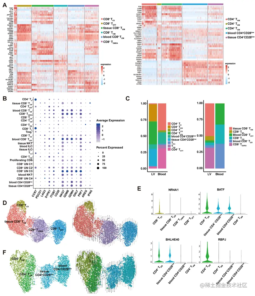
Figure 5

image.png

Circos 图显示由CXCL8和DARC介导的预测细胞间相互作用。CXCL8-DARC对的表达式以紫色突出显示--显示指定的相互作用,这个有意思! CXCL8 刺激激活的 EC 和未刺激激活的 EC(左)--辅以微弱的实验!

补充图6--跟上面其他细胞分析差不多,不过是内皮细胞的!

image.png

最后的总结图很有灵性哈哈哈!!

上结论

(1) 成纤维细胞在人类衰竭心脏中经历了广泛的表型重塑,AEBP1可能是一种新型心脏纤维化调节剂,主要在POSTN +成纤维细胞和ACTA2 +肌成纤维细胞中发挥作用。

(2) 大量细胞毒性 CD8 +和促炎性 CD4 +渗入衰竭心脏,但 CD8 + T 最终耗尽,CD4+ T 会转变为更具炎症性的状态。

(3) 作为主要的组织驻留免疫细胞,CXCL8 hi CCR2HLA-DR hi巨噬细胞的一个子集优先定位在严重纤维化的心肌中并促进白细胞募集和炎症。

(4) DARC* + EC的一个独特子集与心脏纤维化相关,并会与CXCL8 hi CCR2HLA-DR hi相互作用人类心力衰竭中的巨噬细胞。这种串扰可能会促进白细胞浸润,加重持续的心脏炎症并进一步恶化心脏功能。

有空再细看一下,读书破万卷!